【写在前面】:今天推荐的是由长春中医药大学研究团队2021年1月13日发表于Journal of the American Chemical Society(IF14.612)的一篇文章,揭示人参皂苷RC作为SIRT1激动剂促进心肌细胞和神经元能量代谢的机制。(中医药大学发表如此高分文章也属难得)
【期刊简介】
OA期刊,审稿周期一般为2~5个月,周刊,年刊2000+。版面费$ ~。
【题目及作者信息】
A SIRT1 Activator, Ginsenoside Rc, Promotes Energy Metabolism in Cardiomyocytes and Neurons
【摘要部分】
靶向SIRT1信号通路可以改善葡萄糖有氧代谢和线粒体生物合成,以抵抗心脏和神经系统损伤。人参皂苷Rc已被确定可靶向线粒体功能,但在生理或缺血/再灌注(I/R)损伤的条件下,人参皂苷Rc如何与SIRT1相互作用以调节心肌细胞和神经元的能量代谢(背景与目的)。本文确认了Rc在SIRT1残基位点上的相互作用促进了其活性。人参皂苷Rc显著促进线粒体的生物发生,并增加心肌细胞和神经元中电子传输链复合物II-IV的水平。同时,在两种细胞模型中,人参皂甙Rc预处理均会增加ATP的产生,葡萄糖的摄取以及己糖激酶I/II和线粒体丙酮酸载体I/II的水平。此外,人参皂苷Rc激活PGC1α途径,诱导线粒体生物合成。更重要的是,人参皂苷Rc通过IRT诱导的心脏和神经元模型中SIRT1恢复介导的PGC1α乙酰化程度的降低,减少了线粒体损伤和细胞凋亡(结果)。综上所述,体内外研究表明,人参皂苷RC作为SIRT1激活剂,在正常和I/R损伤条件下促进能量代谢,改善心脏和神经保护功能,为人参皂苷RC作为保护剂的分子机制提供了新的认识(结论)。
(主要看原文表达,有助于我们自行撰写SCI)
【结果部分】(部分转自生物医学科研之家)
本文首先从人参根中分析了23种人参皂苷,利用分子对接技术筛选SIRT1激活剂。用Glide软件将不同类型的人参皂苷对接到变构区(αHelix(H)1-Turn(T)-H2-T-H3)的4ZZJ(PDB酶)中,根据配体4TQ评价SIRT1变构区的亲和力。23种人参皂苷与原人参二醇、原人参三醇、齐墩果酸和C-17侧链SIRT1酶的G分数、对接分数和结合位点如图一所示。最终发现人参皂苷RC与结合口袋有很好的相互作用来激活SIRT1。
图一:人参皂苷RC结合并促进SIRT1活性
为了验证人参皂苷RC的SIRT1活性,作者分析了两种大鼠来源的黑腹果蝇细胞系和小鼠组织中SIRT1的mRNA和蛋白水平。数据表明人参皂苷RC促进心肌细胞和神经元中SIRT1的表达。
图二:人参皂苷RC在体外和体内模型中促进SIRT1激活
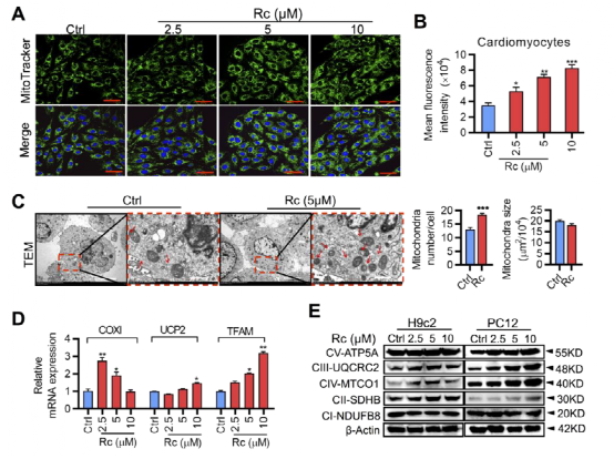
为了进一步观察人参皂苷RC对能量合成和代谢的影响,用显微镜、定量PCR(QPCR)和Western blot对线粒体生物合成和氧化磷酸化(OXPHOS)复合体进行了分析。结果表明,人参皂苷RC可促进ATP生成和线粒体呼吸能力。
图三:人参皂苷RC增加心肌和神经元线粒体含量及复合蛋白表达
【结论与讨论】
本研究明确表明人参皂苷RC是sirt1激活剂,可通过激活sirt1-pgc1α途径而不增加活性氧的产生,促进健康心肌细胞、神经元、果蝇和小鼠的葡萄糖摄取、丙酮酸代谢和线粒体生物合成。更重要的是,作者发现人参皂苷RC的这种作用可以通过SIRT1的修复来支持心肌细胞和神经元减少I/R孵育所造成的损伤。总之,作者首次系统地探讨了人参皂苷RC对心脏和神经保护作用的分子机制,这可能对缺血性疾病的预防和治疗具有重要意义。
我们恳请:若能转发分享,我们将非常感谢!(目前微信公众号改为乱序推送,将如沐风科研设为星标,时常点击阅读,我们才会出现在您推送的前面位置)。
【加入中医药交流群】添加小编微信邀请加入,也可由群友邀请加入,欢迎广大老师、朋友加入我们。
小编微信:
2021-01-28
2021-01-27
2021-01-28
2021-01-25
2021-01-24
2021-01-23
2021-01-24
2021-01-22
2021-01-18
2021-01-18
2021-01-16
如沐风科研 (Rumfer)公众号:由浙江中医药大学、中国药科大学、江西中医药大学以及福安药业和浙江省疾控中心的硕博士组成,主要发布药物研发、生产及注册,科研实验及前沿咨讯等相关信息。欢迎广大朋友老师关注我们,您的分享和关注是对我们的最大鼓励。