【写在前面】:今天推荐的是暨南大学联合顺德吴中培纪念医院团队近期2021年online于Acta Pharmaceutica Sinica B(IF7.097)的一篇文章,揭示野黄芩苷通过调节PKA信号传导抑制巨噬细胞中caspase-11的活化和焦磷酸化。
我们恳请:若能转发分享,我们将非常感谢!(目前微信公众号改为乱序推送,将如沐风科研维修站设为星标,时常点击阅读,我们才会出现在您推送的前面位置)。
【期刊简介】
APSB是双月刊,发表重要的原创文章,快速的交流信息以及对药物科学各个领域(包括药理学,药物学,药物化学,天然产物,生药学,药物分析和药代动力学)的最新进展和高质量综述 。
《药学学报》英文刊Acta Pharmaceutica Sinica B创刊于2011年,由中国药学会和中国医学科学院药物研究所共同主办,由《药学学报》编辑部和Elsevier联合出版,双月刊,主编:蒋建东。是我国首部被SCI收录的药学综合性学术期刊!
比较难中, 一般录用周期为2~4个月。本期刊为OA期刊,但未说明版面费(可能免费),仅提及需要纸质版时需要额外费用。
【题目及作者信息】
【摘要部分】
炎症caspase-11感觉并被细胞内脂多糖(LPS)激活,导致下垂,在防御细菌感染中起关键作用,而其在致病情况下的过度激活可能导致各种炎症性疾病。然而,很少有已知的药物可以控制caspase-11的激活(背景)。野黄芩苷,一种黄酮类化合物,从灯盏花中提取,作为抑制caspase-11激活巨噬细胞(目的方法)。野黄芩苷依赖地抑制细胞内LPS诱导的caspase-11p26的释放(指示caspase-11激活)和GasderminD(GSDMD-NT)N端片段的产生,导致细胞焦亡减少。它还抑制了含有3(NLRP3)炎症小体的非正则核苷酸结合寡聚结构域受体家族pyrin结构域的激活,表现为含有CARD(ASC)斑点形成的凋亡相关斑点样蛋白减少,白细胞介素-1β(IL-1b)和caspase-1p10分泌减少,而NLRP3特异性MCC950只抑制IL-1b和caspase-1p10的释放和ASC斑点的形成,而不抑制焦亡。 野黄芩苷还抑制LPS诱导的缺乏ASC表达的RAW264.7细胞caspase-11的激活和焦亡。此外,野黄芩苷处理增加了蛋白激酶A(PKA)特异性位点caspase-11的Ser/Thr磷酸化,PKA抑制剂H89或腺苷酸环化酶抑制剂MDL12330A很大程度上废除了其对caspase-11活化的抑制作用(结果)。总之,上述数据表明,野黄芩苷至少部分通过调节PKA信号通路抑制巨噬细胞caspase-11的激活和细胞焦亡(结论)。
(主要看原文表达,有助于我们自行撰写SCI)
图文摘要:野黄芩苷通过PKA信号传导抑制caspase-11活化,从而抑制了焦磷酸化和非典型的NLRP3炎性小体活化,最终导致炎性成分的释放减少。
【前 言】
细胞焦亡(pyroptosis)是一种最近发现的细胞程序性死亡方式,表现为细胞不断胀大直至细胞膜破裂,导致细胞内容物的释放进而激活强烈的炎症反应。自2015年以来,邵峰院士等人发现,caspase-1和caspase-11/4/5是通过切割一个叫做Gasdermin-D(GSDMD)的蛋白而诱发细胞焦亡的,GSDMD在被caspase-1或caspase-11/4/5切割后,释放出其N端结构域,该结构域具有结合膜脂并在细胞膜上打孔的活性,这样就导致细胞渗透压的变化而发生胀大直至最终细胞膜的破裂(Shi et al., Nature 2015;Ding et al., Nature 2016)。细胞焦亡是机体重要天然免疫反应,在拮抗感染和内源危险信号中发挥重要作用。细胞焦亡广泛参与感染性疾病、神经系统相关疾病和动脉粥样硬化性疾病等的发生发展,对细胞焦亡的深入研究有助于认识其在相关疾病发生发展和转归中的作用,为临床防治提供新思路。近几年,细胞焦亡的研究热度迅猛上升,已成功吸引科学家们的眼球,一跃成为热门研究领域。
野黄芩苷(4’,5,6-羟基黄酮-7-葡萄糖醛酸,图1A),一种从灯盏花中分离出的类黄酮葡萄糖醛酸) 。已被证明具有广泛的药理活性,包括抗缺血性脑卒中,心血管保护,抗癌作用,抗神经变性,抗糖尿病并发症的保护和抗青光眼作用。这些药理作用被认为是通过其抗氧化、抗凋亡、抗血栓形成和抗凝血以及抗炎作用来介导的。关于抗炎活性的作用机制,已经提出了野黄芩苷可能通过抑制活化B(NF-kB)、丝裂原活化蛋白激酶P38和c-Jun N端激酶(JNK)的核因子k-轻链增强子和巨噬细胞中的Notch信号来抑制炎症细胞因子的表达来介导这种作用。
在本研究中,我们提供的证据表明,在细胞内LPS刺激下,野黄芩苷能够抑制巨噬细胞中caspase-11的激活和焦亡。野黄芩苷依赖地抑制LPS诱导的巨噬细胞caspase-11的激活,导致ASC斑点形成减少,caspase-1激活,成熟IL-1b释放,以及焦亡减少。野黄芩素诱导的caspase-11激活抑制可能是由蛋白激酶A(PKA)信号介导的,但与NLRP3/ASC通路无关。
【结果部分】
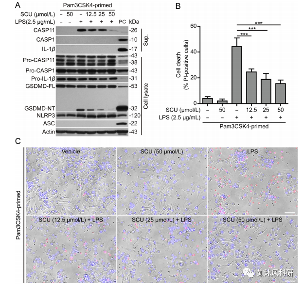
1.野黄芩苷可抑制J774A.1巨噬细胞caspase-11的激活和裂解细胞的死亡。
2.野黄芩苷抑制骨髓来源巨噬细胞(BMDMs)caspase-11的激活和裂解细胞死亡。
3. 野黄芩苷可抑制巨噬细胞非典型NLRP3炎症小体的激活。
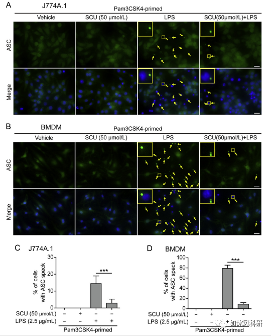
4.野黄芩苷抑制巨噬细胞中含有CARD(ASC)斑点形成的凋亡相关斑点样蛋白。
5.野黄芩苷而非MCC950抑制巨噬细胞ASC斑点的形成和裂解细胞的死亡。
6.野黄芩苷介导的caspase-11激活和裂解细胞死亡的抑制与ASC表达无关。
7.LPS诱导的ASC斑点与聚集的caspase-11共定位被野黄芩苷阻断。
8.野黄芩苷可能通过蛋白激酶A(PKA)信号通路抑制caspase-11的激活。
【结论与讨论】
总之,数据表明,从药用草药中分离到的天然黄酮类野黄芩苷是caspase-11激活的有效抑制剂。鉴于caspase-11诱导的焦亡在脓毒症发病机制中的关键作用,但目前还没有发现caspase-11抑制剂,野黄芩苷是进一步研究和开发治疗细菌脓毒症相关疾病的药物的有用候选药物。
【加入中医药交流群】添加小编微信邀请加入,也可由群友邀请加入,欢迎广大老师、朋友加入我们。
小编微信:
2021-02-04
2021-02-03
2021-02-03
2021-02-01
2021-01-31
2021-01-29
2021-01-28
2021-01-22
2021-01-20
2021-01-18
如沐风科研 (Rumfer)公众号:由浙江中医药大学、中国药科大学、江西中医药大学以及福安药业和浙江省疾控中心的硕博士组成,主要发布药物研发、生产及注册,科研实验及前沿咨讯等相关信息。欢迎广大朋友老师关注我们,您的分享和关注是对我们的最大鼓励。