【写在前面】:本期推荐的是由中国中医科学院研究团队2020年发表于Gut Microbes(IF7.74)的一篇文章(Brief Report),由茯苓多糖肠道菌群的治疗操纵揭示肠道真菌诱导的PGE2对酒精肝脂肪变性的贡献。【期刊简介】
![]()
(网址https://www.tandfonline.com/toc/kgmi20/current) 肠道菌群在人类生理学中起着举足轻重的作用。表征其结构和功能对健康和疾病,营养和肥胖,脑功能,过敏反应,免疫力,炎性肠病,肠易激综合症,癌症发展,心脏病,肝病等都有影响。
本期刊提供了一个平台,用于介绍和讨论有关肠道中微生物的各个方面的前沿研究。 OA期刊,审稿周期一般为2~5个月。版面费$2950 USD。
【题目及作者信息】
Therapeutic manipulation of gut microbiota by polysaccharides of Wolfiporia cocos reveals the contribution of the gut fungi-induced PGE2 to alcoholic hepatic steatosis
![]()
【摘要】
![]()
酗酒和酒精性肝病(ALD)已在世界范围内传播。慢性酒精中毒引起的肠道细菌和真菌的过度生长以及肠道营养不良是ALD的重要致病机制。本文考证了来自茯苓的水不溶性多糖(WIP)通过调节酒精性肝脂肪变性(AHS)小鼠的肠道菌群有效改善了肝炎性损伤和脂肪积累。口服WIP可以显著提高厚壁菌与变形菌门的比率,增加包括十字形梭菌和未鉴定的梭菌类在内的鞭毛藻科的丰度,并抑制乙醇诱导的真菌过度生长。WIP处理激活了PPAR-γ信号传导并减少了结肠上皮细胞的炎症,促进了低氧状态,抑制了肠道内真菌和变形杆菌的过度生长。此外,我们通过培养和ITS测序发现,带有AHS的小鼠粪便中的共生真菌-季也蒙毕赤酵母大量增加。在不含真菌的小鼠中接种季也蒙毕赤酵母会加剧AHS的功能。发现季也蒙毕赤酵母通过花生四烯酸的生物转化产生PGE 2。此外,证实了肠道真菌(季也蒙毕赤酵母)诱导的肝脏中PGE 2的产生是慢性AHS的机制之一。目前的研究支持肠道菌群(细菌和真菌)的调控,作为减轻ALD的有效替代策略。作为可食用和药用的茯苓,由于其利尿,镇静和滋补作用而广泛用于中药中。在我们的早期研究中,口服来自茯苓的水不溶性多糖(WIP)可增加ob/ob小鼠的Firmicute菌门中产生丁酸的细菌的数量,这表明其对ALD的潜在有益作用。![]()
在目前的工作中,我们以酒精性肝脂肪变性小鼠为模型,证明了WIP对乙醇诱导的肝脏脂肪积累和炎症的治疗效果,证实了WIP对乙醇诱导的肠道失调的有益作用,并揭示了共生真菌Meyerozyma Guilliermondii(季也蒙毕赤酵母)与ALD的关系,以及真菌诱导的PGE2对ALD发展的贡献。
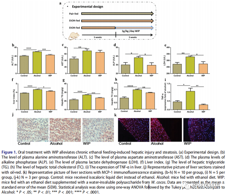
1.口服WIP治疗可减轻慢性乙醇喂养所致的肝损伤和脂肪变性。![]()
![]()
3.Meyerozyma guilliermondii作为AHS休闲真菌的鉴定。![]()
![]()
【结论与讨论】
由于酒精诱导的微生物生物失调和LPS途径的重要发病机制贡献,肠道微生物群相关疗法恢复肠道屏障功能和完整性,降低LPS的水平,抑制共生真菌的扩张,期待ALD的治疗。事实上,我们表明茯苓的水不溶性多糖WIP是治疗酒精性肝脂肪病的潜在理想益生体。由于良好的药理活性和安全性,临床WIP检测值得进一步研究(进一步研究)。总之,我们证明茯苓的水不溶性多糖(WIP)显著减少了慢性乙醇消耗小鼠肝脏的炎症损伤和脂肪积累,有效矫正了与AHS相关的肠道生物失调,支持WIP作为治疗AHS的潜在理想药物。事实证明,乙醇诱导后显著增加的共生真菌(M. guilliermondii)可被WIP抑制,被证明其与AHS有因果关系。进一步的机理研究表明,乙醇诱导的肠道内真菌过度生长通过真菌衍生的PGE2促进了AHS的发展。
我们恳请:若能转发分享,我们将非常感谢!(目前微信公众号改为乱序推送,将如沐风科研设为星标,时常点击阅读,我们才会出现在您推送的前面位置)。
【加入中医药交流群】添加小编微信邀请加入,也可由群友邀请加入,欢迎广大老师、朋友加入我们。小编微信:1278317307
如何免费下载论文——这几种方式可以帮你解决几乎所有文献