好的架构要不断演变,进而去适应业务的发展。美团在移动端上的架构,也经历了组件化、平台化、RN混合化,到现在开始向容器化变迁。容器化架构充分地利用了现在的跨端技术,将动态化的能力最大化地赋予了业务。
DevOps实践中,我们在CI(Continuous Integration)持续集成过程主要包含了代码提交、静态检测、单元测试、编译打包环节。其中静态代码检测可以在编码规范,代码缺陷,性能等问题上提前预知,从而保证项目的交付质量。Android项目常用的静态扫描工具包括CheckStyle、Lint、FindBugs等,为降低接入成本,美团内部孵化了静态代码扫描插件,集合了以上常用的扫描工具。
配送骑手端App是骑手用于完成配送履约的应用,帮助骑手完成接单、到店、取货及送达,提供各种不同的运力服务,也是整个外卖闭环中的重要节点。由于配送业务的特性,骑手App对于应用稳定性的要求非常高,体现App稳定性的一个重要数据就是Crash率,而在众多Crash中最棘手最难定位的就是OOM问题。
对于骑手端App而言,每天骑手都会长时间的使用App进行配送,而在长时间的使用过程中,App中所有的内存泄漏都会慢慢累积在内存中,最后就容易导致OOM,从而影响骑手的配送效率,进而影响整个外卖业务。
跨平台动态化技术是目前移动互联网领域的重点关注方向,它既能节约人力,又能实现业务快速上线的需求。经过十年的发展,美团App已经变成了一个承载众多业务的超级平台,众多的业务方对业务形态的快速迭代和更新提出了越来越高的要求。传统移动端”静态“的开发方式存在一系列问题,比如包体积增长过快、线上Bug修复困难、发版周期长等,已经不能满足高速发展的业务需要。因此,美团平台自研了一套跨平台动态化方案——MTFlexbox。
Android组件化方案及组件消息总线modular-event实战
组件化作为Android客户端技术的一个重要分支,近年来一直是业界积极探索和实践的方向。美团内部各个Android开发团队也在尝试和实践不同的组件化方案,并且在组件化通信框架上也有很多高质量的产出。本文介绍了美团行业收银研发组Android团队的组件化实践,以及业界首创强约束组件消息总线modular-event的原理和使用。
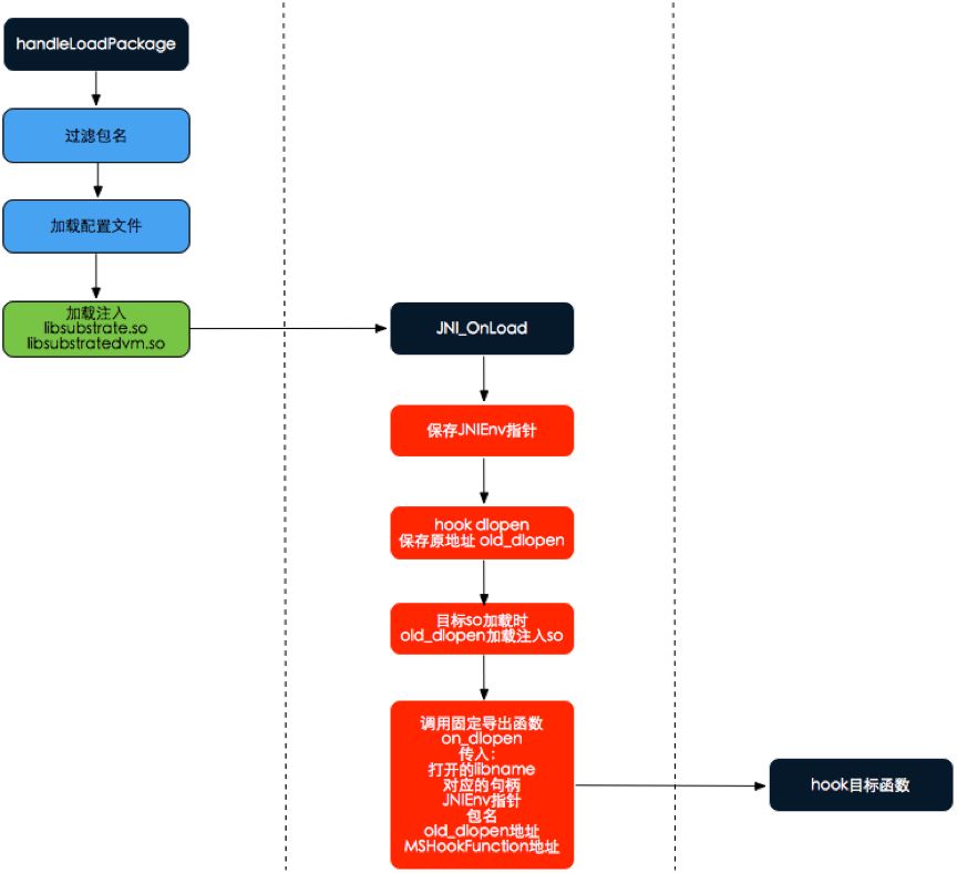
Logan是美团移动端基础日志组件,这个名称是Log和An的组合,代表个体日志服务。此前我们公众号发布过一篇文章《Logan:美团移动端基础日志库揭秘》,主要讲述了Logan的很多技术细节。本文重点阐述了Logan的整体框架。
Logan已经稳定迭代了一年多的时间。目前,美团绝大多数App已经接入并使用Logan进行日志收集、上传、分析。近日,我们决定开源Logan生态体系中的存储SDK部分(Android/iOS),希望能够帮助更多开发者合理的解决移动端日志存储收集的相关痛点,也欢迎更多社区的开发者和我们一起共建Logan生态。
beeshell —— 开源的 React Native 组件库
beeshell 是一个 React Native 应用的基础组件库,基于 0.53.3 版本,提供一整套开箱即用的高质量组件,包含 JavaScript组件和复合组件(包含 Native 代码),涉及前端(FE)、iOS、Android 三端技术,兼顾通用性和定制化,支持自定义主题,用于开发和服务企业级移动应用。
美团外卖App和美团App外卖频道业务基本一样,但由于历史原因,两端代码差异较大,造成同样的子业务需求在一端上线后,另一端几乎需要重新实现,严重浪费开发资源。在《美团外卖Android平台化架构演进实践》一文中,将美团外卖Android客户端平台架构分为平台层、业务层和宿主层,我们希望能够在平台化架构中实现平台层和业务层的多端复用,从而节省子业务需求开发资源,实现多端部署。
WMRouter是一款Android路由框架,基于组件化的设计思路,功能灵活,使用也比较简单。
WMRouter最初用于解决美团外卖App在业务演进过程中的实际问题,之后逐步推广到了美团其他App,因此我们决定将其开源,希望更多技术同行一起开发,应用到更广泛的场景里去。GitHub项目地址与使用文档详见:https://github.com/meituan/WMRouter 。
Flutter是Google开发的一套全新的跨平台、开源UI框架,支持iOS、Android系统开发,并且是未来新操作系统Fuchsia的默认开发套件。自从2017年5月发布第一个版本以来,目前Flutter已经发布了近60个版本,并且在2018年5月发布了第一个“Ready for Production Apps”的Beta 3版本,6月20日发布了第一个“Release Preview”版本。
Android消息总线的演进之路:用LiveDataBus替代RxBus、EventBus
对于Android系统来说,消息传递是最基本的组件,每一个App内的不同页面,不同组件都在进行消息传递。消息传递既可以用于Android四大组件之间的通信,也可用于异步线程和主线程之间的通信。对于Android开发者来说,经常使用的消息传递方式有很多种,从最早使用的Handler、BroadcastReceiver、接口回调,到近几年流行的通信总线类框架EventBus、RxBus。Android消息传递框架,总在不断的演进之中。
随着移动互联网的快速发展,移动应用越来越注重用户体验。美团技术团队在开发过程中也非常注重提升移动应用的整体质量,其中很重要的一项内容就是页面的加载速度。如果发生冷启动时间过长、页面渲染时间过长、网络请求过慢等现象,就会直接影响到用户的体验,所以,如何监控整个项目的加载速度就成为我们部门面临的重要挑战。
Crash率是衡量一个App好坏的重要指标之一。如果你忽略了它的存在,它就会得寸进尺,愈演愈烈,最后造成大量用户的流失,进而给公司带来无法估量的损失。本文讲述美团外卖Android客户端团队在将App的Crash率从千分之三做到万分之二过程中所做的大量实践工作,抛砖引玉,希望能够为其他团队提供一些经验和启发。
ProGuard是2002年由比利时程序员Eric Lafortune发布的一款优秀的开源代码优化、混淆工具,适用于Java和Android应用,目标是让程序更小,运行更快,在Java界处于垄断地位。
Lint是Google提供的Android静态代码检查工具,可以扫描并发现代码中潜在的问题,提醒开发人员及早修正,提高代码质量。除了Android原生提供的几百个Lint规则,还可以开发自定义Lint规则以满足实际需要。
Toast是Android平台上的常用技术。从用户角度来看,Toast是用户与App交互最基本的提示控件;从开发者角度来看,Toast是开发过程中常用的调试手段之一。此外,Toast语法也非常简单,仅需一行代码。基于简单易用的优点,Toast在Android开发过程中被广泛使用。
美团外卖自2013年创建以来,业务一直高速发展。目前美团外卖日完成订单量已突破1800万,成为美团最重要的业务之一。美团外卖的用户端入口,从单一的外卖独立App,拓展为外卖、美团、点评等多个App入口。美团外卖所承载的业务,也从单一的餐饮业务,发展到餐饮、超市、生鲜、果蔬、药品、鲜花、蛋糕、跑腿等十多个大品类业务。业务的快速发展对客户端架构不断提出新的挑战。
在移动端,如何快速定位并解决线上问题提高用户体验给我们带来了极大挑战。线上偶尔会发生某一个页面打不开、新活动抢单按钮点击没响应、登录不了、不能下单等现象,由于Android碎片化、网络环境、机型ROM、操作系统版本、本地环境复杂多样,这些个性化的使用场景很难在本地复现,加上问题反馈的时候描述的往往都比较模糊,快速定位并解决问题难度不小。
我们经常需要在主线程中读取一些配置文件或者缓存数据,最常用的结构化存储数据的方式就是将对象序列化为JSON字符串保存起来,这种方式特别简单而且可以和SharedPrefrence配合使用,因此应用广泛。但是目前用到的Gson在序列化JSON时很慢,在读取解析这些必要的配置文件时性能不佳,导致卡顿启动速度减慢等问题。
Gson的问题在哪里呢?笔者用AndroidStudio的profile工具分析了activity.onCreate方法的耗时情况。
持续更新中......