今年以来,伴随着美元持续走强,许多新兴经济体甚至发达经济体的货币大幅贬值、资本加速外流,全球外汇储备缩水近万亿美元。9月,人民币汇率再次破7,央行也持续释放稳汇率信号。在全球经济充满不确定性、 人民币国际化程度有限的背景下,外汇储备短期内对于维护我国金融安全仍有不可忽视的意义。
最新一期NFR工作论文《我国外汇储备的合意规模:驱动因素、测算逻辑及演化方向》基于IMF储备充足性模型,对我国外汇储备的合意规模进行了测算。
结果显示,我国外汇储备规模在浮动汇率制度、资本管制等一些前提条件下,仍然高于合意水平。未来,随着我国“投资-储蓄”缺口收窄、汇率制度更加富有弹性、人民币国际化稳步推进,我国外汇储备的合意规模也会稳中有降,因此即便外汇储备仍然保持在三万亿美元规模上下不再增长甚至再有所下降,也仍然充足。
文章认为,下一步,还应持续完善汇率制度、优化宏微观审慎管理的针对性和精细度、扎实推进人民币国际化的市场基础、加大全方位的国际协调与合作,切实帮助外汇储备减轻应对外部冲击的压力。
* 本文为NFR工作论文《我国外汇储备的合意规模:驱动因素、测算逻辑及演化方向》,作者为中国金融四十人研究院杨悦珉、朱鹤。作者在此感谢王曲石的建议和指导,以及周艾琳、赵名康和祝修业提供的建设性意见。文章较原文有删节,受版面所限略去参考文献,点击文末“阅读原文”可查看全文。
今年以来,伴随着美联储加息步伐加快、美元进入强势升值周期,大多数新兴经济体的货币兑美元汇率纷纷大幅走贬,外汇储备快速消耗,资本加速流出,外汇流动性形势急剧恶化。从我国的情况来看,9月15日、16日,离岸人民币(CNH)和在岸人民币(CNY)兑美元汇率相继破“7”,26日,人民币中间价破“7”,这也是自“811汇改”以来人民币中间价第三度破“7”。自今年3月初至9月末,人民币贬值幅度达12%,逼近2015-16年与2018-2020年13.56%和13.44%的贬值幅度,而且本轮人民币的贬值速度相较于前两轮明显更快。
伴随着人民币汇率逐步逼近并突破整数关口“7”,央行也持续释放稳汇率信号。在中间价破“7”前,市场人士估测,中间价从9月初开始连续近21天高于模型预测的水平。9月中下旬,央行连续推出一系列措施调节外汇市场供需平衡,以稳定人民币汇率走势及预期。9月15日,央行将金融机构的外汇存款准备金率下调2个百分点至6%,此举将释放约190亿美元的外汇流动性。20日,央行在香港地区成功发行了50亿元6年期的人民币央行票据,以收紧离岸人民币流动性。28日,央行将外汇风险准备金率从0上调至20%,以降低企业远期购汇需求。同日,伴随着人民币离岸和在岸汇率在28日双双破 7.2,央行和外汇局对市场空头发出口头警告,离岸和在岸人民币双双反弹。目前来看,央行的政策工具箱仍然非常充足,逆周期因子尚未明确启动,外汇存款准备金率和外汇风险准备金率仍有较为充足的调控空间。
从稳定汇率最重要的政策资源——外汇储备来看,根据外汇局在10月7日公布的最新数据,我国外汇储备规模9月末为30289.55亿美元,环比减少259.26亿美元。自2022年初至9月末,我国外汇储备整体下降幅度达2212亿美元,月均下降246亿美元,与2014-2017年321亿美元的平均降幅相差无多(图2)。不同于我国上一轮外汇储备大幅下降时,国内对“保外汇”和“保汇率”出现较大争议,市场对于本轮外汇储备下降的担忧情绪不大。一方面,本轮外汇储备目前只下降了2000亿美元左右,与上轮消耗的万亿美元储备难以相提并论。另一方面,本轮外汇储备规模变动主要是受汇率折算和资产价格估值影响,而不是像上一轮储备下降主要是受资本外流驱动。
由于美联储加息进程远未结束,强美元周期仍将持续一段时间,人民币仍将面临阶段性的贬值压力。许多新兴经济体,甚至如日本在内的发达经济体都采取了外汇干预,这也使得今年以来全球外汇储备缩水逾万亿美元。但就目前而言,我国货币当局尚未释放任何外汇干预的信号。参考2019-2020年期间,人民币汇率很长一段时间都盘踞在7之上,货币当局始终没有直接入市干预。
若本轮人民币贬值预期持续发酵,我们该采取怎样的稳汇率思路?类似日本重启外汇干预是否可取?如果不干预,当前的政策手段是否可持续?如果干预,当前的外汇储备是否充足?或者从更根本的问题来看,如何评估汇率稳定对我们当前金融安全的重要性?这些问题也引发了我们对外汇储备合意规模的再思考。
对于不同的经济体而言,为什么会有外汇储备、为什么需要外汇储备?为什么不同国家的外汇储备规模相差甚远,而且和国家大小、发达程度并无关联?一般而言,外汇储备增加往往是外汇干预的结果,而在笔者看来,外汇干预主要有两方面的动机。一方面是在危机时期的流动性补充和汇率稳定的需求,另一方面是出于经济增长或宏观经济稳定的目的,因“升值恐惧”或“害怕浮动”而采取的汇率干预。
(一)近20年各国积累外汇储备最主要的原因是出于危机应对的自我保险
外汇储备具有平衡国际收支、确保债务清偿、抵御外部冲击、保持汇率稳定、维持市场信心等多方面的功能,但提高外部冲击应对能力、避免系统性风险是各国持有外汇储备最重要的动机。图3是IMF对可能引发危机概率的变量分析,可以看到,外汇储备确实是遏制危机爆发比较重要的因素之一,其他重要的遏制因素还包括财政稳健性、经常账户盈余等。从各国持有外汇储备最主要的动机来看,预防性流动性需求是外汇储备管理人员最关注的目标,其次为稳定汇率。
从预防性流动性需求来看,图4显示了全球外汇储备在两次金融危机后快速增长,根源在于各国对国际货币金融体系安排的不信任。日本央行前行长白川方明在其新书《动荡时代》中指出,国际收支危机时期(货币当局)难以筹措到外汇资金。即便对于经常收支处于均衡的国家,如果整个资本流动过程中出现严重的期限错配或货币错配,金融经济形势的剧烈变化仍可能带来外汇资金的流动性危机。不仅是新兴经济体,部分发达经济体在全球金融危机期间也面临外汇掉期交易冻结,银行部门外汇融资能力大大受限。
虽然货币当局也拥有其他可以替代储备的工具,包括央行货币互换机制、多边金融机构的预防性流动性支援机制等,但这些工具并不构成货币当局的资产,而且在特殊时期能否及时获得也存在较大不确定性。譬如在亚洲金融危机期间,IMF、世行、亚开行等多边金融机构的紧急援助不仅非常有限,而且援助条件非常苛刻。相对而言,外汇储备能够保障一国在危机期间有充足的资源实现自保,缓解外汇市场流动性枯竭对本国金融体系和实体部门造成冲击。因此,从保障流动性的角度,充足的外汇储备对金融稳定和安全的重要性不言而喻。
从稳定汇率的需求来看,不管是采取固定汇率制还是浮动汇率制的国家,在危机期间都存在较强的干预动机。灵活的汇率制度可以很大程度上对冲外部冲击,发挥国际收支自动稳定器的功能,有效调节内外部均衡。但仅靠汇率制度本身,无法让一国完全隔离外部冲击(IMF, 2020; Cezar and Monnet, 2021)。这是因为,汇率作为一种市场自我调节的手段,难以解决非理性因素导致的市场失灵。特别是当市场存在高度不确定性并影响到市场预期时,为避免汇率超调在羊群效应的推动下形成破坏性的影响并自我强化,一定程度的外汇干预不仅必要而且重要。
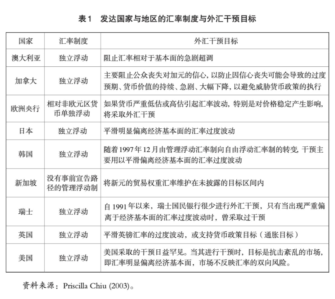
从表1来看,虽然大多数发达国家和地区很早就采取浮动汇率制度,但当汇率严重偏离基本面时,货币当局仍然保留了外汇干预的选项。随着各国金融依赖度逐渐提升,不管采取何种汇率制度,全球金融环境变化(如风险、冲击等)都将通过汇率波动或全球跨境资本流动相互渗透和传导(Rey, 2013)。外汇干预作为重要政策工具之一,通过信号渠道(显示央行稳定市场的决心)和资产组合平衡渠道,用以稳定汇率、管理(非理性的)资本流动 (Blanchard et al., 2015)。
资本管制和利率手段,在极端情形下有助于遏制资本异常流出、震慑投机行为,也将对本币汇率起到有力支撑。以俄罗斯为例,本轮俄乌冲突中,面对西方国家密集实施的重磅金融制裁措施,美元兑卢布汇率在21天内贬值幅度高达59%,远超货币危机15%的临界值(Reinhardt 和 Rogoff,2012)。面对挤兑和沽空风险,俄央行前期通过抛售外汇来支撑卢布,当储备资产被冻结后转向大幅升息和资本管制,多措并举之下,卢布止跌并强势回升。然而,在全球流动性紧缩时期,外汇储备对汇率的干预功效仍然要强于利率政策和央行预期管理(余永定,2019),特别是考虑到利率收紧将推高国内相关部门的债务成本。此外,充足的外汇储备对其他干预手段的可信度也将起到支撑作用,其压舱石地位一定程度也构成了金融安全的重要维度。
(二)“升值恐惧”和“害怕浮动”也是各国外汇储备快速积累的重要原因
1973年布雷顿森林森林体系崩溃后,货币体系进入浮动汇率时代,但即便是发达经济体的汇率制度也并非完全自由浮动,都存在或多或少的汇率干预。根据Levy-Yeyati和Sturzenegger(2005, 2016)的研究,公开宣称采取中间汇率制度或弹性汇率制度但实际上对汇率采取较频繁干预的国家比例在上世纪90年代一度达到40%。因此,如何理解外汇干预的需求也是理解外汇储备规模一个非常重要的角度,其不仅和危机应对相关,还和国家的经济发展战略、宏观调控目标等紧密关联。比较常见的两类解释是重商主义逻辑的“升值恐惧(fear of appreciation)”和稳定宏观经济的“害怕浮动(fear of floating)”。通常而言,理想状态下的汇率干预应以均衡汇率水平为基准;但在现实中,各国货币当局往往会出于各类目的采取干预操作,导致汇率持续偏离均衡水平,具体可分为以下两类情形:
第一种是出于重商主义逻辑的“升值恐惧”。重商主义逻辑的干预是指国家通过贸易保护措施保持出口竞争力、维持贸易顺差,其中就包括人为压低汇率的操作,从而造成外汇储备持续积累。在此逻辑下,外汇储备可以说是出口导向增长战略的副产品。与之相对应的趋势是,在世界贸易组织自1995年成立后的7、8年里,包括我国在内的主要新兴经济体陆续加入,全球贸易在2002年以后实现迅猛发展。为更好地服务于贸易增长战略,不排除许多发展中国家采取了与之相适的汇率(低估)政策,这也部分地解释了2002年以后全球外汇储备的快速增长趋势。
第二种是出于宏观稳定目标的“害怕浮动”。一些采取浮动汇率制度的国家,或是担忧汇率波动造成的频繁经济调整带来较高的摩擦性失业,或是出于兼顾通胀目标和国内产出等考虑,将浮动限制在一定范围内。譬如在上世纪80年代,德央行主要出于保护国内就业的目的,对马克升值存在较大的干预动机。在1985年美元疲软、马克被严重低估时,德央行仍然通过干预外汇市场阻止马克升值。瑞士和日本也因其货币的避险地位,在危机后面临普遍的升值压力,两国分别出于避免通缩和保护出口等目标,对汇率实施干预,导致外汇储备大量积累。
因此,经济结构和增长驱动也是帮助我们理解外汇干预,进而理解外汇储备规模增减的一个重要的维度。换言之,在这类情形下,外汇储备的规模更多反映了经济发展和宏观调控的需求,而不是从外汇储备自身目标出发的主动权衡。
(三)我国早期外汇储备规模的演变趋势与形成逻辑
我国外汇储备在上世纪90年代至本世纪初第一个十年快速增长,表面上看是由“双顺差”驱动,背后反映了我国整体经济的储蓄投资结构。
我国自上世纪90年代至2013年前后,国际收支结构的“双顺差”特征显著,主要由经常账户顺差和直接投资顺差驱动(图7),这与我国同期的外汇储备增长趋势相吻合(见图4)。这一特征很大程度上与我国从1980年代开始就确立的“出口创汇型”经济增长战略有关,引进外资也是这一时期开放政策的重要组成部分。伴随着我国在2001年成功入世,贸易顺差的驱动作用更趋凸显。
更进一步来看,“双顺差”问题反映了我国国内储蓄过剩、投资不足的深层次问题(余永定、覃东海,2006)。从“投资-储蓄”公式看(余永定,1997),一国储蓄若持续高于投资,即产出远远超出国内的消化能力,结余部分将转化为贸易顺差,需要通过增加对外净债权进行平衡。又因为我们长期实施的引进外资战略使得我国同时面临直接投资顺差(本质上体现为对外债务),进一步加剧了对外债权,即外汇储备的增长压力,这也解释了我国外汇储备何以在本世纪初的第一个十年持续快速积累。
总储蓄-总投资=出口-进口=对外债权-对外债务
总储蓄 = 私人部门储蓄 + 政府储蓄
也有学者认为,我国的外汇储备存量并不只是出口导向的政策和币值低估的结果,而是低效的金融体系和经济高速增长相结合的产物。不完全的金融市场也进一步解释了我国持续积累低收益外汇储备的行为(Wen, 2011)。
自上世纪中叶以来,国内外学者提出了各类外汇储备适度规模测算的方法,其中,运用比较广泛的包括比例分析法、需求定值法、成本收益分析法等。
比例分析法是最早的储备适度性衡量方法,其中尤以“外汇储备/进口”、“外汇储备/外债”两大指标最为经典。美国经济学家特里芬早在1947年就提出采用储备/进口比率法来估算外汇储备的合意规模,这也是比率分析法的早期雏形。其在1961发表的《黄金和美元危机》一书中进一步阐释,40%的年进口额是适度储备的界定基准,低于30%需要采取调节措施,20%是最低限度标准,一国的储备量应以满足3个月的进口额为宜。90年代后,美联储前主席格林斯潘与阿根廷前财长Guidotti提出,一国外汇储备必须在数量上与其未来一年的短期债务额相当,这一规则也被称为“盖杜蒂—格林斯潘法则(Guidotti-Greenspan rule)”,短期债务至今仍然是新兴经济体外汇储备充足性的重要衡量指标。其他比较常用的比率法还包括外汇储备与广义货币、FDI、GDP等经济指标的比值。其中,“外汇储备/GDP”指标不具普适性,也缺乏实证支撑,通常只用于跨国比较的情形(IMF, 2011)。
在比例分析法的基础上,后期的学者们进一步丰富了外汇储备充足率的测算方法,不同测算方法的适应性与有效性也随着时代发展不断变化。特别是需求定值法得到更广泛的应用,其具体通过对各类需求进行分类测算并加总,以求得外汇储备的合意规模。由于该类方法比较依赖经济计量模型,又称为储备需求函数法、回归分析法或因素分析法。
本文采用了IMF 的储备充足性评估(ARA)框架。结果显示,固定汇率制度情景下,我国外汇储备已不达合意规模;浮动汇率制度情景下,我国外汇储备规模仍处于合意区间。但结合资本管制的前提、固定汇率和浮动汇率下的IMF ARA模型均显示,我国外汇储备规模较为充裕。如果进一步考虑到我国当前面临的国内外形势、藏汇于民等趋势,我国外汇储备合意规模仍有进一步下降的空间。即使外汇储备规模仍然保持在三万亿美元上下不再增长甚至再下降千亿美元,面对资本外流或汇率超调等风险情形,我国外汇储备也仍然充足。
(一)IMF储备充足性模型的构建逻辑
如前所述,各国在危机时期会面临外汇市场交易冻结和流动性枯竭问题,掣肘银行和企业等部门的外汇融资能力。货币发行国能够比较好地应对危机,但非储备发达经济体仍然需要外汇储备以提高应对外部风险的能力。特别是对于容易造成流动性紧张的来源,需要提前准备相应的外汇流动性,避免流动性紧张态势演变为系统性危机,威胁金融和经济的安全与稳定。
以斯里兰卡为例,截至2022年5月,斯里兰卡外汇储备仅为5000万美元,而外债总额高达510亿美元。斯里兰卡同时也极度依赖进口,这也导致外汇储备短缺的压力愈加突出。5月19日,斯政府因无力偿付当月到期的7800万美元债务和利息宣告破产。资本加速外流、卢比汇率暴跌、国内通胀高企、经济陷入崩溃。
IMF ARA模型的构建逻辑,即围绕与外汇市场压力事件相关的各类危机情形展开——针对不同的危机情形确定对应的储备规模,并在风险加权前提下对各部分储备进行加总,最终获得整体的合意规模。由于真实危机场景较少,IMF的实际测算根据外汇市场压力事件下可观测的资本外流情形,确定国际收支压力的潜在来源对应的风险水平,此即风险加权指数的计算依据,也是不同储备需求的衡量尺度。最终外汇储备合意规模的测算,则是各类外汇市场压力事件对应的风险加权储备需求的加总值。
IMF将新兴经济体的风险来源概括为:(1)经常账户变量、(2)对外债务、(3)潜在的资本外逃,对应的指标包括:(1)出口收入,主要用来衡量外部需求下降或贸易条件恶化可能造成的潜在产出损失。虽然进口也是比较常用的指标,但其无法准确衡量危机时期外部需求崩溃的风险。(2)短期外债(剩余期限)、 中长期债务和权益负债。对比不同期限和类型的对外债务,短期外债风险更大,特别是对于那些采取浮动汇率制度的国家而言。此外,本币贬值和本国资产价格下跌也会加剧证券资本外流压力。(3)广义货币(M2),主要用来衡量危机期间可以出售并转化为外汇资产的国内流动性资产存量。
与此同时,IMF对储备充足性的测算结合了不同政策情景的考虑,具体表现为汇率制度和资本管制这两个政策因素的排列组合。IMF在报告中指出,容忍汇率大幅波动的国家通常持有较少的储备,避免汇率大幅波动的国家往往持有更多的储备。IMF对于采取浮动汇率的国家,降低了出口收入和除短期外债外的其他债务相对应的储备需求风险权重。与此同时,资本管制大幅缓解了证券及各类资本的流出规模,并降低了外汇市场压力事件的发生概率,这也意味着用于衡量资本外逃的广义货币指标(M2)权重得以降低。根据IMF在2013年的修订版本,四类指标对应的风险权重赋值如下:
IMF指出,若考虑预防性用途,外汇储备的合意规模可设定在复合矩阵的 100%至150%的范围内。然而,IMF构建的储备充足性模型中没有考虑外商 投资(FDI)负债、衍生品敞口和投机攻击敞口等三类指标,主要原因在于: IMF在样本观测时期内,无法在实证层面验证外资企业在危机时期出售FDI存量;外汇衍生品敞口的衡量则受限于数据可及性问题;而投机攻击敞口本身存在难以衡量的问题。
(二)IMF ARA模型显示浮动汇率和资本管制情景下我国外储仍然充足
图8是对2021年我国不同汇率制度和资本管制的政策组合情景下外汇储备合意规模的测算结果。可以看到,根据“浮动汇率+保留资本管制(区间I)”情景测算的合意规模最少,区间上限也远低于我国实际外汇储备规模。“浮动汇率+不保留资本管制(区间II)”和“固定汇率+保留资本管制(区间III)”也是比较常见的两大政策组合情景,但前者所测算的外汇储备合意规模区间略低于后者,显示出浮动汇率的价格出清效果略好于资本管制的数量出清效果。我国实际储备规模均落在两个区间中,目前规模适当。相对而言,采取“固定汇率制度和不保留资本管制(区间IV)”的政策组合情形所需要的外汇储备规模最高,其区间下限已超过我国实际储备规模。事实上,从2017年开始,我国外汇储备就已低于该情形所对应的合意水平下限。
从我国的政策现实来看,汇率制度正逐步向浮动汇率靠拢。2005年的“721汇改”打破了盯住单一美元的汇率目标,但人民币汇率在较长时间里仍然呈现渐进式的单边升值走势。主要原因在于此时的汇率政策既要保障汇率稳定,又要兼顾外汇市场供需平稳。直到2015年“8.11汇改”,外汇市场供求矛盾逐步缓解,央行宣布退出常态化的外汇市场干预,切实增强了人民币汇率的价格出清能力,大大减轻了我国外汇储备数量出清的压力。从图9可以看到,2015年之后,伴随着汇率波动幅度明显走扩,外汇储备波幅显著收窄且双向波动趋势更加常态化。
从跨境资本流动管理来看,我国货币当局不仅仍然保留了资本管制的选项,在推动资本项目开放的过程中,也在不断优化宏观和微观审慎监管框架和手段,对引导跨境资本有序流动、防范国际资本冲击等方面,起到非常关键的作用,同时大大缓解了外汇储备的应对压力。具体地,央行通过全口径跨境融资宏观审慎调节参数,对银行和企业的跨境融资操作进行逆周期引导;并通过对银行体系实施外汇存款准备金率和外汇风险准备金率调整,对在岸外汇流动性和远期结售汇交易成本进行调节。
结合以上两点考虑,我国外汇储备的适用情景更偏向于区间I,或介于区间I和区间III之间。按照最理想的情景(区间I)测算的外汇储备合意规模上限距我国实际储备还相差4000亿美元左右的水平,显示出我国储备规模目前仍然充裕。即便在危机情形下对汇率稳定的偏好上升,参考区间III的政策情景,我国外汇储备也还是落在合意区间内。此外,我国外债头寸中,外币外债(含SDR 分配)的占比为55%。2021年,短期外债规模对应的储备需求在4000多亿美元,若参考整体外债中的外币占比(以55%的比例估算),我国外汇储备合意规模还存在近两千亿美元的压缩空间。
如前所述,IMF ARA模型没有考虑直接投资负债对应的储备需求。对于我国而言,虽然新冠疫情和地缘政治冲突带来的全球供应链调整一定程度上加速了外商投资的撤出或利润汇回,但这部分的储备需求最多不过几百亿美元。因此,在IMF ARA的测算框架下,我国目前的外汇储备仍然充足,或至少适当。
(三)对储备充足性模型前提的修正:基于我国现实性因素的考量
当前,我国面临的国内外形势都发生了相当大的变化,特别是考虑到当前全球大国博弈日趋突出的背景下,外汇储备的安全考量较之经济考量更重要。如果结合当前我国面临的形势对估算前提进行修正,可以看到,我国外汇储备的合意规模仍有下调的空间。
第一,从危机应对来看,货币当局的干预工具箱不断丰富,干预效率和效果明显增强。这些措施不仅增固了我国金融稳定的防火墙,也一定程度化解了“稳汇率”与“稳储备”之间的矛盾。具体来看,为尽量降低对外汇储备的消耗,货币当局的干预场所从即期市场,逐步拓展至外汇远期市场和离岸人民币市场,以实现“四两拨千斤”的干预效果。常规操作外,央行还特别针对沽空势力的炒作目标及时调整应对策略。譬如针对上半年中美利差倒挂造成的人民币债券减持压力,有关当局加速推进债券市场开放,对借题沽空人民币汇率的投机者起到了隔山震虎的效果。又譬如针对9月中下旬人民币破7后的快速走贬趋势,央行和外汇局28日双双发声,口头警告市场空头,在岸和离岸人民币汇率随即大幅反弹。
第二,当前,我国是世界第二大经济体、制造业第一大国、货物贸易第一大国、商品消费第二大国、外资流入第二大国,有必要从安全性的维度出发,更务实谨慎地衡量超额储备需求。
第三,私人部门不断增加的海外资产持有规模降低了危机时期的临时换汇需求。近年来,我国民间部门所持外汇资产规模占比已远超官方外汇储备(图10左图),从2011年初的28.7%上升至2022年一季度的65.5%,藏汇于民趋势不断深化。与之相对应的是,外贸部门近年来顺差不顺收现象显著。微观主体的结汇决策更多受到汇率周期的影响,企业部门留存外汇进行再投资的意愿显著增强(张瑜,2021)。
此外,在央行退出常态化外汇干预的背景下,银行部门已成为我国金融体系吸收美元流动性的第一道防线,汇率风险的承担主体从货币当局转移到了银行部门。从我国银行业的外汇风险敞口来看(图10右图),对外资产规模远超对外负债,外汇风险敞口得以充分覆盖,大大缓解了对外汇储备的融资性需求。此外,参考日本的经验,当局通过资本利得税引导大量海外资产在危机时期回流国内,此举也能够在一定程度上缓解外汇储备的流动性需求。
第四,外汇储备的管理模式也会对合意储备规模造成影响。逻辑上,流动性安全性更强的外汇储备管理安排会对应更少的储备需求,因为可以随时变现。一方面,若外汇储备管理基金都持有流动性较强的资产,一定程度上也会对外汇储备形成支撑。另一方面,若将部分流动性较差的储备资产,譬如长期公债券等三级储备资产,作为抵押品也能够获得流动性更高的外汇融资等,从而降低用于交易性目的且流动性较高的一级储备资产占比等。但考虑到外汇储备管理基金对收益性有一定要求,危机时期全球外汇市场流动性普遍紧缺,这类安排的储备替代作用可能有限。
第五,渐进式和管道式开放有利于缓解跨境资本大进大出的压力。虽然开放进度较快的债券市场今年初以来承受了一定的流出压力,但其在我国金融市场和整体跨境资本规模中的占比仍然有限,外汇市场冲击也相对有限和可控。
虽然这些假设对应的情景较难量化,但从方向上都指向外汇储备合意规模的降低。换言之,当前我国外汇储备从满足流动性和应对危机的需求来看还是比较充足的。
➤ 第一个判断的方向是,造成我国外汇储备不断走高的结构性因素和底层逻辑都已发生改变。
参考第一部分的分析,过去造成我国外汇储备快速增长的条件都已经不适用于当前的情形。具体来看,我国的经济增长战略已从出口创汇向内需拉动转变;国际收支近年来更趋平衡;经济增长步入新常态以及金融市场效率逐步提升。从更深层次的底层逻辑看,我国“投资-储蓄”缺口正不断收窄,从供给端削弱了外汇储备的持续增长动力。从图11可以看出,2008 年金融危机以来,我国储蓄率和投资率均呈现出明显的下行趋势,且储蓄率的下降略快于投资率。但从绝对水平来看,储蓄率仍高于投资率,对应了近年来我国经常项目持续顺差,但顺差规模逐步缩小的趋势。从事实层面看,我国人口快速老龄化驱动储蓄率下降,而工资收入下降的预期进一步推动储蓄率下行(蔡昉,2020)。
随着金融体制改革逐步深化,居民储蓄在促进企业投资方面的滞后性将得到改善,储蓄率与投资率之间的差距也将逐步缩小。若未来我国基础科技及其应用实现明显突破,市场竞争环境和破产制度都能得到实质性的改善,生产率的跃升将使得投资率与消费率更趋协调。这些趋势都将从根本上逆转我国经常项目高额顺差的格局。IMF在2022年4月发布的《世界经济展望》报告中预测,我国经常项目顺差占GDP比重将在未来几年逐步收窄,从2021年的1.79%降至2027年的0.41%。未来双边波动甚至国际收支逆差现象将更趋常态,对外汇储备的影响也将逐步减弱。
➤ 第二个判断的方向是,汇率制度弹性的增强将进一步缓解外汇储备的出清压力。
从第二部分的测算结果可以看到,浮动汇率情景下的储备需求相较资本管制更低。资本管制和储备干预都属于数量出清,浮动汇率属于价格出清。汇率作为内生变量,在反映和调节外汇市场供需压力方面效率更高,进而在减轻外汇储备应对外部冲击方面相对更有效。伴随着中国经济增长驱动不再唯出口导向,人民币单边走势的预期和偏好被打破,汇率制度也得以逐步向清洁浮动靠拢,此将从需求端进一步降低对外汇储备的干预性需求。
然而,更加灵活的汇率制度并不意味着完全放任汇率波动。虽然有国内外学者认为,面对较大的外部冲击时,快速且一次到位的贬值反而比渐进式的贬值冲击更小 (Bonadio et al., 2016;余永定和肖立晟,2017)。但在当前全球不确定性比较高的背景下,如果投机者主导的非理性预期影响到其他主体的理性决策,甚至引发市场踩踏和共振,一味地放任汇率浮动反而会放大风险。
如何发挥浮动汇率的稳定器的作用?笔者认为有三方面的因素值得关注。
第一,浮动汇率制度对货币当局稳定市场预期的能力提出了更高的要求,因其目标和承诺不可观测。有关当局应考虑对超调问题建立全面的认知和应对策略,不盲目对某个点位实施干预,而是能够对非理性预期及时纠偏。
第二,持续完善金融市场以及相适配的制度框架。对于金融市场发展程度较低的国家,货币错配问题更严重,汇率波动的负面冲击更显著,货币当局干预动机更强;对于金融市场较发达的经济体而言,影响则几乎可以忽略不计 (Aghion et al., 2006)。相关启示是,在逐步增强汇率弹性的同时,也需要进一步完善境内金融市场建设、不断改善各部门的货币和期限错配问题、持续增强金融体系和实体经济对汇率波动的容忍度和应对外部冲击的韧性。
第三,汇率及其预期的稳定,根本上还是与全球投资者对一国增长前景的信 心有关。要真正稳住汇率和资本流动、进一步增强储备信用,还是取决于基本面的稳健,这也是我们应对外部冲击最重要的压舱石。
➤ 第三个判断的方向是金融开放和人民币国际化对外汇储备的替代作用存在不确定性。
如前所述,外汇储备的一个重要功能是调节外汇市场的供需矛盾。虽然我国已经常态化地退出了外汇市场干预,但在危机时期,外汇储备仍然是确保外汇市场不至陷入流动性枯竭的最后一道防线,可以避免外汇市场失灵通过金融部门的融资渠道对实体产出造成冲击。
对于外汇储备而言,金融开放和人民币国际化更多扮演了双刃剑的角色。金融开放程度越高、货币地位越高,危机时期本币融资的能力也就越强。从流动性的角度看,对外汇储备的需求大大降低。但与此同时,金融市场越开放、风险敞口越大,对应的干预效率也越低。即便我国外汇储备规模在全球排在首位,但我国外汇市场年交易额高达三十多万亿美元(2021年),是外汇储备的十倍之多。若人民币汇率的持续贬值是由非投机因素所致,动用外汇储备直接入市干预的成本收益和可持续性就需要慎重权衡。
与此同时,若一味强调人民币跨境使用或是避险地位,可能使外汇储备面临上升压力。这是因为新兴货币在国际化的进程中,由于地位不稳固,反而会新增更多对于在位货币的使用需求,即“货币国际化悖论”(徐奇渊和杨盼盼等,2021)。对于我国而言,在经常账户顺差尚在持续、海外人民币持有和增值渠道有限的前提下,人民币交易活跃度和避险地位的提升反而吸引大量外汇资本流入境内。即便银行体系藏汇于民的程度进一步加深,外汇储备的上升压力仍难以避免,届时可能带来成本收益的争议。
因此,在提升境内人民币金融资产的国际吸引力的同时,也要注重深耕人民币境外流通与资产吸引力,避免进一步加剧境内外汇储备的积累压力。与之相应的是,不管从什么维度来看,轴心货币国对外汇储备并没有太迫切的需求。根据国际货币基金的数据,近20年来,美国外汇储备常年稳定在百亿美元的规模,与GDP的比值从未超过0.4%,2021年仅为0.18%。若未来人民币的使用场景和市场深度逐步与国际货币发行国靠拢,外汇储备规模将大大减少。
目前来看,人民币国际化还只是围绕贸易、投资相关的金融需求展开,或是基于官方信任的货币互持或储备增加,人民币的资产属性仍待进一步开发与强化。更进一步来看,人民币国际化推进的关键取决于资本项目开放的进度。进一步推演来看,资本账户开放与外汇储备需求之间可能存在一个“倒U”型的关系,中间变量包括金融市场的成熟度和储备货币地位。
金融市场成熟度和储备货币地位越高,即便发生危机,本币融资的能力还是能够得到保证,外汇储备需求也将大大降低,但此时对资本账户开放的要求也越高,资本管制也很难再逆转。而资本项目开放的前提,除了需要破除对人民币或是跨境资本大幅波动的恐惧,更需要在技术层面持续优化应对策略、强化各方避险意识、完善各类金融市场建设,切实提升金融体系应对外部冲击的韧性。短期来看,人民币要达到轴心货币地位仍然任重道远,我国金融市场的流动性和深度与发达经济体仍有差距,这也意味着我们在很长时间内仍然需要保留资本管制的选项,以更好地应对外部冲击、稳定我国的金融安全。
就目前而言,在全球经济充满不确定性、人民币国际化程度有限的背景下,外汇储备短期内对于维护我国金融安全仍有不可忽视的意义。但在美元走强等结构性因素尚未消退的背景下,不宜轻易动用外汇储备进行干预。笔者认为,现阶段充裕的外汇储备对稳定预期的作用大于实际干预意义。特别是在震慑市场投机势力、增强其他外汇管理工具有效性、提高市场沟通可信度等方面,相对充足的外汇储备将起到事半功倍的效果。
本文基于IMF储备充足性模型,并结合了国内外多方面因素分析得出,当前我国外汇储备规模仍然高于合意水平。未来,随着我国“投资-储蓄”缺口收窄、汇率制度更加富有弹性、人民币国际化稳步推进,我国外汇储备的合意规模也会稳中有降,即便外汇储备仍然保持在三万亿美元规模上下不再增长甚至有所下降,也仍然充足。
下一步,还是要持续完善汇率制度、优化宏微观审慎管理的针对性和精细度、扎实推进人民币国际化的市场基础、加大全方位的国际协调与合作,切实帮助外汇储备减轻应对外部冲击的压力。
第一,坚持有弹性的汇率制度,并以外汇市场的深化为方向。如前所述,人民币汇率的弹性越强,越有利于减轻外汇储备的出清压力。在美元走强等结构性因素尚未消退的背景下,应让汇率在调节外汇市场供需平衡方面扮演更重要的角色,有关当局则需要进一步对市场相关方面的蓄意做空和非理性预期及时纠偏和引导,有效管控外汇风险敞口、精准调节投机攻击敞口。与此同时,当外部形势不确定性逐步缓解时,应逐步完善外汇衍生品市场建设,为银行和企业部门改善货币错配、提高外汇风险管理提供丰富的产品和工具,并为人民币汇率向清洁浮动的方向进一步演进,提供扎实的市场和制度基础。
第二,不断完善审慎监管和外汇管理框架,为人民币汇率与跨境资本流动的有序调整保驾护航。对于汇率大幅调整和跨境资本顺周期波动可能引发的金融市场震荡,应综合运用宏观审慎、微观监管和跨境资本流动管理等手段改善市场预期。不断丰富针对银行部门与企业部门的跨境资本流动宏观审慎管理工具箱。针对投机者不同的炒作主题及时调整应对策略,进一步提高非储备干预的灵活度和精准度。针对外部冲击可能引发的跨境风险传染,应建立起实时动态的监测预警体系和风险处置机制,筑牢各类“防火墙”,保障人民币汇率与跨境资本流动的有序调整,避免对外汇储备造成过大压力。
第三,扎实推进人民币国际化的市场基础,以债券市场开放为重要突破口。持续完善人民币跨境支付结算等环节的便利度,切实增强人民币在境外的流通度与资产吸引力,并以此带动国内金融市场改革和资本项目开放的进一步深化。在这之中,债券市场开放,尤其是国债市场的高水平开放是重中之重。当前,我国债券市场开放既需要夯实内功,又需要与国际接轨。对内,应着力推进债券市场体系整合,加快统一利率体系和监管制度、加强一二级市场协调,并应注重与资本项目开放的协调统筹,在开放前沿阵地积极布局和探索试点建设。对外,应加强信息披露、信用评级、会计审计等金融基础设施和相关标准规则与国际接轨,具体可考虑吸引更多优质中介服务机构进入中国市场,带动我国相关服务质量、规则标准和市场流动性的水涨船高(万泰雷等,2022)。
第四,积极拓展全方位的国际协调与合作。国际协调与合作的目标体现在三个方面:
一是提升防范和应对跨境风险传染的有效性。为规避投机资金放大金融市场波动和外溢影响,应就跨境游资监测预警、货币错配和汇率风险信息共享、监管指标和规则统一等方面加强对话合作。
二是进一步完善全球与区域金融安全网建设,避免局部地区和国家的流动性风险演化为系统性危机。全球与区域金融安全网之间也需要加强协作,提高危机应对与救助效率,我国应积极推动G20的引领和协调作用。考虑到人民币离岸市场规模逐步扩大,央行在特殊时期有必要考虑向符合条件的全球金融机构提供流动性,积累政策信誉。
三是与人民币债券市场开放相关的监管合作。加强在债券发行、交易和监管等方面的深度国际合作,并积极探索信息披露标准等规则标准与国际接轨,针对监管竞次等问题应加强沟通协调。