天气变冷,大众新能源车大面积爆发车机故障
科技每日推送
科技每日推送
Weixin ID
apptoday
About Feature
我们致力于分享人类的前沿科技!
Posted on
收录于合集
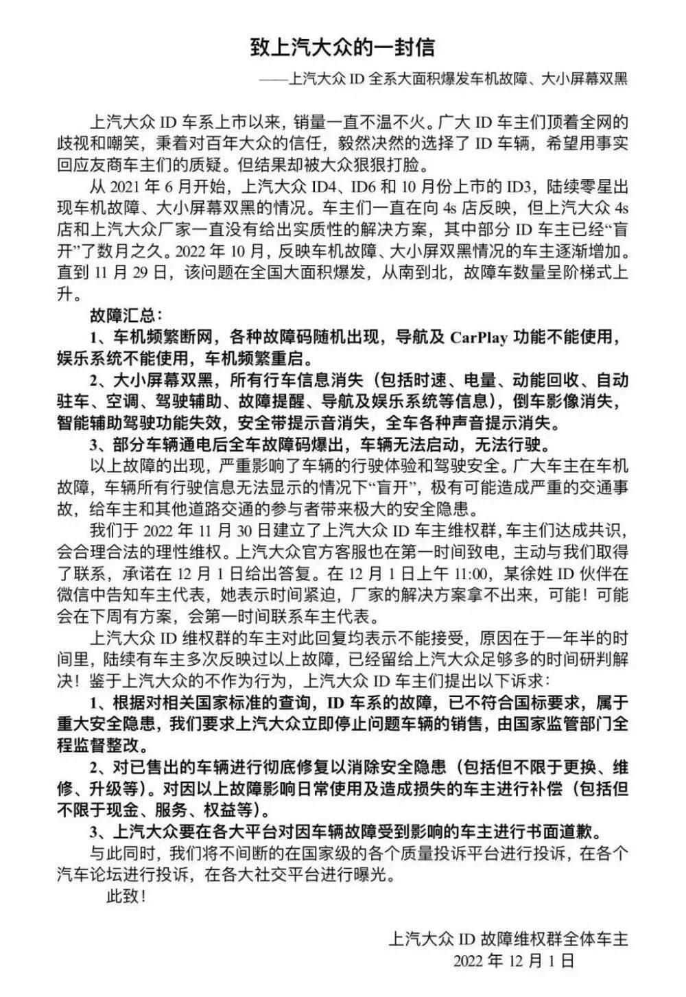
近日,大众ID系列车型车机被曝出现大面积黑屏等车机故障,引发大量车主投诉。
12月1日,维权车主发布《致上汽大众的一封信》,信中将故障汇总为三点:
1、车机频繁断网,各种故障码随机出现,导航CarPlay功能不能使用,娱乐系统不能使用,车机频繁重启;
2、
大小屏幕双黑,所有行车信息消失
(包括时速、电量、动能回收、自动驻车、空调、驾驶辅助、故障提醒、导航及娱乐系统等信息),倒车影像消失、智能辅助驾驶功能失效,安全带提示音消失,全车各种声音提示消失;
3、
部分车辆通电后全车故障码爆出,车辆无法启动,无法行驶。
信中还提到,从去年6月开始,上汽大众ID系列车型,便陆续出现类似问题,车主们一直在向4S店反应,但未得到实质性解决方案,以至于不少车主已经“盲开”了数月之久。
到了11月29日,也就是今年开始大规模降温的时候,该问题在全国大面积爆发,从南到北,故障车数量呈阶梯式上升。
鉴于上汽大众的不作为行为,维权车主们提出以下诉求:
1、根据对相关国家标准的查询,ID车系的故障,已不符合国标要求,属于重大安全隐患,我们要求上汽大众立即停止问题车辆的销售,由国家监管部门全程监督整改。
2、对已售出的车辆进行彻底修复以消除安全隐患(包括但不限于更换、维修、升级等)。对因以上故障影响日常使用及造成损失的车主进行补偿(包括但不限于现金、服务、权益等)。
3、上汽大众要在各大平台对因车辆故障受到影响的车主进行书面道歉。
对此,上汽大众回应称,会尽快为用户排查相关故障原因,处理相关问题。针对用户反映的情况已有相应的技术解决方案,并将于近期很快推出。
对大众汽车而言,ID系列是它进行新能源转型的重要载体,也是它能否守住在中国市场的“销量王座”的关键。
但目前来看,这场转型并不成功。
在乘联会发布的2022年1-10月新能源厂商销量排行榜中,南北大众加起来,也只能排到第七的位置,连比亚迪的零头都没有。
这样的结果,也拖累了大众在华的整体销量。
乘联会数据显示,今年10月,比亚迪以约21.8万辆的批发销量,远超一汽大众(14.6万辆)和上汽大众(12.5万辆)。
不仅如此,在1-10月国内厂商批发销量排行榜中,比亚迪更是以约139.81万辆的销量逼近销量约152.32万辆的一汽大众,位居第二位。
路透社表示,如果比亚迪保持这种势头,2022年销量或能首次超过大众汽车,成为中国车市的销量王者。
如果你现在要买新能源车,会选比亚迪还是大众呢?
•
END•
如需转载原创文章,
请联系微信:KJMRTS88
欢迎点击
科技每日推送视频号
,看最新视频~
↓
↓
↓
预览时标签不可点
Scan to Follow
Got It
Scan with Weixin to
use this Mini Program
Cancel
Allow
Cancel
Allow
:
,
.
Video
Mini Program
Like
,轻点两下取消赞
Wow
,轻点两下取消在看