第一章 总则
第一条 为规范招生工作,确保招生工作顺利进行,根据《中华人民共和国教育法》、《中华人民共和国高等教育法》和教育主管部门等有关政策和规定,结合浙江工业大学招生工作的实际情况,特制定本章程。
第二条 本章程适用于2022年浙江工业大学“三位一体”综合评价招生工作。
第三条 学校招生工作严格执行教育部和省级招生主管部门的有关政策和规定,贯彻公平竞争、公正选拔、公开透明的原则,德智体美劳全面考核、综合评价、择优录取。
第四条 学校招生工作实施“阳光工程”,接受广大考生及其家长和社会各方面的监督。
第二章 学校概况
第五条 学校全称:浙江工业大学。
第六条 学校代码:10337。
第七条 办学层次和类型:本科,全日制普通高等学校。
第八条 颁发毕业证书及学位证书的学校名称:浙江工业大学。
第三章 组织机构
第九条 学校普通本科招生委员会负责“三位一体”综合评价招生工作,研究、制订学校招生政策,并对重大事宜做出决策。
第十条 学校招生办公室是组织和实施招生及其相关工作的常设机构,具体负责“三位一体”综合评价招生的日常工作。
第十一条 学校纪检监察室对学校“三位一体”综合评价招生工作实施全程监督。
第四章
招生计划、报名条件及报名办法
第十二条 招生计划:
学校“三位一体”综合评价招生面向浙江省招生,总计划数为500名。学校将招生专业分为A组、B组、C组、D组、E组和F组6个类别。考生只能选报其中一个专业组,不能兼报。
具体报考专业组类别、专业类名称、包含专业、计划数及报考相关专业所需的选考科目要求如下表。
经专家组测评确有突出特殊才能和卓越表现(报名条件(二)类)的考生,可在全校所有招生专业类中选择填报志愿。录取名额不占上列计划。
第十三条 报名条件:
(一)具有浙江省2022年普通高等学校招生统一考试报名资格,综合素质评价均为B等(含)以上,新高考改革前的往届生综合素质评价均为P等(含)以上,且要求符合以下条件之一的考生可申请:
报考A组和B组,要求符合以下条件之一的考生可申请:
1.学业水平考试7门(含)以上科目为A等,其余为C等(含)以上。
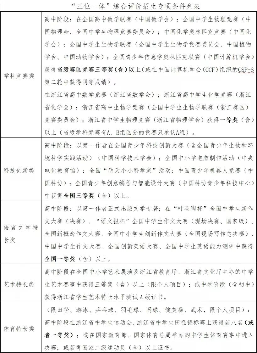
2.学业水平考试5门(含)以上科目为A等,其余为C等(含)以上,且符合专项条件之一者(见专项条件列表)。
报考C组、D组、E组和F组,要求符合以下条件之一的考生可申请:
1.学业水平考试6门(含)以上科目为A等,其余为C等(含)以上。
2.学业水平考试5门(含)以上科目为A等,其余为C等(含)以上,且符合专项条件之一者(见专项条件列表)。
(二)具有浙江省2022年普通高等学校招生统一考试报名资格,综合素质评价均为B等(含)以上,新高考改革前的往届生综合素质评价均为P等(含)以上,在学科研究、科技创新、艺术体育和社会实践等方面具有突出特殊才能和卓越表现的学生,可以申请报考(学生自荐、所在中学推荐或专家推荐均可)。自荐或专家推荐的考生须经所在中学审核,考生名单由各中学按规定在校内进行公示。
第十四条 报名方式:
1.网上报名:符合报名条件的学生请登录浙江工业大学本科招生网(http://zs.zjut.edu.cn)网上报名专栏,进入“‘三位一体’综合评价招生报名系统”,根据网上提示的报名流程办理报名相关手续。
2.凡符合自行申请条件(报名条件(一)类),或符合具有突出特殊才能和卓越表现(报名条件(二)类)的考生,在报名系统内只能选择一个“报考组别”报考,不能兼报。
3.书面材料在线提交:以下材料要求扫描(拍照)后上传报名系统,上传文件要清晰可见,单个文件大小不超过3M。
①《浙江工业大学“三位一体”综合评价招生申请表》:要求在线填写、提交并打印。纸质申请表填写的内容必须经中学教务处审核认定,并加盖中学公章,考生本人签名后将盖章签名的申请表扫描(拍照)上传。
②专项条件获奖证书:高中阶段获得的符合报名条件中所列举的获奖证书或证明材料,并扫描(拍照)上传。
③个人陈述:须由本人亲笔手写,内容包括高中阶段成长经历及表现(获省级(含)以上学科竞赛奖励情况)、参与科学研究、科技创新、文学创作、文艺活动情况,参与社会实践、社团活动、志愿服务情况,报考理由、对报考专业认识及对个人规划与设想等,字数控制在1000字左右,并扫描(拍照)上传。
④报名条件(二)类的考生补充材料:符合具有突出特殊才能和卓越表现(报名条件(二)类)的考生需提供《浙江工业大学“三位一体”综合评价招生突出特殊才能考生中学审核表》,有中学推荐或者专家推荐的考生需同时附《浙江工业大学“三位一体”综合评价招生突出特殊才能考生推荐表》(表格可至我校“‘三位一体’综合评价招生报名系统”下载),并扫描(拍照)上传。
4. 书面材料现场审核:请考生在报到当天将书面材料原件提交现场审核(材料无须邮寄)。
第十五条 报名时间:网上报名时间为2022年2月22日上午10:00至3月10日下午16:00。请于报名截止时间之前,完成报名并在线提交所有材料。
第五章 选拔程序
第十六条 书面评审:
1.学校“三位一体”综合评价招生工作专家委员会对考生申请材料进行书面评审。根据考生的学业水平考试成绩、竞赛获奖、中学阶段综合表现以及个人陈述情况等材料进行评审。A组、B组按照专业组招生计划数的8倍来确定通过书面评审的考生名单;C组、D组按照专业组招生计划数的7倍来确定通过书面评审的考生名单;E组、F组按照专业组招生计划数的6倍来确定通过书面评审的考生名单;学业水平考试10门科目为A等的考生和经资格初审符合专项条件的考生可直接通过书面评审。
2.申请具有突出特殊才能和卓越表现(报名条件(二)类)测评的考生,学校根据特殊才能情况组织相对应的专家组进行评审。
3.书面评审结果将在学校本科招生网上公布,考生也可通过学校招生报名系统查询。
第十七条 综合素质测试:
1.通过书面评审符合报名条件的考生须参加学校组织的综合素质测试,综合素质测试按照不同报考专业组分组进行,采用面试方式进行,以考察学生的专业素养、专业能力、综合素质和个性特长为主。
2.通过书面评审符合具有突出特殊才能和卓越表现(报名条件(二)类)测评资格要求的考生,其综合素质测试采用特殊才能测评方式进行。学校根据其特殊才能情况,组织相对应的专家组,进行特殊才能测评。
3.综合素质测试(包括具有突出特殊才能和卓越表现(报名条件(二)类)测评)结束后,A组、B组按照专业组招生计划数的8倍,C组、D组按照专业组招生计划数的7倍,E组、F组按照专业组招生计划数的6倍来确定入围考生名单。考生可通过学校招生报名系统查询综合素质测试成绩(包括具有突出特殊才能和卓越表现(报名条件(二)类)测评)。
第十八条 入围考生名单将在学校招生网上进行公示,并报浙江省教育考试院备案。
第十九条 网上报名时间为2022年2月22日上午10:00至3月10日下午16:00;学校书面评审时间:3月30日前完成;书面评审结果查询、网上缴费时间:3月30日至4月7日下午16:00;综合测试通知书打印时间:4月11日下午13:30开始;考生报到时间:4月15日(以具体通知为准);特殊才能测评时间:4月15日(以具体通知为准);综合素质测试时间:4月16日至17日(以具体通知为准);综合素质测试(包括特殊才能测评)结果查询时间:4月30日起。
第六章 录取办法
第二十条 入围考生必须参加2022年高考普通类报名和考试。考生录取安排在普通类提前录取。志愿填报纳入我省普通高校普通类提前录取院校统一填报,考生须在院校志愿栏的第一志愿栏填写我校志愿,否则无效。未被我校录取的,进入后续志愿的投档程序。考生所填专业(类)志愿应为入围报考专业组内的专业(类),跨专业组类别填报专业志愿无效,考生的选考科目须符合我校各专业类选考科目要求。(具有突出特殊才能和卓越表现(报名条件(二)类)的考生不受此限)。
第二十一条 对进档考生,按综合成绩从高分到低分进行排序。综合成绩按“学业水平考试成绩(折算成满分100分)×20%+综合素质测试成绩(折算成满分100分)×20%+高考总分(折算成满分100分)×60%”计算形成。若考生综合成绩相同时,则按单项顺序及分数高低排序,单项顺序排列依次为:综合素质测试成绩、高考总分(同分则按照高考位次号排序)、学业水平考试成绩。其中,学业水平考试成绩换算见附表,高中阶段具备相关选修课程学分或相关选修课程成绩优良的,在同等条件下优先录取。新高考改革前的往届生技术科目学业水平考试等第按考生的信息技术、通用技术科目中等第高的计入。
第二十二条 专业投档办法:学校按招生各个专业组计划数1:1划定校内投档基准线,按“分数优先,平行志愿”的原则择优录取,专业间不设级差分。当考生综合成绩无法满足其所填报的专业志愿时,如果考生服从专业调剂,学校根据综合成绩从高分到低分调剂到招生计划未满专业(被调剂考生的选考科目须符合未满专业选考科目要求);如仍不足,则从投档基准线下考生中从高分到低分逐一择优录取到未满专业,直至满额。
第二十三条 若考生志愿填报人数未到各个专业组计划数的110%,则录取人数控制在志愿填报专业组人数的85%以内(具有突出特殊才能和卓越表现的考生除外)。
第二十四条 对经专家组测评确认具有突出特殊才能和卓越表现的考生,学校“三位一体”综合评价招生工作领导小组和专家组一起研究确定综合成绩合成比例,可提高综合素质测试(特殊才能测评)在其中的权重。高考成绩公布后,学校“三位一体”综合评价招生工作领导小组和专家组一起研究确定具有突出特殊才能考生拟录取名单并公示,无异议后录取。
第七章
入学复查、收费标准等事项
第二十五条 被我校录取的新生,应在学校规定的期限内到校办理入学手续。因故不能按期入学者,应向学校请假。未请假或请假逾期者,视为放弃入学资格。新生入学后,学校在三个月内按照国家招生规定对其进行复查。复查不合格者,由学校区别情况,予以处理,直至取消入学资格。
第二十六条 通过书面评审的考生收取报考费,标准为140元/人;未通过书面评审的考生免收报考费。
第八章 附则
第二十七条 学校选拔录取工作严格按照“公正、公平、公开”原则,坚持标准,宁缺毋滥。选拔录取工作由学校纪检监察部门全程参与,并接受社会监督。监督电话:0571-88320102。
第二十八条 考生应本着“诚信”的原则提供真实准确的报名申请材料,申请材料中存在虚假内容或者隐匿可能对考生产生不利影响的重大事实的,将按教育部令第36号第十一条严肃处理,具体为:“考生有下列情形之一的,应当如实记入其考试诚信档案。下列行为在报名阶段发现的,取消报考资格;在入学前发现的,取消入学资格;入学后发现的,取消录取资格或者学籍;毕业后发现的,由教育行政部门宣布学历、学位证书无效,责令收回或者予以没收;涉嫌犯罪的,依法移送司法机关处理。
① 提供虚假姓名、年龄、民族、户籍等个人信息,伪造、非法获得证件、成绩证明、荣誉证书等,骗取报名资格、享受优惠政策的;
② 在综合素质评价、相关申请材料中提供虚假材料、影响录取结果的;
③ 冒名顶替入学,由他人替考入学或者取得优惠资格的;
④ 其他严重违反高校招生规定的弄虚作假行为。”
中学应当对所出具的推荐材料或者盖章认可的自荐材料认真核实,出现弄虚作假情形的,我校保留采取相关措施的权利。
第二十九条 其他注意事项考生请及时关注我校“三位一体”综合评价招生报名系统网上相关信息。
第三十条 学校联系方式:
浙江工业大学本科招生网:zs.zjut.edu.cn
电子邮箱:zsb@zjut.edu.cn
电话:0571-88320032
传真:0571-88320501
通讯地址:杭州市潮王路18号浙江工业大学招生办公室
邮编:310032
第三十一条 本章程由浙江工业大学招生办公室负责解释。学校将视国家疫情防控情况,保留对相关考核内容、方式、时间地点等调整的权利。学校原公布的有关“三位一体”综合评价招生工作的制度、规定如与本章程相冲突,以本章程为准;本章程若有与国家和上级有关政策不一致之处,以国家和上级有关政策为准。
学史明理、学史增信、学史崇德、学史力行
深入学习贯彻党的十九届六中全会精神
“党史学习进行时”专栏第两百零五期题目来啦~
快来跟我们“一期一测”学党史
并在评论区留言分享你的学习心得吧!
点击查看答案
▼
|往期回顾
2月21日14:00!浙工大2022年考研初试成绩开通查询!
他说,最激动的,是idea冒出来的一瞬间
海外优青|浙江工业大学诚邀依托申报加盟