更多行业资讯
关注联合资信
●四川省能源资源丰富,交通网络日益完善,经济规模位于全国前列,人均GDP处于全国中游水平。2021年,四川省地区生产总值和一般公共预算收入增速较上年均提升明显,一般公共预算收入稳定性较高,但财政自给率较低;政府性基金收入持续增长,获得上级补助收入仍居全国首位;地方政府债务规模持续增长,政府负债率和债务率均处于全国中上游水平。
●成渝地区双城经济圈战略地位重要,项目建设规模大,投资进展迅速。随着交通和产业先行,城市通达更便利,产业体系分工明确、协同发展。四川省除位于西南部的攀枝花市、北部的广元市、巴中市和山区较多的凉山州、甘孜州和阿坝州,其余地市都在成渝地区双城经济圈覆盖范围内。四川省经济实力有望进一步增强。
●各地市(州)经济发展不均衡,成都市经济实力远强于其他地区。宜宾市和绵阳市经济增速较快且人口增长率较高。从经济区来看,成都平原经济区和川南经济区产业基础较好,根据四川省十四五规划和成渝地区双城经济圈建设规划,分别制定了“十四五”一体化发展规划。川东北经济区、川西北经济区和攀西经济区分别围绕“振兴发展、转型升级、生态优先”制定了“十四五”发展规划,未来发展路径明确。
●各地市(州)一般公共预算收入2021年均实现增长,2022年上半年除南充市和攀枝花市外均延续增长趋势。政府性基金收入增降分化,成都市政府性基金收入持续增长,攀枝花市、广元市、内江市和自贡市政府性基金收入2022年上半年降幅明显。凉山州、成都市、南充市、甘孜州和达州市获得上级补助收入规模较大。
●四川省发债城投企业数量较多,集中于成都市,区县级发债城投企业占比较高,信用水平分化明显。各地市(州)发债城投企业整体债务负担呈上升趋势,2021年净融资规模有所收窄。截至2022年6月末,成都市、广元市和绵阳市发债城投企业债务负担相对较重,南充市、遂宁市和巴中市发债城投企业短期偿债压力较大。
1.经济发展状况
四川省位于中国西南,能源资源丰富,交通网络日趋完善,经济规模位于全国前列,人均GDP处于全国中游水平。2021年,四川省经济增速较上年明显回升,固定资产投资增速较高,持续高于全国水平,是拉动经济发展的重要动力。成渝双城经济圈战略地位重要,交通和产业建设先行,投资进展迅速,未来四川省经济实力有望进一步增强。
四川省简称“川”或“蜀”,位于中国西南,是对接国家向西向南开放、打造“一带一路”以及长江经济带联动发展的战略纽带和核心腹地。四川省处于青藏高原和长江中下游平原的过渡带,呈西高东低的特点,地貌以山地为主,拥有山地、丘陵、平原和高原4种地貌类型。四川省能源资源丰富,主要以水能、煤炭和天然气为主,其中水能资源占75%、煤炭资源占23.5%、天然气及石油资源占1.5%。水能资源理论蕴藏量1.43亿千瓦,占全国的21.2%;煤炭资源保有量122.7亿吨,主要分布在川南;油、气资源以天然气为主,已发现天然气资源储量达7万余亿立方米。交通方面,四川省公路、铁路、航空和水运网络日趋完善。四川省推动“四向八廊”战略性综合走廊建设,进出川大通道达38条。截至2021年末,四川省铁路、高速公路通车总里程和内河航道通航总里程分别达5687公里、8608.3公里和10881公里。
从经济运行方面看,2021年四川省GDP规模位居全国各省市第6位、西部地区第1位,处于全国前列。2019-2021年,四川省地区生产总值增速分别为7.5%、3.8%和8.2%,增速明显回升。截至2021年末,四川省常住人口8372万人,为全国第5名。2019-2021年,四川省城镇化率逐步提高,2021年城镇化率达到57.82%,低于全国水平(64.72%)6.90个百分点。2019-2021年,四川省人均GDP逐年提升,2021年四川省人均GDP在全国排第18名,处于中游水平。2019-2021年,四川省固定资产投资增速持续高于全国水平,2021年增速为10.1%,较全国水平高出5.2个百分点,是拉动经济发展的重要动力。四川省重点发展五大支柱产业,构建了电子信息、装备制造、食品饮料、先进材料、能源化工和数字经济“5+1”产业体系。2021年,三次产业结构由上年的11.5:36.1:52.4调整为10.5:37.0:52.5,产业结构更趋优化。四川省全年工业增加值15428.2亿元,比上年增长9.5%,增速较上年提升5.6个百分点,工业增加值对当年经济增长的贡献率为32.3%。
2022年1-9月,四川省完成地区生产总值40432.8亿元,同比增长1.5%。其中工业生产保持增长,规模以上工业增加值同比增长2.4%;固定资产投资同比增长5.9%;进出口持续增长,外贸进出口总额同比增长9.8%。
2021年10月,中共中央、国务院印发了《成渝地区双城经济圈建设规划纲要》,四川省的成都市等15个位于双城经济圈的地市和重庆市将着力推进产业差异化和互补化、交通体系建设和区域均衡发展。成渝地区双城经济圈作为继京津冀、长三角、粤港澳大湾区之后的第四增长极,战略地位重要。《共建成渝地区双城经济圈2022年重大项目名单》公布,该名单共纳入标志性重大项目160个,总投资超2万亿元,其中2022年计划投资1835亿元。截至2022年8月末,重大项目已累计开工154个,完成投资1448.6亿元,项目进展迅速。重大项目以现代基础设施网络和现代产业为主,总投资分别为13461亿元和5402亿元;其中现代基础设施网络以能源基础设施、轨道交通、公路、长江上游航运枢纽、机场群为主。随着交通和产业先行,成渝地区双城经济圈城市间通达更便利,产业体系分工明确、协同发展。四川省除位于西南部的攀枝花市、位于北部的广元市、巴中市和山区较多的凉山彝族自治州(以下简称“凉山州”)、甘孜藏族自治州(以下简称“甘孜州”)和阿坝藏族羌族自治州(以下简称“阿坝州”),其余地市均在成渝地区双城经济圈覆盖范围,未来受益于双城经济圈的发展,四川省经济实力有望进一步增强。
2.财政实力及债务情况
四川省一般公共预算收入在全国排名处于上游,一般公共预算收入稳定性较高,但财政自给率较低。四川省政府性基金收入持续增长,获得上级补助收入规模持续居全国首位。四川省政府负债率和债务率均处于全国中上游水平,偿债能力较强。
2019-2021年,四川省一般公共预算收入持续增长,增速分别为7.7%、4.6%和12.0%,2021年增速提升明显。2021年,四川省一般公共预算收入规模在全国排名第7位,较上年无变化。2019-2021年,四川省税收收入占一般公共预算收入的比重分别为70.96%、69.64%和69.87%,一般公共预算收入稳定性较高。全省一般预算支出逐年增长,财政自给率分别为39.34%、38.05%和42.56%,财政自给率较低。同期,四川省政府性基金收入规模较大且持续增长,是地方综合财力的重要来源。2019-2021年,四川省均是全国获得上级补助收入最多的省份,2021年为5615.86亿元,主要是一般性转移支付收入,包括均衡性转移支付、社会保障和就业共同财政事权转移支付收入、税收返还及固定补助等。考虑到四川省存在较大面积的偏远山区和少数民族自治州、省内发展不均衡、资源输出规模大等因素,四川省获得上级补助收入具有一定的可持续性。
2022年1-6月,四川省一般公共预算收入2479.43亿元,同口径增长9.6%;政府性基金收入1625.78亿元,较上年同期增长22.26%。2022年1-8月,四川省完成一般公共预算收入3125.5亿元,同口径增长7.5%,财政自给率较上年变化不大。
2019-2021年,四川省地方政府债务规模持续增长。截至2021年末,四川省地方政府债务余额合计15237.5亿元,规模在全国排名第5,低于当年政府债务限额1055.5亿元;其中一般债务和专项债务余额分别为6837.6亿元和8399.9亿元,较上年末分别增加509.5亿元和1985.2亿元,地方政府债务增量主要来自于专项债务。2019-2021年,四川省负债率和债务率均有所上升,排名均处于全国中上游水平,偿债能力较强。
1.各地市(州)经济发展状况
四川省各地市(州)经济发展不均衡。成都平原经济区和川南经济区产业基础较好。成都市作为省会及副省级市,经济实力远强于其他地市(州)。2021年,成都市、宜宾市和绵阳市经济增速较快且人口增长率较高。
四川省下辖18个地级市、3个自治州,按区域地理位置分为成都平原经济区(成都市、德阳市、绵阳市、乐山市、眉山市、资阳市、遂宁市和雅安市共8个地级市)、川南经济区(自贡市、泸州市、内江市和宜宾市共4个地级市)、川东北经济区(广元市、南充市、广安市、达州市和巴中市共5个地级市)、攀西经济区(攀枝花市和凉山州)和川西北生态经济区(甘孜州和阿坝州)。从区域发展看,省会成都市所在的成都平原经济区作为全省经济发展的龙头,经济实力明显强于其他经济区,经济实力分化明显。
成都市作为四川省省会及副省级市,经济实力处于绝对领先地位。从GDP规模和占全省经济总量的比重来看,四川省仅成都市GDP突破万亿元,2021年为19916.98亿元,占全省经济总量的36.99%;绵阳市、宜宾市、德阳市、南充市、泸州市、达州市和乐山市位于省内第二梯队,2021年GDP规模均超过2000亿元,占全省经济总量的4.00%~7.00%之间;其余地市(州)的GDP均在2000亿元以下,占全省经济总量的比重在0.83%~3.53%之间。位于川西北生态经济区的甘孜州和阿坝州区域面积虽然在四川省分别排第一和第二,但以山区为主,经济体量小,GDP不足500亿元,GDP占全省经济总量的比重均不超过1.00%。从GDP排名看,2021年雅安市GDP规模超过巴中市,其余地市(州)排名无变化。2022年上半年,成都市GDP为9965.55亿元,占全省经济总量的38.07%,城市首位度进一步提升;绵阳市、宜宾市、德阳市、南充市、泸州市、达州市和乐山市GDP规模均超过1000亿元。
从GDP增速来看,2021年,四川省共有14个地级市GDP增速高于全国平均水平(8.10%),巴中市、甘孜州、凉山州、阿坝州和南充市5个地市(州)GDP增速低于全国平均水平。其中宜宾市、绵阳市、德阳市、成都市、泸州市以及内江市共6个地级市经济增速较高,达到8.50%及以上;其余地市(州)的GDP增速在3.30%~8.40%之间。受疫情及工业生产和固定资产投资下降影响,巴中市增速最低,为3.30%。2022年上半年,四川省除广安市和巴中市外,其余19个地市(州)增速均高于全国平均水平(2.50%);广安市为唯一GDP负增长的地级市,主要系受疫情和投资下降影响所致,其中民间投资和基础设施投资分别同比下降26.2%和7.9%。
从人均GDP来看,2021年,成都重新超过了攀枝花市,在四川省排名第一,为9.40万元;矿产资源丰富但常住人口较少的攀枝花市人均GDP排名第二,为9.34万元;德阳市、乐山市、绵阳市、宜宾市和自贡市人均GDP在四川省处于相对较高水平,均超6万元;巴中市人均GDP最低,为2.77万元。
从常住人口来看,2010-2020年,成都市常住人口年均增长率3.31%,人口虹吸效应明显;凉山州、绵阳市、宜宾市、广安市、甘孜州、泸州市和眉山市常住人口年均增长率在0.02%~1.00%之间,实现净增长;其余地市(州)常住人口年均增长率为负值。2021年末,成都市常住人口为2119.2万人,占全省常住人口的25.31%;南充市、达州市、绵阳市、凉山州、宜宾市、泸州市超400万人;阿坝州、甘孜州、攀枝花市和雅安市不足200万人。与2020年末相比,除广安市和内江市2021年末常住人口未公布,成都市常住人口继续增长明显,增长率达1.21%;宜宾市、凉山州和绵阳市常住人口增长率超0.30%,巴中市和遂宁市等11个地市(州)常住人口为净流出。
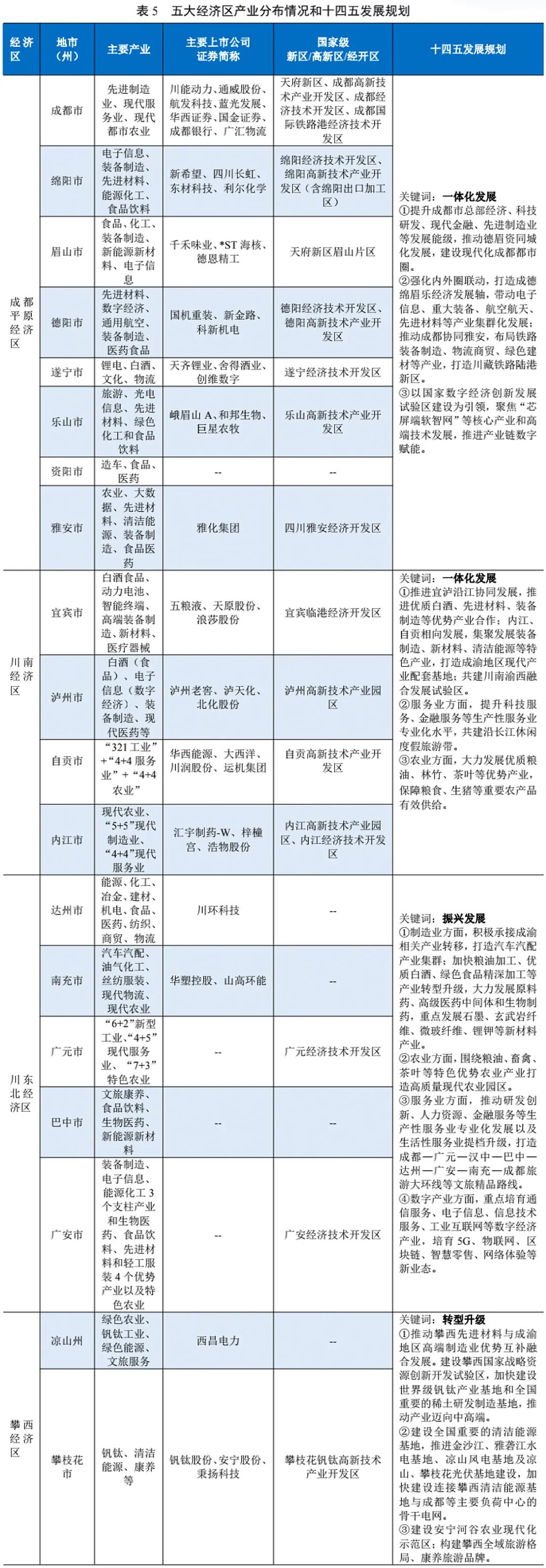
从产业分布来看,各地市(州)依托自身资源优势等发展相关产业,拥有1个国家级新区、18个国家级高新区/经开区和120个省级开发区,以及A股上市公司167家。其中,成都平原经济区和川南经济区产业基础相对较好。根据《成渝地区双城经济圈建设规划纲要》《四川省国民经济和社会发展第十四个五年规划和二〇三五年远景目标纲要》,成都平原经济区和川南经济区制定了“十四五”一体化发展规划。川东北经济区、川西北经济区和攀西经济区分别围绕“振兴发展、转型升级、生态优先”制定了“十四五”发展规划,未来发展路径明确。
2.各地市(州)财政实力及债务情况
四川省各地市(州)财政实力分化明显,其中成都市财政实力强,财政自给水平高,其他地市(州)财政自给水平相对较低但整体呈上升趋势。四川省各地市(州)一般公共预算收入2021年均实现增长,2022年上半年除南充市和攀枝花市外均延续增长趋势。政府性基金收入增降有所分化,成都市政府性基金收入持续增长,攀枝花市、广元市、内江市和自贡市政府性基金收入2022年上半年降幅明显。凉山州获得上级补助收入规模最大,甘孜州财政收入实现对上级补助收入依赖度高。
(1)财政收入情况
一般公共预算收入
成都市一般公共预算收入规模遥遥领先,2021年为1697.63亿元,是四川省一般公共预算收入唯一破千亿元的地级市;宜宾市、泸州市、凉山州、绵阳市、南充市、德阳市、眉山市、达州市和乐山市的一般公共预算收入位于130.00亿元~260.00亿元之间;其余地市(州)一般公共预算收入小于100.00亿元,阿坝州规模最小,为31.85亿元。
从一般公共预算收入增速来看,2021年四川省各地市(州)一般公共预算收入均实现增长,其中攀枝花市、宜宾市、雅安市、达州市和甘孜州一般公共预算收入增速超过15%,增速位居四川省前五名。2022年上半年,从已披露公开数据看,除南充市和攀枝花市外,其余各地市(州)一般公共预算收入延续增长趋势,甘孜州、绵阳市和雅安市增速较高,同口径(即剔除留抵退税因素影响)分别增长37.4%、25.3%和24.8%。
从一般公共预算收入结构来看,成都市税收收入占比超过70%,巴中市税收收入占比最低,仅为48.94%。四川省各地市(州)税收收入在一般预算收入中的占比有升有降。其中,攀枝花市税收收入占比降幅最大,下降13.59个百分点,系非税收入中的国有资源(资产)有偿使用收入大幅增长所致;阿坝州税收收入占比增幅最大,上升6.37个百分点。
2019-2021年,四川省各地市(州)财政自给率整体呈上升趋势。2021年,攀枝花市和宜宾市财政自给率增幅较大,分别为9.65个百分点和8.49个百分点;巴中市增幅最小,为0.55个百分点。从绝对值来看,仅成都市财政自给率超过70%,攀枝花次之,财政自给率为52.34%;眉山市、德阳市、宜宾市、泸州市和乐山市财政自给率在40%~50%之间,财政自给能力尚可;其余地市(州)财政自给率在40%以下,其中阿坝州、甘孜州和巴中市财政自给率不足20%,财政自给能力较弱。
政府性基金收入
成都市政府性基金收入规模大,2021年达2183.76亿元。其他地市(州)政府性基金收入规模与成都市差距较大,2021年仅眉山市、绵阳市、宜宾市、南充市和达州市政府性基金收入突破200亿元,其余地市(州)政府性基金收入均在200亿元以下,阿坝州政府性基金收入规模最小,为9.5亿元。
2019-2021年,各地市(州)政府性基金收入实现情况有所分化,南充市、泸州市、雅安市和广安市政府性基金收入持续下降,眉山市、绵阳市、宜宾市、德阳市、广元市和甘孜州政府性基金收入2020年较上年有所增长但2021年转为下降,乐山市和凉山州则由降转升。2021年,资阳市、达州市、遂宁市和自贡市政府性基金收入较上年增长明显,分别增长50.88%、27.57%、24.47%和23.26%;从绝对值来看,成都市、达州市和资阳市增量较大。2022年1-6月,根据已披露公开数据,凉山州和成都市政府性基金收入同比增长119.40%和72.3%;受房地产市场低迷影响,攀枝花市、广元市、内江市和自贡市政府性基金收入分别同比下降46.70%、39.53%、34.30%和31.10%,降幅明显。
上级补助收入
从上级补助收入规模来看,凉山州、成都市、南充市、甘孜州和达州市获得上级补助收入规模较大,2021年均超300亿元,其中凉山州最大,达432.16亿元。从上级补助收入在综合财力中占比来看,甘孜州上级补助收入占综合财力的比重高,为85.87%。
(2)债务情况
2019-2021年末,四川省各地市(州)政府债务余额均持续增长。雅安市、阿坝州、自贡市、宜宾市、遂宁市和德阳市政府债务余额年均复合增长率超25%,雅安市最高,达33.08%;攀枝花市、凉山州、南充市和广元市年均复合增长率不超过15%,其余地市(州)年均复合增长率在15%~25%之间。2019-2021年,除攀枝花市外,四川省各地市(州)政府负债率均持续上升。巴中市政府负债率最高,2021年达92.03%;资阳市政府负债率亦在2021年突破50%,其余地市(州)政府负债率在15%~40%之间。负债水平变动方面,2021年巴中市、资阳市、自贡市和遂宁市政府负债率上升较快,增幅均超5.00个百分点,其余地市(州)政府负债率变动不大。
四川省部分地市(州)政府债务率较高,2021年巴中市、内江市、自贡市和资阳市政府债务率超过150.00%,甘孜州、凉山州、德阳市、阿坝州、眉山市和成都市政府债务率未超过100%,其余地级市政府债务率在100%~150%之间。
1.城投企业概况
截至2022年9月末,四川省内有存续债券的城投企业共210家,其中省级城投企业4家、地市(州)级城投企业69家、区县级城投企业137家。从各地市(州)发债城投企业数量看,成都市发债城投企业数量最多,为92家;其次,绵阳市、眉山市、泸州市和遂宁市发债城投企业分别为14家、13家、12家和11家;其他各地市(州)发债城投企业数量在10家以下,甘孜州和阿坝州无发债城投企业。
2.城投企业偿债能力分析
四川省各地市(州)发债城投企业债务负担整体呈上升趋势。截至2022年6月末,成都市、广元市和绵阳市发债城投企业债务负担相对较重,南充市、遂宁市和巴中市发债城投企业短期偿债压力较大。2021年由于还本付息规模增长,各地市(州)发债城投企业净融资规模整体有所收窄。
从发债城投企业的债务负担来看,2019-2021年末,仅自贡市和凉山州城投企业资产负债率和全部债务资本化比率有所下降,其他地市(州)城投企业负债水平均有不同程度上升。截至2022年6月末,成都市、广元市和绵阳市发债城投企业资产负债率均在65%以上,全部债务资本化比率均超57%,债务负担相对较重。
从集中偿债压力看,成都市发债城投企业未来三年(2023-2025年)到期债券规模每年均为最大,三年合计达4217.69亿元;其次为绵阳市,城投企业未来三年到期债券超400亿元。
从四川省各地市(州)发债城投企业货币资金对短期债务的覆盖情况来看,2019-2021年末,除德阳市外,其他地市(州)发债城投企业货币资金对短期债务的覆盖程度均呈现不同程度的下降。截至2022年6月末,除雅安市、凉山州和德阳市外,其他地市(州)发债城投企业货币资金对短期债务的覆盖程度较上年末均有所提升,达州市提升幅度明显。其中,南充市、遂宁市和巴中市发债城投企业货币资金/短期债务倍数在0.50倍以下,存在较大的短期偿债压力。
从筹资活动现金流来看,2019-2021年,四川省各地市(州)发债城投企业筹资活动现金流入规模整体呈增长态势。2020年,四川省各地市(州)发债城投企业筹资活动现金流均为净流入状态。2021年,由于还本付息规模扩大,四川省各地市(州)发债城投企业筹资活动净现金流规模整体有所缩减;内江市和南充市发债城投企业筹资活动现金流由净流入转为净流出。2022年1-6月,四川省各地市(州)发债城投企业筹资活动净现金流均呈净流入状态。
3.各地市(州)地方财政收入对发债城投企业债务的支持保障能力
成都市、绵阳市和泸州市地方综合财力对“发债城投企业全部债务和地方政府债务”以及发债城投企业2023年到期债券的支持保障能力相对较低。
从发债城投企业有息债务看,四川省发债城投企业有息债务主要集中于成都平原经济区。2021年,成都市发债城投企业全部债务规模最大,其次为绵阳市、泸州市、宜宾市、眉山市、达州市和遂宁市,其他各地市(州)发债城投企业全部债务规模未超过500亿元。
从“发债城投企业全部债务+地方政府债务”规模看,成都平原经济区债务规模最大,其次为川南经济区和川东北经济区。从发债城投企业全部债务与“发债城投企业全部债务+地方政府债务”的比值看,截至2021年末,成都市和绵阳市发债城投企业全部债务占“发债城投企业全部债务+地方政府债务”的比重超过60%,处于较高水平,成都市占比达83.46%;阿坝州和甘孜州无存续发债城投企业,全部为地方政府债务。
从各地市(州)债务负担来看,2021年,成都市和巴中市“发债城投企业全部债务+地方政府债务”/GDP大于1,债务负担重;眉山市、资阳市、广元市、泸州市和遂宁市比值超65%;其他各地市(州)债务负担相对较轻。
从各地市(州)地方综合财力对“发债城投企业全部债务+地方政府债务”的保障程度来看,2021年,地方综合财力对“发债城投企业全部债务+地方政府债务”覆盖程度较高的地区为甘孜州、阿坝州和凉山州,主要原因系债务规模较小,且获得的上级补助收入规模较大。而成都市下辖20个区县,地方综合财力对“发债城投企业全部债务+地方政府债务”覆盖程度亦有所分化,部分区域的再融资情况需关注。
公用评级三部
崔莹 李康楠 王昱
联合资信是目前中国最专业、最具规模的信用评级机构之一,总部设在北京,公司经营范围包括:信用评级和评估、信用数据征集、信用评估咨询、信息咨询;提供上述方面的人员培训。目前开展的主要业务包括对多边机构、国家主权、地方政府、金融企业、非金融企业等各类经济主体的评级,对上述各类经济主体发行的固定收益类证券以及资产支持证券等结构化融资工具的评级。
公司业务资质齐全,已经完成向中国人民银行和中国证券监督管理委员会备案,取得国家发展和改革委员会和中国银行保险监督管理委员会认可,是中国银行间市场交易商协会理事单位,具有从事银行间市场、交易所市场的资信评级业务资格。
业务咨询:
010-85679696
lianhe@lhratings.com
投资人服务
陈家林 010-85679696-8624
chenjialin@lhratings.com
媒体关系
杜涵 010-85679696-8671
duhan1@lhratings.com