更多行业资讯
关注联合资信
上海市作为中国国际经济、金融、贸易、航运、科技创新中心,近年来写字楼租赁市场表现优异。金融业与信息传输、软件和信息技术服务业是上海经济发展的两大助力点。高速发展的TMT行业和金融业成为上海优质写字楼租赁市场发展的坚实基础。此外,《上海市新城规划建设导则》中上海市聚力全面推进五个新城建设,优化城市空间布局,上海市写字楼租赁市场将呈现多中心化趋势。本文将结合宏观及区域经济环境、政策、城市规划等方面对上海市写字楼租赁市场2007-2022年6月的运营状况进行分析,并结合历史运营状况对未来写字楼租赁市场发展进行展望,进而为资产证券化项目中上海区域写字楼类标的资产价值衡量提供参考。
2007-2009年,在美国次贷危机演变的全球金融危机的影响下,上海GDP同比增长率从15.20%下降至8.25%,下降6.95个百分点;同期,上海优质写字楼空置率从2007年12月的3.40%上升至2009年12月的15.70%,上升12.30个百分点;租金水平由升转降,由2008年9月的264.84元/平方米/月下跌至2009年12月的204.53元/平方米/月,跌幅达22.77%。在金融危机发生后,我国出台了降准降息等货币政策,并推出了四万亿政府开支计划的财政政策。2010-2016年,上海市经济运行情况基本稳定,在较为宽松的货币政策的影响下,上海市优质写字楼空置率持续走低,于2015年9月达到4.00%,租金水平于2016年9月上涨至311.00元/平方米/月。
2016年后,受国内经济下行压力影响,叠加上海优质写字楼供给量整体增长,上海优质写字楼空置率开始上行。仅2017年一年,上海优质写字楼新增供应量就达到160.67万平方米,但受制于宏观经济形势,上海优质写字楼净吸纳量并没有显著增加,上海优质写字楼空置率持续走高,特别的,2019年起全球金融环境收紧,中美贸易摩擦进一步加剧,加之内需动力不足,上海市GDP同比增长率继续下滑,2019年上海市优质写字楼净吸纳量仅为15.60万平方米,空置率增至19.40%。相较空置率,上海市优质写字楼租金水平仍保持一定韧性。2016年9月上海优质写字楼租金水平由升转降,但由于写字楼租约期限相对较长,截至2019年4季度疫情爆发前,租金下降幅度相对有限。
2020年,新冠肺炎疫情的全球大流行对各国经济和贸易造成严重冲击,全球经济陷入深度衰退。我国在宏观政策方面加大了逆周期调节力度对冲疫情负面影响,推动经济逐渐复苏,GDP全年同比增长率为2.34%,成为全球主要经济体中唯一实现正增长的国家,但受疫情影响,上海市GDP同比增长率仅为1.70%,优质写字楼空置率于2020年9月达到新高的20.40%,租金由2019年12月的318.81元/平方米/月下跌至2020年12月的278.10元/平方米/月,下跌12.77%。
2021年,我国宏观政策保持连续性、稳定性,经济持续稳定恢复、稳中向好。2021年全年上海市GDP同比增长率回升至8.10%,优质写字楼年净吸纳量近5年来首次超过新增供应量,优质写字楼空置率下降至16.60%,较2020年9月下降3.80个百分点,同期租金水平基本稳定。上海市优质写字楼在2021年实现稳定去化,吸纳量合计达129.80万平方米,创下历史新高,市场需求显著回暖。2022年上半年,上海市优质写字楼净吸纳量为59.30万平方米,较2021年同期略有增长。2021年,上海市写字楼市场17个新项目陆续入市,2021年累计优质写字楼新增供应量达107.10万平方米。2022年上半年,上海市优质写字楼新增供应量21.50万平方米,较2021年同期减少48.93%,主要系上海二季度新冠肺炎疫情影响所致,大部分新项目将推迟于下半年正式交付。
总体看,上海优质写字楼市场空置率情况与租金水平受到我国宏观经济环境、政策,上海市区域经济环境及突发事件以及市场供给等因素的复合影响。
2007-2009年,上海优质写字楼空置率上升幅度高于其他一线城市(北京、广州、深圳)。2010-2015年,上海市优质写字楼空置率持续走低,下降幅度仅次于北京。但2016年后,受上海优质写字楼供应量显著提高的影响,上海优质写字楼空置率相较于其他一线城市不断走高,直到2020年下半年才有所缓解。截至2022年6月,上海优质写字楼空置率略低于北京、深圳,但仍处于较高水平。
2007年-2010年9月,上海市优质写字楼租金水平高于其他一线城市。2010年9月至今,上海市优质写字楼租金水平相对稳定,在一线城市中仅次于北京。
金融业与信息传输、软件和信息技术服务业是上海经济发展的两大助力点。《上海市国民经济和社会发展第十一个五年规划纲要》中提出“重点发展金融业”,“全力推进信息技术的应用渗透和融合发展”,“做大做强信息产业”。《上海市国民经济和社会发展第十二个五年规划纲要》提出到2015年“金融业增加值占全市生产总值的比重达到15%,主要金融市场规模保持或进入世界同类市场的前列”,“信息服务业经营收入达到6000亿元,成为全国信息服务高地”。《上海市国民经济和社会发展第十三个五年规划纲要》提出“到2020年基本建成国际经济、金融中心”,“扩大信息消费,促进基础软件、行业应用软件等信息服务业快速发展”。2021年,上海市金融业GDP达到7973.25亿元,占上海市GDP的18.45%;信息传输、软件和信息技术服务业GDP达到3392.88亿元,占上海市GDP的7.85%。2007-2021年,上海市金融业GDP年均复合增长率达到14.42%;信息传输、软件和信息技术服务业GDP年均复合增长率达到14.75%,高于上海市GDP年均复合增长率。根据世邦魏理仕(CBRE)发布的《2021上海房地产市场回顾及2022年展望》,2021年上海优质写字楼市场新租需求中,TMT行业占比达到27%,金融业占比达到20%,高速发展的TMT行业和金融业成为上海优质写字楼租赁市场发展的坚实基础。
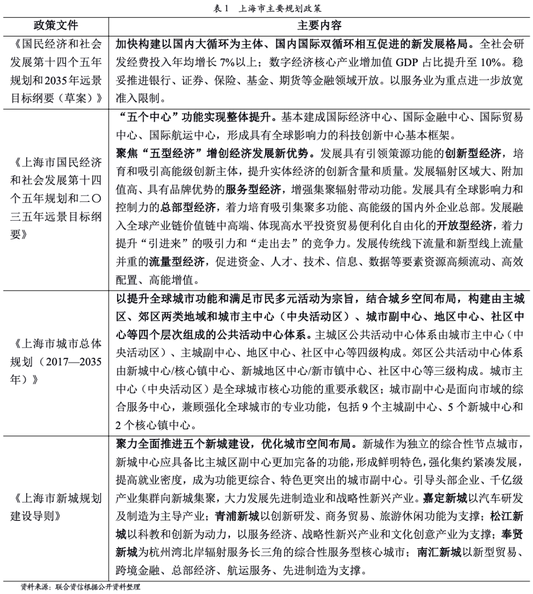
“十四五”规划提出要保值增效,实现经济持续健康发展,将国内GDP年均增速保持在合理区间。中国社会科学院认为不断降低的总和生育率和人口老龄化趋势都将对供给侧因素产生直接的负向影响,最终会导致潜在经济增速放缓,预测“十四五”期间我国潜在GDP增速将持续下行(由2021年的5.87%降至2035年的4.21%)。而上海作为长江三角洲城市群的核心城市,区域经济发展位于全国前列,且具有明显的经济优势,对于经济发展的负面冲击具有很强的弹性。预计未来几年上海市地区GDP增速将呈现基本稳定态势。另外,政府的规划政策对于上海市写字楼市场具有强烈的导向作用。相关规划政策见表1。
结合经济环境、历史运营情况及上述政策,我们认为未来上海市写字楼运营情况有如下发展趋势:
上海市陆续出台的政策规划可以一定程度上预见未来写字楼供给量增加。规划政策方面来看,“五个中心”建设将持续吸引金融、科技和贸易类等跨国企业入驻上海;“五型经济”将培育和吸引高能级创新主体,激发上海的整体创业活力;全面推进五个新城建设,将形成新的产业集群。上海市规划政策将为上海市带来更多的写字楼供给和租赁需求。
根据世邦魏理仕公布的数据,2022年入市的优质项目多分布于“一江一河”沿岸的徐汇滨江、前滩、北外滩及苏河湾,将为2022年承接全球城市功能的提质转型需求提供更多办公场所。交通方面,上海市14号线在内多条地铁线路开通,将有望促进浦东、浦西商务板块间的联动,利于城市多元格局发展。主城副中心和新城中心的未来建设和发展将逐步承接城市主中心租赁需求,写字楼租赁市场将呈现多中心化。
根据Wind数据,受益于良好的吸纳情况,2021年上海市优质写字楼空置率持续下降至16.60%;2022年上半年上海市优质写字楼空置率波动下降至15.40%。鉴于未来上海市稳中趋好经济发展态势以及相对稳定的供应量,预计未来写字楼市场将进入去化期,短期内空置率水平仍处于高位但将呈波动下降趋势。根据Wind数据,2021年以来,上海市优质写字楼租金水平保持稳定且有回升态势,于2022年一季度达到279.50元/平方米/月。2022年二季度受到上海疫情影响有所回落,但仍处于平稳态势。在全国经济全面复苏的背景下,上海市租金水平预计将呈现平稳向上趋势,但鉴于2022年二季度上海疫情的严峻形势,短期内租金水平或存在一定不确定性。
“十四五”规划明确提出稳妥推进金融领域开放,以及提升数字经济核心产业对国民生产总值的贡献。在庞大的用户群体、逐步健全的网络环境、不断建设的新型基础设施等因素的带动下,TMT行业将有望继续快速发展,成为经济发展的驱动力。根据中国(深圳)综合开发研究院技术团队预测,2020-2025年,中国数字经济年均增速将保持在15%左右;到2025年数字经济规模有望突破80万亿,占GDP比重达到55%。同时,上海市已发展成为全国的科技创新中心第三位,在全球50个主要的科技创新中心中位列第14[1],是中国唯二排名进入前十五的城市(都市圈)。根据世邦魏理仕公布的数据,2021年,上海市甲级写字楼行业新租需求中TMT行业和金融行业占比分别为27%和20%。TMT和金融行业仍为上海市写字楼市场租赁需求的主要来源,TMT行业将贡献最大新租需求。
写字楼作为资产支持证券(票据)项目的传统标的资产类型,区域环境、租户质量、历史运营情况(空置率、租金水平、租金增幅等)都是关注重点。结合前文写字楼市场情况分析及以往项目经验,评级机构对上海区域写字楼类标的资产价值对资产支持证券(票据)的保障作用从如下角度进行分析:
空置率方面,2007年起上海市优质写字楼空置率呈现波动上涨的趋势,区间为[3.40%,15.70%]。我们认为未来上海市优质写字楼短期内因受2022年初疫情影响平均空置率水平仍将处于高位,长期将呈波动下降趋势。此外由于地段、质量水平、管理水平和成熟度的不同,写字楼长期稳定空置率个体差异将普遍存在。
租金水平方面,2007至2022年6月期间,上海优质写字楼市场租金水平受到我国宏观经济环境、政策,上海市区域经济环境及突发事件以及市场供给等因素的复合影响,租金水平呈现波动上涨的趋势,此期间内在2020年6月以后租金价格趋于平稳。但鉴于2022年二季度上海疫情的严峻形势,未来租金水平短期内会存在一定波动,长期将呈现相对稳定的增长趋势。
区域位置方面,因主城副中心和新城中心的未来建设和发展将逐步承接城市主中心部分租赁需求,写字楼租赁市场将呈现多中心化。我们认为随着未来政策规划的逐步落地,配套设施的逐渐完善,新兴区域的写字楼租赁市场潜力将得到释放。不同区域位置的写字楼的运营情况(空置率、租金水平)等差距或将趋于缩小。但成熟区域的写字楼运营状况(包括但不限于交通便捷度、周边配套、空置率、租金水平等)相对更加稳定,且历史运营情况可参考性较高,位于成熟区域的标的资产价值保障作用相对更强。
租户方面,高速发展的TMT行业和金融业是上海优质写字楼租赁市场发展的坚实基础。我们认为上述行业的租户续租能力较强,写字楼租户涉及TMT和金融行业的比重将于其价值保障程度成正向关系。
总体来说,标的资产价值受多方面因素影响,稳定的空置率及租金水平以及良好的区域位置、租户质量将有助于支撑标的资产对资产支持证券(票据)的保障作用,项目实操中针对上述因素过于乐观的预测需谨慎对待。
结构融资四部
段彤 韩雨潮 张雪茹
联合资信是目前中国最专业、最具规模的信用评级机构之一,总部设在北京,公司经营范围包括:信用评级和评估、信用数据征集、信用评估咨询、信息咨询;提供上述方面的人员培训。目前开展的主要业务包括对多边机构、国家主权、地方政府、金融企业、非金融企业等各类经济主体的评级,对上述各类经济主体发行的固定收益类证券以及资产支持证券等结构化融资工具的评级。
公司业务资质齐全,已经完成向中国人民银行和中国证券监督管理委员会备案,取得国家发展和改革委员会和中国银行保险监督管理委员会认可,是中国银行间市场交易商协会理事单位,具有从事银行间市场、交易所市场的资信评级业务资格。
业务咨询:
010-85679696
lianhe@lhratings.com
投资人服务
陈家林 010-85679696-8624
chenjialin@lhratings.com
媒体关系
杜涵 010-85679696-8671
duhan1@lhratings.com