更多行业资讯
关注联合资信
2018年以来,在全国经济下行、城投行业融资政策收紧及资管新规颁布的背景下,弱经济财力地区的尾部城投企业开始发生非标产品风险事件,并呈由点到面扩散态势。本文从信用评级视角下,从宏观经济和行业政策、地方政府偿债能力和企业自身经营与财务状况等维度探寻城投企业发生非标风险事件的主要诱因及普遍路径,并梳理非标高风险区域及城投企业的主要特征,为未来预判企业风险提供参考。通过分析发现,城投企业非标风险事件发生路径主要为:城投行业融资政策收紧导致城投企业再融资渠道收缩,短期流动性对地方财政及地方金融资源依赖程度增加,舆情及风险易暴发于经济水平较低、财政实力较弱、债务负担较重、金融资源相对匮乏的地区,并引发区域内融资成本高企、融资渠道进一步收缩、风险向高行政层级外溢等连锁反应。从企业自身状况分析,发生非标风险事件的城投企业通常具有以下特征:资金使用效率低、占款严重;资产质量差、流动性弱;短债压力增大、再融资渠道严重受阻;融资成本持续走高、财务弹性弱化;平台互保问题严重、或有负债风险大等。
根据2013年银监会8号文,非标准化债权资产(以下简称“非标”或“非标产品”)是指未在银行间市场及证券交易所市场交易的债权性资产。2008年金融危机以后,我国非标产品经历了一段时间的快速发展时期,非标产品成为实体经济获取资金的重要渠道。同时,由于非标产品模式较为复杂、监管不够完善、信息透明度较低等原因,非标产品风险也不断累积。2018年以来,在全国经济下行、城投行业融资政策收紧及资管新规颁布的背景下,城投企业开始发生非标产品风险事件[1],并呈由点到面扩散趋势。
(一)城投企业非标风险事件梳理
2018年至2022年7月,城投企业非标风险事件呈由点到面扩散趋势,主要集中于西部地区,其中贵州省为重灾区。作为融资主体或担保主体发生非标风险的城投企业以区县级为主,行政层级普遍较低,但非标风险向地市级、省级等高行政层级溢出态势较为明显。
2018-2021年,城投企业作为融资主体或担保主体涉及的非标风险事件数量呈波动上升态势。2018-2021年及2022年1-7月,城投企业共发生非标风险事件162件[2],涉及城投企业160家[3]。从产品类型看,信托计划87件,占53.70%;其次为资产管理计划38件,占23.46%;另有私募产品16件、融资租赁8件、定向融资计划7件、直接融资产品3件、债权融资计划1件和其他产品2件。从行政层级看,160家城投企业中,区县级平台98家(占比超六成),园区平台21家,地市级平台34家,省级平台7家。发生非标风险的城投企业集中于低行政层级,但区县级和园区级城投企业非标风险事件占比呈波动下降趋势,非标风险从低行政层级向地市级、省级等高行政层级溢出态势较为明显。从城投企业所处角色来看,仅作为融资主体发生非标风险的城投企业有70家,仅作为担保主体发生非标风险的城投企业有55家,同时作为融资主体和担保主体发生非标风险的城投企业有35家。
从地域分布上看,发生非标风险的区域主要集中于西部地区。涉及城投非标风险的省份共计14个,包括贵州、云南、河南和四川等。其中,贵州省发生非标风险城投企业数量最多,达81家,占比过半;云南省次之,涉及17家城投企业;河南省和四川省分别涉及12家和11家城投企业。
对城投企业非标风险事件发生最多的贵州省进行分析,其非标风险城投企业中,地市级企业占比呈现波动上升趋势。2018年,贵州省城投企业非标风险事件仅发生于黔东南苗族侗族自治州、铜仁市和黔南布依族苗族自治州等3个地级市(自治州)范围内,而截至2022年7月底,贵州省城投企业非标风险事件已逐步扩散至遵义市、安顺市、六盘水市和毕节市等地,非标风险持续释放,并向更高行政层级蔓延。
(二)信用评级调整情况
非标风险主要从尾部城投开始暴露,发生非标风险的城投企业资质普遍较弱。从发生非标风险的城投企业主体评级调整情况来看,AA+级别的城投企业整体变动不大,AA级别的城投企业普遍呈现级别下调趋势,并伴随展望的调整,无级别城投企业持续维持较高比例。
相较于债券等标准类产品,非标产品具有形式灵活、信息透明度低和监管强度相对较弱等特征,因此当企业再融资受阻引发流动性问题时,非标产品往往会先于债券暴露风险,并引发信用评级的调整。上述涉及非标风险的160家城投企业中,共计124家城投企业无发债和评级历史。其余36家曾在公开市场发行债券的城投企业中,有21家城投企业因所发行或担保的非标产品发生风险而导致其信用评级或展望的调整,这类企业主要集中于贵州省,覆盖多层级。从涉及非标风险的城投企业主体评级调整情况来看,AA+级别的城投企业整体变动不大;AA级别的城投企业普遍呈现级别向下调整至AA-和A+的趋势,并伴随展望的调整;无级别城投企业持续维持较高比例。
本部分主要通过梳理城投行业融资政策及资管新规发布前后非标业务主要监管政策,探寻宏观政策变化与城投企业非标风险事件暴发及风险扩散的关联性。
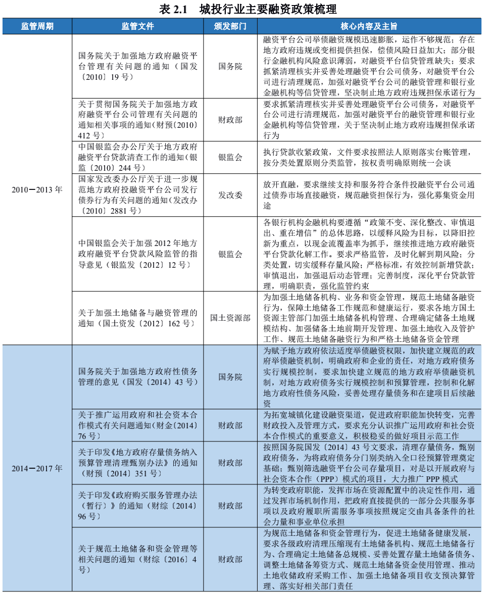
(一)城投行业融资政策演变
20世纪90年代末期以来,国家为推动城市基础设施建设领域的改革,出台了一系列相关政策,主要着眼于确立企业的投资主体地位,支持有条件的地方政府投融资平台通过发行债券来拓宽融资渠道。2009年,在宽松的平台融资环境及4万亿投资刺激下,城市基础设施建设投资速度猛增,造成投资过热及地方财政隐性债务规模快速攀升。2010年以来,为了正确处理政府融资平台带来的潜在财务风险和金融风险,国家相继出台了一系列清理及监管政策,严控平台债风险。2010年以来,城投企业融资整体经历四轮监管周期:第一阶段为2010-2013年,主要为初步搭建监管框架,梳理城投企业与地方政府关系;第二阶段为2014-2017年,允许地方政府发行政府债券筹集建设资金,城投融资时紧时松,地方政府通过政府债券置换等方式将城投企业中政府性债务逐步置换为政府债务;第三阶段为2018-2020年,“稳增长”重回政策主线,严控隐性债务前提下城投企业融资边际放松;第四阶段为2021年至今,政府在稳增长与防范地方政府债务风险两方面寻求平衡,城投企业融资政策整体趋紧。
(二)资管新规发布前后非标业务主要监管政策演变
我国非标产品最早起源于银信合作,是在标准化融资体系之下,表内金融抑制导致部分企业融资需求得不到满足而催生的金融创新产品。非标产品快速发展填补实体经济融资缺口的同时,也暴露出一系列问题,积累了很大风险,如通道模式结构复杂、涉及到多层嵌套、表外放贷不受资本金和流动性指标的限制等。近年来,监管对非标产品的关注和管理力度逐步加大。2013年3月,《关于规范商业银行理财业务投资运作有关问题的通知》(银监发〔2013〕8号)的发布正式开启非标监管。2018年4月,《关于规范金融机构资产管理业务的指导意见》(银发〔2018〕106号,以下简称“资管新规”)出台,要求存量非标资产在规定过渡期内回归表内,银行表内资产承接非标资产面临较大压力,城投企业非标融资接续出现较大困难。资管新规的颁布标志着非标监管进一步强化,城投企业非标融资逐步受到影响。
整体看,2018年以后,受隐性债务化解及资管新规要求非标资产回归表内影响,城投企业非标融资面临较大压力,债务较重及层级较低的城投企业融资环境明显恶化,城投企业开始发生非标产品风险事件,并伴随城投行业融资政策的演变和推行呈由点到面扩散趋势。
从区域层面看,城投企业非标风险高发区域主要为贵州、云南、内蒙古、河南、四川和陕西等地区,本节将从区域经济财力、区域债务负担及金融资源等方面分析城投企业非标风险高发地区的主要特征。
(一)区域经济财力
城投企业非标风险高发于西部地区,区域经济发展水平普遍较低,财政实力较弱,地方财政自给率普遍较低,地方综合财力对土地财政和上级补助收入依赖度高,财政支出弹性较小。同时,城投非标风险高发地区的政府性基金收入规模普遍较小,政府性基金收入对城投债务的覆盖程度较低,地方政府对城投债务的支持能力相对较弱。
城投非标风险高发区域集中于西部地区,区域经济发展水平普遍较低,产业结构对经济增长抑制作用较明显。从表3.1来看,发生城投非标风险事件的地级市产业结构中普遍第一产业比重较高,第二产业多以采矿、冶金、电力、纺织和化工等传统工业为主,新兴产业布局较少且起步较晚,贵州、云南地区部分地级市工业基础薄弱,以文化旅游和批发零售等服务业为主的第三产业对经济贡献较大,近年来经济增长受“新冠”疫情冲击影响较大。
从经济及财力体量来看,贵州、云南和内蒙古等城投企业非标风险高发地区的GDP和一般公共预算收入在全国排名靠后,地方财政自给率普遍低于全国财政自给率平均水平(46.89%),地方综合财力对土地财政和中央补助收入依赖度高,财政支出弹性较小,维持财政平稳运行负担较重。
城投企业非标风险高发地区的政府可支配财力往往对政府性基金收入依赖较大,区域内土地出让情况较大程度影响了当年地方政府对城投企业的资金支持能力。考虑到土地出让收入在缴纳相关税费后大部分将留存地方,本文选取了城投企业非标风险事件发生频率较高的主要地级市,并对其政府性基金收入情况进行分析。2018-2021年,除了遵义市,其余主要出险地级市的政府性基金收入普遍不足300.00亿元,黔东南州、安顺市、保山市、汉中市、通辽市和平凉市地方政府性基金收入规模持续小于100.00亿元。从增速看,2021年,保山市、通辽市、呼和浩特市和平凉市地方政府性基金收入分别同比下降70.56%、11.39%、29.59%和32.12%。整体来看,城投企业非标风险高发地区的政府性基金收入规模普遍较小,部分地级市土地市场增长力不足。从政府性基金收入对城投债务的覆盖倍数来看,2021年,除了汉中市和呼和浩特市,其余主要出险地级市的政府性基金收入对当年末区域内发债城投企业债务余额的覆盖倍数均小于1.00倍,处于0.11倍至0.73倍之间,其中安顺市、六盘水市、平凉市、湘潭市、平顶山市和黔东南州等地级市的覆盖倍数小于0.30倍,政府性基金收入对城投债务的覆盖能力相对较弱。
(二)区域债务负担
贵州、内蒙古、天津、云南、吉林和甘肃等发生城投企业非标风险地区的政府债务负担较重,部分经济实力薄弱、人口稀薄的地区存在盲目举债投资的现象,导致区域内债务滚续不断承压。若将发债城投企业有息债务考虑在内,截至2021年底,贵州、云南、天津、河南和陕西等地区存量城投债务规模较大,需关注上述区域城投企业债务滚续及风险溢出情况。
2018-2021年末,全国各省(自治区、直辖市)地方政府债务余额均呈不同程度上升趋势,政府负债率和债务率亦普遍持续或波动上升。截至2021年底,各省(自治区、直辖市)地方政府负债率处于16.30%至83.28%之间,债务率处于20.60%至206.00%之间,各省(自治区、直辖市)地方政府债务负担差异较大。其中,贵州、内蒙古、天津、云南、吉林和甘肃等发生城投非标风险地区的地方政府负债率和债务率均处于全国较高水平,地方政府债务压力较大。除了政府债务的自然增长,部分经济实力薄弱、人口稀薄的城投企业非标风险地区存在盲目举债投资的现象,区域投资力度超过区域财政负担水平,最终导致项目工程烂尾,区域内债务滚续不断承压。
若将发债城投企业有息债务考虑在内,截至2021年底,全国各省(自治区、直辖市)发债城投企业债务余额及期限分布情况如图3.4所示。发生城投企业非标风险事件的地区中,内蒙古、吉林、辽宁等地区由于经济活力弱、金融资源匮乏和市场认可度低等因素,城投企业新发债情况较少,存量发债城投企业债务余额较小;山东、四川和湖北等省份发债城投企业债务余额较大,但上述省份城投企业非标风险事件仅发生于个别区县层级,暂未形成高层级风险溢出。值得关注的是,贵州、云南、天津、河南和陕西等地区多次发生城投企业非标风险事件,且部分涉及非标风险的融资主体或担保主体为地市级或省级城投企业,在存量城投债务的滚续压力下已发生风险溢出。
从全口径政府债务率看,截至2021年底,全国各省(自治区、直辖市)全口径政府债务率区间为46.54%至551.94%,差异很大。其中,天津市全口径政府债务率最高,且显著高于其他省(自治区、直辖市)债务率水平,天津市政府全口径债务负担明显高于其他省份;贵州、云南、山东、湖南、陕西和四川等发生城投企业非标风险的省份全口径政府债务率亦高于300.00%;吉林、甘肃、河南、辽宁和内蒙古等发生城投企业非标风险的省份全口径政府债务率处于170.00%至250.00%之间。
(三)区域金融资源
地方金融资源保有量与区域经济发展程度高度相关,我国区域间金融资源分化明显。2021年,贵州、云南、天津、内蒙古和甘肃等发生城投企业非标风险地区的社融增量均排名靠后,其中贵州、云南和内蒙古等地区的社融增量中债券增量比重相对偏低,区域内实体经济发展资金更加依赖于贷款渠道,且更加依赖于地方资源协调及政策性支持。
除了地方政府财政收入,地方金融资源亦是地方政府化解区域债务风险的重要工具,一定程度起到吸收短期风险、化解流动性危机的重要作用。地区金融资源主要通过银行以及证券公司、担保公司、信托公司和保险公司等非银机构释放,其中流动性释放的最主要来源是银行,包括属地银行和展业银行。通常情况下,地方政府对于属地银行的协调能力相对较强,而属地银行实力较弱的地区,往往更加依赖国开行等政策性银行的专项支持。
从省级层面看,地方金融资源保有量与区域经济发展程度高度相关,我国少数地区集中了全国大部分金融资源,区域间金融资源配置不均衡。从社会融资规模增量(以下简称“社融增量”)来看,2021年,全国社融增量为31.35万亿元,同比下降10.07%;就各省(直辖市、自治区)社融增量而言,超过全国平均社融增量的有广东、江苏、浙江、山东、北京、四川和上海,其中排名靠前的广东、江苏、浙江、山东和北京五省市社融增量占全国的比重达45.44%。值得关注的是,辽宁省社融增量为-1024.00亿元,是全国唯一负增长省份,贵州、云南、天津、内蒙古和甘肃等发生城投企业非标风险的省市区社融增量均排名靠后。从社融增量结构来看,天津、吉林、内蒙古、甘肃和辽宁等出险地区的本外币贷款增量排名靠后;贵州、云南、内蒙古等城投企业非标风险高发地区的债券增量比重相对偏低。城投企业非标风险事件对区域信用环境和资本市场认可度产生负面影响,区域内实体经济发展资金更加依赖于贷款渠道,且更加依赖于地方资源协调及政策性支持。
从发债城投企业授信情况看,据不完全统计,截至2021年底,甘肃、内蒙古、陕西、湖南、天津、云南和贵州等城投企业非标风险高发地区的发债城投企业未使用授信额度占授信总额的比重相对较低,可用授信空间较小,且授信额度主要集中于省级平台或省会主平台,其他地级市或区县级平台可用授信额度相对很低。
本部分主要通过分析城投企业发生非标风险前相关财务指标的变化趋势,探寻发生非标风险城投企业的主要财务特征,并从经营管理角度分析其暴露的主要问题。
本文以33家可获取财务数据的发生非标风险城投企业为样本,选取企业首次发生非标风险前三年的10个财务指标,从政府支持与回款、债务杠杆与结构、债务压力与资金筹措、融资渠道与成本四个维度分析城投企业发生非标风险前相关财务指标的变化趋势。同时,通过对比同时期全部发债城投企业,分析城投企业首次发生非标风险前相关财务指标在同行业中所处位置,试图找出其发生非标风险前的财务特征。本文涉及的企业财务数据均来自其公开发布的财务报告。
(一)政府支持与回款
本文选取了净资产收益率、(应收类款项+存货+合同资产)/(资产总额-其他非流动资产)和销售商品、提供劳务收到的现金/营业总收入等3个指标反映企业获得的政府支持与回款情况。整体来看,大部分非标风险城投企业在发生非标风险前均出现了政府补助下降、占款程度加剧及回款质量不佳中的一个或多个现象。
(1)政府补助。本文选取了净资产收益率反映企业获得的政府补助情况。城投企业市场化程度普遍较低,主营业务中土地征拆、政府代建和公用事业等公益性业务占比高,城投企业普遍不具备自主盈利性,盈利指标的强弱很大程度反映了城投企业获得的政府补助情况。2015年以来,城投企业获得的政府补助力度整体有所下降,净资产收益率均值水平不高且呈下降趋势。33家非标风险城投企业中,除2018年首次发生非标风险的城投企业外,其余年份首次出险的城投企业在发生非标风险前三年的净资产收益率均值均出现下降,且普遍低于行业均值水平。
(2)占款情况。本文选取了(应收类款项+存货+合同资产)/(资产总额-其他非流动资产)反映城投企业经营业务的占款情况。城投企业主营的公益性业务普遍存在政府回款滞后、占款规模较大且期限较长的现象。2015年以来,城投行业(应收类款项+存货+合同资产)/(资产总额-其他非流动资产)均值持续处于51%以上且整体有所增长。33家非标风险城投企业中,各年份首次出险的城投企业在发生非标风险前三年的占款情况均值普遍高于行业均值水平。
(3)现金回款。本文选取了销售商品、提供劳务收到的现金/营业总收入反映城投企业的业务回款质量。2015年以来,城投行业现金收入比均值持续处于89%以上且整体有所增长。33家非标风险城投企业中,各年份首次出险的城投企业在发生非标风险前三年的业务回款质量均值普遍低于行业均值水平。
(二)债务杠杆与结构
本文选取了全部债务资本化比率和短期债务/全部债务等2个指标反映企业的债务杠杆与结构情况。整体来看,由于非标风险城投企业主要分布在贵州等经济和财政相对较弱的地区,且自身资质通常较弱,普遍面临融资难和融资贵等问题;此外,部分资质较弱的非标风险城投企业权益质量较差,存在权益不实的情况,企业实际可融资空间较小。受此影响,非标风险城投企业全部债务资本化比率均值普遍低于行业均值水平;同时,非标风险城投企业在首次发生非标风险前的短期债务集中度普遍出现增长,且大多高于行业均值水平。
(1)债务负担。本文选取了全部债务资本化比率反映企业的债务负担。城投企业作为政府融资平台,受政府委托开展基础设施建设项目过程中资金需求量较大,但政府回款较为滞后,导致城投企业全部债务资本化比率较高。2015年以来,城投行业的全部债务资本化比率均值整体呈现上升趋势。33家非标风险城投企业中,各年份首次出险的城投企业在发生非标风险前的全部债务资本化比率均值普遍低于行业均值水平。由于非标风险城投企业主要分布在贵州等经济和财政相对较弱的地区,通常面临融资难和融资贵等问题;此外,部分资质较弱的非标风险城投企业权益质量较差,以划拨土地、公共设施、林权等公益性资产入账充实权益的情况较多,企业实际可融资空间较小,亦可能导致其全部债务资本化比率均值普遍低于行业均值水平。
(2)债务结构。本文选取了短期债务/全部债务来衡量企业的债务结构情况。2015年以来,城投行业的短期债务/全部债务均值整体上波动增长,短期债务集中度有所上升。短期债务成本较长期债务成本偏低,在宏观经济环境好的时候风险不易显现,但一旦经济形势出现下行,企业经营不及预期,就可能暴发流动性风险。33家非标风险城投企业中,各年份首次出险的城投企业在发生非标风险前三年的短期债务/全部债务普遍出现增长,且大多高于行业均值水平。
(三)债务压力与资金筹措
本文选取了现金短期债务比和净融资额等2个指标来反映企业的债务压力与资金筹措情况。整体来看,现金短期债务比直接反映了企业短期偿债能力,非标风险城投企业在发生非标风险前的现金短期债务比普遍出现下降,且均显著低于行业均值水平;大部分非标风险城投企业在发生非标风险前净融资额或出现大幅下降,或由正转负,或持续为负,且普遍显著低于行业均值水平。
(1)短期偿债能力。本文选取现金短期债务比来判断企业的短期偿债能力。2015年以来,城投行业的现金短期债务比呈现下降的趋势。33家非标风险城投企业中,各年份首次出险的城投企业在发生非标风险前三年的现金短期债务比普遍出现下降,且均显著低于行业均值水平。
(2)净融资额。本文选取(取得借款收到的现金+发行债券收到的现金)-偿还债务支付的现金来判断企业的净融资额情况。一般来说,当一家企业净融资额逐渐减少甚至由正转负,或融资成本明显高于同行业可比公司时,敏感的金融机构(尤其是对企业情况熟悉的当地银行机构)会有所警惕,并采取积极的措施以降低其风险,而该行为很有可能会传导至更多的债权人。33家非标风险城投企业中,除2018年首次发生非标风险的城投企业外,其余年份首次出险的城投企业在发生非标风险前三年的净融资额均值或出现大幅下降,或由正转负,或持续为负,且普遍显著低于行业均值水平。
(四)融资渠道与成本
本文选取了应付债券/全部债务、长期应付款/全部债务和分配股利、利润或偿付利息支付的现金/((期初全部债务+期末全部债务)/2)等3个指标来反映企业的融资渠道与成本情况。整体来看,由于发生非标风险的城投企业市场认可度相对较低,发债难度较大,其全部债务中直接融资占比普遍低于行业均值水平;非标风险城投企业普遍通过融资门槛相对较低的非标产品来满足资金需求,其全部债务中非标融资占比普遍高于行业均值水平;非标风险城投企业在发生非标风险前三年的融资成本或出现增长,或持续处于较高的水平,且普遍高于行业均值水平。
(1)融资渠道。本文选取应付债券/全部债务来衡量企业的直接融资情况,选取长期应付款/全部债务来衡量企业的非标融资情况。2015年以来,城投行业直接融资占比整体呈现波动上升趋势,非标融资占比整体呈现波动下降趋势。33家非标风险城投企业中,由于这类企业市场认可度相对较低,发债难度较大,各年份首次出险的城投企业在发生非标风险前三年的应付债券/全部债务普遍低于行业均值水平;在直融受阻的情况下,这些城投企业普遍通过门槛相对较低的非标融资来满足资金需求,故除2018年首次发生非标风险的城投企业外,其余年份首次出险的城投企业在发生非标风险前三年的长期应付款/全部债务普遍高于行业均值水平。此外,非标风险城投企业债发生非标风险前三年的剩余可使用银行授信额度整体上出现下降,部分企业剩余授信额度极度短缺。
(2)融资成本。本文选取分配股利、利润或偿付利息支付的现金/((期初全部债务+期末全部债务)/2)(%)来衡量企业的融资成本情况。2015年以来,随着各地区政府对融资成本的管控加强,城投企业通过借新还旧等方式置换高成本债务,城投行业融资成本整体呈现波动下降趋势。33家非标风险城投企业中,各年份首次出险的城投企业在发生非标风险前三年的分配股利、利润或偿付利息支付的现金/((期初全部债务+期末全部债务)/2)或出现增长,或持续处于较高的水平,且普遍高于行业均值水平。
经营管理方面,发生非标风险的城投企业主要暴露出以下三类问题:(1)资产质量及资金占用问题。由于历史投资支出规模较大,发生非标风险的城投企业普遍应收类款项规模较大,回款严重滞后,且资产中以土地使用权和基础设施项目投资为主的存货占比较高,资产公益性属性强,资金被明显占用,多面临资产流动性较差,资产质量一般甚至较差等问题;(2)债务管理问题。由于非标融资在信息披露和外部监管等方面条件相对宽松,城投企业在资金紧张的情况下,往往优先确保银行借款和债券兑付,债务风险易优先暴露于非标产品。个别风险事件可能影响金融机构对区域性城投企业债务偿还的信任危机,进而导致城投企业无法取得期限相对较长、成本相对较低的资金,发生非标风险的城投企业普遍存在债务期限短期化、债务成本较高等问题;(3)平台担保问题。城投企业对外担保大多为区域内互保联保,非标风险普遍发生在融资环境不佳的地区,如果区域内一家城投企业出现非标风险,风险可能传导至区域内其他平台。部分区县城投企业资质水平偏低,互保联保虽然可以解决这类企业的融资难担保难的问题,但也会放大和叠加风险。
综合来看,导致城投企业发生信用风险的因素可以总结为政策波动、区域环境恶化和企业自身经营及财务管理方面的问题。城投行业融资政策收紧导致城投企业再融资渠道收缩,债务滚续压力增大,短期流动性对地方财政及地方金融资源依赖程度增加,部分经济财政实力较弱、金融资源相对匮乏地区的地方政府对城投企业的支持能力有限,叠加区域内政府债务负担较重,城投企业信用风险易从低层级尾部城投企业暴露。区域内城投企业一旦发生舆情,将导致其再融资能力大幅削弱,亦或将面临银行抽贷、融资成本高企等融资环境进一步恶化的局面,弱经济财力地区或将进一步承压,从而导致区域内非标舆情持续暴发和风险外溢,并长期影响区域内城投企业的再融资能力和融资成本。
从企业自身状况分析,债务过重、财务弹性较弱的企业抗风险能力往往较弱。债务高企的情况下,一旦企业未对资金进行有效利用,叠加经营管理及周转等方面的问题,极易引起企业资金链紧张,导致偿债指标弱化,进而引发信用风险。通过对非标风险城投企业共性特点具体分析发现,城投企业在发生非标风险前往往会出现盈利能力下降、占款程度加剧、短期偿债压力增大、融资成本较高及融资渠道受阻等一个或多个现象。此外,城投企业管理制度不完善、平台互保现象严重等亦是拖累城投企业健康发展的重要因素。
公用评级一部
张雪婷 杜晗 丁立飞 高志杰 王默璇
联合资信是目前中国最专业、最具规模的信用评级机构之一,总部设在北京,公司经营范围包括:信用评级和评估、信用数据征集、信用评估咨询、信息咨询;提供上述方面的人员培训。目前开展的主要业务包括对多边机构、国家主权、地方政府、金融企业、非金融企业等各类经济主体的评级,对上述各类经济主体发行的固定收益类证券以及资产支持证券等结构化融资工具的评级。
公司业务资质齐全,已经完成向中国人民银行和中国证券监督管理委员会备案,取得国家发展和改革委员会和中国银行保险监督管理委员会认可,是中国银行间市场交易商协会理事单位,具有从事银行间市场、交易所市场的资信评级业务资格。
业务咨询:
010-85679696
lianhe@lhratings.com
投资人服务
陈家林 010-85679696-8624
chenjialin@lhratings.com
媒体关系
杜涵 010-85679696-8671
duhan1@lhratings.com