重磅民生消息!
最新名单公布!
厦门这些小区要改造了!
你家房子可能要升值!
速看!
厦门同安:
这些老旧小区确认改造!
涉及这些片区
根据厦门市公共资源交易中心
最新公示
厦门同安四大片区
一大波老旧小区
正在进行施工招标
即将改造!
一起来看名单——
大同街道西安社区
舒安里片区
老旧小区改造工程
建设地点:项目位于大同街道西安社区舒安里片区
建设规模:项目涉及三秀社区银城商厦;西安社区瑞华商业城、鸿吉小区、方圆楼小区、质监楼小区、文化馆 宿舍小区、工商宿舍小区、工行宿舍小区、审计楼小区、瑞华楼小区、安全局宿舍小区、幸福楼小区、市政楼小区、华安楼小区等。
主要建设内容:涂料、真石漆、栏杆油漆、靠墙扶手、不锈钢雨披改造 、灯具、立管、空调外机移位、消火栓、灭火器及脚手架、铺设混凝土路面 、透水砖、石英砖、排水沟、围墙改造、非机动车棚、雨污水管、化粪池 、庭院灯、壁灯、消防水泵接合器、消防管道、地被等。
大同街道后炉片区
老旧小区改造工程
建设地点:项目位于同安区大同街道后炉社区
建设规模:项目涉及后炉新村、祥福阁、同顺花园、五福楼、东溪花园、银星花园、华盛楼小区等,改造27栋住宅楼共1005 户。
主要建设内容:墙面涂料、 金属面油漆、楼道照明灯具、塑料管、混凝 土路面、人行道块料路面、排水沟、 排水管、夜间照明等。
大同街道西安社区
居安里片区
老旧小区改造工程
建设地点:项目位于厦门市同安区大同街道西安社区居安里
建设规模:项目涉及卫校宿舍楼小区、埕西新村小区(A、C1、C2、 C3)、银丰楼小区、鸿吉 2 号小区、鸿利小区、聚宁楼小区、居安里 5 号楼小区、 逸安楼小区、瑞安楼小区、祥安楼小区、吉安楼小区、西安苑小区、银安大厦小 区、一建宿舍小区等,涉及改造22栋住宅楼共707户。
主要建设内容:墙面涂料、天棚涂料、门除锈刷漆、铁艺栏杆除锈漆 、楼道照明灯具、混泥土路面、透水砖、非机动停车棚、路沿石、排水沟 、消防管、排水管,给水管、夜间照明、栽植乔灌木、地被等。
祥平街道陆丰片区
老旧小区改造工程
建设地点:厦门市同安区祥平街道陆丰片区
建设规模:项目涉及荣发新村、中福花园、同兴宿舍楼、创业楼、银福小区、策槽小区等,涉及改造92栋住宅楼共735户。
主要建设内容:墙面涂料、天棚涂料、门除锈刷漆、铁艺栏杆刷漆、 楼道照明灯具、水泥混凝土路面、车行道块料路面、人行道块料路面、非机动停车棚、 路沿石、排水沟、消防管、排水管、夜间照明等。
以上片区
老旧小区改造工程
有你家吗?
重磅!
2022年同安区老旧小区
改造工程启动!
为进一步改善提升同安老旧小区
周边环境和居住品质
积极推进城市有机更新
增强人民群众
获得感、幸福感、安全感
此前
同安建设与交通局已启动
2022年同安区老旧小区
改造工程建设
项目背景及主要内容
★ 项目分别位于大同街道、祥平街道、五显镇等三个片区,改造总面积约300000平方米,涉及改造户数6740户(220栋、524梯),项目总投资约2亿元。
★ 主要建设内容包括:
(1)市政配套设施(包括小区内的弱电、市政道路等);
(2)小区环境及配套设施(包括小区内的房前屋后绿化美化、围墙和大门、停车管理系统、环卫设施、区间道路、消防设施设备、路灯、雨污管网等);
(3)建筑物本体(包括小区内的楼道修缮、楼道走道照明等)。
今年同安区老旧小区项目为11个项目
其中大同街道
北星花园、祥平街道祥瑞佳苑
2个项目已于此前改造
直击现场!
✦
大同街道北星花园
项目位于大同街道后炉社区北星花园老旧小区,涉及242户,改造总面积11930平方米。
改造工程施工前后对比
改造前
改造中
✦
祥平街道祥瑞佳苑
项目位于厦门市同安区祥平街道祥瑞佳苑,涉及改造户数96户。
主要建设内容包括: 建筑外墙修缮,新建雨污分流系统、地面硬化、景观绿化、非机动车停车棚、垃圾分类收集点及其他附属设施等。
改造工程施工前后对比
改造前
改造中
其余项目
也将陆续完成招标工作
力争年底完成工程建设
新闻链接:
厦门2022年将改造
4.93万户老旧小区
今年全市安排老旧小区改造4.93万户,推进1个以上老旧街区片区改造;推动绿色社区创建,力争60%以上的城市社区达到创建要求。
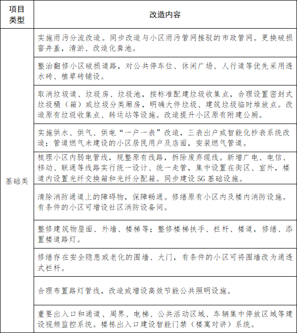
老旧小区改造内容主要为配套建设小区市政配套设施、小区环境及配套设施、建筑物本体、公共服务设施等。
综合 厦门市公共资源交易中心、同安发布
编辑 陈思亲
海峡导报微信(ID hxdbwx)整合编辑
导报微信矩阵