南宁市江南区
2021年小学招生简章
一、招生对象
(一)具有本市城区常住户籍的适龄儿童(含残疾适龄儿童)。
(二)父母双方或其他法定监护人在江南区城区内持有《广西壮族自治区居住证》(以下简称居住证),随父母或其他法定监护人在江南区城区内居住且申请由政府安排入学的进城务工人员随迁子女。
小学一年级须年满6周岁(2015年8月31日前出生)。
二、入学原则
(一)本市城区户籍适龄儿童(含残疾适龄儿童)应随父母或其他法定监护人以家庭住址(房产登记地址,下同)为依据免试就近入学。
(二)符合条件的进城务工人员随迁子女以《居住证》为主要依据并按合法稳定住所地址相对就近统筹安排入学。
三、入学办法
(一)本市城区户籍的适龄儿童(含残疾适龄儿童)
适龄儿童应随父母或其他法定监护人在户籍所在地以家庭住址(房产登记地址,下同)为依据就近免试入学。适龄儿童本人户籍与父母或其他法定监护人的家庭住址不一致的,以父母或其他法定监护人的家庭住址为依据就近入学。
1. 本市户籍生源入学排序说明
《自治区教育厅关于规范普通中小学招生入学工作意见》(桂教规范〔2020〕2号)要求“在人口集中或学位不足区域,要统筹考虑户籍、合法住所等实际情况,合理制定义务教育入学排序规则并向社会公布”。结合城区实际情况,在人口密集、学位不足的区域或学校,如出现本地户籍生源已超量的情况,教育行政部门应按照:“房户一致、独立产权、实际居住”优先原则,参照下列排序方法排序录取。
(1)房户一致、独立产权。适龄儿童少年本人户籍登记地址与该合法房产坐落地址一致;适龄儿童少年本人、父母或其他法定监护人在作为入学依据的合法房产坐落地址实际居住;该合法房产为独立产权。(独立产权指房屋所有权仅归属适龄儿童少年本人、父母或其他法定监护人,下同)
(2)房户不一致、独立产权。适龄儿童少年本人户籍登记地址与该合法房产坐落地址不一致;适龄儿童少年本人、父母或其他法定监护人在作为入学依据的合法房产坐落地址实际居住;该合法房产为独立产权。
(3)非独立产权、按份额大小排序。适龄儿童少年本人、父母或其他法定监护人在作为入学依据的合法房产坐落地址实际居住;该合法房产为非独立产权。排序时,原则上按适龄儿童少年本人、父母或其他法定监护人所占房屋产权份额大小排序。在所占产权份额相同的情况下,房户一致、唯一房产优先。(非独立产权指房屋所有权除适龄儿童少年本人、父母或其他法定监护人外,还存在其他产权共有人的,下同)
(4)有户无房(第一种情况)。适龄儿童少年本人、父母或其他法定监护人在南宁市城区无房;适龄儿童少年本人、父母与祖父母(或外祖父母)为同一户籍地址;适龄儿童少年本人、父母或其他法定监护人实际一直与祖父母(或外祖父母)等共同居住;该合法房产为祖父母(或外祖父母)产权房。同等情况下,祖父母(或外祖父母)拥有独立产权的优先。
(5)有户无房(第二种情况)。适龄儿童少年本人、父母或其他法定监护人在南宁市城区无房;适龄儿童少年本人、父母或其他法定监护人实际一直租住在单位自管产权房、直管公房或政府保障性住房等;该合法房产所有权人为非个人。同等情况下,在同一地址租住时间较长的优先。
(6)有户无房(第三种情况)。适龄儿童少年本人、父母或其他法定监护人在南宁市城区无房;实际居住在租赁的合法房产。同等情况下,在同一地址租住时间较长的优先。
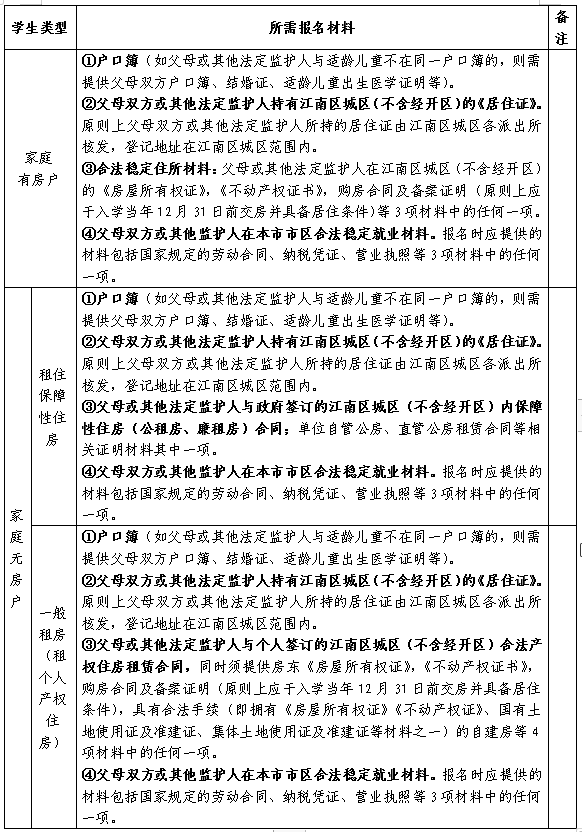
2.报名材料
(二)进城务工人员随迁子女
1.基本条件
父母双方在江南区城区(不含经开区)持有《广西壮族自治区居住证》,随父母在江南区城区内(不含经开区)居住且申请由政府安排入学的进城务工人员随迁子女。
2.进城务工人员随迁子女所需材料说明
申请由政府安排入学的进城务工人员随迁子女,其父母双方须持有《广西壮族自治区居住证》(以下简称居住证),且在江南区城区内有合法稳定住所,已在南宁市城区内合法稳定就业。居住证、合法稳定住所材料和合法稳定就业材料的持有人(签订人)须一致,且为申请就读随迁子女的法定监护人。居住证登记居住地址应与其合法稳定住所地址一致。居住证领取时间、连续居住时间和连续就业时间满1 年及以上的(截止日期原则上按随迁子女申请入学当年8月31日止计,下同)进城务工人员,其随迁子女在申请由政府安排入学时优先排序。
①居住证。根据《居住证暂行条例》和《广西壮族自治区流动人口服务管理办法》规定,流动人口在流入地首次领取居住证后须按期进行年度签注。居住证每年签注1次。居住证持有人在居住地连续居住的,应当在居住每满1年之日前1个月内,到居住地公安派出所或者受公安机关委托的社区服务机构办理签注手续。逾期未办理签注手续的,居住证使用功能中止;补办签注手续的,居住证的使用功能恢复,居住证持有人在居住地的居住年限自补办签注手续之日起连续计算。居住证登记住址原则上要求与实际住址一致,居住证具备使用功能且领取时间满1年及以上的,可作为优先排序的依据。
②合法稳定住所包括:合法稳定住所包括:合法购买的商品住房、市场运作房、单位住房等个人拥有产权的房屋;具有合法手续(即拥有《房屋所有权证》《不动产权证》、国有土地使用证及准建证、集体土地使用证及准建证等材料之一)的自建房;受赠、继承的产权房;依法购买或租住的各类保障性住房、政策性住房和公有住房;租赁具有合法手续(即拥有《房屋所有权证》《不动产权证》、国有土地使用证及准建证、集体土地使用证及准建证等材料之一)的自建房;取得《房屋租赁登记备案证明》的住房。报名时应提供的材料包括《房屋所有权证》《不动产权证书》、购房合同及备案证明(如有购房发票和完税凭证也请同时提供,可作为优先排序的依据)、房屋租赁合同(如取得《房屋租赁登记备案证明》的也请同时提供,可作为优先排序的依据)等(满足其中任意一项即可)。住所证明应在有效期内,如签发(订)时间满1年及以上的,可作为优先排序的依据。
③合法稳定就业人员包括:行政机关、社会团体、企事业单位录用的公务员和工作人员;依法办理工商营业执照的投资、经商人员;受本地用人单位聘用,与用人单位签订聘用(招用)劳动合同的人员。报名时应提供的材料包括国家规定的劳动合同、纳税凭证、营业执照等3项材料中的任何一项。就业证明应在有效期内,如签发(订)时间满1年及以上的,可作为优先排序的依据。
适龄儿童少年本人、父母或其他法定监护人提供的房屋所有权证登记的用途须为住宅性质,非住宅房产不作为入学依据。
3.优先条件排序
(1)家庭在江南区城区内居住时间越长越优先,《广西壮族自治区居住证》连续登记记录为准(该项数据由教育局统一与相关部门对接核准)。
(2)父母或其他法定监护人在江南区城区内购买独立家庭房产并居住,提供《房屋所有权证》《不动产权证》、购房合同及备案证明(同时提供)3项材料任何一项,按购买、交房、办证时间先后排序。
(3)父母或其他法定监护人在江南区经商或单位工作,时间越长越优先,提供的材料包括国家规定的劳动合同、工商营业执照或交纳社保凭证(双方优于单方),按父母双方工作年限累计排序。
请带上所需报名材料的原件和A4纸复印件(各1份),报名时需核验原件,留存复印件。
4.分配原则
鉴于城区一些区域人口分布和学校布局具有不均匀性、街区形状具有不规则性,就近入学并不意味着直线距离最近入学。根据城区内公办学校生源学位情况,按相对就近原则安排到学校就读。公办小学招收本地户籍生源后如有空余学位的,空余学位用于统筹安置符合基本条件、同等条件下排序靠前的进城务工人员随迁子女就读。如公办学校学位已满则安排到有空余学位的民办义务教育学校就读,由政府购买学位。按优先条件进行排序,由近及远、自公办到民办进行分配。
四、报名时间
2021年7月3日、7月4日(星期六、星期日),每天上午8:30至11:30,下午15:00至17:30。
五、发放入学通知书时间
2021年7月17日(星期六)上午9时,各小学公布由江南区教育局核准后的新生名单,并发放义务教育入学通知书。
六、其它注意事项
(一)经江南区教育局安排入学的进城务工人员随迁子女,享受居住地常住户籍学生同等待遇。
(二)招生纪律:对家长提供虚假证件、多校重复报名、掩盖家庭房产真相,留级重读报名等扰乱招生秩序行为,将取消分配资格。
(三)重点强调:报名排号不与最终录取挂钩,敬请家长严格遵照报名时间领取排号,共同维护和遵守招生秩序,切勿扰乱正常招生秩序。
七、各城区、开发区教育局地址和招生联系电话
兴宁区教育局 厢竹大道63号 3290957
江南区教育局 壮锦大道19号 4887965
青秀区教育局 悦宾路1号 5826379
西乡塘区教育局 明秀西路53号 2802396
邕宁区教育局 蒲庙镇和美巷15号 4724851
良庆区教育局 五象大道歌海路9号 4505255
高新区教育局 滨河路1号 5816544
经开区教育局 洪胜路5号 4950793
江南区2021年
小学招生服务路段划分
1.菠萝岭小学
菠萝岭东1街—6街1号—218号;菠萝岭东街125号 石菠苑;菠萝岭西街2号—34号;菠萝岭西一里至十五里1号—322号;菠萝岭中1街—7街1号—255-9号;菠萝岭中五街153号 沙石公司;菠萝岭细绿里一街—七街 1号—153号;菠萝岭西正街35号 菠萝岭小学;星光大道菠萝岭段昌耳渌130号—165号;星光大道68号 凤凰小区;星光大道68-1号 天筑丽城南区;白沙大道56号 香百合花园;白沙大道60号广西交通运输工程质量监测鉴定中心;白沙大道66号 那洪信用社;白沙大道68号 瑞康医院宿舍;白沙大道76号那洪国土所;白沙大道84号 南区供销社;白沙大道 94号 南化集团第四生活区(原亭洪路84号);白沙大道 136号 南宁市储备粮管理有限责任公司高棠粮库职工宿舍;石柱岭一路11-1号 翠岭居;石柱岭一路13号 广西轻工业高级技工学校;石柱岭一路 17号 模具中心生活区;槎路2号沥青管理处
委托代审:白沙大道128-8号锦悦江南
2.白沙小学
白沙大道白沙村杭屋里一巷;白沙大道白沙村杭屋里二巷;白沙大道白沙村杭屋里三巷;白沙大道白沙北三里一巷;白沙大道白沙北三里二巷;白沙大道北四里一巷;白沙大道北四里二巷 (白沙村1组);白沙大道白沙北二里一巷;白沙大道白沙北二里二巷;白沙南三里一巷;白沙南三里二巷;白沙南三里三巷;白沙南三里四巷 (白沙村2组);白沙大道白沙北一里一巷;白沙大道南一里一巷;白沙大道南一里二巷 (白沙村3组);白沙大道3号 白沙小学教职工宿舍
3.白沙路学校(小学部)
白沙大道1号 南宁麻纺织厂第一生活区;白沙大道1号 南宁麻纺织厂新宿舍区;白沙大道4号 南宁航运公司宿舍;白沙大道5号 南宁麻纺织厂第二生活区;白沙大道8号 南宁船厂宿舍;白沙大道14号 广西建工集团第二建筑第一分公司;白沙大道15号 广西区二建水电安装公司;白沙大道15-1号 公安局宿舍;白沙大道17号 金沙湾花园;白沙大道17号 乾胤景苑(金沙湾花园三期);白沙大道17号 南四里金沙湾实业公司第一宿舍区;白沙大道17号 金沙湾实业公司第二生活区;白沙大道19号 金湾花城 ;白沙大道南四里5号 南宁船厂宿舍;白沙大道南四里6号 南宁麻纺织厂第三生活区;江南大道河堤路4号 南宁船厂南船新区宿舍
4.翠湖路小学
五一西路3号 自行车总厂宿舍 ;五一西路6号 翠湖新城小区;富德路311号翠湖名都(金桂园);五一西路7号 南宁市陶瓷厂;五一西路13号 消防队;五一西路14号 沙井供销社;五一西路15号 原果品仓库宿舍;五一西路15-2号 九三一处;五一西路17号 广西外运南宁储运公司;五一西路25号 广西石乳茶叶有限公司;五一西路38号 中铁二局物资集团有限公司南宁分公司;五一西路80号 广西茶叶进出口公司南宁花茶厂;五一西路86号 福临大厦;五一路68号凤凰城;五一路163号 南宁市农业机耕队宿舍区
委托代审:五一西路5号云星乾隆公馆、五一路180号保利城
5.淡村小学
淡村1至7组;淡村路22号 南宁电厂宿舍;五一路7号 淡村商贸城
6.福建路小学
福建路4号 国恒公司宿舍(原南宁市供电局安装公司);福建路10-3 号 祥达花园;福建路10-5号 南宁市基础工程公司生活A区;福建路10-6号 中国海事局、南宁船检局宿舍;福建路10-23号 南宁航道工程管理处;福建路10-24号 江南良种场;福建路12号 广西路桥三处;福建路14号 福建路小学宿舍;福建路14-1号 福建园军队干部休养所;福建路14-2号 福建园小区1栋—34栋(以福建园小区中的粮油食品店为界划分);福建路16号 南宁市公安局江南分局巡警大队;福建路18号 广西赖氨酸厂宿舍;福建路20号 江南福建路大院;星光大道52号 南宁市邮政局江南分局;星光大道54号 (1栋—8栋);星光大道60号 公交公司宿舍;五一东路1号 群众艺术馆;五一东路3号 技术交流站
委托代审:亭洪路58号振宁星光广场
7.富宁小学
五一西路1号 富宁新兴苑小区;五一西路5号 南宁技校;旱塘路8号 平板玻璃厂;富德村14组
8.富德小学
富德村1至13组、15至17组、21组、22组
9.富乐小学
智兴路39号 富乐新城小区、同乐村1至39队
委托代审:定强路4号 月亮湾小院小区
10.富乐小学贵和校区
智和路以南、同乐大道以西、乐智路以北、邕津路以东
委托代审:万科悦江南小区、绿地新里璞悦公馆小区
11.江南小学
星光大道 4号 南宁剧场;星光大道6号 南宁市图书馆;星光大道16-1号 建行宿舍;星光大道26号;星光大道28号 房产局直管房;星光大道30号 房产局直管房;星光大道32号 永华公寓;星光大道34号 银兴小区;星光大道34号 香格里拉小区;星光大道38号 西园饭店;星光大道40号 江南宾馆;星光大道42号 南宁轻工业工程院;星光大道44号 南宁市五金公司生活区;星光大道48号 海丽大厦;星光大道西一里1号 计划调查队;星光大道西一里1-4号 建行宿舍;星光大道西一里3号 农委宿舍;星光大道西一里5号 燃油机轮厂宿舍;星光大道西一里7号 蔬菜公司宿舍;星光大道西一里8号 安全厅宿舍;星光大道西一里9号 民房;星光大道西一里12至18号(双号)民房;星光大道西一里25号 八桂公司宿舍;星光大道西二里1号 华侨办宿舍;星光大道西二里1-1号 机电公司宿舍;星光大道西二里3号 司法局宿舍;星光大道西二里3-1号 政府宿舍;星光大道西二里4号 建行宿舍;星光大道西二里4-1号 交警五大队宿舍;星光大道西二里5号 南宁晚报宿舍;星光大道西二里6号 南宁市公安局江南分局宿舍;星光大道西二里7号 南宁市公安局宿舍;星光大道西二里8号 物资局小区;星光大道西二里9号 房产局直管房;星光大道西二里10号 南宁市第十中学;星光大道西二里11号 江南小学;五一东路北一里1号 南宁市第二人民医院宿舍;五一东路北一里4号至7号 南宁市百货公司宿舍;五一东路北一里9号 服务公司;五一东路北一里10号 饮食公司;淡村路3号 区机械进出口公司;淡村路3-1号 南宁船舶检验局;淡村路4号 市政府宿舍;淡村路5号 南宁市生产力促进中心;淡村路5-1号 福建园派出所;淡村路5-2号 保险公司宿舍;淡村路5-3号 长城苑小区;淡村路6号 华侨宾馆;淡村路7号 沙石公司宿舍;淡村路7-1号 茶厂宿舍;淡村路7-3号 江南区政府宿舍;淡村路8号 华侨办宿舍;淡村路9号 广西地质调查院矿产地质所;淡村路10号 区医疗器械公司;淡村路11号 国税局生活区;淡村路12号 苹果铝南宁办事处;淡村路13-1号 广西一安二分公司宿舍区;淡村路14号 锰矿公司;淡村路16号 防城港务集团驻南宁办事处;淡村路17—4号 煤建宿舍;淡村路18-1号 粮油供应公司;淡村路20号 良凤农牧公司;淡村路24号 南宁市职业教育中心、四职校南校区;淡村路北一里 1号 华侨宾馆生活区;淡村路北一里2号 华侨办宿舍;淡村路北一里12号 市二人民医院宿舍区;淡村北二里1号 良凤农牧公司;邕江一桥南西面平西村一组
12.江南小学华府校区
沙井大道56号江南华府小区、东盟华府小区
定津路以南、定秋路以北
委托代审:定津路8号奥园名门、五一路西北二里8-1号清川西社区、仁和路55号荣和公园里
13.江南小学珺熙校区
骋望郡玺小区
委托代审:五一中路82号今朝大厦、乐村路1-1号怡馨苑小区
14.金鸡小学
金鸡村1至7队;金鸡火车站;龙潭水库
15.乐贤小学
乐贤村1至14队
16.南乡小学
南乡村1至15组
17.平西小学
星光大道1号 江滨公园;星光大道1-2号 水岸都市;星光大道3号 区体育馆;星光大道3-6号 金秋大厦;星光大道7-1号 泰富花园;星光大道11号 区体委、区体工大队;星光大道13号 巨隆大厦;星光大道17号 经贸大厦;星光大道19号 建行江南分理处;星光大道21号 区工业设计院;星光大道23号 市工艺美术厂;星光大道25号 江南电影院;星光大道27号 工行江南办事处;星光大道29号 区电子研究所、区信息安全测评中心、区电子股份公司;星光大道31号 区机械设计院;星光大道35号 江南商场;星光大道46号 江南馨园;星光大道50号 现代国度;体育路2号 三角地带;体育路4号 南宁建宁水务投资集团有限责任公司;体育路8号 东亚花园;平西村1组 (其中南宁剧场一侧、邕江一桥南平西1组除外);平西村2至8组;平西路1号 南宁市福布斯服装有限责任公司;平西路53 号 平西小学;平西路 福建园35栋—44栋;平西路 福建园社区鸳鸯楼
18.荣和实验学校
白沙大道1-1号 荣和新城;白沙大道1-3号 江南检察院;白沙大道1-6号 白沙苑;白沙大道1-11号 南宁市燃气公司宿舍;白沙大道1-16号 农业发展银行宿舍
委托代审:凤江路6号和居邕江郡小区、凤江路8号云星钱隆江南小区
19.仁义小学
仁义村1至15组
委托代审:中南春风南岸小区
20.融晟小学
沙井大道39号 融晟公园大地小区;五一西路20号 广西第四地质队,五一基地;五一西路36号 广西地质队沙井基地;沙井大道15号 南宁市34中
委托代审:锦富路100号建发江南悦府小区
21.石柱岭小学
石柱岭一路1号 菜市场门面;石柱岭一路2号 富宁精密有限公司(含各店铺);石柱岭一路3号 无线电一厂宿舍;石柱岭一路3-1号 中都澳海蓝湾;石柱岭一路5号 振宁花园小区;石柱岭一路6号 广西吉嘉制衣厂;石柱岭一路6-1号 市建四分公司旧基地;石柱岭一路8号 纤维厂;石柱岭一路8-2号 原区五建小区、帛利小区;石柱岭一路9号 中国南方电网广西电网公司仓库;石柱岭一路10号 丝绸厂宿舍;石柱岭一路11号 南宁市造林站;石柱岭一路12号 维威制药厂;石柱岭二路2号 工人疗养院;石柱岭二路2-1号 广西电子技校;石柱岭二路3号 南宁市卫校;石柱岭二路4号 广西区总工会干校;石柱岭二路5号 南宁铁二院;石柱岭二路7号 广西铁二局设计院;亭洪路41号 广播电视大学;亭洪路43号 广西绢麻纺织科学研究所;亭洪路64号 江南派出所、消防队公寓;亭洪路66号 五金福利厂;亭洪路68号 南南铝厂宿舍;亭洪路72号 自来水公司河南水厂宿舍;亭洪路74号 广西海河水利建设有限责任公司二分公司;广西永泰水利建设有限公司;星光大道66号 江南小区(原市建宿舍);星光大道68-1号 天筑丽城北区
22. 三十八中(小学部)(含杨村小学)
新站路8号 中馨苑小区;新站路20号 路西馨苑小区24-40栋;新站路8至30号 南站铁路社区1栋—23栋、41栋—44栋;新站路30号 宿舍区;新站路40号 兰馨苑小区45栋—52栋;沙井大道96号 中铁二局宿舍区;南站大道29号 广西沿海铁路生活小区;智和村2队;智和村7队;杨村1队;杨村8队;杨村9队 (杨村2队;杨村3;杨村4队;杨村5队;杨村6队;杨村7队)
委托代审:南站大道2号吉维尼鲜花小镇小区
23.沙井小学
智和村1队、3队至6队、8队、9队、10队;五一西路39-2号 沙井派出所;五一西路42号 沙井粮所;五一西路44号 沙井卫生院;五一西路56号 沙井街道办;金鸡路19号 沙井中学;金鸡路39号 龙潭水厂
委托代审:智兴路3号西班牙小镇小区、龙光江南院子小区
24.三津小学
三津村1至48队
25.尚贤湾小学
乐贤路16号(上乐湾、上水湾、上贤湾)
26.亭子小学
亭子村1组;亭子村2组;亭子村3组;亭子村4组;亭子村5组;亭子村6组;亭子村7组;亭子村8组(以上除白沙大道菠萝岭段昌耳渌130号—165号七组居民外)亭子正街1-96号;亭子西一街1-53号;亭子西二、三街1-47号;亭子东一街1-89号;亭子东一街二巷5-9号;亭子东二街6-21号;亭子东三街3-114号;周屋坡;莫屋角;亭子东三街3号亭子小学;亭洪路1号 (市场内住宅楼业主);亭洪路19号 旧摩托车市场;亭江路67号 区人民医院宿舍;亭江路69号 中国移动公司宿舍;亭江路71号江南区法院宿舍;白沙大道28号;白沙大道30号 广西水产引育种中心宿舍;白沙大道32号 广西水产汽车运输公司宿舍
27.亭洪学校
亭洪路19号 天誉花园小区;亭洪路23号 广西一建亭洪第二生活区;亭洪路23-1号 广西第一安装公司宿舍;亭洪路27号 南宁市轻工食品研究所;亭洪路31号 广西一建亭洪第一生活区;亭洪路33号 广西轻工业科学技术研究院生活区;亭洪路39号 南宁供电局亭洪路宿舍;亭洪路58-4号 南宁供电局凤冠生活区;亭洪路58-5号 广西一建凤冠生活区;亭洪路南二里38号 二十一中学亭洪校区宿舍;星光大道45号 盛邦领地(原广西广播设备厂宿舍);星光大道47号 南宁市第二十一中学内职工宿舍;星光大道51号 区送变电第二生活区;星光大道53号 南宁市土产公司宿舍;星光大道56-1号 南宁市糖纸厂云欧村小区宿舍;星光大道58号 鼎华苑;星光大道64号 中茵丽景星城;白沙大道36号 南宁供电局白沙生活小区;白沙大道36-1号 浩天花园
28.五一东路小学
五一路4号 壮宁工贸园第一生活区;五一路5号 银宇新居;五一路6-1号 广西建工集团第一安装有限公司;五一路6-2号 南宁制革厂第一生活区;五一路6-3号 南宁皮鞋厂第二生活区;五一路6-4号 南宁制革厂第二生活区;五一路8号 农行南宁市五一支行;五一路10号 广西一建生活区;五一路11号 广西化工生物技术研究所;五一路13号 南宁赖氨酸厂生活区;五一路15号 南宁合成纤维厂生活区;五一路16号 南宁合成纤维厂生活区;五一路17号 壮宁工贸园第二生活区;五一路18号 南宁皮鞋厂第一生活区;五一路19号 江南水街;五一路20号 南化集团第一生活区;五一路21号 南宁绢麻纺织厂研究所;五一路22-36号 五一文化街;五一路23号 江南区图书馆、环卫站宿舍;五一路24号 南宁鸿基制品有限公司;五一路25号 亭子派出所生活区;五一路26-28号 南化集团公司第二生活区;五一路29号 广西电力系统南宁基地A区B区;五一路29号 田东电厂南宁办事处生活区;五一路29号 南宁电厂生活区;五一路34号 南宁皮件厂生活区;五一路35号 中石化西南石油局广西石油基地服务中心五一生活基地;五一路35-1号 邕江明珠;五一路南一里1号 南宁万力啤酒厂生活区(南区);五一路南一里1号 1栋—3栋市直管公房;五一路南一里2号 美意居小区;五一东路南一里2-3号南宁市河南物质供应站;五一路南一里3号 昊冠公司;五一路南一里6号 新福花园南宁新城福利五金总厂宿舍;五一路南二里1号 亭子信用社;五一路南二里4号 江南区残联;五一路南三里 居民;五一路北二里2号 南宁皮件厂生活区;五一路北二里2-1号南宁皮鞋厂生活区;五一路北二里3号 南宁市制革厂生活区;五一路北二里二巷9号 广西建工集团第二建筑有限公司水电分公司生活区;南建路5号 金砖茶城;南建路15号 三和工程机械市场;亭洪路80号 南化集团第三生活区;淡村路18号 送变电公司宿舍
29.五一路小学
南建路8号 南建工商所;南建路8号 南宁市肉禽蛋农贸批发交易市场;南建路8号 南建机动车安全技术中心;南建路9号 南宁市第二物资回收公司批发部淡村经营部;南建路10号 市二建公司宿舍;南建路12号 南宁市建筑金属门窗厂;南建路20—1号 绿城华府;南建路西二里;五一路103号 南宁水产良种场;五一路104号 丽江村小区;五一路105号 大板楼小区;五一路107号 邕宁糖业烟酒公司;五一路109—1号 恒宇国际公馆;五一路110号 车辆管理所;五一路111号 南宁市康城;五一路113号 五一路小学;五一路115号 五一花园小区;五一路116号 五一派出所;五一路117号 超大驾校;五一路121号 外运公司;五一路137号 江南街道办;五一中路6-1号 教师新村;五一中路13号 新和楼小区;五一路南五里18号 南北动力有限公司;旱塘路1号 广西理工学校;旱塘路7号 市基础工程公司;旱塘路9号 沙井粮库宿舍;老虎岭(区一建职工宿舍;东南村除外);五一路36号 核工业总公司701办事处;五一路东起南建路铁路立交桥,西至中兴桥南引桥以南面一带居民(新屋村户籍除外)
30.五一中路学校(小学部)
五一路142号 南宁市发电设备总厂生活区(包括26栋);五一路144号 南宁市自行车总厂生活区;三元路3号 五一中路学校;三元路5号、7号 三元小区A、B、F栋;五一路二桥里4号 海丽小区;五一路二桥里5号 广西路桥一分公司生活区;五一路二桥里6号 地宝小区
31.西园路小学
星光大道36号 南糖第二生活区
32. 新屋小学
新屋村一至六组;三元路5号 新三元住宅楼的C、D、E座;五一路106号 广和五金机电城;五一路148号 丽江花园小区;五一中路12号 农行江南支行宿舍;五一中路20号 农村信用社宿舍;五一中路 中国电信宿舍;五一中路新屋三里10号 新屋小学;东至五一路铁路立交桥西至中兴大桥南行桥南至五一路以北;北至邕江江边一带居民(除五一路小学、五一中路学校小学部招生范围以外)
33. 邕津小学
邕津村1至16组
34. 壮锦学校(小学部)
五一中路13号 区建二公司子弟丽坡苑小区;五一中路13号 区建二公司子弟安泰小区;东南村 屯头坡1、2、9、10、15队;东南村 九曲坡3、11队,;东南村 大李坡4、12队;东南村 细李坡5队;东南村 周家坡6、13、14队;东南村湴渌坡7、16、17队;东南村 扫把岭8队;富德村18组;富德村19组;富德村20组;白沙大道138号(壮锦大道北江南新兴苑北区进城务工随迁子女)
委托代审:江南大道富德段7号西派澜岸小区、江南大道富德段9号红日江景小区、壮锦大道18号西健冠城世家小区
35.文骅小学
星光大道以东、亭洪路以北、江南大道以西、福建路以南(除亭子村周屋坡以外)。
36. 江西镇中心小学
江西社区,锦江村各坡,安平村上彭坡,那廊村大同坡
37. 江西镇安平小学
江西镇安平村各坡(安平村上彭坡除外)
38. 江西镇同宁小学
江西镇同宁村各坡屯
39. 江西镇同良小学
江西镇同良村各坡屯
40. 江西镇同华小学
江西镇同华村各坡屯
41. 江西镇同新小学
江西镇同新村各坡
42. 江西镇同江小学
江西镇同江村各坡
43. 江西镇那廊小学
江西镇那廊村各坡(那廊村大同坡除外)
44. 江西镇智信小学
江西镇智信村各坡
45. 江西镇扬美小学
江西镇扬美村各街坡,旅游公司,车站
46. 苏圩镇中心学校
苏圩社区
47. 苏圩镇苏保小学
苏保坡、李宁坡
48. 苏圩镇保安小学
那生坡、那堪坡、那锡坡、新兴坡、马兴坡、马头坡、高塘坡
49. 苏圩镇保城小学
那丛坡、六里坡、双喜坡、塘岸坡、坛城坡、坛吞坡、坛蓬坡、龙家坡、更坡、坛洋坡、那安坡、长期坡、六究坡、绿林坡、六肖坡、定棉坡
50. 苏圩镇保卫小学
小慕坡、那局坡、新阳坡、新祥坡、那坛坡
51. 苏圩镇慕村小学
慕村坡、奚村坡、李村坡、通客坡、新宁坡、坛铺坡、坛豆坡、向阳坡、欧村坡、更新坡
52. 苏圩镇新德小学
同宋坡、新安坡、那更坡、那胖坡、弄怀坡、弄砵坡、那祥坡、那稔坡、那投坡
53. 苏圩镇仁德小学
集益坡、四图坡、中巷坡、上方坡、下方坡、蕾桑坡
54. 苏圩镇隆德小学
蕾德坡、新定蒌坡、旧定蒌坡、岜骂坡、渠西坡、新王耨坡
55. 苏圩镇联英小学
联英坡、岜独坡
56. 苏圩镇敬团小学
坛伐坡、桥头坡、团那坡
57. 苏圩镇方村小学
方村坡、那舅坡、覃村坡、黄岗山坡、普钦坡
58. 苏圩镇那海小学
那海坡、新龙坡、蕾勇坡、蕾受坡、旧蕾勇坡、毛村坡、蕾洪坡、上江坡
59. 苏圩镇定计小学
定计坡、良村坡、那盏坡
60. 苏圩镇佳棉小学
段伐坡、新那棉坡、旧那棉坡、双久坡、坛留坡、定罗坡、那笪坡、团良坡、团李坡、那腊坡、朝阳坡
61. 延安镇中心学校
延安镇街、定尧坡、那红坡、那究坡、那录坡、驮午坡、那六坡、新江坡、那龙坡、军浪坡、定工坡、那阳坡、定皎坡、坡篓坡、团鸡坡
62. 延安镇那齐小学
那齐坡、那西坡、古览坡、那天坡
63. 延安镇敬德小学
定礼坡、那摸坡、连塘坡、那盆坡
64. 延安镇新城小学
朗圩坡、坛浩坡、公香坡、平浪坡
65. 延安镇平南小学
那览坡、那赵坡、三虾坡、哥黎坡、永安坡
66. 延安镇华南小学
华南坡、那杷坡、古练坡、那慕坡、通量坡
编辑:苏欣然
编审:何超 崖梦霞
来源:南宁市江南区教育局
版权归原作者所有,如有侵权,请联系南宁广播电视台。
Go to "Discover" > "Top Stories" > "Wow"