The following article is from Java补习课 Author 九灵
日常分享Java核心技术,分布式架构原理,中间件应用与原理等高质量原创文章。致力帮助更多小朋友加入大厂!
让我们先以两张图来初步形容一下熔断适用的场景:
股灾
来自 Wiki 的熔断机制描述:
熔断机制(英语:Circuit breaker / Trading curb)指的是在股票市场的交易时间中,
当价格波动的幅度达到某一个限定的目标(熔断点)时,对其暂停交易一段时间的机制。
此机制如同保险丝在电流过大时候熔断,故而得名。
熔断机制推出的目的是为了防范系统性风险,给市场更多的冷静时间,避免恐慌情绪蔓延导致市场波动,从而防止大规模股价下跌现象的发生。
然而熔断机制也因切断了资金的流通性,同样会造成市场情绪加大,并令市场风险在熔断期结束后继续扩大。
转换成互联网语言可以这么理解:
熔断机制的特点,在关闭一段时间后,会自动触发恢复检测,如果发现服务正常,则将服务逐渐开放。
在分布式服务部署的架构下,整体链路可以参考为:
如果在大促期间, DB_2 由于机器负载过高可能出现 SQL 执行缓慢、链接数打满或网络抖动等情况导致 DB_2 不可用。那么,整体链路的影响就会变成:
服务雪崩的每个阶段都可能由不同的原因造成。比如造成服务不可用的原因有:
熔断器模式是一个现代软件开发的设计模式。用以侦测错误,并避免不断地触发相同的错误(如维护时服务不可用、暂时性的系统问题或是未知的系统错误)。
状态描述:
Hystrix 采用了舱壁隔离技术(Bulkhead Partition)将外部依赖进行资源隔离,进而避免任何外部依赖的故障导致本服务崩溃。
舱壁隔离是说将船体内部空间区隔划分成若干个隔舱,一旦某几个隔舱发生破损进水,水流不会在其间相互流动,如此一来船舶在受损时,依然能具有足够的浮力和稳定性,进而减低立即沉船的危险。
Hystrix 在线程池隔离实现主要解决以下场景:
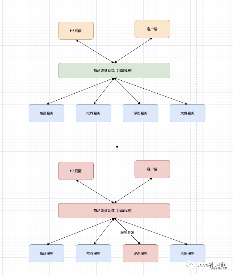
在商品详情系统中,如果没有对服务做降级措施,那么当评论服务出现异常时,整个商品详情系统都会受到影响,最终导致用户无法查看商品详情。
在这个例子中,商品详情服务从请求入口分配线程处理,对每个服务使用同一个线程进行处理(同步)。在评论服务出现异常时(响应缓慢、处理超时、服务异常等)导致整个线程阻塞,服务端响应超时。这会触发用户重试刷新请求,最终导致服务雪崩,系统崩溃。
Hystrix 线程池隔离方案
Hystrix 把每个依赖都进行隔离,对依赖的调用全部包装成 HystrixCommand 或者HystrixObservableCommand。
在服务调用时,分配独立的线程池进行资源隔离调用。如下图中的评论服务出现不可用时,商品详情系统还是能够将商品信息,大促信息封装好返回给用户。评论服务的异常并不会影响其他依赖的调用。
线程隔离有下列优点:
缺点:使用线程池的缺点主要是增加了计算的开销。每一个依赖调用都会涉及到队列,调度,上下文切换,而这些操作都有可能在不同的线程中执行。
线程切换的性能损耗问题
Netflix 在使用过程中详细评估了使用异步线程和同步线程带来的性能差异,结果表明在99%的情况下,异步线程带来的几毫秒延迟的完全可以接受的。
Hystrix 的信号量隔离限制对某个资源调用的异常比例。
Sentinel 在信号量隔离的限制上提供了更多的策略选择,基于慢调用比例、异常比例和异常数。
Sentinel 底层采用高性能的滑动窗口数据结构 LeapArray 来统计实时的秒级指标数据。
在信号量隔离的底层实现中, 通过根据不同的策略,如异常数策略、统计在滑动窗口区间内、异常请求量的比例来决定对服务进行熔断降级处理。
滑动窗口示意图
1、慢调用比例(SLOW_REQUEST_RATIO)
设置允许的慢调用 RT(即最大的响应时间)。请求的响应时间大于该值则统计为慢调用。当调用请求数量大于阀值触发熔断。
阀值设置 100ms 响应,10个请求
2、异常比例(ERROR_RATIO)
当单位统计时长内请求数目大于设置的最小请求数目,并且异常的比例大于阈值则接下来的熔断时长内请求会自动被熔断。
3、异常数 (ERROR_COUNT)
当单位统计时长内的异常数目超过阈值之后会自动进行熔断。
Sentinel 是阿里中间件团队开源的,面向分布式服务架构的轻量级高可用流量控制组件。
主要以流量为切入点,从流量控制、熔断降级、系统负载保护等多个维度来帮助用户保护服务的稳定性。
Sentinel 的侧重点在于:
Hystrix 是 Netflix 开源的一款容错系统,能帮助使用者码出具备强大的容错能力和鲁棒性的程序,提供降级、熔断等功能。
在 2018 年底,Hystrix 在其 Github 主页宣布,不再开放新功能,推荐开发者使用其他仍然活跃的开源项目。
resilience4j 是一个轻量、易用、可组装的高可用框架,支持熔断、高频控制、隔离、限流、限时、重试等多种高可用机制。
Netflix 官方在停止维护 Hystrix 后,推荐使用 resilience4j 作为替代方案。
与Hystrix相比,它有以下主要区别:
- EOF -
看完本文有收获?请转发分享给更多人
关注「ImportNew」,提升Java技能
点赞和在看就是最大的支持❤️