3月11日,《中华人民共和国国民经济和社会发展第十四个五年规划和2035年远景目标纲要》正式发布,“十四五规划”的发布为中国未来五年的发展进行了定量分析,用较长的篇幅对更多的发展细节要求进行了展现。
里面有很多硬性指标要求,全社会研发经费投入年均增长7%以上、基础研究经费投入占研发经费投入比重提高到8%以上、战略性新兴产业增加值占GDP比重超过 17%……具体数字背后,科技分量凸显。
通过规划纲要里未来五年的关键数据、关键词,可以看出未来国家投资风向以及资金流向,毕竟国家关注什么,也会引领各路资本流向哪里。
无论是做实业还是投资,做一级市场还是二级市场,都应该关注大略,这样才能跟上时代的步伐,赚大势的钱!
“十四五规划”全文共19篇,65章。本系列重在解读与科技行业相关的规划内容,OFweek维科网将结合专业券商研报内容,逐一解析十四五规划里高科技行业投资机会。
众所周知,国家稳GDP的常规手段就是加大基础设施建设,只不过与过往传统的“铁公鸡”、房地产相比,如今通过新型基础设施建设、新型城镇化建设,带动GDP增长。
“十四五”规划纲要中,提出统筹推进传统基础设施和新型基础设施建设,工信部新发的文件中,也瞄准新基建标准制定。新基建正在成为资本市场的热门领域,与之相关的5G、数字化应用、新能源充电桩等行业前景广阔。
所以,大家先看宏观的的新基建投资机会,下文为《方正证券:“十四五规划”带来哪些中期投资机会?》,OFweek维科网编辑摘选了其中经典内容与观点,涉及含数字经济、碳中和、量子信息在内的7个具体行业投资机会以及相关上市公司。
之后,OFweek维科网还会陆续推出“解读十四五规划,捕捉科技行业投资机会”的文章,为大家厘清时代发展的脉络,找准国家跃迁的节拍。
方正证券报告精华摘要
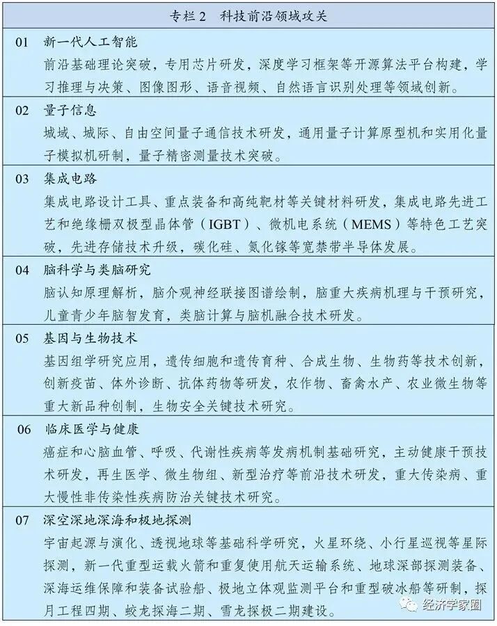
此次《纲要》中,强调了整合优化科技资源配置,以国家战略性需求为导向推进创新体系优化组合,加快构建以国家实验室为引领的战略科技力量。聚焦量子信息、光子与微纳电子、网络通信、人工智能、生物医药、现代能源系统等重大创新领域组建一批国家实验室,重组国家重点实验室,形成结构合理、运行高效的实验室体系。聚焦新一代信息技术、生物技术、新能源、新材料、高端装备、新能源汽车、绿色环保以及航空航天、海洋装备等战略性新兴产业,同时也对前瞻性科技项目的描述做了部分修改与详细说明,将生物育种产业扩展为基因与生物技术,将空天科技、深海深地产业合并为深空深地深海和极地探测等。
方正证券重点研究以下行业布局:
(图表1:科技前沿领域)
而数字经济也将在未来与更多的产业进行结合,在应用层面实现进一步的发展。
(图表2:数字经济重点产业)
另一方面,此次的《纲要》仍在不断加码“碳中和”概念,目前中国化石能源占比超 80%,能源结构调整迫在眉睫。目前我国的能源结构 依然以化石能源为主,煤炭占比 56.9%,石油占比 19.3%,天然气占比 8.1%, 三者累计占比 83.7%。目前已有大量国际金融机构宣布不再对发展中国家 的化石能源投资项目提供融资服务,未来化石能源项目海外融资压力增 大,我国能源结构亟需向清洁能源转型。
同时,拜登政府选择低碳经济支持者组建内阁,宣布重返《巴黎协定》,清洁能源政策将更加积极。中美在“碳中和”政策上的一致性也为中美关系重回常态化提供了渠道和可能性。
方正证券认为,此次《纲要》中对于“碳达峰、碳中和”的描述弱化了对于“低碳”的 限制,更为强调的是“绿色生态”的构建,以2060年为碳中和的锚定目标年线来看,40年的长周期里,其涉及的产业非常广。
为实现“碳中和”的终极目标,从上而下的具体步骤可分为:源头减量、能源替代、节能排放、回收利用、工艺改造、碳捕集六大方面,其中源头减量、能源替代主要涉及的为传统能源行业以及绿色能源如光伏、风电等;节能减排、工艺改造主要涉及的为应用层面的新能源车、新能源电池及各种环保材料;回收利用则主要涉及碳排放过程的各种环保设备以及资源再生技术。
近期有部分市场观点困惑于作为“碳中和”概念直接受益的光伏板块持续走弱,近期“碳中和”概念板块的走强实质上还是市场炒作低价股。
方正证券认为,光伏产业2020年由低点反弹至最高点近乎翻倍,过高且过快的涨幅在事件因素的影响下走弱并不影响“碳中和”的中长期逻辑,同时在“碳中和”的产业链上存在着大量低价股,板块内高位资金向低位资金的流动才造就了环保、钢铁等低位板块的走强。
同时,随着各省市对于碳达峰目标的提出,政府对于全产业链的资源倾斜与补贴也将更快到位,节能环保类企业长期以来盈利困难的问题也将得到解决。
(图表3:提出碳达峰目标的省市)
前瞻性的七大领域作为“十四五规划”期间的战略层面的科技项目将享受国家较大力度的政策扶持和资源倾斜,而此次《纲要》中新加入的“数字经济”以及“绿色生态”板块,同样将其在A股市场应用层面的概念板块进行了明确对应,并将对应板块内相关标的使用新型PEG模型进行筛选,筛选出的个股在未来不仅享受“十四五规划”期间的政策扶持,在未来的成长性及盈利能力也有较好的保障。
数字经济板块主要为各项数字化技术与应用层面的结合,经过筛选后共有26支标的。
碳中和板块涉及的产业链全线共筛选出标的25支。
人工智能目前在研究领域上主要包括机器人、语言识别、图像识别、自然语言处理和专家系统等,在技术层面上主要涵盖了基础服务器设施、软件算法核心系统、图像语音识别技术、计算机视觉等领域,对应的应用层面包括智能医疗、智能安防、智能语音等。最终相关板块内筛选出标的22支。
量子信息是量子物理和信息技术结合所形成的学科,主要研究量子通信和量子计算,在应用层面上主要涉及量子通信、量子计算机技术及应用。相关板块内筛选出标的4支。
集成电路(integrated circuit)是一种微型电子器件或部件,采用一定的制造工艺,把一个电路中所需的晶体管、电阻、电容和电感等元件及布线蚀刻在半导体晶片上,并封装成电路功能完整的微型结构。目前涉及的概念主要包含集成电路设计、制造、封装(IC设计、制造、封测)等领域的公司。相关板块内筛选出标的6支。
临床医学与健康板块主要涉及癌症和心脑血管、呼吸、代谢性疾病等发病机制基础研究,主动健康干预技术研发,再生医学、微生物组、新型治疗等前沿技术研发,重大传染病、重大慢性非传染性疾病防治关键技术研究。经过筛选共有标的7支。
脑科学作为新兴的前沿科学目前仍处于研究阶段,研究方向主要包含脑机接口、梦境控制等。但目前脑科学研究发展历史较短,从技术层面到应用层面还需要一段时间的研究发展,因此目前A股市场尚未存在依靠脑科学相关技术进行盈利的公司。
基因与生物技术版块主要涉及基因组学研究应用,遗传细胞和遗传育种、合成生物、生物药等技术创新,创新疫苗、体外诊断、抗体药物等研发,农作物、畜禽水产、农业微生物等重大新品种创制,生物安全关键技术研究。经过筛选共有标的5支。
深空深地深海板块主要涉及宇宙起源与演化、透视地球等基础科学研究,火星环绕、小行星巡视等星际探测,新一代重型运载火箭和重复使用航天运输系统、地球深部探测装备、深海运维保障和装备试验船、极地立体观监测平台和重型破冰船等研制,探月工程四期、蛟龙探海二期、雪龙探极二期建设。经过筛选共有标的6支。
产业投资相关中对应标的
图表4:碳中和
图表5:数字经济
图表6:人工智能
图表7:量子信息
图表8:生命健康
图表9:基因与生物技术
图表10:深空深地深海
图表11:集成电路
The end
Go to "Discover" > "Top Stories" > "Wow"