释放农民消费潜力、鼓励农民进城购房再次成为全国多地推动楼市发展的一大举措。
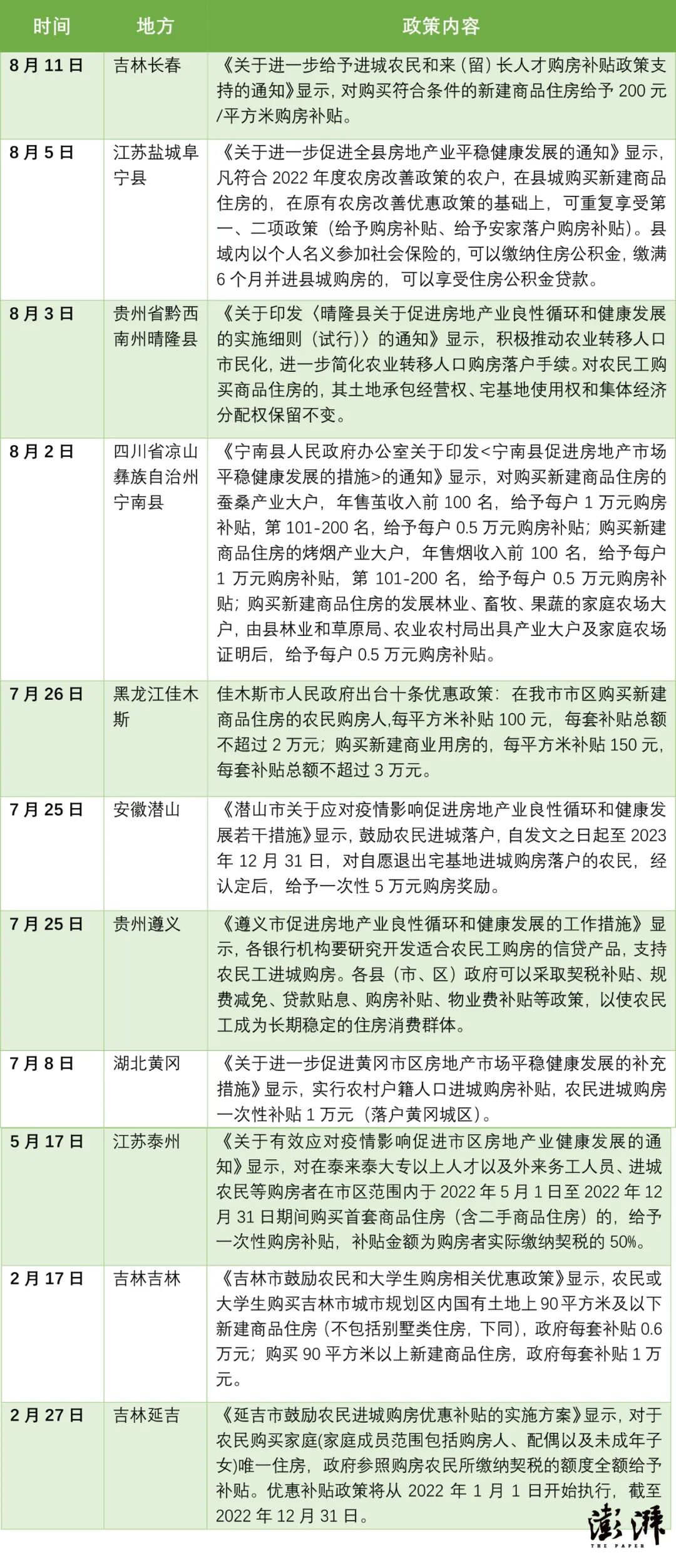
据澎湃新闻不完全统计,今年以来,至少包括吉林省延吉、吉林省吉林、江苏省泰州、湖北省黄冈、贵州省遵义、安徽省潜山、黑龙江省佳木斯、吉林省长春等城市以及四川省凉山彝族自治州宁南县、贵州省黔西南州晴隆县、江苏盐城阜宁县等地出台鼓励农民进城购房的相关政策。
同时,可以看到,在出台鼓励农民进城购房的城市中,地方政府多给予购房补贴、契税补贴等优惠政策。
8月18日的《农民日报》刊发评论《鼓励农民进城买房,不能不算后路账》,评论写道:想要“以房引人”“以房留人”,就必须充分保障农民的权益,给农民留足后路。
以下为评论全文:
县城楼市的销售问题近期频频引起舆论热议。这两天,某县县委书记号召领导干部买房的视频刷了屏,而近期“多地鼓励农民进城买房”的话题也备受关注。江苏阜宁、吉林桦甸、贵州晴隆、四川宁南等多个县城相继发布针对农民的优惠买房政策。在县域房地产市场库存压力较大的背景下,鼓励农民进城买房,显然是将楼市“去库存”的希望寄托在农民群体身上。
农民要不要进城买房?这个问题不能一概而论。对于那些积累了一定经济实力、确实有需求离乡进城的农民来说,此时恰逢政策“东风”,很多县市针对农民采取了给予购房补贴、享受随迁子女义务教育阶段就近入学转学、申请住房公积金、为从事个体经营的进城购房农民减税等政策,降低了购房成本,增加了“进城买房”的含金量,未尝不是一次不错的机会。
但对于那些虽有进城愿望,但暂时没有足够的能力购房,也没有稳定的收入覆盖进城后生活成本的农民来说,举债进城,就要慎之又慎。尤其是一些地方将“自愿退出宅基地进城购房落户”作为农民获得进城购房补贴的条件,更要特别审慎。
我们总说,农村是维护经济社会稳定的“缓冲区”“蓄水池”。经济繁荣期,农民作为“物美价廉”的劳动力走进城市,为城市创造巨大的利润价值。经济收缩期,农村的宅基地、农房、林地、农田又像一块巨大的海绵,重新吸纳了归乡的人们。
如今,经济新的下行压力加大,不少县市希望以各种手段吸引农民进城活跃经济,扩大需求,这样的初衷可以理解。但想要“以房引人”“以房留人”,就必须充分保障农民的权益,给农民留足后路。
首先要关注的是,如果农民在城市的生活难以为继,还能否回到农村去?农民在乡村享有三重保障——“农村土地承包权”“宅基地使用权”“集体收益分配权”,这些权益是农民的命根子,不能因为在城市买了房就放弃了。有老房子可住,有地可种,有粮可收,这是农民的后路,也是社会的后路,一定要留好了。农民的承包权和宅基地也不是不能退,但一定要尊重农民的意愿,通过市场手段,遵循价值规律,依法、自愿、有偿地拿真金白银来跟农民换!像“自愿退出宅基地可获5万元购房补贴”的政策,5万元够农民在城里买房吗?能够保障农民的城市生活吗?这么点补贴和农村的权益对等吗?退休市民回乡居住,从没有被要求必须放弃城市户口和城里的住房。“二选一”的选择题,城市居民不需要做,农民也不应该面对。
其次要关注农民进城后,究竟发展前景如何?农民进城前,门前一垄田、院里一畦菜、山上一捆柴就能解决基本的吃喝。农民进城后,掏空了全家的钱包买房不说,燃气费、交通费、买肉、买菜样样都是必不可少的支出。在当前这个时期,县域经济增长乏力,房地产行业的不景气必然会影响建筑行业农民工群体增收就业,支出增加了,可支配收入没有可预期的增长,农民能否真正在城里留得住、过得好?县城在呼吁农民买房的同时,是否为他们准备了足够的就业机会,如果失业了,能否和城市居民一样享受就业扶持、失业保险和低收入保障?将来他们老了,这些城市新增人口的社保、养老保险是否已经做了充足的预案?既然吸引农民进城,地方政府就要拿出实实在在的诚意。
我国的城镇化是一个长期的历史过程,在这个进程中,要保有足够的历史耐心,对涉及农民的事情都要多一份考量,但凡是涉及农民的权益,一定不能损害,一定要有益,要有利。在一定历史时间内,既要让农民享受到城乡一体化过程中的发展成果,又要维护好农民的各项涉农权益,让农民两头得利有什么不好?如果总是惦记着农民的那点购买力,甚至想打宅基地的主意,切断了农民可进可退的后路,是不可取的,这样换来的短期收益和发展也是难以持续的。
作为“城尾乡头”,县城是连接城市、服务乡村的天然载体,制定政策、出台措施,一定要有更统筹的城乡一体化的通盘考虑,切不可“头疼医头、脚痛医脚”,更不可“城市生病、农村吃药”。只有尽早摆脱对“土地财政”的严重依赖,下大力气练好内功,不断完善产业配套和营商环境,优化经济结构,发展出实实在在的支柱产业,让进城买房的农民能安居,更能乐业,才是化解县域经济难题的根本之道。
题图|视觉中国