CECS标准 诚邀参编
各有关单位:
联系方式
亚太建设科技信息研究院有限公司《建筑结构》杂志社
联系电话:
李娜:15801601545(微信同号),010-57368783;Email:26150518@qq.com;
吴定燕:13426015280(微信同号),010-57368782;Email:1258670985@qq.com
地址:北京市西城区德胜门外大街36号中国建设科技集团4层
通知文件
附件:
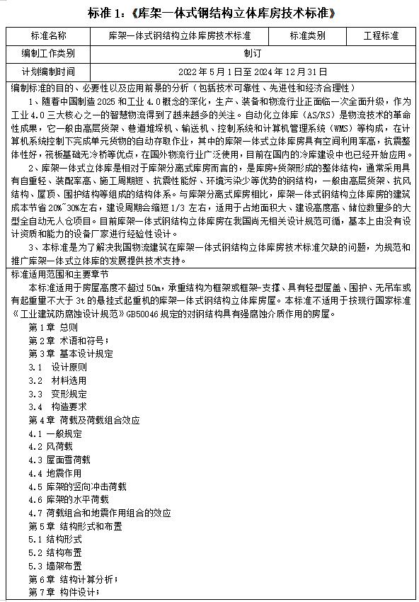
三本标准介绍
▲上下滑动可查看更多内容
推荐阅读
重要通知
在线教育
"阅读原文"免费注册结构·云学堂
点赞
在看