“温比亚”不排除在上海登陆!市政府办公厅发出紧急通知,全力防范高空坠物

上观新闻

台风又双叒叕来了

已经是1个月内第4个

上海人简直每周都在防台

也是real忙碌了



这次来的是一个急吼拉吼的台风

名叫“温比亚”

(友情提示:不要用上海话念


早晨8点刚刚生成

只花了6小时就加强为

今年第18号台风

然后,预计明天夜间到后天早晨

就要在“包邮区”登陆了


而且

登陆点不排除在上海!!



目前来看

“温比亚”给上海带来最大的影响是降雨


明后两天

上海将出现大到暴雨,局部地区大暴雨


过程雨量50毫米至80毫米,局地100毫米至150毫米,个别地区200毫米左右,小时最大雨强50毫米至60毫米。


明天夜里至后天,上海陆地最大阵风7级至9级,长江口区和沿江沿海地区9级至10级,洋山港区和上海沿海海面达到10级至11级。


不知道雨会不会下得

比依萍找她爸要钱那天大?



或者,比娴妃黑化的那晚要大?



又或者,比皇上给魏璎珞送伞时还要大?



上海刚刚发布

台风蓝色预警


上海中心气象台2018年8月15日20时00分发布台风蓝色预警信号:受今年第18号台风“温比亚”(热带风暴级)影响,预计16日夜里到17日本市陆地最大阵风7~9级,长江口区和沿江沿海地区9~10级,请注意防范。



市政府办公厅发出紧急通知

切实做好台风“温比亚”防御工作


市政府办公厅发出紧急通知,要求各区、各部门和单位加紧做好防御工作部署,抓紧落实防大风防暴雨措施,切实落实防汛防台各方责任,认真做好预警和应急处置工作。


上海市人民政府办公厅关于切实做好

台风“温比亚”防御工作的紧急通知



各区人民政府,市政府各委、办、局,各有关单位:


据气象部门预测,今年第18号台风“温比亚”将于8月16日夜间到17日早晨在浙江中北部到上海一带沿海登陆,受其影响,本市将出现明显风雨天气,局部地区有大暴雨,个别地区过程雨量将达到200毫米左右。为切实保障人民群众生命财产安全和城市正常运行,根据市委、市政府防汛防台工作部署和市领导指示精神,现就切实做好台风“温比亚”防御工作紧急通知如下:


一、加紧做好防御工作部署。台风“温比亚”从生成到登陆时间短,各区、各部门、各单位要紧急行动起来,加紧做好各项防御准备,认真汲取防御台风“安比”“云雀”“摩羯”的经验教训,把问题想得多些,把情况想得复杂些,坚决克服麻痹思想和侥幸心理,防止认不清、想不到、管不到等问题的发生,确保防御工作无死角、无盲区。各级领导要深入一线,检查落实防汛防台工作,做到人员到位、责任到位、措施到位。


二、抓紧落实防大风防暴雨措施。针对此次台风风大、雨大、持续时间长,且沿海沿江仍处较高潮位的特点,重点防范城市积水、内涝和农田受淹等灾害发生,加强对一线海塘、江堤、防汛墙的检查巡视,坚决杜绝潮水倒灌等人为责任事故。同时,要严格落实店招店牌、广告牌、空调外挂机、灯箱、玻璃幕墙、高楼装饰物等各类建筑附着物的安全检查,有效防止发生空中坠物事故;妥善搞好人员避险撤离、滞留人员疏散、船只避风进港等工作;进一步强化轨道交通站点、人员密集场所、重要商业街区、建设工地、旅游景区、危旧房屋等安全管理;强化台风影响期间交通组织管理,做好水、电、气等城市“生命线”保障工作。


三、切实落实防汛防台各方责任。各区、各部门、各单位要按照防汛防台总体部署,强化属地管理和分类管理责任,对职责交叉的,有关部门要跨前一步、主动对接,切实形成防御台风工作合力。要有效落实企业、场所业主等在隐患排查整治方面的主体责任,进一步强化综合监管、部门监管和属地监管责任。要搞好台风防御工作宣传,提醒市民妥善安置室外物品、尽量减少外出,动员全社会共同保障城市运行安全、平稳、有序。


四、认真做好预警和应急处置工作。气象、海洋、水文等部门要加强台风动向、风雨和潮汛影响监测,及时发布预警提示信息。各区、各部门、各单位要迅速启动应急预案,加强值班值守和领导干部在岗带班,认真做好应急物资准备,组织应急处置队伍预置备勤,确保险情、灾情及时得到有效处置。 


上海市人民政府办公厅

2018年8月15日



上海防汛办再发通知防台

全力防范空中坠物


市防汛指挥部办公室要求各级防汛部门、各区、各单位切实落实各级防汛责任,密切关注台风最新情况,及时检查落实各项措施。


今天15时起,各水闸要停止引水,并按照预案要求,加强河闸联动,乘潮预降河道水位。各排水泵站要加强设备维护,随时准备抢排雨水。移动泵车和排水突击队要加强戒备,根据指令做好预置备勤、应急抢排等工作。市容环卫职工要按预案,及时清理路边进水口,确保排水顺畅。“温比亚”影响期间,沿海沿江地区潮位仍然较高,各区、各单位特别是沿海、沿江、沿河各单位要坚决克服麻痹思想和侥幸心理,加强对一线海塘、江堤、防汛墙的检查巡视,及时关闭各类挡潮闸门,坚决杜绝发生潮水倒灌等人为责任事故。要密切关注台风动向和潮位情况,落实应急值守力量,及时启动应急响应行动。


市防汛办还要求,根据“属地管理、分类管理”的原则,按照日前市政府办公厅紧急通知的要求,深入开展对广告牌、空调外挂机、灯箱、玻璃幕墙、高楼装饰物等各类建筑附着物的检查整治,重点做好重要商业街区、人员密集场所以及附着在老旧建筑物上且建设时间较长的室外悬挂设施的安全检查,确保检查全覆盖、无死角、无盲区,及时发现空中坠物隐患并整改到位。对隐患自查不认真、整治不彻底,检查责任不落实、执法不严格的,要依法严肃追究企业和所在区政府及相关部门和人员责任。


此外,还要按职责分工,及时做好船只避风进港、海上作业及近海养殖人员上岸避险等工作,强化旅游景区、建设工地、危旧房屋以及人员密集场所防台风安全管理,确保人民群众生命财产安全,确保城市安全有序运行。



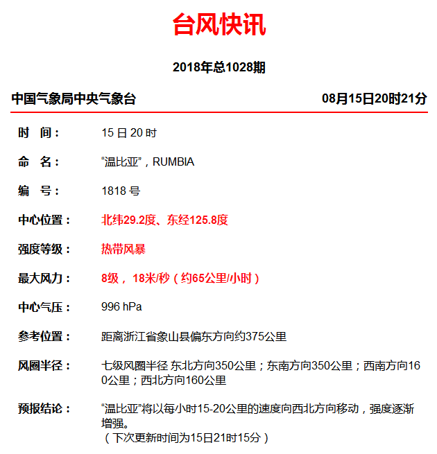
台风最新位置


据中央气象台20时发布的台风快讯,“温比亚”距离浙江省象山县偏东方向约375公里,预计将以每小时15-20公里的速度向西北方向移动,强度逐渐增强。



台风这样密集“光顾”

的确历史罕见!


今年至今,西北太平洋和南海地区已生成台风18个,远高于常年同期平均的11个。“温比亚”是一个月内第四个登陆华东地区的台风,第一个是台风“安比”,在7月22日登陆上海崇明。


自1951年至2017年,7月下半月至8月上半月期间,有两个台风登陆华东地区的年份仅有1960年、1972年、1989年、1994年和2012年。而今年至今,已经有“安比”“云雀”“摩羯”3个台风接连登陆,历史罕见。


"摩羯”过后,流云下的陆家嘴


希望台风不要乱来……

大家密切关注新闻

注意安全!



本文综合自:上观新闻、中央气象台、上海市天气等

相关作者:戚颖璞

微信编辑:皮小姐


你或许还想看↓↓↓

注意!新“出生”的台风宝宝,明后天给上海带来大到暴雨

台风扎堆上线,偏爱影响周末?



觉得文章不错,那就点个赞吧↓↓↓