///
本文通过介绍虚拟货币的起源及发展以及各国法律中虚拟货币的法律地位,对虚拟货币的概念进行厘清。在梳理我国虚拟货币监管政策变化的基础上,展示我国对于这一新兴事物监管从宽到严的入刑化趋势。
作者:葛燕 朱敏 王一平
由于“虚拟货币“这一新兴事物在现实世界中有着太多的表现形式,因此对于虚拟货币的政策解读绕不开对于虚拟货币本身的界定。本文首先通过介绍虚拟货币的起源及发展以及各国法律中虚拟货币的法律地位,对虚拟货币的概念进行厘清。在梳理我国虚拟货币监管政策变化的基础上,展示了我国对于这一新兴事物监管从宽到严的入刑化趋势。
一、前言
随着互联网技术的飞速发展,以比特币为代表的虚拟货币发展成为一种被越来越多民众知晓的金融新主张。基于这类虚拟货币的去中心化、记账留痕、数量恒定、国际化和抗通胀等特殊属性,导致很多民众趋之若鹜。但对于我国来讲,比特币的上述特性对于国家货币政策及金融监管确是一个极大的挑战与威胁。针对这一情况,我国已经出台了由中国人民银行牵头联合十部委发布的《关于进一步防范和处置虚拟货币交易炒作风险的通知》及由国家发展和改革委员会牵头联合十部委发布的《关于整治虚拟货币“挖矿”活动的通知》等文件对其加以规制,以部门规章的形式明确了虚拟货币交易的非法金融活动属性。
2022年3月1日,新修改的《最高人民法院关于审理非法集资刑事案件具体应用法律若干问题的解释》(下文简称《解释》)开始施行。该《解释》将长期以来备受争议的虚拟货币列入其中,在第二条第八项中将未经有关部门依法批准的“虚拟币交易”明确增设进非法吸收公众存款罪具体行为表现中。这次我国则直接以刑事司法解释的形式将未经批准的虚拟币交易规定为犯罪,一方面体现出此类行为在现实社会中出现的频次之高,另一方面也表明该行为对于国家金融监管法益造成的危害之大,以致国家如此明确,这一司法解释的修改也是继去年央行的部门规章之后,国家进一步明确对虚拟币交易予以亮剑。
2022年4月,苏州市相城区检察院制发《涉虚拟货币犯罪侦查指引》,针对虚拟货币隐匿性强、跨境流通快、价值兑换多元等特点,为规范侦查工作提供全流程指导。近年来,涉及虚拟币的组织领导传销案、电信网络诈骗案,涉案资金高达数十亿元。以虚拟货币为对象或通道的刑事案件呈高发态势,虚拟货币洗钱黑灰产业链不断演变,逐步呈现规模化、专业化趋势。对于这一现象,检察机关已经针对虚拟货币案件财物的查扣,证据的调取,财物的处分进行分析归纳,引入第三方技术公司解决虚拟货币资金流向等技术性问题,力求规范和完善公安机关的取证行为。
以比特币为代表的虚拟货币虽因其使用方便、交易快捷等特点已经融入到社会生活、娱乐中的各个方面,对方便、丰富人们的生活具有积极的促进作用。但是,由于立法滞后、监管制度不完善、交易秩序混乱等问题,虚拟货币亦可能成为非法集资、洗钱、传销等犯罪的中间媒介。本文将通过对虚拟货币监管政策的全面解读,提示其可能带来的法律风险问题,以供参考。
二、虚拟货币的界定
虚拟货币虽然称作货币,却与货币不同。欧洲中央银行在2012年《虚拟货币项目》报告中定义虚拟货币是“没有监管的、由开发者开发和管理的、仅在特定虚拟网络世界中使用的数字形态的货币”[1],后又在2015年《虚拟货币—进一步研究》报告中,进一步定义虚拟货币不是合法货币,不是由合法的中央银行、信用机构或者电子货币发行机构发行的、但是在某些情况下可以作为货币替代物的价值的数字表现形式。中国人民银行发布的通知、公告中也提到,虚拟货币不由货币当局发行,不具有法偿性,不能作为货币在市场上流通使用。其本身是一种存在于网络环境中的特殊财产,不具有实物形态。常见的虚拟货币包括游戏运营商开发的游戏币、互联网运营商发行的用于运营网络空间的特殊虚拟货币以及基于加密技术和P2P技术计算出的电子数字网络加密币(如比特币)。
(一)虚拟货币的起源及发展
科技发展是虚拟货币产生的前提,为其产生和运用扫清了技术层面的障碍。随着互联网技术的发展,越来 越多的虚拟社区开始出现。为了降低虚拟社区的交易成本,提高网络用户对虚拟社区的黏度,各虚拟社区推出了网络虚拟货币这一品类。1998年,美国的Flooz公司提出改变信用卡网上支付模式的设想,并提供在其网站上使用800美元兑换1000个Flooz货币单位的服务。用户可以使用Flooz货币单位在加盟的网站和零售店中购物,这就是虚拟货币的最早原型。随着互联网功能的不断完善,虚拟货币的功能也不断完善,发展出了诸如腾讯公司的QQ币、亚马逊公司的亚马逊币等类型。这类虚拟币一般不能购买线下商店里的实体商品或者服务,且充值后一般很难退还为现实货币。其主要作用是在网络虚拟世界购买各种装扮道具、充值游戏等。
区块链技术的发展又为实现虚拟货币的去中心化提供了基础。2008年,中本聪提出去中心化的思想,指出用户可以通过提供计算机算力获得虚拟币。2009年1月3日,中本聪发行了50个名为比特币的虚拟币,比特币就此问世。2011年,国内第一家比特币交易平台“比特币中国”成立,比特币开始出现在我国公众的视线之内。这也是本文所主要讨论的“去中心化”虚拟货币的代表。
(二)虚拟货币的法律地位
比特币的迅猛发展引起了世界各国对虚拟货币法律地位的关注。明确虚拟货币是否具有与法定货币等同的法律地位,对采取何种具体监管措施具有重要的意义。一些国家和地区已经承认了比特币的法偿性。
1、美国
在美国,比特币被认为是一种非货币化的财产类商品。作为最早使用比特币的国家,美国对比特币的研究也较为成熟。2013年,美国联邦参议院举行的听证会承认了比特币是一种合法的金融服务。[2]2014年,美国国内税收署(IRS)将比特币等虚拟货币作为财产对待,并正式对比特币进行征税。2015年,美国期货交易组织(CFTC)公开宣布以比特币为代表的虚拟货币是商品,并对其实施同等的监管措施。[3]2017年,美国统一法律委员会通过了《虚拟货币商业统一监管法》,认为其是一种数字价值的体现,但不是国家的法定货币。[4]该法案为虚拟货币的商业使用建立了一个法律框架,以便对虚拟货币商业活动更好的监管。
美国的各个州也都通过法案承认了虚拟货币的合法地位。纽约州通过法案将数字货币认定为一种金融资产,并颁布相关许可证,对比特币交易平台实施牌照化管理。
2、德国
在德国,比特币被认为是一种非货币化的金融工具,但是征税时比特币与法定货币具有同等地位。德国金融监管局在2011年出台的“金融工具”备忘录中赋予比特币与外汇同等的地位,规定它为一种记账单位而非法定支付手段。2018年,德国政府在一份指导性文件中指出:用户如果使用比特币进行支付,那么政府将会赋予比特币法定货币的地位,不会对其征收税款。[5]
3、日本
在日本,比特币同样具有法偿性,但一开始对于不同主体权限有区分。2014年3月7日,日本政府依据银行法和金融商品交易法作出决议,认为比特币不属于货币或债券,禁止银行和证券公司涉足比特币,但不禁止自然人和法人从交易所接收比特币。2017年4月1日,日本的《支付服务修正法案》生效,该法案将比特币定义为一种专属价值,并规定比特币等虚拟货币在日本是合法的支付方式。同时对比特币交易所发放牌照实施监管。
4、中国
自比特币流入我国起,其互联网交易平台就发展迅猛。为防范比特币迅猛发展可能带来的金融风险,中国人民银行等有关部门发布多个文件加以规制,同时也揭示了比特币在我国的法律地位。在关于比特币的文件中,2013年中国人民银行等五部委发布的《关于防范比特币风险的通知》首先明确了比特币的性质。文件指明,比特币虽被称为货币,但不具有法偿性与强制性等货币意义上的属性,不是真正意义上的货币。从性质上看,比特币更类似一种特定的虚拟商品。各金融机构和支付机构都不得开展与比特币相关的业务,比特币交易平台都需要进行登记备案并接受严格的监管。2017年中国人民银行等七部委发布的《关于防范代币发行融资风险的公告》明确了代币发行融资活动是非法的,并将比特币称为虚拟货币。后来根据《关于防范比特币等所谓“虚拟货币风险的提示”》又关闭了所有的交易平台。根据以上文件可以看出我国否定了比特币的法偿性,同时对其进行了严格的管制,关闭了所有的交易平台,不允许比特币作为融资活动的工具,不允许金融机构和支付机构开展与其相关的业务,这一态度与上述国家形成鲜明对比。
三、我国关于虚拟货币的政策监管态度
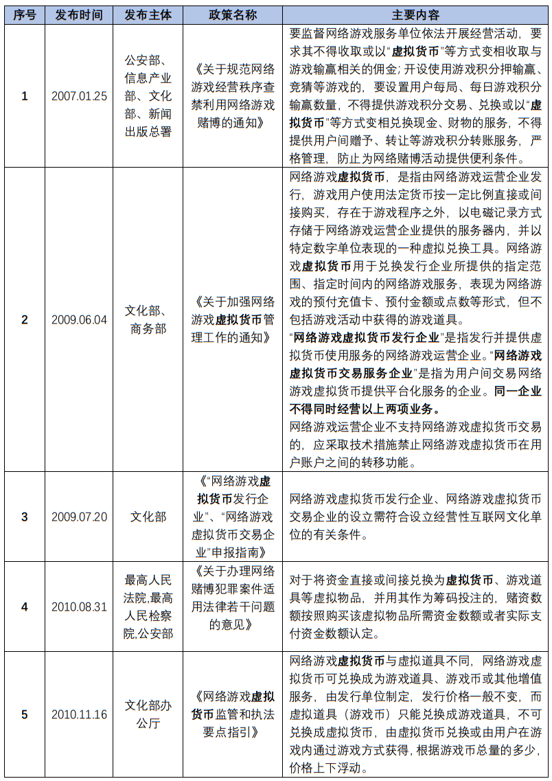
(一)比特币诞生前后对以“游戏代币”为代表的的虚拟货币无监管时期
虚拟货币的监管政策是随着虚拟货币在实践中不断发展的样态而逐步调整的。在以区块链技术为基础的“比特币”为代表的虚拟货币诞生以前,虚拟货币仅特指流通于特定网络虚拟空间中的,用于购买虚拟世界中的商品的特定道具。这种虚拟货币多表现为网络游戏中的游戏代币,其在实践中所产生的风险多为因与法定货币双向兑换而为网络赌博的滋生提供了土壤。因此,这一时期的监管政策集中于对网络游戏运营企业发行网络游戏虚拟货币、网络游戏虚拟货币交易服务企业为虚拟货币提供平台化服务的限制,以及打击因虚拟货币而引发的网络赌博问题。
点击可查看大图
也就在我国还在一直和游戏代币“较劲”的前后,2009年1月3日比特币问世,2011年,国内第一家比特币交易平台“比特币中国”成立。但在该时期,我国对于以比特币为代表的该类虚拟货币(非游戏代币类)尚无任何监管发文,还处于无监管的萌芽期。
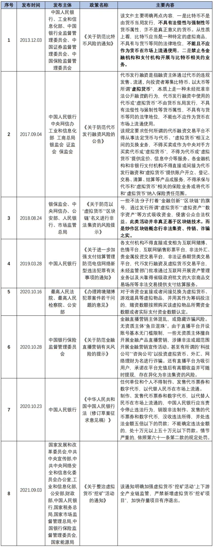
(二)将以“比特币”为代表的虚拟货币纳入金融监管时期
区块链技术的应用下,比特币应运而生,虚拟货币的概念也由游戏代币扩展至一般等价物。比特币的去中心化特征使得其不会因政策不稳定而发生安全隐患问题。此外,全球性、匿名性、交易成本低等特点都使得比特币能够迅速发展,极大提高了经济运行效率。但同时,因为比特币的去中心化、匿名性等特点,也使得监管部门难以对其交易及存储状况进行监测,不利于及时发现并打击利用以比特币为代表的的虚拟货币从事的洗钱、非法集资等犯罪行为,提高了其法律风险;同时其国际化特点对我国的外汇监管也提出了巨大挑战,因此相关部门先后发布通知警示社会公众要防范比特币风险。至此,针对比特币,早期的无监管状态不复存在,在我国越来越受到监管方的关注,相关活动也受到了越来越严格的限制。这一阶段的监管政策主要集中于打击非法金融活动,防范比特币带来的金融风险。
点击可查看大图
(三)逐步将虚拟货币交易活动纳入打击行政违法、刑事犯罪时期
非法“挖矿”活动扰乱正常的金融市场秩序,催生违法犯罪活动,并成为洗钱、逃税、恐怖融资和跨境资金转移的通道。2021年9月3日,国家发展改革委等11部门发布了《关于整治虚拟货币“挖矿“活动的通知》,是官方政策文件正式将虚拟货币业务定性为非法金融活动,不仅打击将其作为噱头的金融诈骗、非法集资等犯罪,而且对其本身构成犯罪的,也予以刑事打击。
点击可查看大图
下篇预告
数字人民币和NFT,即Non-Fungible Token,“非同质化通证”,与虚拟货币一同广受关注和讨论,三者既有联系又有区别。下期文章将从法律视角着重为读者介绍以上三者的异同。
[注]
作者简介
葛燕 律师
北京办公室
非权益合伙人
业务领域:诉讼仲裁, 合规和反腐败, 知识产权权利保护
朱敏
北京办公室 争议解决部
王一平
北京办公室 争议解决部
* 孙殿峰对本文亦有贡献
作者往期文章推荐
《NFT数字藏品生命周期里的著作权》
《刑事合规视角下的企业商业秘密保护》
《侵犯商业秘密罪相关理论研究及司法认定(下)》
《侵犯商业秘密罪相关理论研究及司法认定(上)》
《律师视角下企业刑事合规如何开展(下)》
《律师视角下企业刑事合规如何开展(上)》
《信息披露违规刑事风险防范》
《信•条——非法采矿罪与非罪的重构》
特别声明:
以上所刊登的文章仅代表作者本人观点,不代表北京市中伦律师事务所或其律师出具的任何形式之法律意见或建议。
如需转载或引用该等文章的任何内容,请私信沟通授权事宜,并于转载时在文章开头处注明来源于公众号“中伦视界”及作者姓名。未经本所书面授权,不得转载或使用该等文章中的任何内容,含图片、影像等视听资料。如您有意就相关议题进一步交流或探讨,欢迎与本所联系。
点击“阅读原文”,可查阅该专业文章官网版。