精神分裂症是一种迄今病因未知的慢性脑部疾病,典型症状通常出现在成年早期,影响约全球1%的人口。在临床上,精神分裂症往往表现为症状各异的综合征,涉及感知觉、思维、情感和行为等多方面的障碍以及精神活动的不协调。患者一般意识清楚,智能基本正常,但部分患者在疾病过程中会出现认知功能的损害。
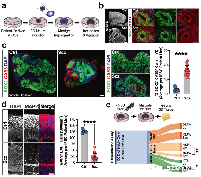
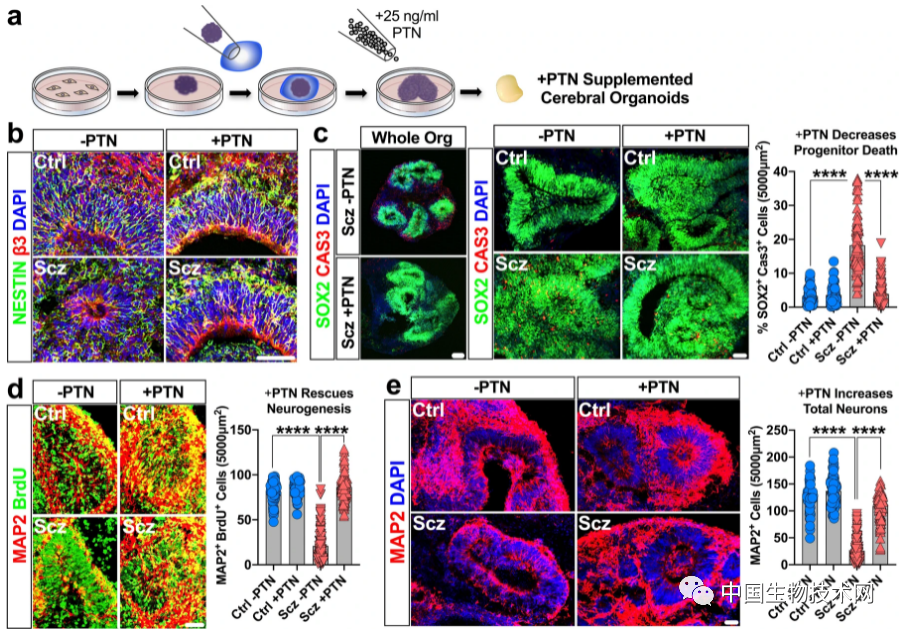
有迹象表明,精神分裂症开始于早期发育阶段,甚至在子宫内开始积累风险,但由于从伦理上获取发育中的人脑组织是一个不可能完成的任务。因此,几十年来,精神分裂症相关的病理学开始时间表仍然只是推测性的。此前的流行病学证据表明,产前压力、产前饥饿、早期维生素D缺乏,以及母体的免疫系统弱都可能会增加精神分裂症的风险。近日,发表在精神病学领域顶级期刊《Molecular Psychiatry》(IF=15.992)上的一项研究中,来自美国康奈尔大学威尔康奈尔医学院的研究团队通过研究人源性“迷你大脑”发现,精神分裂症的风险可能早在大脑发育的前三个月就显现出来了。该研究为理解精神分裂症填补了一个重要的空白。通常,精神分裂症的症状出现在成年期,然而,研究人员此前对患者大脑的尸检研究发现了脑室和皮层中存在明显的差异。他们认为,这些差异可能发生在生命早期。在这项研究中,研究人员利用21个来自精神分裂症患者和健康志愿者的诱导多能干细胞(iPSC)在实验室里培育出自成熟的3D大脑类器官(迷你大脑),以观察在这一关键时期的神经病理学。迷你大脑概括了胎儿发育的转录组和表观基因组,大概模拟了人脑发育的前三个月。通过单细胞RNA测序来比较21个类器官的基因表达,研究人员从患者干细胞生成的迷你大脑中发现有两种对大脑发育至关重要的基因表达降低,一种是名为BRN2的基因表达调控因子,另一种是多效生长因子(PTN)。由于它们的表达降低,破坏了大脑的早期发育,也导致更多的脑细胞死亡。研究人员发现,替换掉缺失的BRN2可以恢复类器官中的脑细胞功能。添加更多的PTN有助于降低脑细胞死亡水平。他们表示,如果未来的研究证实了这种联系,将会带来一种新的基因疗法,以纠正脑细胞异常。研究人员还利用迷你大脑研究了可能在精神分裂症发展中起作用的特定细胞类型的作用。他们把重点放在内皮细胞上,内皮细胞排列在血管上,释放被称为细胞因子的免疫分子。他们发现,精神分裂症患者衍生的迷你大脑在早期发育阶段具有大量的内皮细胞,这会导致对感染的过度炎症反应。研究人员认为,这或许可以解释怀孕期间母体感染与小鼠精神分裂症之间的联系。该研究第一作者Michael Notaras博士说:“我们认为这项研究是在人体组织中提供的第一个证据,表明存在多种细胞特异性机制,并可能导致精神分裂症的风险。这迫使我们重新思考疾病真正开始的时间,以及我们应该如何考虑开发下一代精神分裂症治疗方法。”研究人员表示,这项技术还可以用于研究晚发型神经精神疾病或神经退行性疾病(如阿尔茨海默病或亨廷顿病)的早期病理。论文链接:
https://www.nature.com/articles/s41380-021-01316-6
![]()