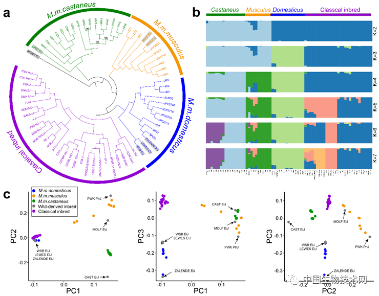
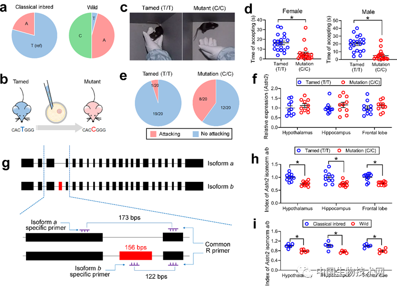
经典近交系实验小鼠是当前生物学及医学研究中最常用的哺乳动物模型之一,其祖先为野生小家鼠,基因组来自Mus musculus domesticus (M. m. domesticus)、M. m. musculus、和M. m. castaneus三个亚种。经人工室内长期饲养和驯化,其行为变得比较温顺。但由于缺乏野生小家鼠的基因组数据,实验小鼠驯化的许多遗传学机制仍未阐明。研究团队收集了来自我国和欧洲的野生型小家鼠的DNA样品,包括11份M. m. domesticus、9份M. m. musculus和16份M. m. castaneus,并对这些样品进行了基因组重测序,与已知的36个经典近交系品系进行了基因组关联分析。结果表明,经典近交系小鼠基因组单独聚类为一支,与野生小家鼠具有明显分化,与M. m. domesticus小家鼠最近(图1)。这说明经典近交系小鼠基因组主要来源于M. m. domesticus亚种,但显著区别于野生小家鼠种群。通过使用了核苷酸多样性分析、Fst、XP-CLR三种方法,筛选出339个候选驯化基因。基因功能分析结果说明,这些驯化选择基因与小鼠的行为和神经功能密切有关。通过功能验证,发现Astn2基因内含子中的一个多态性位点rs27900929与小鼠攻击行为有关。突变该位点后,小鼠被动驯化行为减弱,表现为更倾向于躲避实验人员手的接触,或易啃咬接触的人手(图2)。该突变并没有导致Astn2基因表达量变化,但两种剪切体的比例发生改变(图2),这一改变与小鼠的被动攻击行为的变化存在关联。值得注意的是,Astn2基因与人类自闭症有关。该研究不仅有助于进一步发现和揭示与小鼠行为和神经有关的基因和功能,同时为野生小家鼠的行为和种群调节研究以及对基于小鼠模型的生物学与医学研究奠定了基础。图1. 基于基因组的小鼠系统发育关系和种群结构(自Liu et al. 2022. Genome Biology)。图2. Astn2内含子点突变(T > C)对于小鼠攻击行为的影响(自Liu et al. 2022. Genome Biology)。论文链接:https://genomebiology.biomedcentral.com/articles/10.1186/s13059-022-02772-1