![]()
近些年,癌症治疗领域不断取得了突破性进展,但仍缺乏标准化和生理相关的体外测试平台。一个关键性障碍是肿瘤微环境和免疫反应之间复杂的相互作用。因此,该领域研究人员不得不依赖临床试验来测试治疗效果,最终限制了抗癌治疗药物的临床成功转化。近日,发表在《Advanced Functional Materials》上的一项新研究中,来自宾夕法尼亚州立大学领导的研究团队首次开发出基于动态流的3D生物打印多尺度血管化乳腺肿瘤模型,可以对化疗药物和免疫疗法产生反应。该研究有助于科学家们了解人类免疫细胞如何与实体瘤相互作用,并为精确开发肿瘤模型奠定了基础。在未来抗癌疗法的研究和开发过程中或将不再需要使用动物实验。![]()
免疫疗法已经被证明是治疗血液恶性肿瘤的一种很有前景的方法。从本质上讲,这种方法是将患者的免疫细胞移出体内并通过基因编辑使其对癌细胞具有细胞毒性,然后再重新引入患者血液。工程化的CAR-T细胞需要在全身移动,因此循环至关重要。然而,对于肿瘤来说,这种有效的循环是不存在的,所以该团队开发了新的肿瘤模型,以试图更好地了解肿瘤对免疫治疗的反应。根据世界卫生组织发布的数据显示,乳腺癌已取代肺癌成为全球第一大癌症。仅2020年,全球新发病例就高达226万例。在这项新研究中,该团队首次在血管化和动态流动的乳腺肿瘤微环境中研究了CAR-T诱导的细胞毒性。他们采用抽吸辅助生物打印,由人内皮细胞、癌细胞和成纤维细胞组成的异型肿瘤被精确地生物打印在中央血管系统的特定位置。内皮细胞与癌细胞的加入使肿瘤血管化,为体外研究肿瘤-内皮相互作用提供了一个理想的共培养模型。异质肿瘤微环境的RNA测序显示了肿瘤模型中上调的基因,这在人真皮成纤维细胞存在的情况下对转移和血管生成产生了积极影响。![]()
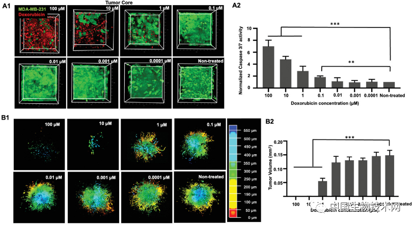
在这种血管化和动态的肿瘤微环境中,研究人员有效研究了化学疗法和基于CAR-T细胞的免疫疗法疗效。他们首先将一种常用于治疗乳腺癌的蒽环霉素类化疗药物阿霉素灌注72小时来验证该肿瘤模型的精确性。结果显示,3D生物打印的肿瘤对化疗产生了反应,导致肿瘤体积呈剂量依赖性减少。![]()
然后,他们使用了被设计用于识别侵袭性乳腺癌细胞上的表皮生长因子受体2(HER2)的人类CAR-T细胞。经过基因编辑的CAR-T细胞在肿瘤中循环72小时后,研究人员发现,广泛的CAR-T细胞向内皮细胞募集、大量T细胞活化并向肿瘤部位浸润,从而导致肿瘤体积减少了约70%。![]()
对肿瘤空间位置的精确控制证实了肿瘤与灌注血管系统的距离会影响肿瘤血管生成和癌症侵袭,这是癌症的两个主要特征。总之,该研究设计了一种在血管化肿瘤微环境中研究CAR-T与实体瘤相互作用的方法,从而为理解和开发更多靶向治疗策略开辟了新的途径。论文链接:
https://dx.doi.org/10.1002/adfm.202203966