第2908期文化产业评论
近日,网易云音乐牵手环球音乐,腾讯音娱也放出了将与环球音乐共同成立厂牌的宏大计划。看上去,“版权大战”暂告段落,平台纷纷将发展重心转移到内容孵化上。那么,内容孵化怎么做?平台大力扶持音乐人,是真的想要激发年轻人的创作潜能,盘活华语音乐市场,还是只是喊喊口号而已?
作者 | Sybil(文化产业评论作者)
编辑 | 郑玮偲
来源 | 文化产业评论
正文共计3860字 | 预计阅读时间10分钟
最近一段时间,网易云音乐的动作有点多。
本月10日,网易云音乐与环球音乐宣布达成全新战略合作,称“不仅获得环球音乐曲库授权,双方还将共同探索在音乐产品、服务和宣发层面更多创新领域开展更广泛的合作”。
这一利好消息还没发酵多久,另一边,环球音乐的老搭档——腾讯音乐娱乐集团(以下简称“腾讯音娱”)——便高调发声:我们的合作“更长久、更深度、更创新”,我们才是“合作新范本”。
在网上搜索相关内容,就会得到满屏“更长久、更深度、更创新”的画面。
△bing搜索
一次内容方(CP)与多个渠道方(SP)的互惠合作,硬生生被这两家明争暗斗多年的互联网音乐平台演成了一场公关秀。而这其实是在线音乐平台发展进入深水区,商业格局再起变革的一个缩影。
从独家到非独家,音乐平台经历了什么?
回看“版权大战”,腾讯音娱拿下环球音乐独家版权,正是三年前的2017年。根据行业惯例,版权方与平台签署发行合约,合作期限一般是三年。这一次合约到期,腾讯音娱与环球音乐的合作方式由独家变为非独家,至少有以下三点缘由,实属情理之中。
△历史新闻发布
其一是市场上盛传的“腾讯音娱遭遇反垄断调查”。早在2014年,腾讯音娱(当时还是QQ音乐)便拿下了华纳音乐及索尼音乐的大陆版权总代理,开始大搞独家版权。后来“版权大战”愈演愈烈,直到国家版权局介入,独家版权所引发的市场恶性竞争才稍有停歇。到了2020年,“三大”版权(索尼、环球、华纳)若还由腾讯音娱独家包揽,平台方岂不坐实了这一垄断传言。
其二,当前腾讯已牵头购入环球音乐10%的股权,其中腾讯音娱拥有环球音乐400万股。从渠道方向上介入内容方,不管环球音乐授权给谁,腾讯音娱都能从中牟利。
其三则是因为腾讯音娱给自己算了一笔账。有业内知情人士透露,如今平台绝大多数流量来自华语头部艺人以及大量草根原创音乐人发布的作品。三大唱片公司的全球流行曲库尽管重要,其流量仍不及众多华语热歌,但平台却为此支付巨额授权费用。长此以往,平台运营自然愿意朝向流量高、版权支出还便宜的热歌曲库倾斜。
而在网易云音乐,每周热门歌曲的播放数据也甚为可观。
△网易云音乐
对于制作公司来说,做华语热歌能从平台分到流量赚到钱,那么热衷推歌的公司将越来越多;对于平台,与其投入巨资扩建曲库,不如更多地支持用户聚集、有大量热门翻唱的时下华语流行——成本可控,收益更高。
在线音乐发展至今,各大平台早已战略转向。
做CP,我们是认真的
今年以来,网易云音乐相继与吉卜力工作室、滚石唱片、华纳版权、少城时代、CUBE娱乐、太合独立音乐联合体、环球音乐等版权方达成分销合作,在内容布局上,确有些迎头赶上腾讯音娱的意思。
渠道方面,网易云音乐计划与抖音共建“音乐+短视频”内容宣发生态,推出K歌App“音街”。从产品服务到平台、再到生态,这些互联网音乐服务商所规划的盘子越来越大。无论是网易云音乐动作频频地官宣“战略合作”,还是腾讯“更长久、更深度”地绑定环球音乐,两大平台想要传递给外界的声音均是:在线音乐这块大蛋糕,我们还能分到更多。
最近几年,音乐行业诞生一个新的说法,叫做“后版权时代”,意思是平台不再执着于买买买,而是自己下场成为唱片公司,孵化艺人。这样一来,内容是我的,渠道还是我的,一家平台既做内容、又把握渠道,其对市场的掌控权怎会轻易被旁人夺了去?都是上市公司,占领市场、赚钱、对股东负责,才是最最要紧的事情。
眼下,资本更愿超前看到未来。周杰伦所代表的华语时代正在远去,Z世代的音乐价值,可能就是来自短视频、来自热门翻唱、来自音乐社交。同时,谁能孵化出下一个世代的周杰伦,谁便获得了一张能够主宰未来的长期饭票,在至少50年的版权保护期内,攫取巨额价值。
音乐产业的核心在于内容与版权。致力于成为CP的互联网音乐平台,最终要取代唱片公司、经纪公司,直接与艺人签约,策划内容并制作发行。于是,各大平台推出的无数“音乐人扶持计划”,实为取得这一战略目标的最优策略,往小了说是赋予音乐人看得见、摸得到的实惠,往大了说,是实现平台与音乐创作者合作共赢,推动产业良好发展的美好愿景。
我们不清楚具体有多少音乐人能够从平台的各类计划中获利,不过,单从音乐人签约平台的合作协议里,我们倒是摸清了不少门道。
你签或者不签,协议就在那里
平台推出扶持计划,绕不开音乐人入驻这一基础流程。如果你不是唱片/经纪公司、版权代理、发行机构,可能根本不会去读协议上都写了些什么。过去,网易云音乐就因协议内容太过“霸王条款”被多方指责,后来虽有部分调整,但直到今天,许多音乐人还是不太明白自己到底授权了平台哪些权利,为什么自己没有赚到钱。
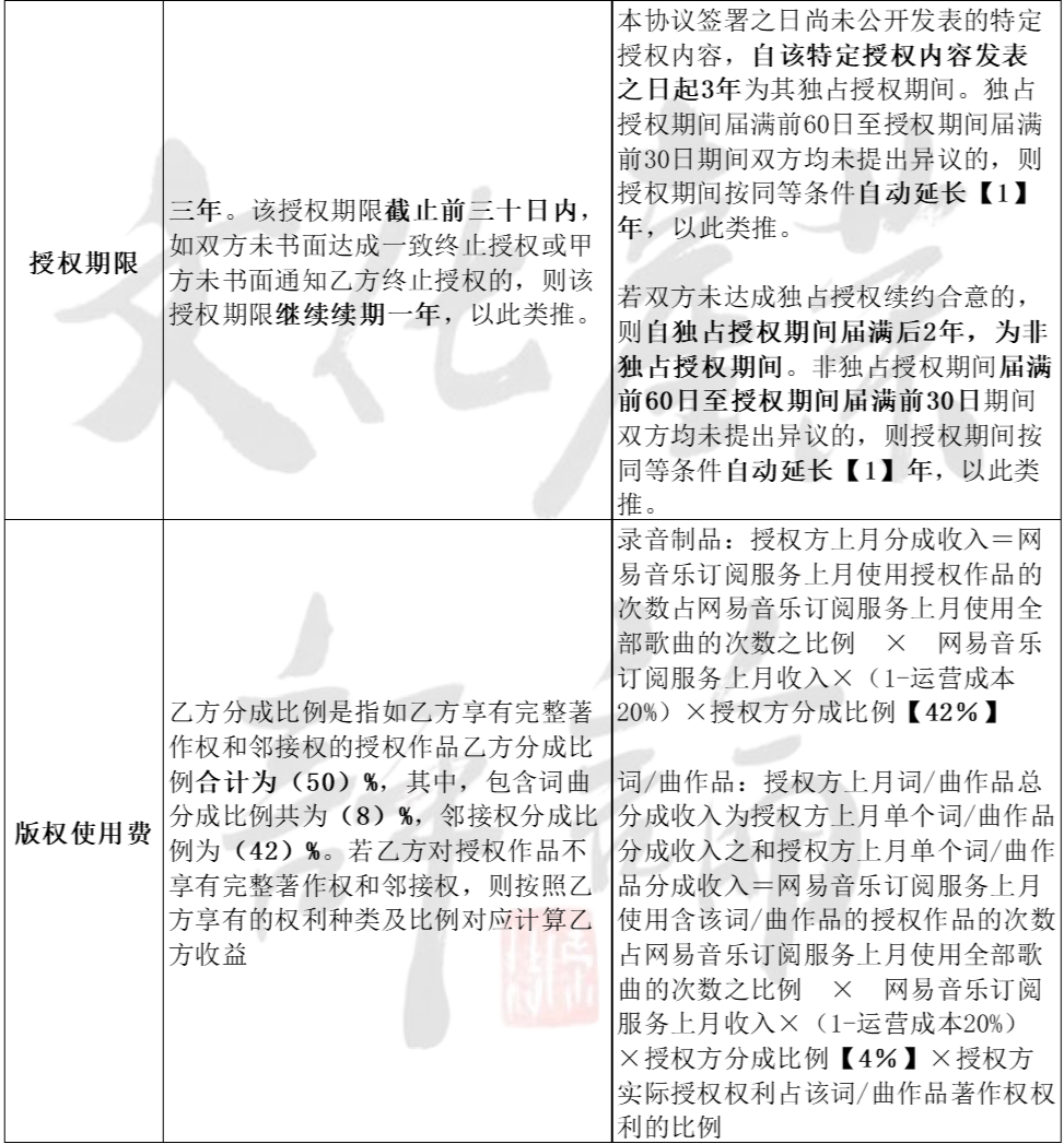
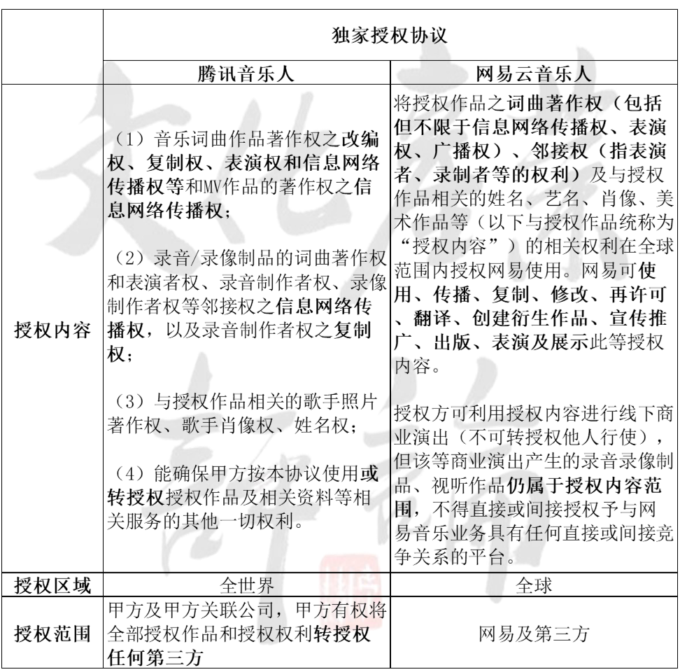
曾经,各个平台的入驻流程、协议内容各有不同,但截止目前,两大音乐平台,腾讯音娱与网易云音乐,大同小异,音乐人从入驻到发行作品,需要经历两个步骤,一共签署两份协议。
第一步是入驻协议,平台的入驻协议基本上属于“一揽子协议”,授权内容及范围比较广,腾讯与网易云音乐都要了音乐作品的词曲著作权以及表演者权、录音制作者权等著作权邻接权,尽管描述不同,实质是差不多的。
第二步,也就是作品正式发行前,音乐人还要签署一版授权协议,即《音乐版权授权合作协议》或《音乐作品授权使用协议书》,这版协议规定了平台对作品的使用范围,决定了音乐人最终能分多少钱。
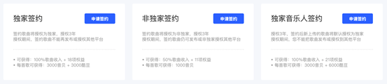
△腾讯音乐人
在这一步,音乐人可以选择单曲签约(独家或非独家方式)或者成为签约音乐人。我们对比了两个平台的独家授权合同,比之入驻协议详细了很多。
版权Tips
著作权是一系列权利的集合,从性质上可分为人身权和财产权两组权利。人身权,包括发表权、署名权、修改权、保护作品完整权,由作者终身享有,不可转让、剥夺和限制;财产权则是我们讨论版权时常提及的,包括复制权、发行权、表演权、广播权、信息网络传播权等,这些权利的行使可以获得物质利益。
Send to Author