点上方蓝字「文化产业评论」关注并星标
2021年是“十四五”开局之年,近期全国先后有20多个省(区、市)陆续发布了“十四五”文旅或文化产业专项规划,并对未来5年重大文旅项目投资和建设进行了系统谋划。随着中央经济工作会议召开,各地纷纷开展文旅项目招商引资活动,为2022年合理扩大文旅有效投资重大项目做准备。那么,未来3—5年各地文旅都有哪些重点工程及投资项目将启动呢?
作者 | 小军哥(文化产业评论作者团;三川汇文旅体研究院研究员)
编审 | 田佳宁(三川汇文旅体研究院助理研究员)
编辑 | 时光
来源 | 文化产业评论
正文共6100字 | 预计阅读时间17分钟
![]()
重大建设项目是推动有效投资持续增长、经济社会高质量发展的“压舱石”。前不久召开的中央经济工作会指出,明年我国经济发展将面临需求收缩、供给冲击、预期转弱三重压力,经济工作要稳字当头、稳中求进,各地区各部门要担负起稳定宏观经济的责任,各方面要积极推出有利于经济稳定的政策,适度超前开展基础设施投资。
由此可见,2022年稳投资无疑是“以稳应变”的重要抓手之一。近期,北京、天津、河北等20多个省份陆续发布了“十四五”文旅专项规划,无一例外地将重大文旅项目投资作为重中之重。在此背景下,2022年各地文旅项目会否迎来新一轮投资热潮?重点投向又会集中在哪些领域?文化产业评论(ID:whcypl)将对20个省份逐个盘点,一探究竟。
1.北京市:强化项目支撑构建四大增长极
北京市“十四五”时期文化和旅游发展规划提出,“十四五”期间,北京将重点围绕构建“一核一轴、四极四带、多板块”的文化旅游空间格局,开展相关项目建设。其中重点是构建副中心、北京大兴国际机场、新首钢、奥林匹克中心区四大文化旅游增长极。
![]()
据公开报道显示,“十四五”期间,北京城市副中心将实现8000亿元各类项目的投资落地,通州区将以环球主题公园开园和大运河文化带规划为契机建设全国智慧文旅引领区,引进更多优质文旅项目。此外,环球度假区、宋庄艺术小镇、台湖演艺小镇、张湾设计小镇等项目将打造成为国内演艺产业、设计产业、体育产业、博览业高质量发展的新高地。
11月24日,“2022年北京文旅重点项目投融资推介会”通过北京产权交易所直播平台举行。本次推介会精选北京14个区10大类45个重点项目,总投资额约122亿元。如,东城区“和平菓局”老北京文商旅沉浸式体验项目、房山区周口店镇精品民宿集群项目、延庆区龙庆峡体育旅游综合提升项目、大兴区长子营镇北京呀路古热带植物园提质升级项目等,均是当前和今后一段时期北京文旅发展的重点领域。
![]()
△制图:文化产业评论作者团
2.河北省:聚焦十项工程打造百强项目
河北省文化和旅游发展“十四五”规划明确,未来五年,河北省将重点聚合“京畿福地,乐享河北”总品牌,搭建旅发大会、产业投融资、文化和旅游云等三大平台,形成长城(大运河)国家文化公园建设工程、文化和旅游科技创新“四个一”工程、优势文化产业集群打造工程、优质旅游产品供给工程等十项重点工程。并围绕重点工作和重点工程,打造百强项目。
规划明确,“十四五”期间,河北省文化和旅游重点项目共有139个,其中,国家文化公园项目2个、公共文化服务项目17个、文物保护项目12个、数字文化和旅游项目8个、文化和旅游产业项目100个(包括文化产业项目21个、旅游景区项目13个、旅游度假区项目25个、文化和旅游综合体项目12个、文化和旅游新业态项目29个)。
与北京市与河北省不同,天津市在出台《天津市文化和旅游融合发展“十四五”规划》的基础上,天津市发展改革委还会同文化和旅游局联合制定了《天津市“十四五”时期推进旅游业高质量发展行动方案》,并在方案中明确,“十四五”期间,将围绕旅游基础设施建设和升级改造,在全市范围内计划新增和改扩建重大文旅项目40个,总投资492亿元。主要包括,推动古文化街景区、意式风情区等景区提升改造,打造高水平海河游线路;打造国际一流亲海亲水生态休闲旅游目的地,建设世界海洋旅游文明度假湾;新建改扩建游客服务中心、通景道路和景区停车场等基础设施短板工程,心以及推动天津非物质文化遗产馆、天津市大运河文化博物馆、天津市大运河海河文化旅游带拓展提升改造及黄崖关长城保护展示提升等项目建设。4.上海市:两个“1000亿”助力世界著名旅游城市建设
上海市“十四五”时期深化世界著名旅游城市建设规划提出,至2025年,上海将力争实现旅游年总收入达到7000亿元,旅游产业增加值占上海GDP比重达到6%左右,建设成为都市旅游首选城市、国际旅游开放枢纽、亚太旅游投资门户、国际数字旅游之都。并在规划指标中明确,到2025年旅游投资项目数在2020年46个的基准值上累计达到100个。9月下旬,在上海首届旅游投促大会上,两个“1000亿”上海“十四五”54个重大旅游投资项目和招商项目正式启动。其中,“十四五”重大旅游投资启动项目共30个、总投资1132亿元,涵盖金山滨海国际文化旅游度假区、上海国际旅游度假区、上海乐高乐园度假区等相关项目;旅游招商项目共24个、预计投资额1150亿元,项目涵盖主题乐园配套设施、生态郊野公园、文体商业综合体等。△上海“十四五”54个重大旅游投资项目和招商项目启动仪式江苏省“十四五”文化和旅游发展规划明确,至2025年江苏建成文化建设高地、旅游高质量发展示范省、文化和旅游深度融合发展样板区,推动江苏成为水韵人文魅力充分彰显的世界著名旅游目的地;设置文化和旅游产业累计投资额超万亿、省级及以上全域旅游示范区数量新增15个左右等18个指标和规划目标。与此同时,规划还遴选出省直、市直重大项目90个,形成《“十四五”时期江苏文化和旅游重点项目表》,其中,文旅设施类项目20个,文化遗产保护利用类项目25个,文化和旅游产业类项目45个。江苏省“十四五”文化和旅游发展主要指标显示,十四五时期江苏省文化和旅游产业累计投资额将超万亿。规模总量已经超过北京和上海。![]()
6.浙江省:每年投资2000亿元累计完成1万亿元
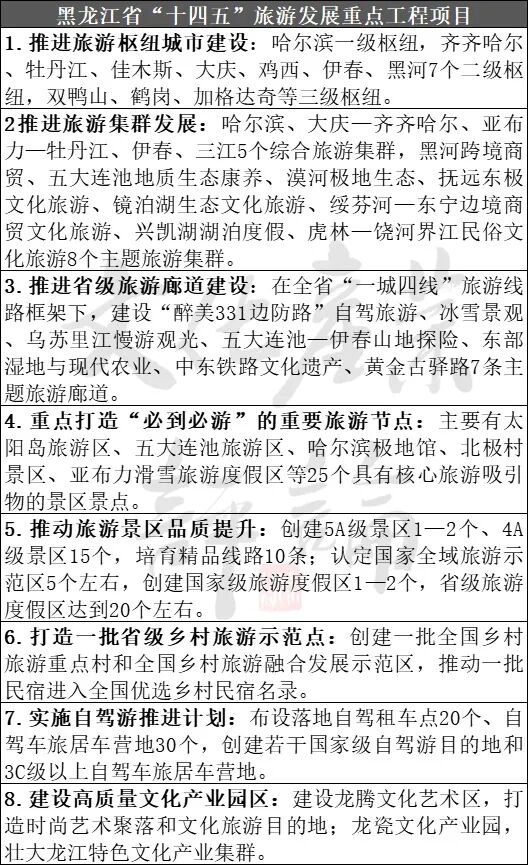
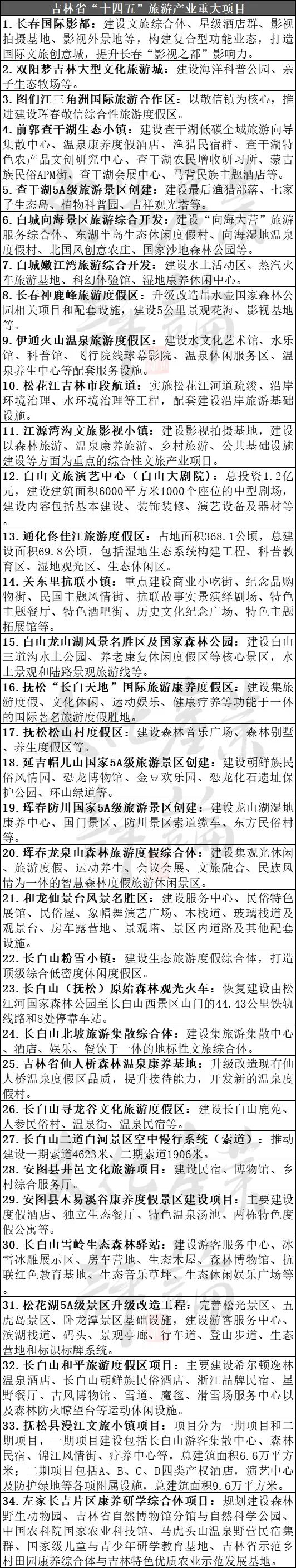
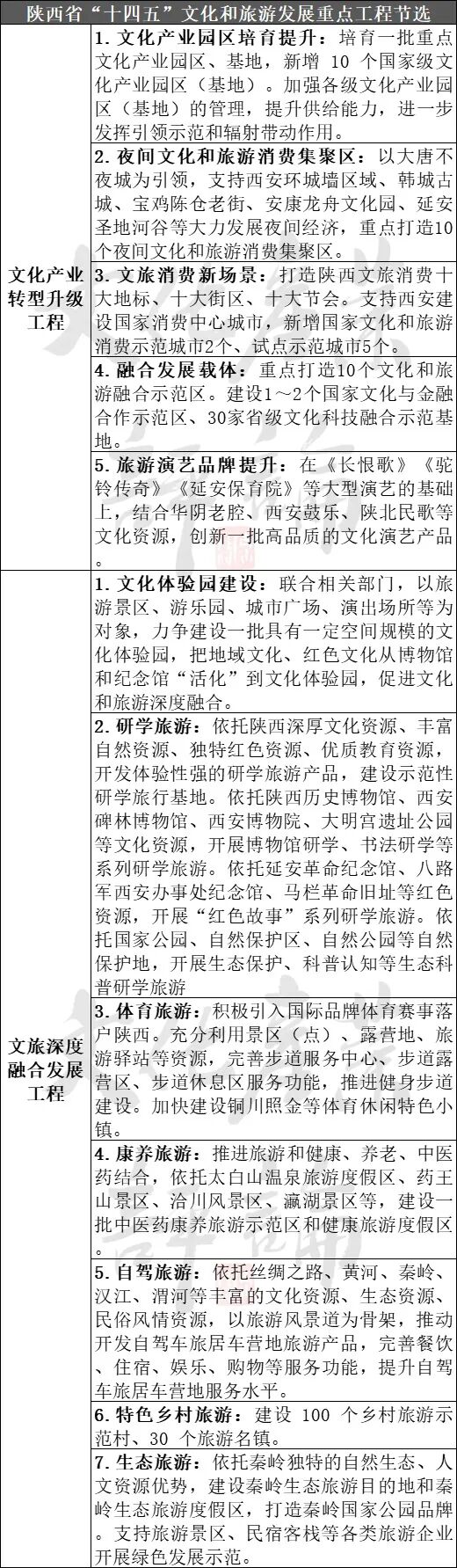
浙江省旅游业发展“十四五”规划提出,“十四五”时期聚焦高质量、竞争力、现代化,积极打造良渚文化等一批世界级文化标识;达到国家全域旅游示范省标准;努力建成全国文化高地、中国最佳旅游目的地、全国文化和旅游融合发展样板地,为建设“新时代全面展示中国特色社会主义制度优越性重要窗口”贡献标志性成果。在重大文旅项目建设方面,浙江省提出,推进“四条诗路”、10大海岛公园、十大名山公园等文旅重大项目建设,完成投资1万亿元,每年2000亿元。实施文化弘扬工程,建设浙江省大运河国家文化公园,打造良渚文化、上山文化、阳明文化、和合文化、南孔文化、宋韵文化等100个文化标识,建成之江文化中心等一批文化工程;实施新时代文艺精品创优工程,打造10个全国领先的知名旅游演艺品牌项目等。山东省文化旅游融合发展规划(2020—2025年)提出,发挥齐鲁文化优势,推动文化与旅游深度融合,大力发展精品旅游,建设红色文化旅游基地、优秀传统文化旅游基地,打造文化旅游融合发展新高地、国际著名文化旅游目的地。在文旅项目建设方面,实施大运河国家文化公园(山东)建设、齐长城国家文化公园建设、黄河文化保护传承弘扬、旅游景区质量提升、历史城区文化旅游整合打造等五大工程,并建立黄河文化旅游重点项目库,储备入库项目200余个,计划总投资超过5700亿元。两年来,共贴息支持沿黄地区15个重点文旅项目2962万元,带动沿黄重点项目完成投资近110亿元。广东省将建设高质量现代文化产业体系和现代旅游业体系,作为“十四五”时期文化和旅游发展的重中之重。在《规划》明确,到2025年,省级以上文化产业示范园区(基地)90个,省级以上文化产业和旅游产业融合发展示范区40个,4A级以上景区数量239个,省级以上旅游度假区数量40个。《规划》还发布了47个“十四五”广东省文化和旅游重大工程项目。其中,省直文化和旅游重大工程项目共7项,包括广东美术馆、广东粤剧文化中心、广东人民艺术中心、广东省水下文化遗产保护中心、长征国家文化公园(广东段)、鸦片战争海防遗址公园等;市级文化和旅游重大工程项目共40项,包括广州长隆粤文化项目、广州天人山水“玉英谷”旅游首期项目等。福建省“十四五”文化和旅游改革发展专项规划提出,到2025年,文化强省建设和全域生态旅游省建设取得重大成果,文化和旅游领域高质量发展超越迈出重要步伐,文化产业和旅游产业在全国的位次明显提升,福建作为我国重要的自然和文化旅游中心、21世纪海上丝绸之路旅游核心区、世界知名旅游目的地的地位更加凸显。《规划》明确,未来几年,福建将以79个“十四五”文化和旅游重点项目为支撑,推进“十四五”文化和旅游改革发展。并提出,对重大旅游标志性产品和项目给予每个30万元前期规划设计费补贴;对新引进的境内外企业在闽投资文化旅游景区,落地开工且首年实际完成工程投资额超过2亿元(不含土地及征迁费用),给予每个300万元奖励。海南省“十四五”旅游文化广电体育发展规划提出,海南将在“十四五”期间推进环岛旅游公路、生态旅游工程、全省免税购物系统工程等15项省级标志性工程的建设,打造7个省级文化旅游产业园区和40个重点旅游度假区。到2025年旅游总人数实现11000万人次、旅游总收入达到1800亿元、入境游客达到260万人次。湖南省“十四五”文化和旅游发展规划明提出,通过构建五大文化和旅游融合发展板块、五大省际文化旅游联动区、四大文化旅游走廊“554”全省文旅发展新格局。力争至2025年,旅游业年总收入由2020年的8261.95亿元增长至1.3万亿元左右,旅游业增加值占GDP比重由2020年的6.18%提升至6.5%左右。力争5年实现文化旅游投资1万亿元以上。12.江西省:20个主题工程全力争创国家文旅产业重要基地江西省“十四五”文化和旅游发展规划提出,到2025年,赣鄱文化软实力进一步提升,社会文明程度得到新提高,人民群众精神生活日益丰富,文化赋能和旅游为民、旅游带动作用全面加强,文化事业、文化产业和旅游业成为经济社会发展的强大动力和重要支撑,成为国家文化和旅游产业重要基地。并提出了11项主要任务和20个主题工程。13.陕西省:计划投入8500亿元新建重点文旅项目524个陕西省“十四五”文化和旅游发展规划提出,积极构建“一核四廊三区”文化和旅游发展新格局,推进文旅与相关产业实现深度融合,不断激发新动能、创造新繁荣,“十四五”时期计划投入8500亿元新建重点项目524个。深入开展文化产业“十百千”培育工程,全省现有国家级文化产业示范园区1个、基地11个,国家动漫认定企业10家,相关联企业营收达25.88亿元。14.贵州省:梳理总投资500万元以上重点项目995个贵州省“十四五”文化和旅游发展规划提出,到2025年,全省旅游及相关产业增加值在2019年的基础上翻一番,达到1860亿元以上,接待入黔游客年均增长10%以上,旅游人均花费水平进入全国第一方阵。在项目储备方面,全省各地积极谋划一批优质景区景点、文商旅综合体、农文旅综合体、温泉养生、避暑度假、旅游装备制造、乡村旅游等重点文化旅游项目995个。其中,国有项目537个,民营项目403个,混合制项目32个。截至10月底,995个旅游产业重点项目累计完成投资887.90亿元,完成全年目标任务的88.79%;累计签约文旅项目778个,签约总金额2632.9049亿元。吉林省文化和旅游发展“十四五”规划明确,力争用5至10年时间,实现吉林省旅游业总收入突破“万亿级”规模,建设成为中国冰雪经济强省和世界级冰雪旅游目的地。并着眼总体目标构建起极具潜力的“项目体系”,谋划了“十四五”时期全省重点打造和推进的34个旅游业重大项目、18个冰雪经济重大项目。辽宁省“十四五”文化和旅游发展规划提出,到2025年,文化事业、文化产业和旅游业成为辽宁经济社会发展和综合实力竞争的强大动力、重要支撑,初步形成东北亚休闲旅游目的地,向世界知名生态休闲旅游目的地迈进。并着眼于补短板、强弱项、增后劲,设计了9个专栏68项重点工程项目作为《规划》实施的主要抓手。黑龙江省“十四五”文化和旅游发展规划提出,到2025年,中国冰雪旅游目的地的领先地位进一步巩固,国际冰雪旅游度假胜地、中国生态康养旅游目的地、中国自驾和户外运动旅游目的地初步建成。重点构建11个旅游枢纽城市、建设5个综合旅游集群、规划8个主题旅游集群、改善13条重点旅游交通链接、重点打造“必到必游”的25个重要节点等文旅工程。18.甘肃省:聚焦“一个工程、十大体系”推动重点项目甘肃省“十四五”文化和旅游发展规划提出,到2025年,文化事业、文化产业和旅游业发展水平不断提升,“一个工程、十大体系”取得明显进展,文化铸魂、文化赋能和旅游为民、旅游带动作用全面凸显,文化旅游成为甘肃省经济社会发展和综合竞争力提升的强大动力和重要支撑。并通过15个专栏列出83个重点举措、工程项目,着力增强《规划》的可操作性。宁夏回族自治区文化和旅游发展“十四五”规划提出,宁夏将着力推动建设黄河文化传承彰显区、创建国家全域旅游示范区、打造文旅融合发展示范区。到2025年,初步形成大西北旅游目的地、中转站和国际旅游目的地。同时,全省以建设黄河、长城、长征国家文化公园为抓手,集中力量组织实施一批重点品牌项目。重庆市文化产业发展“十四五”规划提出,到2025年,建成国家文化产业中心城市,打造数字文化产业创新高地、文化艺术时尚创意高地、文化产业和旅游产业融合发展高地、文化用品装备研发制造高地。并明确推进建设100个文化产业重点项目,支持实施一批国际合作项目,打造更多具有自主知识产权、市场竞争力和品牌影响力的精品项目。此外,重庆市“十四五”规划纲要重大项目清单中还纳入71个重点文化和旅游产业项目。据相关媒体报道,10月下旬,2021年广西(北海)文化旅游推介会暨重大项目签约仪式在北海举行。此次共签约33个文旅项目,签约项目总金额超过930亿元,项目包括文旅综合体、文旅产业园区、大健康旅游及旅游基础设施及资本合作等各个领域。这也标志着,广西“十四五”文旅重大项目建设正式拉开序幕。据“投资新疆”招商平台显示:2021年“投资新疆”平台发布重大文旅产业项目300个,总投资额达1042.08亿元,其中80%以上集中在景区开发项目。11月27日,在第十五届新疆冬季旅游产业交易博览会暨2021中国西北旅游营销大会上,全疆12个地州37个重大文旅项目先后签约,签约总金额近695亿元,项目涉及交通、民宿、度假区等多个领域。经梳理盘点,在上述22个省份“十四五”重点文旅项目中,计划投资超万亿的省份有5个,分别是北京、江苏、浙江、湖南、贵州;规划项目超过100个以上的省份有11个,其中超过200个以上的是贵州(995个)、陕西(524个)、新疆(300个以上)、山东(200个以上),其余7省份均在100个以上,且总投资均超千亿。
由此估算,这22个省份规划项目和招商项目总数超过3000个,预计投资额超10万亿元。如此庞大规模的文旅项目投资,折射出各地推动文化和旅游产业高质量发展的强大自信和坚定决心,必将为即将开启的2022年文旅新征程注入无限活力和无穷动力。
未来已来,值得期待!
行业窗口与顶尖新媒体【文化产业评论】已运维3000多期(持续8年有余,跨越3000多天),推送文化、旅游、体育领域专业优质文章7000多篇。【文化产业评论】始终秉承权威、专业、准确、及时、实用的特点,聚焦文化、旅游、体育等行业前沿动态、发展思考,直面新时代行业发展重大问题,融汇行业内外精英的观察和理解,得到了全国从中央到地方各级政府公务员、企事业单位负责人、精英从业者的高度关注与大力支持,亦架设起沟通各方的畅通渠道,是中共中央宣传部、国家发展和改革委员会、文化和旅游部 、国家广播电视总局、国家电影局、国家新闻出版署、国家文物局、国家体育总局等有关部门,各地市政府,以及全国各文化、旅游、体育企业的重要助手。欢迎订阅关注!
点击下方【阅读原文】加入「文化产业评论」,这里,是你的舞台~请给小军哥打赏,您的打赏,平台都会给到作者个人
Send to Author