PRD(需求文档)是产品经理最基础的基本功,但写好PRD还还真不是一件简单的事情。
01
入行2年,熬夜写的PRD被痛批?
晚上11点,郭俊画完最终版的流程图和原型图,把业务流程、实现逻辑检查了一遍,将PRD文档发出去后才松了一口气。
郭俊来公司2年多了,但由于行业经验并不够,还没有接触过完整的产品项目,这次好不容易拿到了绩效管理系统这个项目,为了抓住这次机会,郭俊已经在公司连续加班了两周。
但本以为投入的大量时间和精力做的PRD文档,可以受到大家的肯定,然而恰好相反。
原因就在于他写了一份“程序看不懂,测试想骂人”的产品文档。
首先,关于技术实现逻辑的问题:他不理解技术的规则,以及起码的代码运作机制,无法筛除掉一部分有实现逻辑问题的方案。
其次,关于业务逻辑梳理的问题:由于对绩效考核整个业务理解不够,没有对绩效管理的工作流程进行梳理,导致文档写得不清晰,像流水账。
需求评审会结束后,老大看了郭俊一眼,黑着脸走出了办公室。
02
如何写好B端产品PRD?
其实作为一个初级B端产品经理,因为业务不熟,文档逻辑不严谨等,在需求评审会上被怼是很正常的事情。
在现实的工作中,很多的产品经理在撰写PRD时常常出现下列问题:
那么如何才能写好一份让开发和测试都无法拒绝的产品文档呢?
如果你也没有思路,下面将以一款“绩效管理产品PRD"为例,为你演示如何做好B端产品PRD,提升你的产品文档撰写能力~
首先,我们需要明确产品PRD的价值以及写好PRD的方法。
产品PRD的价值:
①产品经理可以细化产品方案、帮助整理思路、发现不足、促进沟通、以及用于对内对外的沟通展示;
②开发可以根据PRD获知整个产品的逻辑;
③测试可以根据PRD用例;
④项目经理可以根据PRD拆分工作包,并分配开发人员,;
⑤交互设计师可以通过PRD来设计交互细节。
写好B端产品PRD的方法:
包括如何从需求转换为流程,如何按照流程产出功能列表,以及如何根据功能列表撰写PRD。
其次,我们需要明确如何通过一个系统的方法写好PRD。
这里通过《90天B端产品经理实战班》往期学员作业(第7期4组)为大家演示如何运用这些方法做落地输出:
95分的优秀产品PRD文档:
(完整高清版可以找顾问老师领取)
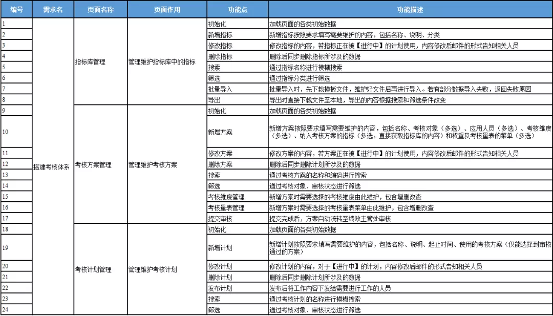
首先,绩效管理系统的流程图梳理,分为绩效管理工作流程图、绩效考核指标库流程图、绩效考核方案流程图、绩效考核计划流程图。
以绩效管理工作流程图为例,分为角色和行动两部分梳理;行动有公司战略目标及要求的制定、确认、审批确认、以及落实,分解成部门目标、个人目标,制定考核和执行体系等核心内容,该模块内容角色和操作定义十分合理。
其次,功能列表的梳理部分,基于绩效管理的流程图,先写出核心的功能点,并补充其他内容。该模块内容清晰,且完整度比较高。
最后是梳理并产出PRD主体内容,包括概述产品现状及目标、系统产品框架及基本流程、产品功能结构及清单、集团绩效管理等等,整个PRD内容描述清晰明了。
但很多B端产品经理只能做到60分 ,如下图:
60分的普通产品PRD文档:
只有简单的几个流程图,以及部分功能的说明,直接拿去需求评审会,还是会被开发测试怼。
容易出现类似于郭俊一样的问题,主要还是过于依赖模板和框架完成相应流程,输出相关文档,而最终输出的内容缺乏可落地性。
03
B端产品新人究竟缺什么?
总结来说核心在这两个方面:
①缺少相关行业经验:认知完全建立于网上的模板,依赖于套模板、套框架,没有从具体的业务场景来考虑。
②缺乏系统的产品思维:以至于工作导向完全从单个板块出发,业务理解能力又相对教弱的情况下,无法串联上下游业务,进行系统的业务逻辑梳理。
撰写PRD文档只是B端产品经理工作流程的其中一环,然而产品全流程构成了一个整体和系统。
由此在做产品的过程中,要学习的不仅仅是产品全流程中要如何做好单个流程,更要构建系统思维,从产品系统和整体出发,思考产品目前需要什么,自己要做什么,怎么做,提升业务理解力。
这也是为什么有些人在做了一段时间的产品之后,会有“产品打杂”的感觉,因为多停留在单点上。
所以对于B端初级产品人来说,需要的是先建立一个完整而系统的产品知识框架,不断完善和丰富自己的产品知识框架,逐渐形成一套正确的产品全流程的思维模式,沉淀属于自己的产品方法论,这样才能成为一名真正优秀的B端产品经理。
如果你在转型B端产品/做B端产品的过程中,遇到行业洞察力不足、业务分析能力弱、复杂系统设计能力不强等困难。
可扫码添加顾问老师
获取1V1职业咨询
帮你理清提升思路
1次系统学习>1年盲目摸索
👇👇👇
如果你想要通过系统的学习提升B端产品能力,强烈推荐你报名腾讯课堂&起点学院联合打造的B端产品体系课——《90天B端产品经理实战班》,多位老师结合10多年的领域/B端产品经验,相信能给你带来不小的启发。
一、掌握一套系统的B端产品工作方法
首先,这门课程将会从“分析/梳理业务 → 洞察需求 → 产品交互设计 → 开发与实施 → 迭代与运营 → 产品架构设计”等核心内容展开,帮助你掌握全流程核心要点,从一个整体视角去理解B端产品工作流程,从而提升B端产品能力。
而按照规划认真学完所有课程,就能掌握成为一个B端产品经理必备技能:
产品思维构建:完善梳理业务的底层逻辑与方法论,具备提供系统化可用的解决方案的能力;
产品逻辑梳理:掌握适用于B端产品的业务调研、需求管理,产品交互设计,产品架构设计等方法论;
多维度案例贯穿:能够参考5大领域(涵盖CRM系统、电商、企业信息化、SaaS、金融等)的业务梳理与产品设计过程。
总而言之,课程将帮助你切实掌握B端产品框架与方法,最终切实落在每个具体的问题解决和能力提升上~
其次,90天的学习将带给你超过实际工作1-2年的项目经历,帮助你解决B端产品工作过程中90%的问题。
实不相瞒,已经有同学运用学到的产品知识给公司开发梳理架构,立马就涨薪3000,学以致用不过如此吧。
你将你会做的,学到的方法论转述给身边的人,他们也会觉得你牛牛的~
如果你也想和这位同学一样被涨薪
早鸟优惠最后一天,报名 立减400元
快扫描下方二维码领取优惠吧!
👇👇👇
由于B端产品的封闭属性,B端产品经理在实际工作中存在的个性化问题,很难通过竞品(难找到)或者参考网络资料得到解决。
由此,《90天B端产品经理实战班》除了底层能力的传授之外,还邀请了多位B端主流领域的行业专家作为主讲导师参与产品业务咨询会。
你可以在班级群里和这些一线互联网行业大厂产品专家/总监导师现场1v1交流。
导师们会不定期开小灶,帮助解决关于汽车、新零售、OA、SaaS、金融、供应链管理、企业信息化、电商、中台、物流等各行业同学在工作中的具体产品/个性化业务问题~
产品业务咨询会上,老师会根据问题的典型程度进行解答。往往有经验的老司机一两句话就可以让你少走弯路少踩点坑。
▲老师在给大家进行业务咨询
想了解老师排期/课程详情
扫码立即咨询
早鸟优惠最后一天,报名 立减400元
👇👇👇
三、与2000+行业精英同频成长,拓展圈子收获一手资源
没有自己的B端产品圈子大多会陷在这样的困境:
单打独斗学习很吃力,难坚持
信息茧房,没有一手的行业信息
缺少行业人脉,没有资源解决B端难题
而《90天B端产品经理实战班》课程已经开办了26期,帮助了2000+的B端产品新人快速成长,高质量的产品圈子可以让你在这里链接到更多优秀的同行。
在这里你可以和同行互换资源,获取第一手的行业信息,打破B端行业信息的封闭性。
简单的同学关系无形中积累了一批自己的人脉,以后有跳槽换行需求也能更多一个选择。
想打破信息壁垒和更多同行一起提升
早鸟优惠最后一天,报名 立减400元
快扫描下方二维码领取优惠吧!
👇👇👇
四、实战模拟B端产品项目落地产出
为了避免因为在工作中缺乏接触和积累,没有真实的B端产品实操经历,以及不具备完善的B端产品知识体系,在面试时被面试官问到哑口无言。
课程设置有3节专门的实战点评课,对于作业存在的共性问题,以前3提交的小组为例进行直播点评,所有方向都会点评到位。
当其他人还在初创公司迷茫的摸爬滚打时,你在起步阶段便能接触到真实B端产品项目案例。包括业务调研报告、需求分析列表和产品PRD等。
(作品详情咨询顾问老师Melody 微信ID:qdkt1998)
相信你报名后,经过实战式学习,能有更加深入的理解,也能像往期同学一样,升职加薪、跳槽大厂。
▲运用课程所学,跳槽大厂,转行涨薪~
求职找工作也更多一些机会哟,各个一二线城市企业招聘也会优先选择学习过《90天B端产品经理班》的同学。
以上,就是这门由多位10+年B端产品老司机线上亲授的课程:
学习内容包含:24节直播课+7大内容模块+5大行业案例拆解+12场产品业务咨询会+12场学习成果交流会,帮助你掌握一套B端产品全流程工作方法!
相比于自学,《90天B端产品经理实战班》能帮你更好的转型/入门B端产品岗,少走弯路、少踩坑、不做“野路子”。
特别强调
今天报名 立减400元
早鸟优惠最后一天 仅剩2个名额
快扫描下方二维码领取优惠吧!
👇👇👇
👇点击 阅读原文,立即提升B端产品能力!