海口市新型冠状病毒肺炎
疫情防控工作指挥部
关于新增新冠病毒感染者的通报
2022年8月16日12时—24时,海口市新增1例无症状感染者,为闭环管理日常检测中发现。8月4日以来,海口市累计发现新冠病毒感染者30例,其中确诊病例24例、无症状感染者6例。
一、基本情况
无症状6,居住于某闭环酒店。
二、活动轨迹
初步流调结果显示,主要活动轨迹如下:
无症状6
8月12日-15日 闭环管理
目前海口市正在有序开展流调溯源、隔离管控、核酸检测、医疗救治等处置工作。请广大市民不信谣、不传谣,涉疫消息以官方发布为准,继续增强防范意识,科学佩戴口罩、勤洗手、常通风、保持安全社交距离、不扎堆、不聚集,配合落实扫地点码工作,尽早全程接种新冠病毒疫苗。
海口市新型冠状病毒肺炎
疫情防控工作指挥部
2022年8月17日
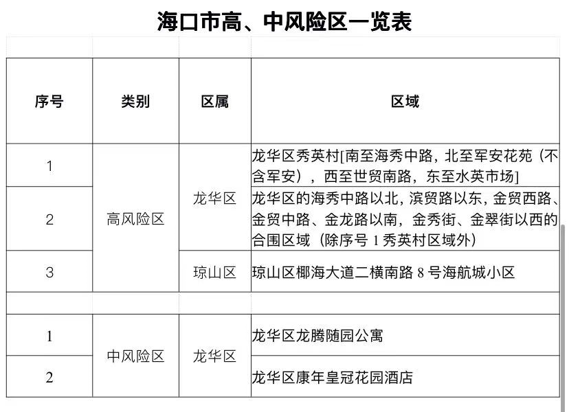
海口市新型冠状病毒肺炎疫情防控工作指挥部关于调整风险区的通报
根据省疫情防控工作指挥部有关工作精神,按照国务院应对新型冠状病毒肺炎疫情联防联控机制综合组《新型冠状病毒肺炎防控方案(第九版)》相关规定,经流行病学综合研判,市疫情防控工作指挥部决定自2022年8月17日起,对全市风险区进行调整,调整后高风险区3个、中风险区2个(详见附表)。
高风险区采取封控措施:足不出户、上门服务。连续7天无新增感染者,且第7天风险区域内所有人员完成一轮核酸筛查均为阴性,降为中风险区;连续3天无新增感染者降为低风险区。
中风险区采取管控措施:足不出区、错峰取物。连续7天无新增感染者,且第7天风险区域内所有人员完成一轮核酸筛查均为阴性,降为低风险区。
以上措施自2022年8月17日起执行,后续将根据疫情防控形势变化适时调整。高、中风险区域内居民如遇到生活、就医等困难,可拨打海口市12345服务热线。
推荐阅读
海南打好疫情防控攻坚战阻击战整体战主动战
按此步骤
将“海南广播电视总台”设为星标
来源:海口市新型冠状病毒肺炎疫情防控工作指挥部