![]()
6月2日,中国光大银行信用卡中心、中国民生银行信用卡中心因信用卡催收严重不审慎分别领到80万元罚单。
记者调查发现,被处罚的两家银行信用卡中心2021年投诉量居高不下,众多持卡人称遭遇其暴力催收。
违规催收遭重罚
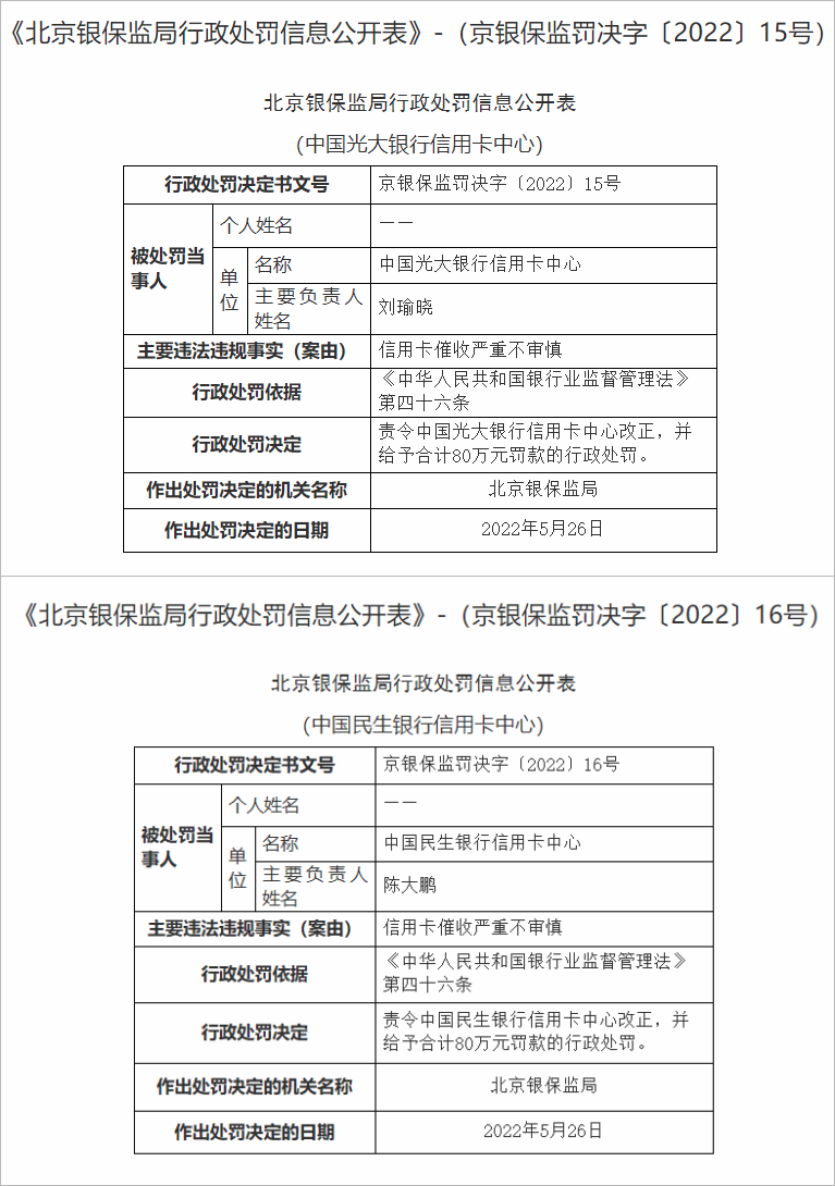
6月2日,中国银行保险监督管理委员会北京监管局(以下简称北京银保监局)连发两张罚单:
中国光大银行信用卡中心(以下简称光大信用卡中心)因信用卡催收严重不审慎,被责令改正,并给予合计80万元罚款的行政处罚,处罚日期为今年5月26日。
中国民生银行信用卡中心(以下简称民生信用卡中心)也于同日受到责令改正、罚款80万元的处罚,违规事由和光大信用卡中心如出一辙。
记者注意到,北京银保监局处罚的依据是《银行业监督管理法》第四十六条,该条款规定:“银行业金融机构有下列情形之一,由国务院银行业监督管理机构责令改正,并处20万元以上50万元以下罚款......”一位银行业人士对记者表示,80万的罚款金额超过了该条款规定的罚款上限,说明两家银行信用卡中心存在多项违法违规行为,情节比较严重。今年3月,银保监会发布了《关于2021年第四季度银行业消费投诉情况的通报》。通报显示,银保监会及其派出机构接收并转送的银行业消费投诉中,涉及信用卡业务的投诉最为集中,占投诉总量的比重为49.6%。记者统计发现,2021年,光大信用卡消费投诉量达到了14967件,在股份制银行中排名首位,其中有两个季度高居投诉榜首。民生信用卡全年投诉量超过1.3万件,居股份制银行第五位。记者6月13日在黑猫投诉平台以“光大银行 催收”为关键词进行检索,共找到853条相关投诉。其中,多位消费者投诉称光大信用卡中心催收违规,包括委托外包公司暴力催收、泄露个人信息、电话短信威胁、电话骚扰等。民生信用卡在该平台上有近600条催收投诉。消费者骆小姐5月28日投诉称,自己在和银行协商好分期还款后,一大早收到两条催收短信,内容为“你已被我行正式列为起诉人员,开庭文书将快递发送户籍地址,请下午3点前处理可撤案”。多数投诉人反映,民生信用卡中心催收人员采取上门恐吓、连续打电话等方式催收。
记者调查发现,信用卡违规催收已成为消费者投诉重灾区,这一点也可以从广东银保监局发布的广东银行业2021年投诉数据中得到验证。通报显示,2021年该局共收到投诉16436件,其中转送信用卡投诉数量10492件,信用卡业务投诉主要集中在协商还款、反映催收及征信纠纷、息费及定价争议等问题,占比分别为60.67%、19.78%和17.33%。
今年1月1日,中国银行业协会下发的《信用卡催收⼯作指引(试行)》(以下简称《指引》)开始执行。《指引》明确,催收人员未经债务⼈同意,严禁在晚10点后⾄早8点前进⾏电话、外访催收,通话频次要控制在合理及必需的范围内。《指引》要求,严禁对与债务无关的第三⼈进行催收或骚扰,联系第三⼈不得透露债务⼈的详细欠款信息和欠款金额,但可询问债务⼈的联系信息,或请其代为转告债务⼈与银行联系;当第三⼈明确要求不得联系时,经确认其为无关第三⼈,则催收⼈员应限制后续联系⾏为。5月19日,银保监会发布《银行保险机构消费者权益保护管理办法(征求意见稿)》,对催收行为做了禁止性规定,不得存在:未经法定程序或消费者同意,向不具有偿债义务人员告知具体债务信息和个人敏感信息;冒用行政机关、司法机关等名义实施催收;采取暴力、恐吓、欺诈、威胁等不正当手段;采用其他违法违规和违背公序良俗的手段进行催收。催收机构冒充公检法人员催收,给借款人亲戚朋友打电话和发短信,恶意骚扰等催收行为属于软暴力催收,是监管部门明确禁止的违法行为。如果消费者遇到假冒公检法催收或者上门催收行为,可以要求催收人员提供详细工作单位、联系方式,及时保留证据,然后向监管机构投诉或者报警。原文链接:光大、民生信用卡中心被罚!众多持卡人称遭暴力催收
转载文章版权归原作者所有,如有侵权请联系我们,以便发放稿费