![]()
凡是搞计量经济的,都关注这个号了
稿件:econometrics666@126.com
所有计量经济圈方法论丛的code程序, 宏微观数据库和各种软件都放在社群里.欢迎到计量经济圈社群交流访问.![]()
关于环境和能源经济,参看:1.分析国人在JEEM上的50篇文章的主题和计量方法, 紧跟环境经济学研究的前沿技术,2.国人2020年在环境领域发文量前200的SSCI或SCI期刊名单,3.一些关于中国主题的IZA工作论文, 劳动, 发展, 环境, 家庭, 人口等应有尽有!4.JEEM上关于中国环境领域下载量最高的文章很有意思!5.JPE上利用地理断点RDD和IV研究中国环境议题的do文件release!6.历史性突破! 南京大学首次登上Top5刊, 研究环境, 政府与企业的因果关系!7.中国女学者与其日本同行在JPE上发文了!利用独特数据, 地理断点RDD和IV研究中国环境议题!8.最近70篇关于中国环境生态的经济学papers合辑!9.事件研究法用于DID的经典文献"环境规制"论文数据和程序,10.JEEM环境与资源经济学最新研究趋势和热点话题,11.环境, 能源和资源经济学手册推荐, 经典著作需要反复咀嚼,12.前沿: 机器学习在金融和能源经济领域的应用分类总结,13.2005-2015中国分省分行业CO2数据circulation,14.2000-2018年中国地级市PM2.5数据更新, 可直接下载使用!15.这种机制分析方法受到经济学认可, 曾出现在经济学TOP5期刊上!16.练练手, 分享一份完整复制出文章的实证结果的数据和代码
正文
Source: 钱浩祺.环境大数据应用的最新进展与趋势[J].环境经济研究,2020,5(04):152-180.
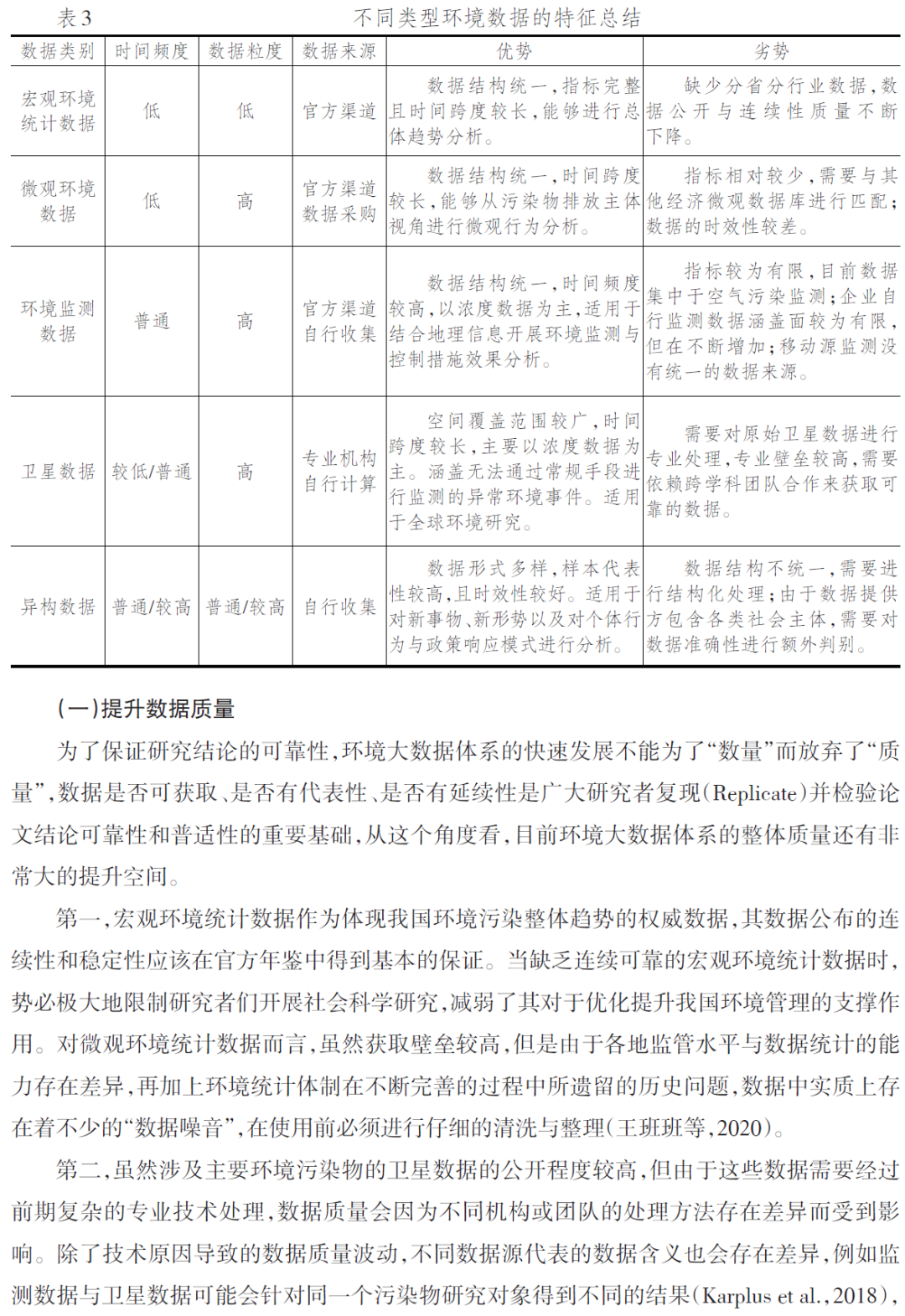
摘要:社会科学研究中更好地利用环境数据开展定量研究,是帮助我国提升环境治理能力的重要一环。本文基于大数据5V 模型提出了环境大数据体系的概念,并基于该数据体系构建了针对环境大数据应用的分析框架,从宏观环境统计数据、微观环境数据、环境监测数据、卫星数据以及异构数据五个类别分析环境数据在我国社会科学研究中的应用现状与不足。研究发现,在环境大数据体系中,不同类别的数据各有其优势与劣势,相比传统环境统计数据,新形式的环境数据虽然在时间频度和数据粒度上得到了巨大的提升,但是其提供的环境信息种类较少,且数据质量参差不齐,目前主要适用于相对有限的环境问题研究,但是在未来有着较大的提升潜力。为了进一步拓展和深化环境大数据的应用,则需要从提升数据质量、引入新研究方法以及加强协同合作三个方面来进行改进。
大数据及其相关技术在过去十余年中飞速发展,对当今社会运行与经济生活产生了巨大影响,人们的生活方式、企业生产与管理、市场商业模式以及政府决策过程都或多或少发生了转变。社会科学研究同样如此,当研究者们面临数量更大、来源更广的数据时,会主动去挖掘这些数据中所蕴含的新信息,也会竭尽所能探索全新的研究方法来收集并处理海量数据。我国生态环境部(原环境保护部)于2016年颁布了《生态环境大数据建设总体方案》,进一步加大在环境大数据方面的投入,实现全面提高生态环境保护治理能力。在该方案所提出的“一个机制、两套体系、三个平台”的生态环境大数据总体架构中,目前阶段主要以环保大数据的基础设施平台与数据资源平台建设为主,对于大数据应用平台的建设,还远远没有达到充分挖掘环境大数据潜力的阶段。并且从实践的角度看,目前在各地区具体实施过程中还存在着建设进展不一、机构设置不完善、数据共享与公开较为有限以及大数据应用不足等问题(赵海凤等,2018;张毅等,2019)。虽然环境大数据的建设和应用还处于起步阶段,存在着不少的困难亟需克服,但是其在环境管理、经济管理和社会管理方面已经开始发挥重要作用。与此同时,社会科学研究作为帮助我们认识环境污染问题、评价环境政策效果以及优化环境经济与社会管理的重要基础支撑,随着环境大数据的出现与兴起,正逐步开启一个全新的“第四研究范式”纪元(米加宁等2018),这对于环境交叉研究而言,既存在着无限的潜力,同时也充满了各式挑战。
环境大数据为社会科学研究带来的好处是多方面的:第一,相比于利用传统宏观数据进行趋势分析,研究者们能够从更微观的污染物排放主体以及高时空分辨率视角去开展研究,从而挖掘出原本可能因宏观加总而被掩盖的个体异质性和时空异质性等特征。第二,利用环境大数据能够开展更加精确的环境经济核算工作,为不同政策、不同项目提供更加精细的成本收益分析,从而实现资源有效分配。第三,随着社会科学其他领域不断引入大数据,深入应用环境大数据能够使环境交叉研究更好地与之相匹配,提供更全面的研究视角。而环境大数据所面临的挑战则主要集中在数据和研究方法方面:首先,环境问题本质是从自然科学问题所引申出来,因此对于社会科学研究者而言就存在天然的研究壁垒。第一个壁垒在于数据本身,由于环境研究使用的数据来源多样、数据特征差异较大、数据管理与发布主体复杂,因此社会科学研究者在获取数据、识别数据和校验数据的过程中需要跨越极大的门槛(赵苗苗等,2017)。第二个壁垒在于对环境专业知识的理解与应用,不同污染物的环境暴露与健康危害机制存在差异,即不同污染物在影响的空间范围、时间尺度以及影响对象方面是不一样的,需要专业理论与知识的支撑,而这些差异又将影响如何去发现科学问题以及如何应用正确的分析方法。其次,环境大数据对于研究所需要的技术和方法也提出了全新的挑战。由于新数据在特征和体量方面完全不同于传统社会科学研究所涉及的数据,需要适当地采用新技术来分析不同的环境问题,例如机器学习、复杂网络分析以及自然语义处理等方法,都有可能在关键问题上提供全新的研究视角和解决思路。因而涉及环境大数据的研究将不断促使社会科学研究者了解和掌握新的工具方法,并与其他专业领域的研究者开展深入合作。但是,环境大数据为社会科学研究带来的综合影响毫无疑问是正面的。从整体而言,虽然目前环境大数据在社会科学研究中的应用依然处于起步阶段,但是已经产生了一系列极具影响力的研究,为政府决策者制定有效的环境保护措施以及社会大众了解环境污染产生的深层原因提供了重要的实证经验依据。目前的研究主要集中于利用环境大数据构建新指标、分析企业环境效率、评估政府环境治理和政策效果以及估算环境健康效应等方面。而从专业领域看,目前的探索性研究和应用则主要集中在应用经济学与公共管理这两个社会科学二级学科,鉴于此,本文将主要聚焦于这两个领域的现有文献来对环境大数据的应用进展进行分析与评估。本文的结构安排如下:第二部分对环境大数据的概念进行界定,并提出本文的分析框架;第三部分分析环境大数据的相关分析技术和方法在现有研究中的应用现状,找出目前社会科学研究中应用环境大数据的局限与困难;第四部分对未来进一步应用环境大数据的潜在突破方向进行分析并提出展望,最后对全文进行总结。通过本文的研究和分析,期望有助于国内环境交叉研究领域的研究者进一步拓展和深化环境大数据的应用。![]()
![]()
![]()
![]()
![]()
![]()
![]()
![]()
![]()
![]()
![]()
![]()
![]()
![]()
![]()
![]()
![]()
![]()
![]()
![]()
![]()
![]()
下面这些短链接文章属于合集,可以收藏起来阅读,不然以后都找不到了。
2.5年,计量经济圈近1000篇不重类计量文章,
可直接在公众号菜单栏搜索任何计量相关问题,
Econometrics Circle
计量经济圈组织了一个计量社群,有如下特征:热情互助最多、前沿趋势最多、社科资料最多、社科数据最多、科研牛人最多、海外名校最多。因此,建议积极进取和有强烈研习激情的中青年学者到社群交流探讨,始终坚信优秀是通过感染优秀而互相成就彼此的。![]()
![]()