| 这家公司,动了个「大手术」。 |
文/托马斯之颅&以撒
如果企业有四季,2015年以前,创梦天地(乐逗游戏母公司)所经历的都是春天。
《水果忍者》《神庙逃亡》《纪念碑谷》《地铁跑酷》……他们发行了一个又一个海外休闲爆款,公司也在2014年于纳斯达克上市,市值最高达到11亿美元。一切顺风顺水,明媚而充满希望。
然而据创梦天地CEO陈湘宇回顾,那段舒适的日子背后「藏着很严重的问题」。在随后的几年里,他们陷入了「战略迷茫期」:自研过重度RPG,收购过团队,也追逐过泛娱乐、互动小说、云游戏的风口……然而他们几乎错过了每一波红利。在2020年的Open Day上总裁高炼惇甚至吐槽:在公司成立的后七年,大家一直在吃老本。
到了今天,创梦天地除了代理的《梦幻花园》和《梦幻家园》,已经没有多少新的爆款。在回归港股之后,他们的股价走势也不算好看,如今市值还不到50亿港币。而据刚刚发布的财报,他们2020年的净亏损约为5.65亿人民币——虽然主要原因是收购公司上海火魂的商誉减值。
前一段时间,陈湘宇和葡萄君聊了聊他们这几年的心路历程。他说,之前创梦做的许多事情都不符合商业常识。这两年他们正在寻找自己的根据地,不去跟风追逐工业化和开放世界,而是围绕自己的优势,形成研发框架,交付好手头的几款产品。
创梦天地CEO陈湘宇
当靠运气赚钱的时代远去,一家公司如何走出低谷,寻找自己的核心能力,构筑真正的竞争壁垒?在变化莫测的游戏行业,这是一个非常具有代表性的商业故事。
以下是经过整理的采访实录:
最惨痛的时期:
做「游牧民族」很难有出路
葡萄君:最近几年创梦过得怎么样?
陈湘宇:直到2015年以前,我们不能说成功,但也比较舒适。然而舒适里藏着很严重的问题,于是我们进入了长达几年的「战略迷茫期」,这也是创梦最惨痛的一段时期。
葡萄君:舒适的那段日子里藏着什么问题?
陈湘宇:我们拿到了太多好游戏,但也因此掩盖了能力的不足。好产品只要放在那里就能天天吸量,团队也挺嗨,但实际上我们运营、研发、设计等等能力的短板都没有暴露出来。我们醒得太晚了。
葡萄君:什么时候醒过来的?
陈湘宇:差不多到2015、2016年《王者荣耀》上线的时候。看到很多高DAU的游戏都被秒掉,当时我们就乱了方寸。
葡萄君:也就是你说的战略迷茫期?
陈湘宇:对。这段时间里我们的表现有两种:一是为了找出路,做的东西太多;二是跟着走,随大流,太关注竞争对手。就好像游牧民族一样,哪里有草去哪里。结果要么草已经被吃完了,要么只能抢到一点点,吃完就不知道怎么办了。
葡萄君:你们吃到过什么草?
陈湘宇:我们很早就做过重度RPG,比如《苍穹变》;后来也投资了回合制RPG《魔力宝贝》的CP;再后来还立项过SLG;甚至IP文娱、互动阅读我们也做过……但你看,换来换去,没有一个研究透的。
葡萄君:好在一些产品的成绩还不错。
陈湘宇:其实能撑下来也是因为我们没有忘本,还在持续跟海外头部公司合作,代理了《梦幻花园》《梦幻家园》这样的产品,有一点根底。但我们非常明白,如果不做改变,这个输血管迟早会被耗光的。
葡萄君:你觉得战略迷茫期的原因可能是什么?
陈湘宇:第一,决策团队对行业的研究不够透彻。像我和Anfernee(创梦天地CTO关嵩)都是技术出身,Jeff(总裁高炼惇)的精力又在海外,管理层的格局决定了公司的判断力;
第二,我们做的事总是超出能力范围,没有设边界,没有自己的根据地;
第三,用人问题。因为战略方向一直不确定,我们的自研完全是乱打。所以也没办法像头部团队那样,围绕制作人沉淀出稳定的师徒关系。
说到底,最大的错误是我们不懂这个行业。比如为了变现,我们常常把休闲游戏越改越复杂,都快做成MMORPG了。包括后来做《梦工厂大冒险》也是,我们把美术和音效调得很好,但它的系统太重度了,IP用户根本不理解这个东西。
在这个阶段,我们投资团队的产品:《全民冠军足球》和《魔力宝贝》都上了微信,但回头想想, 这些都不应该是我们的菜,创梦的优势不在这里。
《梦工厂大冒险》
葡萄君:听起来都是很惨痛的教训。
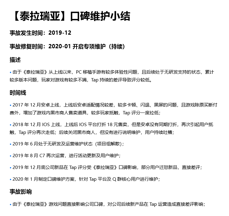
陈湘宇:还有一个最大的痛——《泰拉瑞亚》。就在2019年,这个在全球都非常出名的粉丝向游戏,被我们在TapTap上做崩了。
我们做了一件很奇葩的事:学《神庙逃亡》《地铁跑酷》的复活付费,这完全就是没有敬畏、不了解用户。这个时代的用户知道好东西是什么样的,知道自己想要什么。如果杀鸡取卵,你一定会遭到很大的反噬。
当时我做了一份复盘报告,在全公司晒了出来,让大家看看创梦已经进入了什么状况。
部分复盘内容
葡萄君:你们是怎么走出迷茫期的?
陈湘宇:2018年底我们彻底醒了过来,先抓紧一切时间上市,然后开始修炼内功,进入了「战略调整期」,从公司底层动了一个很大的手术,找到了三块根据地,也就是我们的三项核心业务。从2021年到2023年,我们会把这些战略布局一个一个都交付出来。
研发:
All in消除和竞技,不盲目追求工业化
葡萄君:你们的根据地都是什么?
陈湘宇:一是乐逗游戏研运一体的业务,主要研发消除和竞技品类的游戏;二是腾讯好时光和QQ Family两个线下店品牌;三是我们的用户服务体系,这一块我们还在做,可以以后再单拎出来讲讲。接下来我们全部的精力都在这些业务上面。
葡萄君:一个一个说,消除游戏你们打算怎么做?
陈湘宇:我们花了一年多时间,开发了一款全球消除游戏《女巫日记》。接下来我们准备慢慢从代理全球精品,转变成自研精品。开发团队花了一年时间来解构《梦幻花园》和《梦幻家园》的故事。
《女巫日记》
葡萄君:为什么要花这么长时间做这件事?
陈湘宇:市场上也有很多同类产品:三消+X+模拟经营,但是为什么没有人超过《梦幻花园》和《梦幻家园》?关键就在于它们故事线的架构方式。
拿《梦幻花园》来说,它的LTV比任何消除游戏要高五到六倍,甚至消费在两万元以上的人都非常多,已经接近重度游戏的消费了。它能买得起这么多广告,也是因为这笔账能算得过来。
而这背后的牵引力,就是它庞大的故事线给用户带来的情感。如果到了后期游戏还只是一个推关的消除游戏,那就完蛋了。
而且故事线也使得《梦幻花园》的用户在社群里非常活跃,除了攻略之外,他们会自发写很多故事,比如秃秃的同人故事、感情线。有人连续签到76天,有人举办活动,有人聊种草、宠物……大家已经形成一个圈子了。
↑秃秃奥斯汀↑
葡萄君:那《女巫日记》是怎么做的故事?
陈湘宇:在海外,魔法这个题材有很大的女性用户群。所以我们找了一个好莱坞的剧本,然后找了一位南加州大学毕业的导演把它转化成图象、关键场景。游戏里会有一些交互,比如钢琴可以弹、电视可以看,彩蛋非常多。同时角色都有各自的故事线,你和其他角色的感情、互动,都会在游戏里反映出来,就像一个小世界。
葡萄君:那你们为什么要做竞技品类?
陈湘宇:做竞技其实非常难,一是不赚钱,想做到真正赚钱的地步要付出很大代价;二是做竞技游戏和做其他品类的Know How不一样。那我们为什么要做?因为我们的核心逻辑是「一起玩」。
葡萄君:一起玩?
陈湘宇:这和我们线下店的业务有关。原来我们做过很多探索,比如私人院线、房间、手游网吧……结果都是伪命题。但后来我们发现了一个底层消费行为,这让我们找到了方向:Party Game。
葡萄君:线下店你们做的怎么样了?
陈湘宇:我们线下店的品牌就叫「一起玩」,现在是「腾讯好时光」和「QQ Family」双授权的品牌店,目前已经在广深地区开了五家直营店,5月还有五家新店会开业。核心业务就是主机体验+零售,未来会加上潮玩、手办和盲盒。
葡萄君:财务数据怎么样?
陈湘宇:一家三百平方的店,投资在150万左右,摊销后的利润大概有15%到17%,大概12-15个月就能回本。线下店最高的成本是租金,但我们有腾讯的品牌,给商场的租金可能会比其他店低一些,这也能增加一部分的利润率。
葡萄君:伴随店铺数量的增加,开店的难度会递增吗?
陈湘宇:不会,线下是一个标准化的业务。一旦财务模型跑通,剩下的就是做加法,越到后面越轻松。
葡萄君:按照线上线下业务联动的逻辑来说,你们是不是想做更多的Party game?比如《糖豆人》这种。
陈湘宇:对。在《全球行动》之后,我们发现自己做不了特别重度的竞技。所以现在我们有《小动物之星》,它六分钟一局,而且下一个准备升级的玩法类似《Among Us》。我们所有的项目都会更轻一点。严肃竞技、赛事、战队,这些都不是我们的Know how。
葡萄君:《卡拉比丘》也是这个逻辑?
陈湘宇:《卡拉比丘》偏二次元,它属于创新品类,一直没有具体定位成二次元、竞技或射击。
它的团队之前对射击游戏很有积累。传统射击项目我们做不来,不敢立。但后来我们发现了一个日本的纸片人射击游戏,包括马里奥也做了纸片人模式,就跟团队讲了这个方向:做一个更休闲的,比较轻松又新鲜的射击游戏,比如纸片人可以飘起来打,也可以贴墙等等。
《卡拉比丘》
这个项目很大胆,但我们必须拿出20%时间做别人不敢做的事,否则公司太封闭,会很难吸引人才。立项不久后,这个团队是最受质疑的一个。
葡萄君:为什么质疑?
陈湘宇:因为创新很难达成共识。少数人可能掌握着真理,但有经验的人话语权往往更大。
我经常在Open day里面重复一句话:用过去的经验解决当下的问题,面对未来的不确定性,是我们决策最大的陷阱。当然你也要有人支持——其实这个项目的财务压力很大,但我们几个管理层说,哪怕用自己的钱去投,都要坚持把项目做成。
去年产品出了Demo,在萤火虫动漫展见了一批用户之后,团队的信心就不一样了。他们的用户也很有爱,天天都在讨论音乐、人设、剧情,这也是支撑团队继续做下去的动力。现在有几家发行都希望代理,我们还在犹豫。
葡萄君:那你们还做中重度的游戏吗?
陈湘宇:这部分内容主要靠投资的公司来产出,同时我们也会看一些海外的主机和PC游戏,拿回来做手游化发行。我们有一个发行工作室专门做中重度,它会帮我们撑住公司营收的底盘。
葡萄君:你们短期研发的目标是怎么样的?
陈湘宇:先把《女巫日记》做好,把《小动物之星》发好。在这个过程中,形成一个自己的研发框架,然后再做下一款。
葡萄君:现在的研发框架做得怎么样了?
陈湘宇:要打分的话,大概在四分到五分之间。
葡萄君:没及格?
陈湘宇:因为产品还没交付。就算有发行愿意签约,也要大规模建立用户群,做成了之后才算及格。
葡萄君:你们想过做开放世界吗?
陈湘宇:太难了。我跟刘伟(米哈游总裁)说过,他们是步步为营,所有的步骤都通往一个方向。而我们的发展路径是离散式的,如果突然想做开放世界,那不可能做成。所以还是得一步一步交付,就像通过《小动物之星》,我们要先把像素版的大世界做好。
葡萄君:我还以为你会告诉我,你们也打算建立工业化体系,甚至搞3A。
陈湘宇:工业化个啥?现在好多公司都讲工业化,但很多人都没见过工业化。这里面牵涉的东西太多了。
你想想,全球只有一个工业化的公司,就是育碧。昨天我还在跟自研的老大聊,说团队短板决定了我们能做什么。工业化、开放世界,它们背后都要有一套底层框架。它需要花大量时间去磨技术、策划、美术三个工种的共识。我们先学会扶着墙站起来再说。
「低成本获客,然后变现」
是游戏行业的本质?
葡萄君:复盘这几年,你觉得战略调整,或者公司转型的关键是什么?
陈湘宇:第一个关键点是团队能力和执行力。中层干部能不能打仗?他们的做事方式怎么样?做事方式是否统一?很多公司厉害就厉害在组织能力上面,这一块我们还要夯实。
第二个关键点是交付产品,产品才是一切,我们要少说多做。以前我们也讲过很多概念,天天开战略发布会,但我几乎都没参加,因为这些都是虚的,我不想去。现在我让品牌部把很多事情都压下去了:天天有新闻,就等于根本没有新闻。
葡萄君:你觉得提升组织能力的关键是什么?
陈湘宇:通畅感。以前为什么组织能力不行?就是因为猜忌,每个人都不知道别人想干什么,没有方向感和安全感。
葡萄君:这个问题体现在哪里?
陈湘宇:第一个问题是自上而下的指令太多,整个公司只有老板和主管是CPU,其他人都只是存储器,而我们离一线也远,根本不了解情况。比如一款游戏今天的新增很少,我们以为是渠道商务没做好,但可能只是因为某个素材没优化好。最后出了问题,员工会说:“这个东西是老板让我们做的。”
第二个问题是喜欢空降。我们空降过很多大厂的优秀人才,他们可能擅长从100做到1000,但不一定擅长从0到1,最后就会水土不服。像我们原来招过一个发行负责人,他之前做过几十亿规模的产品线,非常优秀,但我们最终还是劝他回到了大厂。
葡萄君:你的解法是什么?
陈湘宇:我们做了很多组织能力的工具,让所有事尽可能透明,增加full context,让更多的人看到做事的场景。现在公司每两周有一个Open day,我会把最近一段时间公司做的事情、我的想法、我的目标、我这个周期的OKR做什么、为什么这么做……向全员分享。
招人方面我们现在比较谨慎。以前很多大厂的总监过来,直接就要VP的title。但现在我的原则是:我可以给你一个项目,但地位要靠你自己打。
葡萄君:最近你在管理方面有什么心得吗?
陈湘宇:核心就是要懂得本质,而本质就是常识,这里可以分享几个常识:
第一,时间是有限的,时间在哪里,哪里就能出成绩。现在信息不对称的情况越来越少,你必须在一个点上花更多的时间,才能看到比别人更多的东西。《孙子兵法》也讲过,战争的本质就是以多胜少。以前我们一下子找5-6件事来做,这就已经违背了常识。
第二,找比你厉害的人去沟通。所以之前我去海外拜访了很多大企业,包括亚马逊,也向全中国最好的一批企业家学习过。因为我在思考的问题,可能人家已经研究过了。
第三,要找降维的人。以前我们的中层干部是先学习再上岗,这是职场的伪命题。学习是你个人的事,但企业需要你做降维的事:你之前做过没有?最近我招一个做线下会员体系的人,有个应聘者讲得头头是道,最后我问他,你以前做过会员吗?结果他说没有。那为什么你讲的就是对的呢?
葡萄君:你之前说过一句话:游戏行业的本质就是低成本获客,然后变现。你觉得这句话还能生效吗?
陈湘宇:从商业逻辑来讲着肯定成立,但说这句话的时候我对这个行业的理解还是不够。
低成本获客当然对,但你凭什么低成本获客?更本质的是你能够秒变小白理解产品,理解和满足用户的心理,他们愿意选择你,那成本自然就低。
葡萄君:那高变现,高回收的本质又是什么?
陈湘宇:是LTV的持续增加,让用户在生命周期内产生更多的价值,而不是在某个时刻让用户跳进一个坑。
以前我对变现的理解就是运营术,怎么做一套能够赚钱的数值。但现在我会更在乎游戏好不好玩,能不能打动用户的心智。做游戏是用文化贩卖快乐,这才是变现的本质。
葡萄君:这么说的话,获客和变现的本质其实殊途同归。
陈湘宇:对,最开始创业的时候我不懂游戏,但我想给用户带来好玩的东西。现在我发现最早的想法往往最真实,因为在那个时候你什么都不是,不用顾及那么多事情。
葡萄君:你的意思是要不忘初心?
陈湘宇:这么说就太包装了……但它确实能帮你面对困境,支撑你完成转型。不然为什么我们没去做区块链,或者去做投资,变成一家基金公司?为什么这帮兄弟还一直在一起?
葡萄君:为什么你会一直这么有斗志?就没有一个时刻你想放弃?
陈湘宇:不干了我干什么?我是一个做技术出身的人,也没有多大的兴趣做别的事情。而且我真的有一支很好的合伙人团队——做得长久的公司,都是因为合伙人的坚持。只要大家还想好好干,我们就总能跑出来。
游戏葡萄招聘产业记者/内容编辑,
点击「阅读原文」可了解详情
推荐阅读
点击下方公众号名片,获取游戏行业更多信息
Send to Author