昨天,陕西 “堵哭了” 后天的返程路况天气速看!

2018-04-06 新闻就看 896汽车调频 896汽车调频

放假第一天,你有没有被堵在路上呢?

↑↑昨日早10点,子午大道向南往环山路107省道方向

↑↑全程红色的西汉高速


小编昨天还羡慕出门旅游的小伙伴

但是刷了刷今早的朋友圈…

嗯,我的心里只有工作

来和小编一起回忆一下昨天早上的路况

上午10点,神禾二路,子午大道向南往环山路107省道方向车流量大

西汉高速,上午10点50左右,由北往南方向,距离户县东立交还有近一公里,拥堵看不到头看不到尾

上午11点30左右,包茂高速柞水方向车流量大,距离太乙宫收费站500米,已经堵了半个多小时,一动不动

这是中午12点左右的西安绕城高速

从昨天下午开始,西安北车站客流逐渐增加,迎来了旅客出行的高峰期。预计高峰期全站单日发送旅客有望突破20万人,小长假三天预计发送旅客将达到68万人次。

清明小长假期间,西安北车站增加至汉中、宁强动车组列车8对;西成方向动车组列车平均每日开行62对,以公交化开行模式满足旅客往返需求。从车票的预售情况来看,西安至成都、重庆、上海、广州,以及省内的大荔、延安、汉中方向高铁票源较为紧张

可以想象明天的返程之路

也是堵堵堵

但是大家不要担心

贴心的小编为大家准备了返程交通提示

一定要收好记牢~

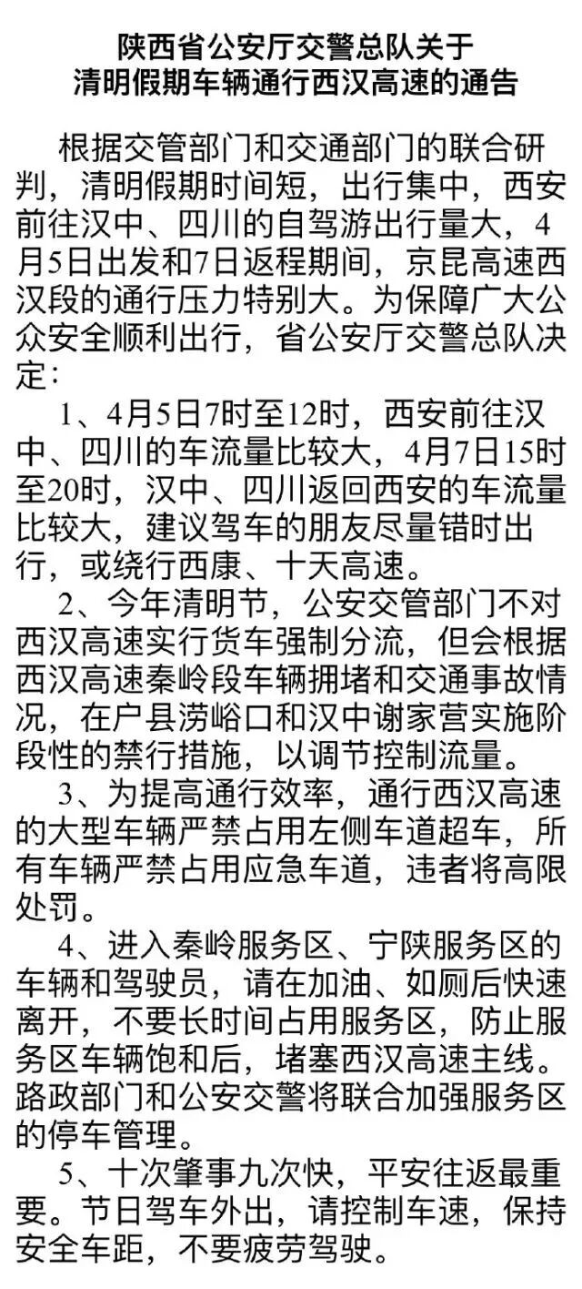
西安交警官方微博@畅通西安发布的【关于清明假期车辆通行西汉高速的通告,预计:4月7日15时至20时,汉中、四川返回西安的车流量较大,提醒大家错时出行。

根据以往假期返程情况来看:

京昆高速西汉段河池寨至涝峪口、西安绕城高速全段、连霍高速西临段、京昆高速西禹段流量会相对集中,其他路段也会较平日大幅增加。

西安市向南方向通往环山旅游带的太白路、唐延路、沣惠南路、子午大道、西沣一级路、西太路、西三环等,向东方向通往白鹿原、世园会址等景点的咸宁路、水安路、华清路、东三环等,向西方向通往法门寺、乾陵景点的大庆路、红光路、枣园路等,向北方向通往湿地公园、黄陵、壶口景点的北辰大道、未央路、西铜一级路等路段易发生拥堵。

西安市区易堵路段主要集中在市区主干道,环城路周边、商圈周边。

温馨提示

假期中短途返程流量增多,请驾驶人注意相关交通流量资讯,提前选择好返程时间和路线,错峰返程,并注意合理安排休息时间,保证充足睡眠,尽量不要夜间驾车,切莫超速行驶、疲劳驾车。

出行堵车已经让人很心塞了

可是接下来几天的天气

也让人开心不起来

整个小长假我省一直是大风、降温、降水天气过程,到目前为止陕北地区和商洛地区的降温较明显,降温幅度在20℃到25℃左右,秦岭山区还下了雪。

昨天早晨的太白山雪景,美不胜收~

从今天起我省自南向北将迎来五到六级的偏北风,陕北和关中地区会再次遭遇扬沙和浮沉天气。 

最低温度出现在7日早晨,陕北会出现零下5到零下7℃的低温,关中北部也在零下1℃左右,关中南部温度可能保持在3到4℃ ,但秦岭山区仍旧是零下1到零下2℃左, 陕南温度4到5℃。

清明小长假期间天气复杂多变

提醒大家外出踏青、祭扫

适时增减衣物

沙尘天气做好自我防护

后天返程也要

注意安全,顺利到达


来源:西安在线贾平凹今年推荐的这本书要火了!

降雨、沙尘还有大风!气温骤降!挺住!

周至被害男孩:父母离异奶奶带大...... 

凌晨快递小哥上门送花,女孩开门后被...

拍张照就能打开你家门车门!实测惊掉下巴

“请立即删除”!网警对某网友“围剿”,笑死了