本文在粤港澳大湾区框架下,论述香港北部都会区建设的背景与意义,分析香港北部都会区对粤港澳大湾区建设的影响,剖析其在产业空间、土地制度、发展模式、要素跨境、粤港深港合作机制等方面面临的挑战,并提出了推进香港北部都会区建设的政策建议。
2021年发布的《北部都会区发展策略》,是在“一国两制”框架下,首份由香港特区政府编制,在空间和实施策略上跨越深港两地行政界限的纲领性文件。
北部都会区规划建设10个重点行动方向及45个行动项目,发展周期为20年,是香港百年来重大发展战略调整,也是粤港澳大湾区建设重大事件。
香港北部都会区的提出,标志着香港融入粤港澳大湾区建设有了新的平台载体,也预示着粤港澳大湾区建设进入一个全新的、香港与内地相融合阶段。
服务国家实现高水平科技自立自强战略
香港对国际科技创新资源要素有内地城市不可替代的强大吸引力,是“双循环”新发展格局中畅通国际循环的重要支撑,是我国实现高水平科技自立自强过程中保持与全球科技创新体系衔接的战略通道。
此外,香港具备服务国家实现高水平科技自立自强战略的良好基础。
促进香港更好融入国家发展大局
规划建设北部都会区是香港更好融入国家发展大局的重大举措,对推动“一国两制”事业发展新实践、保持香港长期繁荣稳定具有重大战略意义。
香港是粤港澳大湾区内唯一一个能与伦敦、纽约等媲美的全球城市,在粤港澳大湾区建设中发挥着不可替代的重要作用。
以北部都会区为平台,作为香港更好融入国家发展大局的“本地抓手”,加快与深圳融合发展,同时与国家在粤港澳大湾区内地城市规划建设的粤港澳合作平台协同联动,将成为新时期香港与内地优势互补、协同发展的新机制新模式。
探索香港深层次问题和共同富裕解决方案
与此同时,“南重北轻”城市发展格局,是导致香港长期职住失衡的重要因素之一。香港南部已形成高端服务业集群,而就业岗位有限的北部聚集了大量居住人口,造成南北向较重的交通通勤压力。
规划建设北部都会区,就是重塑香港空间和产业发展格局,同时通过融入粤港澳大湾区和内地产业体系,以及在“双循环”新发展格局中畅通国际国内循环,加速缓解香港现有矛盾,解决香港长期、深层次问题,进而为香港实现共同富裕奠定基础。
香港北部都会区对粤港澳大湾区
建设的影响分析
“双城三圈”跨境空间框架下“香港-深圳”极点带动功能更趋强化
北部都会区建成后,在打破香港“南重北轻”旧格局的同时,也将从地理空间上拉近深港之间要素流动的实际距离,促进香港北部与深圳南部融合发展,形成更高效的深港发展轴。未来将逐步形成以“香港-深圳”为极点的东部组团,推进大湾区跨境合作和一体化发展进程。
交通一体化的时空压缩效应将促进形成“跨境通勤都会圈”
“跨境通勤都会圈”将加快形成。北部都会区规划多条跨境轨道,建成后将极大促进深港两地要素资源跨境流动,形成半小时跨境通勤都会圈,促进更多的香港及国际企业与内地建立更紧密的交流与合作,并在“香港-深圳”极点带动下,逐渐形成“跨境通勤都会圈”。
大湾区东部创新组团的乘数效应将逐步缩小区域能极差距
其中,科技创新已被视为粤港澳大湾区生产要素合作的重点方向,深港科技创新合作是粤港澳大湾区建设国际科技创新中心的最重要支撑。
在创新要素的外溢和集聚下将深化各生产主体的产业链合作、细化产业分工,发挥创新集群的乘数效应,带动城市群协同发展。
粤港,尤其“香港-深圳-东莞”东部创新组团在科创生态的构建上存在高度互补性,城市之间的科创合作将有利于激活彼此的要素资源和产业链,构成“科技-产业-金融”高品质的科创生态,形成联系更紧密的粤港澳大湾区东部创新组团,带动产业升级转型。
香港北部都会区规划打造的科创平台“新田科技城”和“港深紧密互动圈”,将在跨境交通网络联通下与深圳策略性产业发展区进行科创协作、互动,重塑粤港澳大湾区创新体系,共同打造成全球首屈一指的“科技枢纽”和创新策源地,激发粤港更多的人才、企业和创新技术的交流与产业链合作。
实际可开发空间和产业空间有限
另一方面,用于科创产业发展的空间不足总规划面积的1%。有限的用地规模难以满足科创产业发展,遑论支撑“建设新田科技城为香港硅谷”的愿景,以及支撑国际科技创新中心建设。
建设周期和预算有待明确
此外,建设北部都会区对香港公共财政承载力的挑战,也是香港社会各界关注的重点之一。
北部都会区的建设,可能需要灵活运用公私营合作模式及多样化的融资方式。
土地开发制度有待精简
此外,现有城市规划条例制约土地供应。如果特区政府僵化适用有关条例,则北部都会区土地供应难以破局。
原因主要有:香港的土地开发流程是线性流程;多部门存在重复工作,缺乏跨部门的协调机制,行政流程有待精简。
现有发展模式有待优化
香港现有的发展模式普遍缺乏明确的目标指引、完善的基础设施配套、特定的政策优惠,在招商引资方面也难以发挥指引和辅助作用。
因此,北部都会区的建设,需要对现有的发展模式进行优化。
香港与内地产业有待融合
香港高校基础科学研究能力强,但所能供给的知识难以直接产品化。民间主体向高校“索取”可供转化的科研成果往往难以实现,高校向民间主体“兜售”前沿基础科学研究成果效果不佳。
科技成果转化效率低、高校科研人员缺乏实际经验及市场敏感度,且高校项目脱离市场竞争。
香港和内地之间缺少既了解内地、又熟悉香港的中介服务平台,导致合作“谈得多、做得少”,很多项目最后没有后文。
要素跨境流动有待畅通
科研物资流动的时效性要求很高,但涉及到两地的科研样品、实验试剂等物资种类繁多、覆盖范围广,出入境流程较繁琐,过关需进行严格的检验检疫手续,涉及多个部门审批查验。
一方面是粤港澳大湾区对国际人才的认定范围有限,另一方面国际人才在内地的科技创新创业活动受限。
“惠港十六条”等系列政策发布后,内地至香港的科研经费得到进一步疏通,但香港政府财政和公营机构的资金不允许过境到内地。此外,外资公司资金往来手续繁琐、审批时间较长;创投资本在进入和退出内地时,办理结汇等手续需时较长。
目前,我国尚未出台数据跨境流动的管理细则,特别是数据出境安全评估和重要数据认定尚无明确规定,影响了跨境数据的正常流动。
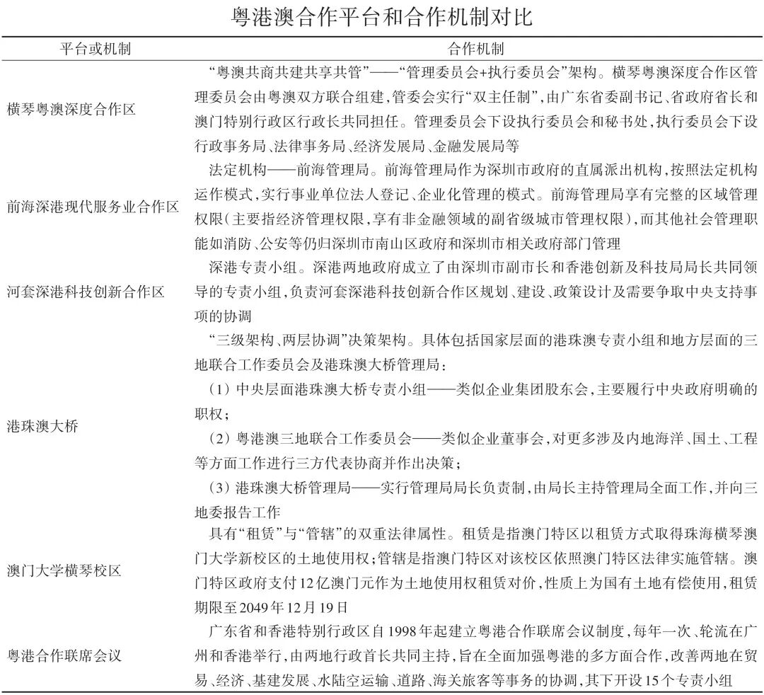
粤港深港合作机制有待突破
粤港澳大湾区框架下推进香港北部
都会区建设的政策建议
北部都会区不应也不会是香港“一已之事”,中央、广东省和深圳市的支持也十分关键。
国家层面:战略性多层次多向度支持北部都会区建设
建议在中央粤港澳大湾区建设领导小组指导框架下,研究成立支持香港北部都会区建设专责小组,及时协调解决北部都会区建设有关问题。
同时,支持深圳用好相关政策,做好相应对接、支持和服务北部都会区建设的有关工作。
例如,在“双碳”战略目标架构下,支持香港与内地绿色低碳协同发展,在香港北部都会区推进低碳试点示范;推动深圳河跨境治理,统一制定水环境治理标准;健全深港垃圾处理协同机制,以共商共建共管方式处理废弃物垃圾;支持深港大气污染、固体废物联防联控,建立科学通报预警的协调机制等。
支持在港中资企业或机构深度参与北部都会区建设,深度参与新田科技城等项目建设,推动内地研发机构前来设立研发中心和创新中心等。支持在港中资企业或机构参与北部都会区住房建设。
湾区层面:以规则机制深度对接深化粤港深港合作
在战略和长远层面,应抓住香港建设北部都会区的契机推动粤港合作升级,打造大湾区融合发展的新标杆。
应在粤港合作框架协议、粤澳合作联席会议制度以及粤港两地重点部门之间的联席会议制度等机制下,将北部都会区建设有关工作列为年度重大合作事项。
在一些重点城市与香港建立的高层会晤制度框架下,加快建立支持北部都会区建设年度重点工作清单。
统筹协调粤港边界地区开发建设,共同制定时间表和路线图。加快完善粤港两地交通和口岸设施“无缝联通”,加快智能口岸建设,探索便捷通关新模式,在河套深港科技创新合作区加快建设跨境专用口岸、探索特殊通关机制。打造口岸经济节点,助力北部都会区建设。
首先,创新河套深港科技创新合作区管理组织架构。建议负责港深创新及科技园的科技园附属公司,以及负责深圳园区开发建设的公司成立合资公司(远期可根据情况增加香港投资方),共同负责北部都会区科技园区的开发建设和运营管理。
其次,建设深港跨境科研机构。由香港高校牵头,与深圳高校和科研机构合作,共同建立跨境大型科研机构,独立于成员院校运营,专注研究前沿科学以及仍未解决的重大科学问题。
最后,建立设立深港科技创新合作专项基金,共同组建专业化、市场化基金投资管理团队及专家队伍,开展项目孵化、项目筛选等。未来可以充分吸纳社会资本进入基金,推动基金与深港双方科创资源链接打通。
首先是推进科研要素自由流动。科研人员通关方面,综合运用先进技术,实现“无感通关”;科研物资通关方面,支持深圳会同海关、市场监管等部门编制科技企业“白名单”。远期设立新型科技专用口岸,实现2个园区之间“通关自由”;科研资金方面,实行特殊监管政策;科研数据方面,从港方园区直接连接数据专线至深方园区。
其次是加快科研管理制度国际对接。完善科研资源配置方式,改革科研项目立项和组织实施方式,建立稳定支持与竞争性经费相协调的科技创新投入机制。在科研项目全流程探索创新,赋予科研机构与科研人员更大的人财物支配权、减少使用比例限制。
最后是探索科学研究高度开放。在合作区实行最开放的科研制度和最宽松的科技政策;允许在《中华人民共和国生物安全法》框架下开展干细胞、基因治疗等研究和应用等。
粤港澳大湾区特别是深圳,企业是科技创新发展的绝对核心和引擎。建议率先引入粤港澳大湾区大型龙头科技企业作为“锚”,为这些企业提供土地、人才、服务等要素跨境高效便捷流动特殊安排等配套支持,带动上下游企业快速形成产业集群效应和产业生态圈。
香港层面:多维多策推进北部都会区规划实施
当务之急是研究和制定北部都会区发展规划纲要,细化有关内容,明确时间表和路线图。
北部都会区发展规划纲要的制定,首先要将香港优势融入国家和湾区发展大局,巩固和提升香港的功能地位。其次要加强与《粤港澳大湾区发展规划纲要》、国家“十四五”规划、广东省和深圳市“十四五”规划等文件的衔接,实现规划协同。最后,要集思广益,最大程度调动社会各界的参与程度和积极性。
一方面,香港特区政府可考虑修订城市规划条例,简化城市规划流程,加快规划建设进度。另一方面,创新收地模式,统一以《收回土地条例》进行大规模收地,配合北部都会区发展。
建议依照《统一收回土地条例》规定,将北部都会区指定发展区域统一划作“公共用途”并作出清晰用途说明,并同步进行规划工作与收地准备工作。
需要制定系统支持政策,全面提升北部都会区对企业和人才的吸引和发展,打造国际一流创新科技生态圈。此外,北部都会区的产业政策要与广东省、深圳市有关产业政策对接协同。
北部都会区创新科技生态圈构想
北部都会区的建设,是一个系统性、长期性和复杂性的重大工程,需要香港特区政府正视各种挑战,调整规划建设有关的法规、制度和政策,强化统筹和执行力度。
同时需要中央大力支持,需要广东省和深圳市积极响应和全力支持,推动政策、资金、企业、机构、人才等要素资源向北部都会区集聚,同时打通香港与内地2个市场,逐步实现区域经济一体化发展,为粤港澳大湾区高质量发展提供引擎动力。
本文有删减,欢迎订阅查看
发挥承东启西、连南接北优势,加快推进中部地区协调发展 | 年会专刊
《科技导报》创刊于1980年,中国科协学术会刊,主要刊登科学前沿和技术热点领域突破性的成果报道、权威性的科学评论、引领性的高端综述,发表促进经济社会发展、完善科技管理、优化科研环境、培育科学文化、促进科技创新和科技成果转化的决策咨询建议。常设栏目有院士卷首语、智库观点、科技评论、热点专题、综述、论文、学术聚焦、科学人文等。