本文在借鉴全球材料强国创新发展经验的基础上,分类探讨中国先进基础材料、关键战略材料与前沿新材料产业发展的现状与问题,设计中国新材料技术创新突破路径,并进一步提出政策保障措施,以期为制造强国战略的实现提供支撑。
“一代材料、一代器件、一代装备”,新材料对新兴产业发展具有基础与先导作用,对国民经济、国防军工建设起着重要的支撑和保障作用。
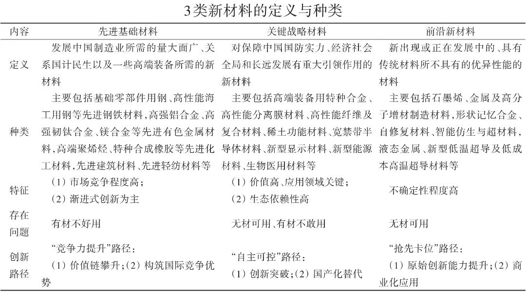
新材料是基础性、综合性产业,可以分为先进基础材料、关键战略材料与前沿新材料等具有不同属性特征的细分门类。
国际经验
美国、欧盟和日本作为全球领先的新材料强国,其成功的实践经验模式对中国新材料创新突破具有重要的借鉴意义。
美国主要通过构建国家实验室体系、推行材料研发技术变革和实施军民融合战略措施促进新材料创新突破。
欧盟主要通过制定新材料战略发展规划、集中配置创新资源、组建区域型中介组织等措施实现新材料的创新突破。
日本主要采取开展新材料技术趋势预测,打造“官产学”的研发应用一体化模式来促进新材料的创新突破。
国内现状及存在问题
本文将新材料分为先进基础材料、关键战略材料和前沿新材料,分别探讨中国新材料创新突破的现状与存在的问题。
本文将新材料分为先进基础材料、关键战略材料和前沿新材料,分别探讨中国新材料创新突破的现状与存在的问题。
中国新材料产业创新发展现状
先进基础材料是基础工业升级发展的必须材料,市场需求范围广,具有“一材多用”的特点,其技术工艺、生产规模和应用水平是衡量国家工业基础的重要标志。
中国的纺织先进材料、特种钢铁材料、有色金属材料等先进基础材料总体上处于优势地位,产量和规模基本达到全球前列水平,部分先进基础材料的研发生产与应用技术已经达到或者接近国际水平。
关键战略材料是国家重大工程和战略性新兴产业需要的关键保障材料,具有价值高、应用领域关键等特点。
中国的稀土功能材料、生物医用材料和新型显示材料发展迅速,具备了一定的市场竞争优势。
中国关键战略材料产业链体系完整,产业集群化发展态势明显,创新进步快,技术能力稳步提升,国产化趋势明显。
前沿新材料是引领先进制造业未来发展,需要提前布局的新材料,具有先导性和颠覆性等技术特征。
中国已经在石墨烯材料、增材制造材料、极端环境材料等前沿新材料领域具备了一定的领先地位。
以石墨烯材料为例,在十大高质量专利中,中国拥有4项高质量专利,主要分布在纳米技术与纳米薄膜技术领域。
中国新材料创新发展存在的问题
中国先进基础材料存在低端产能过剩、高端供给不足以及“有材不好用”等问题。
原因包括:世界级品牌较少,产品低价与同质化竞争严重;高品质产品生产稳定性亟待提高;科技创新平台、服务平台及相关数据库建设滞后等。
中国关键战略材料受制于人的现象突出,产业链供应链安全问题没有得到解决,面临“无材可用、有材不敢用”困境。
原因包括:中国尚未掌握基础性核心专利;关键战略材料创新与开发具有长周期、高资本密度等特征,国内相关企业经营发展压力较大,倾向低价竞争,被锁定在价值链中低端;发达国家对中国关键战略材料的围堵与打压等。
中国前沿新材料面临技术落后于人,“无材可用”,错失技术革命窗口期的风险。
原因包括:中国前沿新材料科技创新基础能力较弱,核心能力处于“跟跑”阶段;科技成果转化率低,前沿新材料技术创新主要由科研院所为主,企业参与较少;科研资源分散且重复建设等。
中国新材料创新突破路径设计的总体思路为面向国家制造强国战略,立足于新材料产业发展趋势和产业基础,以提升自主创新能力为核心,以突破一批“卡脖子”关键新材料、抢占一批制高点材料技术为重点。
先进基础材料“竞争力提升”路径设计
一是推动先进基础材料企业向价值链中高端攀升,增强价值获取能力。
鼓励先进基础材料企业介入产业链上游环节,引导企业加大产业链下游环节的投入力度,增强企业技术研发与运营管理能力,占据价值链高增加值环节。
推动龙头企业主动嵌入国际创新合作网络,建立“全球管道—知识获取—本地溢出”机制,对前沿知识进行本地化转译、本地化化扩散和本地化改造。
支持中小微企业走“专精特新”道路,鼓励与下游整机企业建立合作研发模式,发挥整机企业的信息和知识的比较优势,推动产业链供应链知识流动和优势互补,提升先进基础材料企业技术创新效率和实现技术创新能力赶超,增强价值获取能力。
二是培育先进基础材料国际知名品牌和全球化运营能力,提升国际竞争力。
加大先进基础材料产业链延链补链政策支持力度,推动有实力的材料企业进行多元化布局,实现谱系化发展;支持材料企业品牌创建活动,推动先进基础材料企业向原始设计制造商、原始品牌制造商转变。
鼓励材料企业“走出去”,整合全球资源,逐步积累全球化管理经验,提升全球运营能力;支持材料企业开展国际合作谈判,逐步成为某一领域规则的核心参与者,推动企业向全球价值链网络中心位置跃迁,掌握国际规则的主导权。
关键战略材料“自主可控”路径设计
一是完善创新生态,推动关键战略材料技术创新突破。
构建与完善“主机企业牵引+材料企业集聚”的创新生态系统,建立主配协同创新机制,推动主机企业与材料企业转向联合研发模式。
培育和壮大产业组织者,发挥其在资源整合、要素调配方面的优势,集聚多元主体,强化产业链与创新链耦合,形成关键战略材料“创新联合体”。
建立政府引导的新型举国体制,利用国家战略科技力量和市场力量,构建国家创新体系,实施重大科技攻关计划,推行“揭榜挂帅”体制机制,推动关键战略材料创新突破。
特别是要组织关键战略材料装备生产企业与材料生产企业开展联合攻关,加快先进工艺技术与专用核心装备开发,实现材料生产关键工艺装备配套保障。
二是完善应用生态,推动关键战略材料国产化替代。
制定关键战略材料强制性标准,实行关键战略材料资质许可制度,并进行动态调整,倒逼材料企业等主体提升关键战略材料性能与材料就绪度。
推行关键战略材料试点示范,鼓励中介组织开展关键战略材料生产商与应用商的对接活动,宣传国产关键战略材料性能的优越性与可靠性。
制定关键战略材料国产化替代清单,对清单内的材料进行应用补贴。
鼓励企业对国产关键战略材料先行先试,加强关键战略材料首批次应用保险制度实施力度。
前沿新材料“抢先卡位”路径设计
一是构建开放型技术创新体系,提升前沿新材料原始创新能力。
鼓励高校、研究机构与龙头企业共建前沿新材料基础研究平台,针对前沿新材料基础科学知识、产业共性技术展开研究。
鼓励地方政府加大前沿新材料基础研究投入力度,支持地方政府主动引进前沿新材料全球跨国企业、具有全球影响力的研发中心并提供土地、资金、人才等支持。
鼓励本国前沿新材料龙头企业与大型研发中心进行全球化布局,积极引进海外前沿新材料战略科学家。
二是加强前沿新材料应用标准建设,提升技术成果转化率。
鼓励前沿新材料企业选择特定细分市场进行商业化应用,打造最小可行性产品。
强化前沿新材料行业应用标准制定,鼓励科研院所与龙头企业将本地区的行业标准拓展成国家标准、国际标准,锁定前沿新材料产业技术轨道,占据全球领先位置。
一是加强新材料产业链建设。探索实施新材料产业链链长制,系统推进新材料产业链建链、补链、固链等工程,打通新材料产业链断点、堵点,提升新材料产业链现代化水平。
二是加强新材料创新链建设。加强国家战略科技力量建设,鼓励成立新材料产业新型研发机构,支持组建新材料技术创新联盟与设立新材料国家重大专项,推动新材料产业原始创新能力的提升。
三是加强新材料产业服务链建设。推动实施科技创新服务链调查行动,全面摸清新材料产业的各类科技服务机构建设现状,识别科技创新服务链中的断点、卡点、堵点及薄弱环节,并给予特殊支持。
一是加强新材料创新预测工作。以科技部为牵头单位,成立新材料技术预见指导机构,定期开展战略研究以及发布新材料技术创新突破的技术清单、路线图与时间表。
二是构建完善新材料安全预警机制。支持研发新材料安全预警监测平台,梳理新材料优势领域和卡脖子领域,建立整机企业与材料企业协同创新清单、产学研创新合作清单等,提升精准分析和分级管理能力。
三是制定新材料产业竞争力指数并持续跟踪调查。建立新材料产业发展评价体系,构建新材料产业发展模型,制定产业评价体系,定期制定与发布新材料发展指数。
一是加强创新平台建设。支持行业龙头企业整合上下游创新资源,牵头设立新材料基因组实验室、新材料基因技术研究平台、新材料创新联合体,建设国家制造业创新中心、新材料技术创新中心和工程研究中心,提升产业基础工程技术创新与产业化应用能力。
二是构建新材料行业知识服务系统。利用专项基金,引导机构建设新材料分馆或示范区,收集与整理新材料数据资源,构建行业知识服务系统。
三是完善新材料测试、表征、评价基础设施建设。鼓励构建新材料测试评价体系及建立国家级新材料测试评价平台,为中小企业提供新材料测试评价服务。
四是建立新材料标准供给体系。制定新材料标准领航行动计划,鼓励新材料行业协会、新型研发机构、新材料龙头企业积极参与产业标准的制定,建立支撑新材料产业高质量发展的标准体系,加大新材料标准的有效供给。
一是建立多层次的人才引进和培养体系。建立新材料“卡脖子”技术人才需求清单,面向国内外引进高层次人才和团队;鼓励科研院所开设新材料相关专业及加大技术人才培养力度;支持中国职业院校建设人才技能实训基地,培养新材料产业技能型人才。
二是鼓励新材料人才交流。支持本国科学家与海外科学家展开新材料创新合作研究;支持本国有基础、有实力地区积极举办国际会议,吸引全球优质资源本地化集聚;鼓励新材料科研院所、企业主动赴海外,学习国外先进技术知识。
三是推动新材料公共数据共享共用。构建新材料公共数据库、数据云,鼓励科研院所、国有企业率先实施基础研究数据的共享共用行动。
国产电子束光刻机面临诸多问题,未来将走向哪里 | 年会专刊
《科技导报》创刊于1980年,中国科协学术会刊,主要刊登科学前沿和技术热点领域突破性的成果报道、权威性的科学评论、引领性的高端综述,发表促进经济社会发展、完善科技管理、优化科研环境、培育科学文化、促进科技创新和科技成果转化的决策咨询建议。常设栏目有院士卷首语、智库观点、科技评论、热点专题、综述、论文、学术聚焦、科学人文等。