知名作家痛失爱妻,20年情深不敌病魔…每年40万女性死于这种常见病!

知音

“我的木子走了。”作家唐家三少深夜在微博上发的几个字,让无数人唏嘘不已。抗病三年,他深爱的她,终究离开了人世。




唐家三少,本名张威,网络小说作家,中国作协主席团委员。代表作有——《光之子》《斗罗大陆》、《绝世唐门》、《为了你,我愿意热爱整个世界》等。



微博中提到的木子

就是唐家三少的爱人

身患乳腺癌已经多年


两人的爱情故事十分令人动容,唐家三少还专门写过一本《为了你,我愿意热爱整个世界》,内容就是以他和妻子作为原型,叙述了长弓和木子相知相爱20年的情感磨练。


书中唐家三少写到:两人相识时,一个16岁,一个18岁,为了追求木子他曾一年内写下137封情书,超过100万字。这一描述后来也被其妻子在采访中证实:第100封信时,唐家三少还曾写到——我要一直写下去,直到你做我的新娘为止。



《为了你,我愿意热爱整个世界》这本书在2017年被拍成电视剧,今年6月曾热映。主演分别是罗晋和郑爽。得知消息后,罗晋也发文表达哀思:


然而现实并不像电视剧那般圆满。2015年,美好的生活被打断了。那一年的年底,唐家三少的奶奶肺栓塞转脑梗,半身不遂躺在病床上;李默则被查出乳腺癌,而且是最严重的三阴型乳腺癌。


第一时间内,他带着妻子在北京最好的医院做手术切除肿瘤。他用“黑暗”来形容那段时间的生活:连续两周,每天瘦一斤,体重从八十五公斤掉到了七十八公斤。


唐家三少写过一篇关于妻子病情的描述,令人动容。(以下为部分节选)



唐家三少喜欢长发,

妻子为他留起了长发;

但因为化疗不得不剪掉,

作为生日礼物送给他:



唐家三少在微博中

也一路更新着妻子的抗癌史:


他也写下很多表达对妻子爱意的话:


“我的心不大,只装得下一个你。不管顺境逆境甚至是绝境,只要有你在身边,我就不会怕。”


“我发现,如果她离开,我将没有我自己。她十六岁做我的女友,那时,我十八岁。一路走来,二十年了。”


尽管妻子的病情一度好转,但最终奇迹还是没有发生,木子还是离开了大家。12日下午唐家三少再发微博,字里行间都是对妻子的不舍:我好想她……



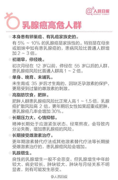
 女性要注意防范乳腺癌 


唐家三少的妻子2015年11月查出乳腺癌,在复查中被发现淋巴多发性转移、胸骨转移、肝转移。医生当时说,三阴乳腺癌没有靶向药,只能化疗,肝转移,平均时间一年半。最终,她在与病魔的抗争中坚持了3年。


乳腺癌这个疾病近几年已经带走了不少我们熟知的人,比如前不久的《樱桃小丸子》作者——樱桃木。


还有之前离去的姚贝娜、陈晓旭……等人。


唐家三少在采访中曾说,

妻子是因为发现了肿块

才知道自己患病的。


据了解,全球平均每年约有40万女性死于乳腺癌。那么哪些人患乳腺癌风险较高?乳腺癌如何自查?怎样降低患病风险?不同年龄,应如何给“乳房体检”呢?

 乳腺癌对女性是不可忽视的疾病,希望大家能及时自查、就医。


愿逝者安息,

活着的人珍惜每一天。


来源:19楼(my19lou)、新闻晨报等


更多精彩妈妈下午手术,22岁的女儿说:你们都去医院了,谁来给我煮中饭?

商务合作请联系QQ:2916006726

转载授权请联系QQ:2265824827


    阅读原文