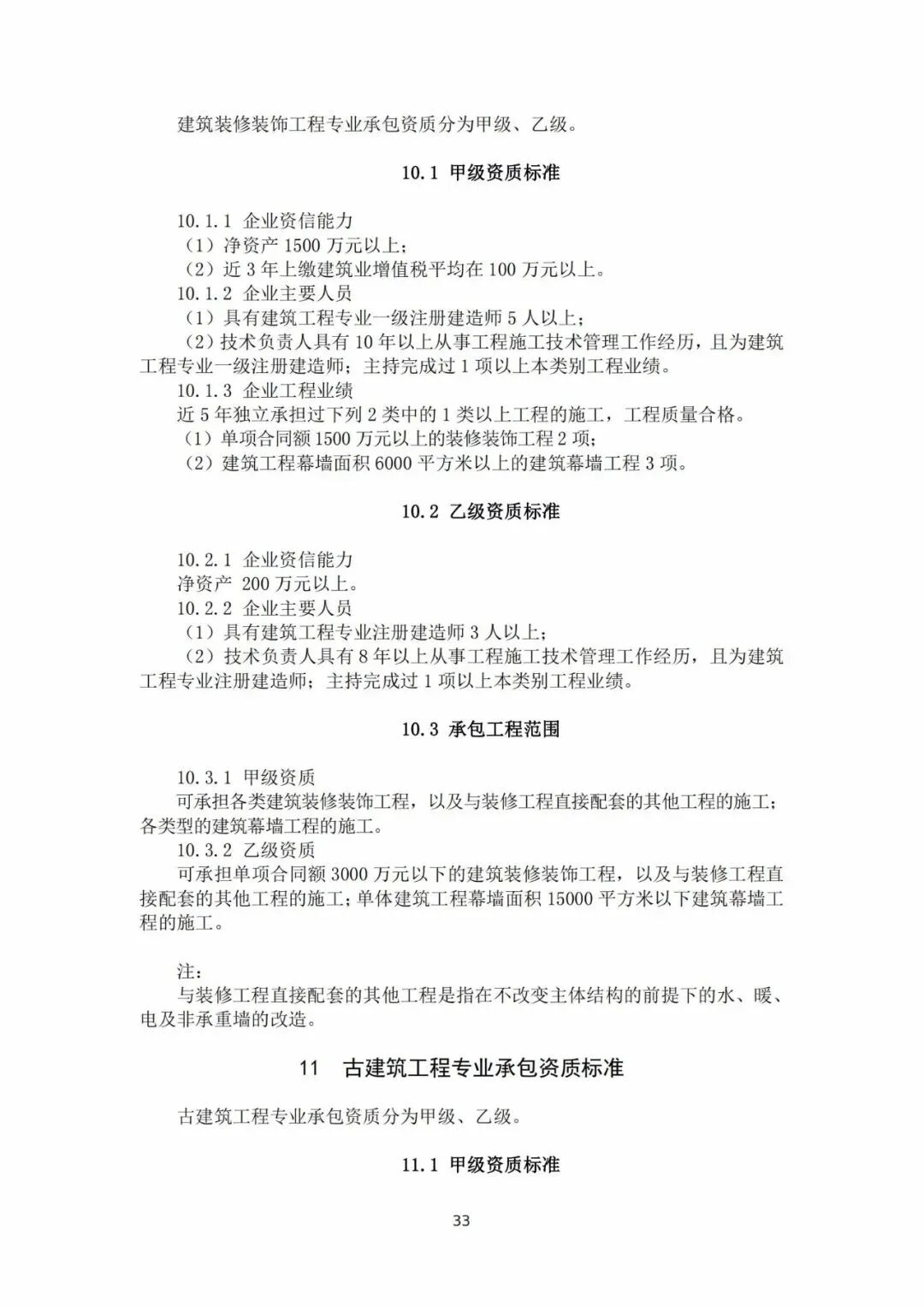
关注我们
获取更多业内资讯与深度好文
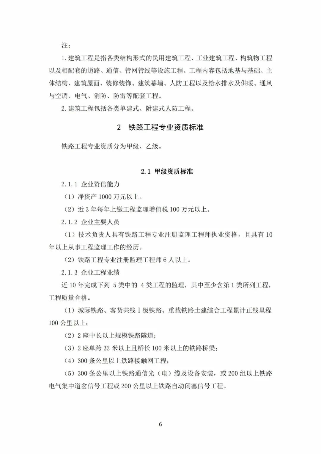
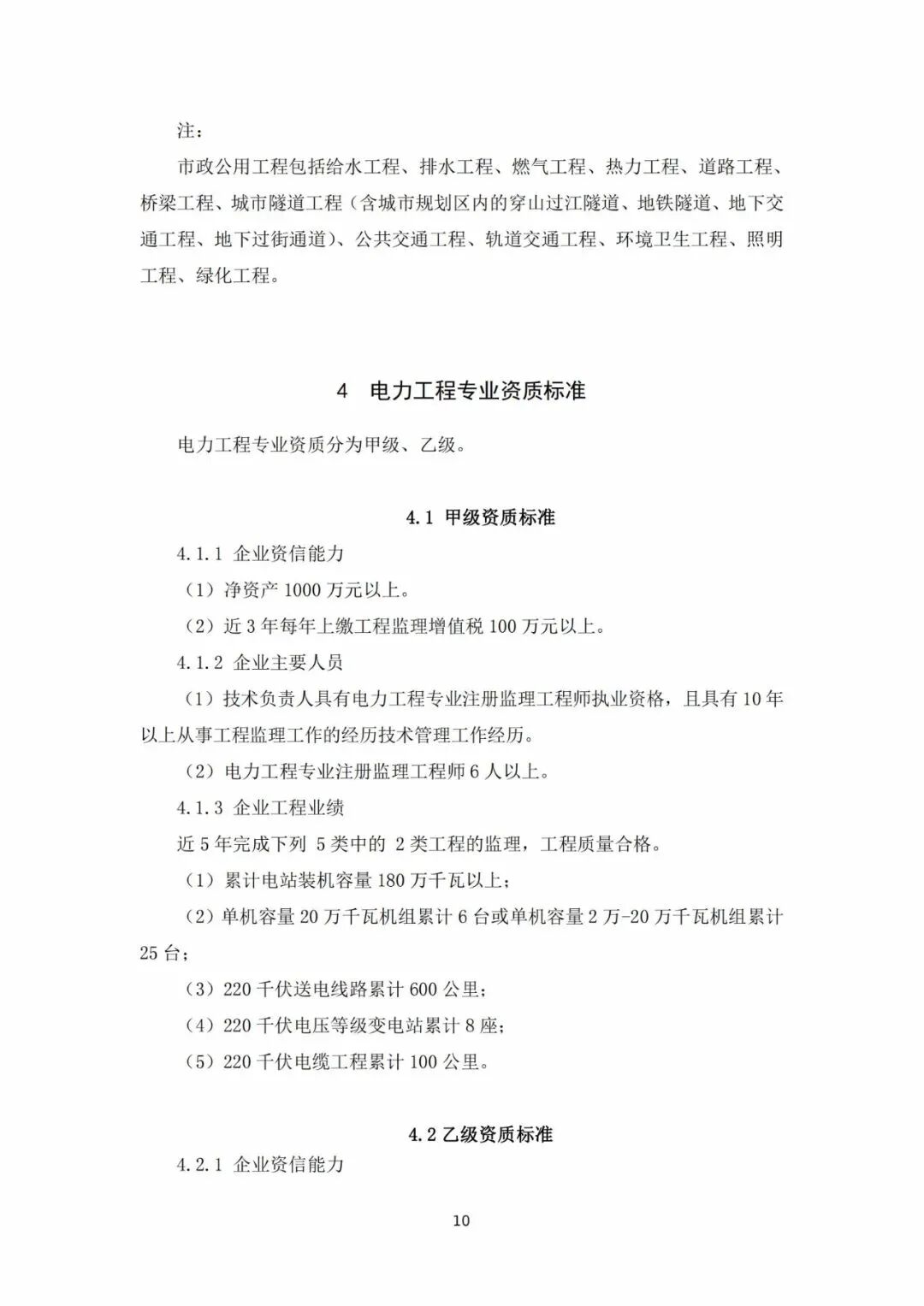
刚刚,住建部发布中华人民共和国住房和城乡建设部关于《建筑业企业资质标准(征求意见稿)》等4项资质标准公开征求意见的通知。有关单位或个人可于2022年3月10日前提出反馈意见。
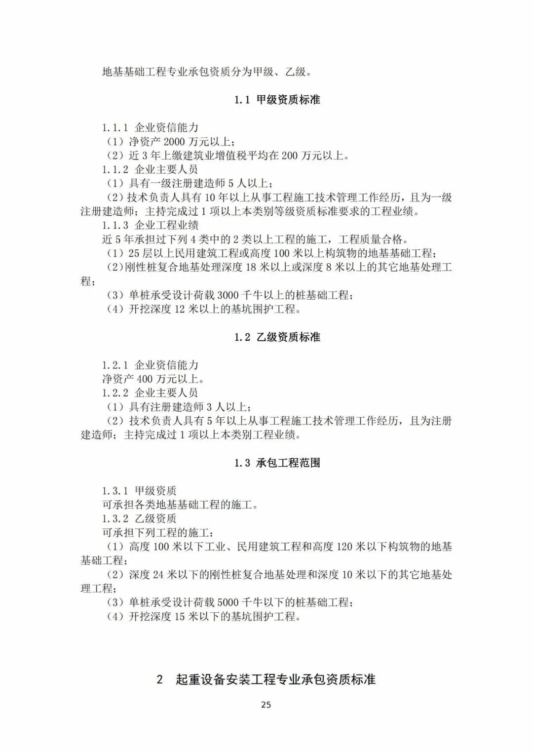
1月26日,住建部发布关于修改《建筑业企业资质管理规定》等三部规章的决定(征求意见稿)的通知。其中提出:1.建筑业企业资质分为施工综合资质、施工总承包资质、专业承包资质、专业作业资质。施工综合资质不分类别与等级。2.施工总承包资质、专业承包资质按照工程性质和技术特点分别划分为若干资质类别。各资质类别按照规定的条件划分为甲、乙两个等级,部分专业承包资质不分等级。专业作业资质不分类别与等级。
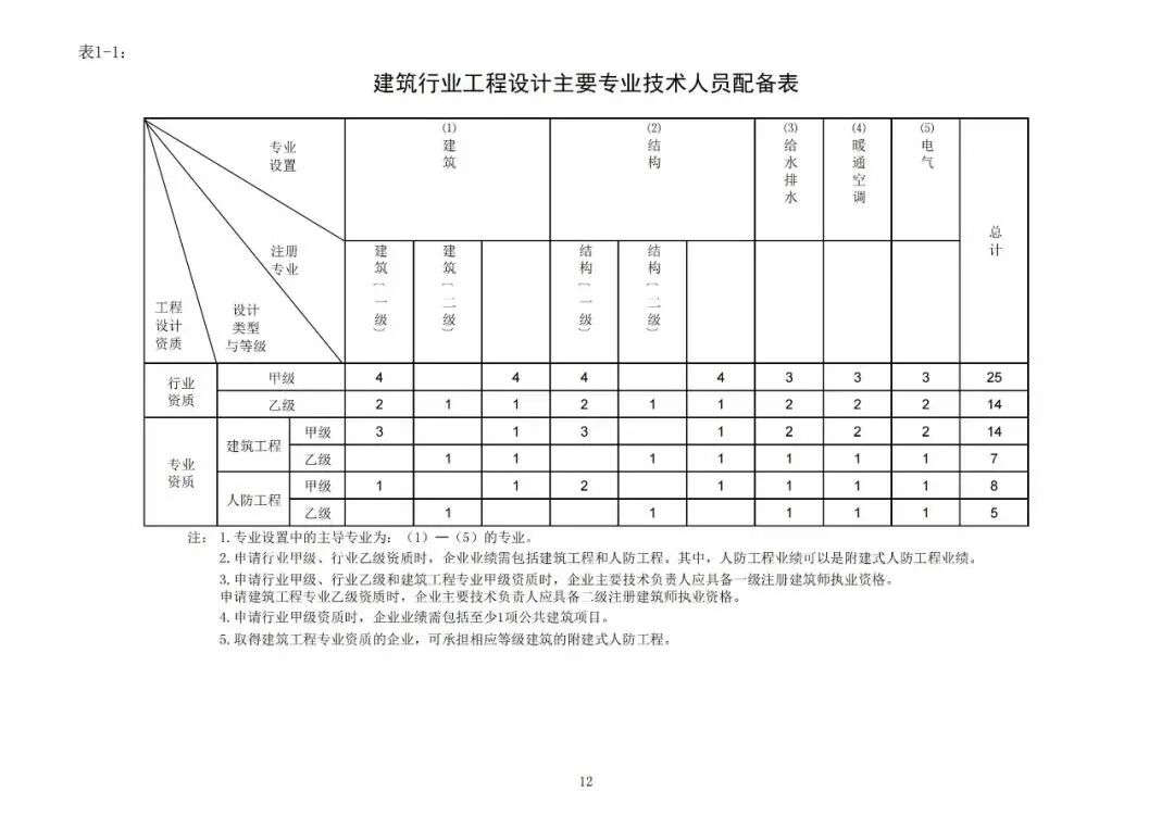
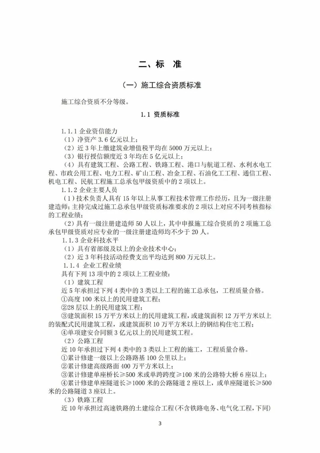
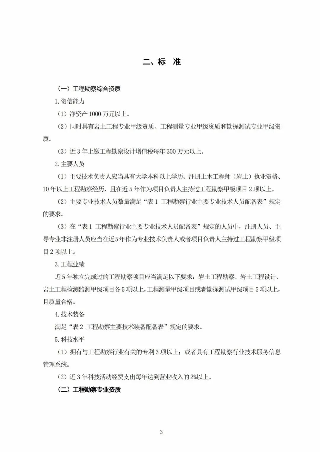
此次,《建筑业企业资质标准(征求意见稿)》对施工综合资质有以下要求:
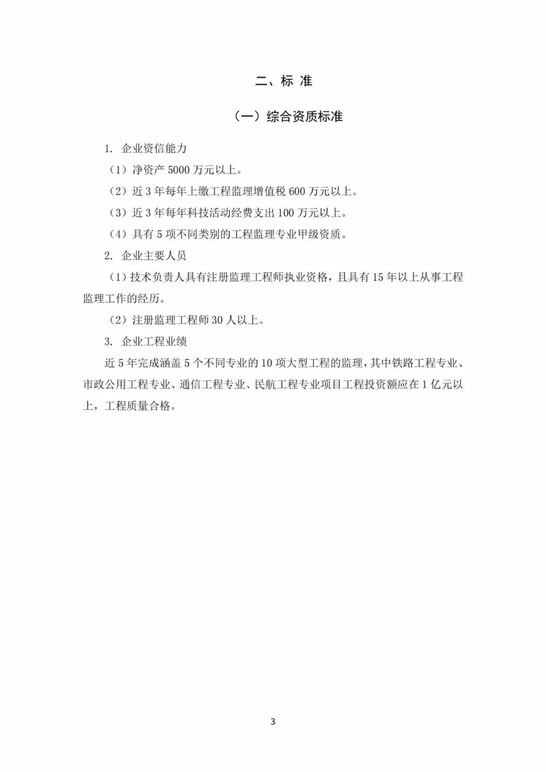
1.
企业资信能力方面:
(1)净资产3.6亿元以上;
(2)近3年上缴建筑业增值税平均在5000 万元以上;
(3)银行授信额度近3年均在5亿元以上;
(4)具有建筑工程、公路工程、铁路工程、港口与航道工程、水利水电工程、市政公用工程、电力工程、矿山工程、冶金工程、石油化工工程、通信工程、机电工程、民航工程施工总承包甲级资质中的 2 项以上。
1.
企业主要人员 :
(1)技术负责人具有15 年以上从事工程技术管理工作经历,且为一级注册建造师;主持完成过施工总承包甲级资质标准要求的2项以上对应不同考核指标的工程业绩;
(2)具有一级注册建造师50人以上,其中申报施工综合资质的2项施工总承包甲级资质对应专业的一级注册建造师均不少于20人。
1.
企业科技水平 :
(1)具有省部级及以上的企业技术中心;
(2)近 3 年科技活动经费支出平均达到 800 万元以上。
1.
企业工程业绩 :
具有下列13项中的2项以上工程业绩:
三步即可将我们设为星标~
微信责任编辑:孟竹
校对:时永庆
< 往期推送精彩回顾 >
住建部印发 “十四五”建筑业发展规划!明确七大主要任务!
住建部:深入排查"危大"工程隐患!做好2022年春节期间安全防范工作!
共35名!第十批全国工程勘察设计大师名单公布!
中央定调2022年经济!明确七大重点!
行业的深度解读 | 权威的信息资讯
建筑时报简介
关注我们
关注中国建筑业
《建筑时报》是国内公开发行的中国建筑业产业报,是行业的权威性媒体。
《建筑时报》以“忠诚于建筑业”为社训,在推动传统媒体与新兴媒体融合发展的过程中,《建筑时报》依托报纸的品牌优势,深度重塑建筑行业的特色文化,实现包括报纸、微信、网站等多种载体一体化运营的融媒体发展模式。通过对内容生产进行定制化、专业化、典型化综合制作与精准推送,着力于以产业链整合、行业间联合、线上线下结合为基础的模式创新,全力打造一个“观点前沿,资讯更快,视野更广”的建筑业全媒体资讯平台。
建筑时报官网建筑新网(www.jzsbs.com)是依托建筑时报社的人才和信息资源创建的一个综合性建筑行业新闻网站。
建筑新网目前开通了“行业新闻”“各地建设”等多个频道,网站以发展的眼光观察中国建筑业,从客观的角度解析行业重大事件,剖析企业发展之道,展示城市建设风貌,用独到的视角观察建筑业的各项事业发展。
国内统一连续出版物号CN31-0051
邮发代号3-82
每周一、四出版
全年订价人民币120元
全国各地邮局均可订阅
长按指纹扫描 开启建筑视界