关注我们
获取更多业内资讯与深度好文
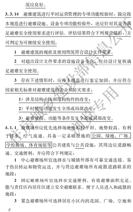
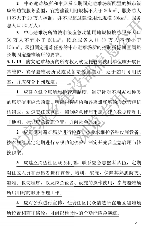
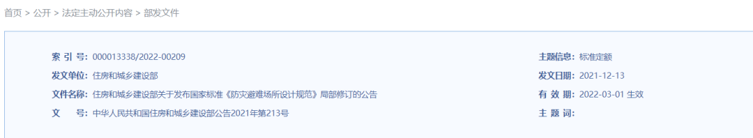
5月10日,住建部发布发布国家标准《防灾避难场所设计规范》局部修订的公告,并发布两项新行业标准:《湿地公园设计标准》《环境卫生图形符号标准》。
具体如下:
三步即可将我们设为星标~
微信责任编辑:孟竹
校对:时永庆
< 往期推送精彩回顾 >
冲在抗疫第一线!全国各地建企在行动!
重磅!住建部:建筑业企业资质标准公开征求意见!
王蒙徽:今年将重点推动五大方面住建工作!
住建部印发 “十四五”建筑业发展规划!明确七大主要任务!
行业的深度解读 | 权威的信息资讯
建筑时报简介
关注我们
关注中国建筑业
《建筑时报》是国内公开发行的中国建筑业产业报,是行业的权威性媒体。
《建筑时报》以“忠诚于建筑业”为社训,在推动传统媒体与新兴媒体融合发展的过程中,《建筑时报》依托报纸的品牌优势,深度重塑建筑行业的特色文化,实现包括报纸、微信、网站等多种载体一体化运营的融媒体发展模式。通过对内容生产进行定制化、专业化、典型化综合制作与精准推送,着力于以产业链整合、行业间联合、线上线下结合为基础的模式创新,全力打造一个“观点前沿,资讯更快,视野更广”的建筑业全媒体资讯平台。
建筑时报官网建筑新网(www.jzsbs.com)是依托建筑时报社的人才和信息资源创建的一个综合性建筑行业新闻网站。
建筑新网目前开通了“行业新闻”“各地建设”等多个频道,网站以发展的眼光观察中国建筑业,从客观的角度解析行业重大事件,剖析企业发展之道,展示城市建设风貌,用独到的视角观察建筑业的各项事业发展。
国内统一连续出版物号CN31-0051
邮发代号3-82
每周一、四出版
全年订价人民币120元
全国各地邮局均可订阅
长按指纹扫描 开启建筑视界