![]()
近日,硚口区、蔡甸区
发布了2021年小学新生入学通知
目前已有10个区发布
多所小学也发布入学摸底公告
小编在此提醒各位家长
一定不要错过网报安排
部分重点小学要求略不相同
有的学校要求比较严格
请仔细阅读具体详细通知/公告
下面一起来看具体内容!
![微信图片_20210520154141.jpg]()
![微信图片_20210520154146.jpg]()
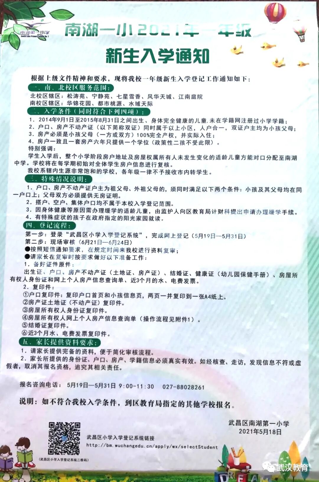
出生证、户口、房产不动产证(土地证、房产证)、结婚证、健康证(幼儿园保健手册)、房屋所有权人身份证和网上个人房产信息查询单、近3个月的水电费发票。①户口复印件∶复印户口首页和小孩信息页,两页一并复印到一张A4纸上。提供近3个月的水、电费发票,这种要求比较少见,为什么呢?
南湖一小一位老师曾解释,要求家长提供水、电费发票,是想核实是否为辖区内的常住户,“如果户口在这里,并在这里常住,相关的证明材料齐全,报名就很简单。如果是闲置的空户,就不能享受该房产的对口入学资格,由区教育局统筹安排入学。”近年来,该校的入学压力越来越大,每年上学“挤破头”,难免有家长为了孩子的教育而临时搬进学区房,所以学校的验证手续会严格一些。
![微信图片_20210518174611.jpg]()
1、适龄儿童应具有我校辖区服务范围内的常住户籍,其户籍应随父/母(法定监护人)在同一户籍上,户籍与实际常住地、房屋产权证(持有者是适龄儿童的法定监护人)一致。2、如果房屋产权人不是儿童的父母,而是儿童的祖父母或外祖父母,父母方必须持有政务中心开具的《不动产登记资料查询结果告知单》《武汉房屋交易权属登记及合同备案信息查询结果》以及结婚证(单亲家庭提供离婚证和离婚协议),方可办理入学登记,否则该儿童必须到父母名下的房产所属辖区对口学校进行入学登记。3、持有我校辖区服务范围内房产《武汉市商品房购房合同》的家庭,其适龄儿童暂时不能进行入学登记。4、监护人房产证必须100%完全产权,如夫妻—方100%或夫妻各占50%(其他比例产权无效),夫妻各占50%产权的,需要提供结婚证。5、未满6周岁的儿童(2015年8月31日以后出生)一律不予办理入学登记。6、特别强调,我校系辖区内生源非常饱和的学校,各年级一律不予接收市内转学生。市外学生申请转入的,在资格核查通过后进行排序,按照"一出一进"的方式依序办理,也可由区教育局统筹安排至其他学校就读。
南湖一小和南湖二小均是生源较饱和的学校,各年级一律不予接收市内转学生。对口的公办初中南湖中学更是首屈一指!而按照目前的武昌区对口划片安排和小升初新政的影响,南湖一小+南湖二小毕业生对口直升南湖中学,强强联合!这也反映了热门小学的落户年限和要求严格的原因。
![]()
![]()
![]()
未及时按要求进行网上登记的,由区教育局统筹安排入学,不再享受对口入学政策。
![]()
![]()
1、对在入学过程中提供假证件和假证明材料,填写虚假信息的,一经查实,将列入入学诚信黑名单,不再提供公办学校入学学位,造成后果家长自负。在正式入学前,学校将再次核查学生入学信息,如有户籍迁出、房产出售行为或未实际入住的,将取消其录取资格,已录取的取消其录取结果。2、资料提交后无法修改,请确保所填写信息和上传资料准确无误;资料审核通过后,因住房或户籍发生变更不能再作修改,请在注册前做好户籍迁移或房产变更手续。3、上传资料不全、未按要求上传图片或上传图片不清晰,资料审核将不予通过。请在报名时按要求备齐并上传相关资料,以免影响学生正常入学。
![]()
![]()
![]()
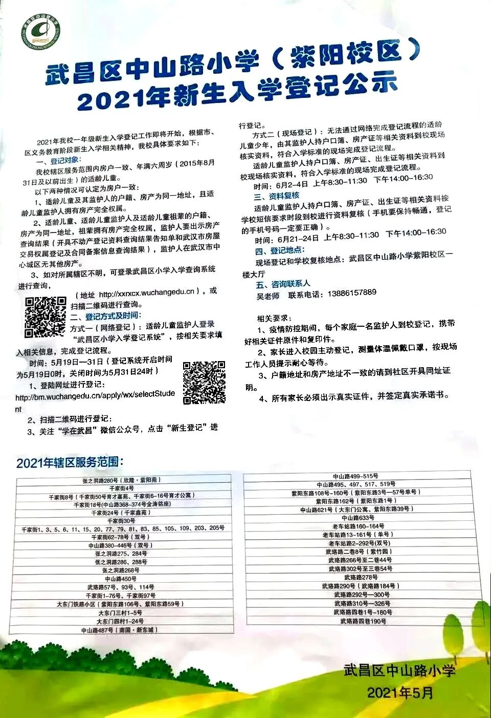
1、除常规资料以外,额外需要新生幼儿园家校联系手册。2、提供线下登记的形式,6月2-4日到校现场核实进行现场网报。3、面审时,若户口地址与对应的房产地址不吻合,要提供相关部门证明。(一般是当地派出所的证明)。
除了这些热门小学,还有部分小学的入学要求中包括其他软性要求。
武汉市教育局规定:空户、搭户及集体户等“人户分离”的不作为对口入学的依据,由当地区教育局统筹安排入学。往年,还会有老师家访,查看“入住痕迹”。所以各位家长,一定要重视,仔细阅读相关小学入学要求,做好准备。老师家访除了看证件,还会观察家里是否有孩子入住的痕迹,包括墙壁上有没有孩子的贴画、涂鸦或奖状,卫生间有没有儿童洗漱品等。如果什么线索都没有,就会在反馈信息时写上“入住痕迹不明显”。如果是属于搭户行为,也不能作为对口入学的依据,改为由区教育局统筹安排入学。
此举意在防止为了让孩子上热点学校,从而把户口搭在亲戚或朋友家,而孩子并没有居住在对口入学的房产里。
![微信图片_20210520154840.jpg]()
![微信图片_20210520154843.jpg]()
![微信图片_20210520154847.png]()
![微信图片_20210520154900.png]()
![微信图片_20210520154906.jpg]()
![微信图片_20210520154909.jpg]()
![微信图片_20210520154913.jpg]()
![微信图片_20210520154927.png]()
![]()
![]()
网报地址:
https://whqkjy.whxueji.cn/报名时间:5月21日-6月18日
![]()
![]()
![]()
为贯彻执行《义务教育法》《民办教育促进法》及其实施条例等法律法规,教育部、省教育厅、市教育局关于义务教育阶段新生入学工作有关规定和新冠肺炎疫情防控常态化要求,按照“依法组织入学、坚持以区为主、保持政策稳定、优化工作程序、均衡配置资源、分散热点问题”的总体要求,进一步强化义务阶段入学通知制度,特制定2021年蔡甸经济开发区、奓山街道义务教育阶段服务范围小学、初中新生入学实施办法。
根据蔡甸经济开发区、奓山街本地人口分布及学校布局情况,采取“区域划片、相对就近、均衡录取、免试入学”的原则,保证符合条件(即非本市户籍的随迁子女,其父母或法定监护人须持有我市的居住证和就业证明)的进城务工就业人员的子女入学。凡年满6周岁儿童(含三类残童),各小学按规定的服务范围,就近、划片、对口、免试入学,各校不得以任何理由拒收。新生入学必须持“二证”(即户口簿、住房证)到所在学校报名。小学毕业生升入初中学校,严格按照学校对口分配入学的原则进行。
(1)小学布点及招收新生范围
![]()
(2)初中布点及招收新生范围
![]()
说明:
1、如大东村与大东社区是有区别的。大东村是指有户口的老居民;大东社区是包括部分外来人口,范围大些。2、招生的第一类是户口和住房一致。第二类是有户口,无住房,以户口为主。第三类无户口,有住房(指法定监护人有房产证)。第四类,有居住证(指监护人)。3、工商执照的个体户、外来务工和租住户由教育总支统筹安排入学。
1、各校必须依据《义务教育法》和省、市、区教育部门的有关规定依法进行招生。2、严格按街教育总支划定的服务范围进行招收新生入学,不得跨规定范围外招生。3、小学招收6周岁儿童入学(指2015年8月31日以前出生的儿童)。小学毕业生百分百分配进入初中就读,并依据登记名册发放“入学通知书”,确保少年儿童全部按时入学。4、招收新生必须严格按照服务范围内具有常住户口的适龄儿童逐一登记造册,户口不在本街的原则上应通知其回原户籍所在地登记。5、对适龄的随迁子女,由其家长或监护人持居住证和就业证明向所在教育总支提出申请,并填写随迁子女入学就读申请表,报区教育局基教科备案后统筹安排其子女入学就读,学校不得拒收。6、中小学必须按照有关规定招收可以接收普通教育的盲、聋、哑弱智少年儿童入学,学校不得将“三残生”拒之门外,他们同样享受义务教育的权利。7、发放入学通知书。7月3日前,各街乡教育总支要完成通知书发放工作。8、新生入学,学校不得举行任何名目的考试、测查。不得违规乱收费,不得以任何名义办重点班、快慢班。9、凡因搬迁或其他特殊原因,需跨区入学的小学毕业生,应由家长向教育总支提出申请,填写登记表,学校审查同意后于5月17—21日前分别到所在区教育局和跨入区教育局办理跨区入学手续。由区教育局统筹安排入学。区教育局将于6月24日办理跨区学生有关档案交换手续。10、初中新生分配。继续坚持初中对口升学,外来务工人员随迁子女或回原籍就读的初中新生,需于6月21日之前,携带户口本、房产证(随迁子女需提供父母居住证及就业证明)到区教育局基础教育科审核资料并登记,由区教育局统筹安排入学。11、按照《义务教育法》“地方各级人民政府应当保障适龄儿童、少年在户籍所在地学校就近入学”的规定,户籍和住房一致的,安排对口入学;特殊情况由街、乡教育总支和学校组织有关部门甄别认定后处理,杜绝漏登、瞒登、错登、假登行为。12、按照省、市有关文件精神,疫情防控一线医务人员子女享受一次性入学优待,目前就读幼儿园或小学的,在升入小学或升入初中就读时,由区教育局统筹,在学位允许的前提下,按就近就便的原则,优先安排到相对优质的学校入学。13、按照《武汉市国有土地上房屋征收与补偿实施办法》(2016年12月1日起施行)“被征收人、公有房屋承租人迁出原地后的义务教育入学,征收之时可一次性选择6年内继续在原户籍所在地按照原招生办法入学,或者在迁入户籍所在地教育行政部门划片招生的就近学校入学”的规定,由适龄儿童少年父母或法定监护人提供相关证明材料(如拆迁证明、房产证、租房协议等),向居住地街、乡教育总支提出申请,由居住地街、乡教育总支统筹安排入学。14、进城务工人员随迁子女由学生家长(或其他法定监护人)持我区居住证、就业证明(或经营许可证),按居住证所在区要求到指定地点登记,由街、乡教育总支统筹安排入学,纳入通知书发放范围。15、因疾病、伤残需缓学或因丧能需免于接受义务教育的适龄儿童、少年,由其家长或监护人提出申请,附区级以上医院出具的诊断证明,报户籍所在地街政府或街、乡教育总支批准后,发给缓学或免学证书。
(一)登记造册,做到无遗漏
1、登记时间:2021年6月14日前完成。
2、登记方法:
(1)小学入学登记共设五个登记点,奓山中心小学(负责人曾艳)、常福中心小学(负责人程方俭)、龙王小学(负责人杨靖涛)、星光小学(负责人周克干)、枫树路学校(负责人魏峰),在校园内各设一个登记点,其他学校按通知单对口入学。登记造册采取错时错峰、分村分片、社区设点服务等现场审核登记的方式进行。(2)各学校登记点只登记该校服务范围内三类学生。第一类:双证齐全(住房、户口均在该校范围内)。第二类:学生本人户口是服务范围内的常居户口,但无住房的或住房在服务范围内的学生(指学生法定监户人的房产证、不动产证)。第三类:因本地区小城镇开发,拆迁过渡或其他特殊原因造成人户分离的,其父母或法定监护人可提供相关证明材料(如拆迁证明、户口、房产证等。注本条不适合开发区学生)。(3)教育总支登记以下两类学生,由教育总支统筹安排。第一类:随迁子女其父母(或法定监护人)持有居住证和就业证明的。第二类:随迁子女其父母在奓山地区有工商营业执照,但又无住房的。这类学生登记时间为2020年6月26—30日。蔡甸经济开发区这两类学主由枫树路学校登记,经教育总支审核后,由教育总支统筹安排。![]()
![]()
来源 | 长江日报-长江网 楚才竞赛微信公众号
编辑 | 叶讳丽
文章经授权发布 转载请注明出处
![]()
Go to "Discover" > "Top Stories" > "Wow"