2018年江门医保报销方式有新变化!99%的江门街坊还不知道!

2018-03-01 江门日报 江门日报


 一生病就跑大医院?

去年的住院医疗费能不能报销?

外地看病需要办手续吗?

对于医疗保险

很多人是不是像小编一样

基本上是稀里糊涂



自今年1月1日起,

我市正式实施的《江门市基本医疗保险管理办法》

对医疗保险参保人的住院报销等内容作出新规定,

如果参保人未按规定办理相关手续,

其住院费用报销待遇将会大打折扣。


为方便大家能够及时享受医保待遇,

江报君根据这个《办法》为大家划重点!


非常重要!请仔细阅读!

否则会影响你的医保报销!



1

参保人在入院后48小时内须办理医保登记。(出示身份证和社保卡。若在社保卡制发前,参保人可直接凭身份证等相关证件,未成年人同时要提供户口簿、监护人身份证。)

2

新会、台山、开平、鹤山、恩平五市(区)的参保人转市直三级定点医疗机构(江门市中心医院、江门市五邑中医院、江门市人民医院,下同)住院,须由当地高级别医院办理转诊手续,因本人原因未办理转诊手续而直接至市直三级定点医疗机构就医的参保人,住院医疗费用支付比例降低50%

3

新会、台山、开平、鹤山、恩平五市(区)的参保人,因急诊、抢救转入市直三级定点医疗机构,如还未办理转诊手续,请参保人或家属及时告知医生,否则住院医疗费用支付比例降低50%

4

新会、台山、开平、鹤山、恩平五市(区)在蓬江、江海两区长期居住的退休职工身份参保人,或单位派驻在蓬区、江海两区工作的职工身份参保人,可在参保地社会保险经办机构进行“五市(区)长期居住蓬江、江海两区就医备案”,经社保局备案后可在市直三级定点医疗机构直接结算。




那么,具体的转诊手续该如何办理呢?


市内普通转诊

◇市内转诊适用范围:新会、台山、开平、鹤山、恩平五市(区)因病情复杂、危重,经当地定点医疗机构诊疗,无法确诊或不具备诊疗救治条件的,且本地高级别医院因技术和设备条件不能确诊的疑难病症需转市直三级定点医疗机构的参保人(在蓬江、江海两区长期居住的退休职工身份参保人或单位派驻在两区工作的职工身份参保人,或急诊、抢救住院的参保人除外)。


◇市内转诊手续:参保人需市内转院的,应由当地高级别定点医疗机构填写转诊审核表,通过信息系统上报社会保险经办机构备案。参保人至市直三级定点医疗机构就医时,持身份证和社保卡在住院病人服务中心办理医保登记。


市内特殊转诊

特殊危急病情需转市直三级定点医疗机构诊疗的参保人,若来不及办转院手续(如夜间转院、周末转院),经当地定点医疗机构相关科室批准后可先行转院,并自转院之日起5个工作日内由原定点医疗机构通过信息系统补上报备案。




住院待遇标准




温馨提示:


1、以职工身份参加一档的职工退休人员在规定的起付标准的基础上降低100元,在规定的住院报销比例基础上提高5个百分点。


2、以城乡居民身份参加一档的特困供养人员住院可以享受零起付标准,在一级及以下定点医疗机构住院,基金报销比例提高10个百分点。


3、在二、三级定点医疗机构住院的参保人向家庭病床定点医疗机构转诊并建立家庭病床的,不设起付标准。


4、按规定办理转诊手续(包括在“医联体”内)的住院参保人本次住院连续计算起付标准(上转支付起付标准差额,下转不设起付标准。上转、下转均要填写转诊申请表,到医院备案上传信息到社保局)


5、参保人未经批准擅自离院的,或办理住院手续24小时内又办理出院手续的(纳入我市基本医疗保险按病种付费日间手术管理的、病情危重需转院或抢救无效死亡除外),不作住院处理,不纳入住院费用结算范围,可纳入特定病种门诊或普通门诊统筹医疗费用范围按规定结算。


6、参保人住院期间不能同时享受特定病种门诊待遇和普通门诊待遇,因就诊医院无法提供相关检查项目或药品治疗,需到外院检查或治疗的情形除外。


7、参保人转出前应与转出医院结清所发生的住院医疗费用。如未按上述规定结清转出医院医疗费用而造成与转入医院发生重叠时间的医疗费用,转出医院重叠时间发生的医疗费用基金不予支付。


江门市基本医疗保险特定病种门诊

补助范围和待遇标准




温馨提示:


1、上表“基金累计支付限额”是指特定病种门诊医疗费用月度实际基金支付累计额。


2、一档或二档患有两个或两个以上特定病种的,取较高病种月支付限额并增加60元。


3、当月累计最高支付限额,均不能结转下月使用。


4、特困供养人员城乡居民身份参保人特定门诊医疗费用基金支付比例提高10个百分点(基金支付比例最高不超过100%,若超过100%的按100%计算)。


5、其中“小儿脑性瘫痪(含0-3岁精神运动发育迟缓儿)”和“儿童孤独症”仅限城乡居民身份参保人。


6、其中“肺结核”应在我市肺结核专科防治门诊定点医疗机构就诊,基金才予以支付;重性精神疾病指精神分裂症、分裂情感性障碍、持久的妄想性障碍(偏执性精神病)、双相(情感)障碍、癫痫所致精神障碍和精神发育迟滞伴发精神障碍等6种重性精神疾病;精神病(重性精神疾病除外)应在精神专科门诊定点医疗机构或定点综合医院精神专科就诊,基金才予以支付;重性精神疾病在精神专科门诊定点医疗机构或定点综合医院精神专科以及经批准的非定点医疗机构就诊的,基金才予以支付。


7、慢性丙型肝炎(限聚乙二醇干扰素治疗)参保人只能选择本市符合条件的定点医疗机构进行门诊就诊。我市基本医疗保险慢性丙型肝炎(限聚乙二醇干扰素治疗)定点医疗机构有江门市中心医院、江门市五邑中医院、江门市人民医院、开平市中心医院和恩平市人民医院。


8、禽流感疑似病例参保患者使用奥司他韦(属基本医疗保险药品目录乙类药,按药品费用90%纳入基本医疗保险基金支付范围),定点医疗机构需单独开处方和收费,奥司他韦药品费用基金最高支付限额标准为每人每月2000元,基金支付比例为80%,二档在一档基础上每人每月增加400元。



医保中断缴费影响大


基本医疗保险缴费时间的长短

也会对基本医疗保险待遇有很大的影响吗?

基本医疗保险缴费后

又是从什么时候开始享受待遇呢?

今天,小编也给大家讲讲

基本医疗保险连续缴费时间

待遇之间的关系!


1

建立医疗保险最高支付限额

缴费时间挂钩机制

★城乡居民身份参保人

城乡居民身份参保人(从出生次月1日起,12个月内参加基本医疗保险的新生儿除外)


连续缴费1年及以内的,对应享受基本医疗保险待遇期间其一档住院统筹待遇(含大病保险待遇)的累计最高支付限额降低为原标准的50%,即22万元;


连续缴费1年以上、2年及以内的,对应享受基本医疗保险待遇期间其一档住院统筹待遇(含大病保险待遇)的累计最高支付限额降低为原标准的70%,即30.8万元;


连续缴费2年以上的,其一档住院统筹待遇(含大病保险待遇)的累计最高支付限额按规定全额享受,即44万元。


★职工身份参保人:

连续缴费1年(含12个月)以内的,对应享受基本医疗保险待遇期间其一档、二档(职工医保)住院统筹待遇(含大病保险待遇)的合并累计最高支付限额分别降低为原标准的50%,即32万元;


连续缴费1年以上、2年(含24个月)以内的,对应享受基本医疗保险待遇期间其一档、二档(职工医保)住院统筹待遇(含大病保险待遇)的合并累计最高支付限额分别降低为原标准的70%,即44.8万元;


连续缴费2年以上的,其一档、二档(职工医保)住院统筹待遇(含大病保险待遇)的合并累计最高支付限额按规定全额享受,即64万元。


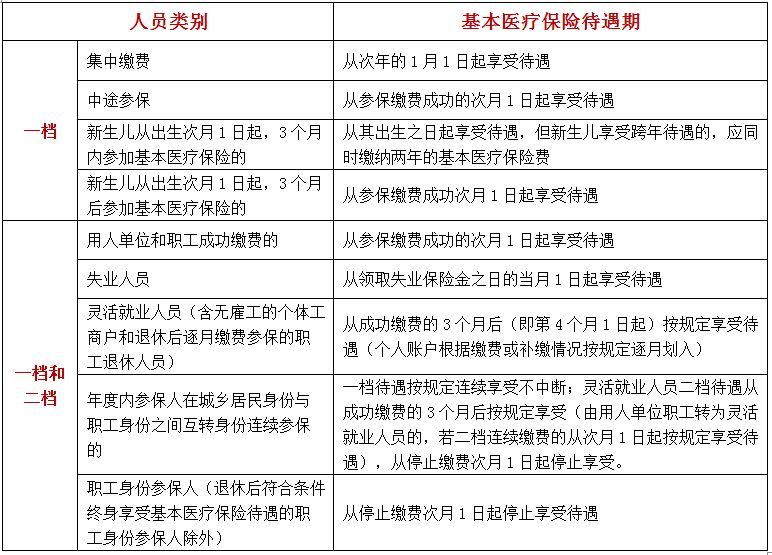
2

不同人群开始享受

基本医疗保险待遇时点不同

点击图片可放大↓↓


3

城乡居民身份参保人未及时缴纳次年基本医疗保险费的,从次年1月1日起停止享受基本医疗保险待遇

每年10月-12月是城乡居民身份参保人集中参保缴费期。城乡居民身份参保人若未能在此期间缴费下一年度全年的基本医疗保险(一档)费的,其将于次年1月1日起停止享受基本医疗保险(一档)待遇。


另外,年度内参保人个人在城乡居民身份与职工身份之间互转身份连续参保的,可计算一档连续缴费时间(其中重复参加一档缴费的时间不重复计算连续缴费时间)。


一档待遇按规定连续享受不中断;灵活就业人员二档待遇从成功缴费的3个月后按规定享受(由用人单位职工转为灵活就业人员的,若二档连续缴费的从次月1日起按规定享受待遇),从停止缴费次月1日起停止享受。


4

职工身份参保人发生欠费的,从欠费次月起停止享受基本医疗保险待遇

参保单位和个人发生欠费时,参保人从欠费次月起,停止享受基本医疗保险待遇。职工身份参保人连续欠费超过3个月的,视为中断。连续欠费3个月以上缴费的补缴,不计入连续缴费时间,连续缴费月数从重新缴费当月起计算。补缴欠费后,欠费期间发生的基本医疗保险待遇(含大病保险待遇,不含个人账户待遇),基金不予支付。


举个例子:

小张是2015年1月开始以职工身份参加基本医疗保险的参保人,由于用人单位的疏忽,2017年8月至12月连续4个月欠缴基本医疗保险费,2018年1月才补缴欠费。但不幸的是,小张因疾病于2018年1月25日至2月6日在江门市某医院住院治疗。由于小张所在单位连续欠缴基本医疗保险费已达4个月,小张应于重新缴费后的次月1日起才可按规定享受基本医疗保险待遇。


因此,小张2018年1月25日至31日所发生的医疗费用,医疗保险基金不予支付;而2月1日至6日所发生的医疗费用,小张可按规定享受基本医疗保险待遇,可是小张的连续缴费月数要从2018年1月补费当月起重新计算,即其住院统筹待遇(含大病保险待遇)的合并累计最高支付限额仅为32万元。

不连续参保或者中断参保

基本医疗保险待遇将会受到影响!!!


而且,职工医保是计算累计缴费年限

只有累计缴费年限满规定年限

达到法定退休年龄后才可不用再缴费

终身享受基本医疗保险待遇!


温馨提醒:

为了不影响待遇的领取

各位亲记得

准时缴纳基本医疗保险费哦!


来源:江门日报综合江门发布、江门社保等

责任编辑:宁园


猜你喜欢
  1. 1.“电话把爸爸捉走了……”8岁女孩的画,看哭了无数人!

  2. 2.哀悼!致敬!今天,沉痛送别江门因公牺牲民警叶志恒!

  3. 3.情感|江门失婚女子喝酒成瘾,酒后差点掐死女儿,男友一怒之下……

  4. 4.新春访谈|恩平市委书记谢超武: 打造粤港澳大湾区生态之城


领导说了

你点一个
小编的工资就涨五毛!