物联网产业链深度研究报告

2016-10-27 战略前沿技术 战略前沿技术


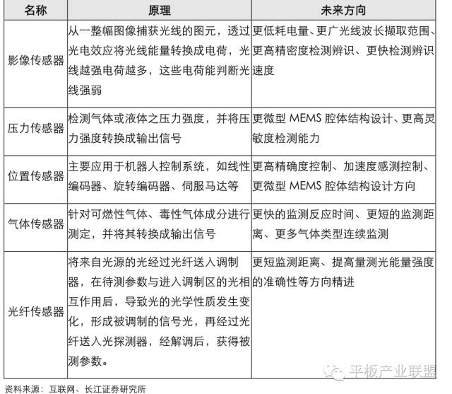
来源:长江证券,分析师:莫文宇

本文转自:平板产业联盟

一网打尽系列文章,请回复以下关键词查看:

创新发展习近平 | 创新中国 | 创新创业 | 科技体制改革 | 科技创新政策 | 协同创新 |  成果转化 | 预见2016 | 新科技革命 | 基础研究 | 产学研

热点专题军民融合 | 民参军 | 工业4.0 | 商业航天 | 智库 | 国家重点研发计划 | 基金 | 装备采办 | 博士 | 摩尔定律 | 诺贝尔奖 | 国家实验室 | 国防工业

前沿科技颠覆性技术 | 生物 | 仿生 | 脑科学 | 精准医学 | 基因 |  基因编辑 | 虚拟现实 | 增强现实 | 纳米 | 人工智能 |  机器人 | 3D打印 | 4D打印 | 太赫兹 | 云计算 | 物联网 | 互联网+ | 大数据 | 石墨烯 | 能源 | 电池 | 量子  | 超材料 | 超级计算机 | 卫星 | 北斗 | 智能制造 | 不依赖GPS导航 | 通信 | MIT技术评论 | 航空发动机 | 可穿戴

先进武器中国武器 | 无人机 | 轰炸机 | 预警机 | 运输机 | 战斗机 | 六代机 |  网络武器 | 激光武器 | 电磁炮 | 高超声速武器 | 反无人机 | 防空反导
未来战争未来战争 | 抵消战略 | 水下战 | 网络空间战 | 分布式杀伤
领先国家俄罗斯 | 英国 | 日本 |  以色列 | 印度 
前沿机构战略能力办公室 | DARPA |   Gartner | 硅谷 | 谷歌 | 华为

前沿人物钱学森 | 马斯克 | 凯文凯利 | 任正非

专家专栏黄志澄 | 许得君 | 施一公 | 王喜文 | 贺飞 | 李萍 | 刘锋 | 王煜全 | 易本胜 | 李德毅 | 游光荣

全文收录2016文章全收录 | 2015文章全收录 | 2014文章全收录

其他主题系列陆续整理中,敬请期待……