文/ 李婕茜
随着移动互联网的发展,网络成为了人们沟通交流、信息收发、业务开展的核心阵地,每天都有海量新的信息上网,触达了海量的用户。随之而来的是涌现了大量网络诈骗、谣言、黄暴、赌博等内容,但互联网并非法外之地!我国《网络安全法》第四十七条规定,网络运营者应当加强对其用户发布的信息的管理,发现法律、行政法规禁止发布或者传输的信息的,应当立即停止传输该信息,采取消除等处置措施,防止信息扩散,保存有关记录,并向有关主管部门报告。《互联网信息服务管理办法征求意见稿(2021)》第十六条规定,互联网信息服务提供者应当建立信息发布审核制度。
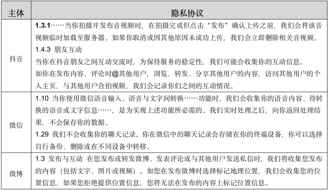
本文将通过对平台内容管理现状的分析,梳理平台内容管理中常见的风险并提出合规要点。本文所述的内容指由自然人、法人或非法人组织发布在互联网信息服务平台上的内容,常见的平台如微博、微信公众号、小程序、抖音、知乎、豆瓣等,用户在关注或者注册账号后即可看到发布的内容。为避免歧义,本文所述内容主要指图文类用以传递信息、社交等的内容,不包含视听作品等专业内容,不包含私聊等特定、个别的用户可见的内容。
一、平台内容管理现状
(一)平台为什么对相关内容进行管理
履行平台责任。根据法律法规的相关要求,信息服务平台需要对用户发布的内容进行管理,以实现处理法律法规禁止发布或传输的信息,如《互联网信息服务管理办法(2011)》第十五条规定的“互联网信息服务提供者不得制作、复制、发布、传播”的内容;《互联网信息服务管理办法征求意见稿(2021)》第二十六条对禁止发布、传播的内容和行为作出了进一步明确和细化。
维护平台生态、促进平台健康发展。除了上述法律法规明确规定的内容外,平台方还会根据平台特点和生态建设需求,在《用户协议》《社区规则》《行为守则》等相关协议中对用户部分不良行为进行界定和限制,比如游戏类的禁止发布代打、代练、拉人、代充、使用外挂等影响生态和用户权益的行为;直播类的如通过直播引导站外交易、虚假直播、刷分刷量等。
(二)平台如何对相关内容进行管理
平台一般通过技术审核、人工审核和用户投诉机制等组合拳对内容进行管理。技术审核主要是屏蔽字库,中小平台可以接入第三方的技术审核接口、大平台也会搭建自己的内容审核平台。技术审核常见的是通过服务器验证、也有部分是用户本地审核的。屏蔽字库相对标准化内容一般包含了履行平台责任应禁止发布、传输的内容,也可以个性化进行增加调整。技术审核通过的内容,会正常发布出去给其他用户可见。审核触发屏蔽字库的,则此时发布用户可见,但其他用户并不可见。人工审核多是针对技术审核触发了敏感字库、或者疑似敏感字,会进入后台提示人工进行复核处理,由人工综合一些信息判断用户是否违规,以及进行何种处理。
(注:图片来源于网络)
二、网络内容管理常见风险
基于上述平台内容管理现状我们发现,涉及信息发布板块的产品均存在对内容的审核,违规严重的还会采取封号、限制部分功能等处理措施。可见,平台内容管理过程中至少涉及这几个问题:1、处理个人的信息;2、审核评估不良内容;3、处理不良内容及发布账号。那么,在每个环节中都有哪些风险点呢?
(一)处理个人信息层面
个人信息处理合规是这两年监管的重点,也是大势所趋。处理个人信息过程中可能会在取得授权、内容存储管理、删除等层面存在瑕疵。根据我国《个人信息保护法》要求,处理个人信息需要征得个人同意,处理敏感个人信息需要征得个人单独同意(在处理相关信息时进行单独的如弹窗等方式取得同意),其中未成年人个人信息还需要其父母或其他监护人同意。
在处理用户个人信息过程中应满足合法、正当、必要、诚信、公开、透明原则,也即:收集的个人信息必须是与处理目的直接相关的、限于实现处理目的的最小范围,不得过度收集个人信息、明示处理的目的、方式和范围。
(二)一般违约或侵权风险
除了法律明确规定的禁止发布、传输的内容外,其他平台管理中认定的不良信息,一般是通过《用户协议》《社区规则》《行为守则》等明确,并对违反相关约定的后果进行约定。在裁判文书网站中以“封号”“游戏”“抖音”“微博”等为关键词检索显示,案由多为“网络侵权责任”“侵害名誉权”“网络服务合同纠纷”,争议内容主要集中在平台处罚合理性层面,而合理性认定的依据在于用户注册平台时签订的用户协议以及平台相关行为守则、公约等。在平台可以证明用户的确有平台禁止的行为,一般情形下是支持平台自主经营管理权的。部分平台败诉的案例,主要基于用户违规行为界定层面证据不足、平台规则无相关要求或内容模糊等。总结常见风险如下:
1、认定违规行为无明确依据
实践中用户行为和发布的内容包罗万象,部分行为或内容可能并不在已发布的规则或协议中,导致平台在处理实践中通过兜底条款等处理,进而被用户投诉或诉讼的。此种情况下被封号的,在用户账号内具有虚拟财产、个人音视频资料的情况下,用户对没有明确依据的处理会更加反感、发起投诉维权。
2、平台处理存在失误/瑕疵的
对于疑似违规的场景,处理需要谨慎,有理有据,避免因错误判断导致的封号等。尤其是注册时间久、持续正常使用但突然发布违规信息的,建议先提示并删除相关内容。对于疑似违规用户的申诉,建议谨慎处理,高效沟通,越是有理的用户越容易暴躁。
在孙康诉微梦创科公司网络服务合同纠纷案[(2020)京0491民初24391号]中,原告账号因发布违规内容被封且申诉无果,遂原告起诉主张发布内容并非本人所为,应该是被盗号了,要求解封、道歉并赔偿,法院经审理认为微梦公司作为网络服务提供方,可以按照相关约定在涉案账号发布违法信息后进行封号、删除相关信息等处理方式,但在孙康投诉主张违法信息并非由其本人发布,微梦公司亦发现涉案账号存在被盗号迹象后,应当及时核实相关情况并恢复账号的正常使用状态,但微梦公司在孙康投诉后并未及时恢复涉案账号的正常使用构成违约。
3、相关约定被认定为无效的
平台的《用户协议》内容属于事先制定的供多次使用的格式条款,需要注意履行提示和说明义务。对用户有重大影响的内容,建议能特殊标记。如约定内容存在排除平台方因故意或者重大过失造成对方财产损失的责任、其他导致合同内容无效的情形,该等内容可以起到一定警示作用,但如遇纠纷可能会因个案具体情况不同而被认定为无效条款。
三、网络内容管理合规要点
(一)个人信息保护合规要点
1、法律层面合规要点
业务场景中很多通过服务器处理用户个人信息,此种情形下客观上收集了用户的信息,受个保法约束,应通过合规布局、策略、方案进行处理,将风险最小化。首先要做到内容信息同步,在产品中包含发布、社区、评论、群聊等信息发布场景时,涉及到发布内容如文本、视频、音频、图片等的审核,建议产品侧能在提出需求时,注意明确产品方案,提前与法务沟通评估;法务侧在用户协议、隐私政策、社区规则等合规文本中进行方案设计,明确是为了保护内容安全、避免用户被广告骚扰、受到诈骗等目的,会对用户发布内容进行处理;针对实名认证的未成年人,建议默认开启未成年人模式,收集信息取得监护人同意,谨慎收集未成年人个人信息;使用第三方风控工具的,建议事先对合作方进行安全评估、审核数据管理方案、签订数据安全协议、严格违约责任,全方位评估合作方的数据安全能力和履约能力。
2、产品层面合规要点
在条件允许情况下建议产品设计方案是在用户本地完成审核。在服务器端审核的,建议审核完成后立即删除或根据法律规定做最短时间的存储;采取技术安全措施,内容加密、权限管理、内容分级等,避免信息泄露、工作人员泄密等不安全事件发生。使用第三方风控工具进行内容审核的,建议进行本地化部署,降低数据外传、泄露、管理等风险。此外,可以设置便捷、通畅的用户投诉渠道,通过用户投诉帮助处理不良信息。
(二)一般违约或侵权合规要点
在“黑猫投诉”上搜索“封号”,很多投诉的理由是“无缘无故”“莫名其妙”被封号、被封号后与客服沟通不畅,没有好的解决途径等。可见用户主张侵权或违约进而诉讼的,多是质疑平台封禁的合理性,有无依据等,因此对内容管理要做到有理有据。
1、内容管理有依据、有授权
在相关场景的信息处理权利是通过用户协议、隐私政策约定实现授权有依据。用户在注册产品时一般主动同意了《用户协议》和《隐私政策》,很多行为规范、要求等通过社区规则、行为守则形式发布,但该等内容多是单方发布的,建议在《用户协议》首部着重提示,协议内容包含不时更新的各种规则、守则,最好能有一个标准化名称,可准确引用。内容管理的目的可以明确为过滤色情、暴力、政治、辱骂、恶意广告、骚扰信息等不当内容,净化网络环境。
2、违规行为有说明
相关违规的场景列举应明确具体、对违规行为进行列举式+概括式的方式进行明确,实现有明确的行为标准要求。不同产品对于违规行为的界定有共通的,也有差异化的,而差异化内容是需要着重盘点约定的,比如游戏需要包含消极挂机、禁止代打、外挂、拉人、银商、回购、赌博等广告内容,而电商类、直播类等又各有其侧重点,建议联合产品、运营、法务、客服等相关人员群策群智,总结各类场景,也可以参考行业优秀实践。
(注:图片来源于网络)
3、违规处理有依据
平台对相关违规的处理有具体处理依据和措施,避免违规行为和处理措施不匹配,超出协议约定、社区规则要求的处理类型等。《用户协议》一般会明确约定公司有权独立判断并视情况采取预先警示、拒绝发布、立即停止传输信息、删除内容或评论、短期禁止发布内容或评论、限制帐号部分或者全部功能直至终止提供服务、永久关闭帐号等措施。
4、用户诉求可表达
平台要建立通畅便捷的申诉机制,要让用户“死得明白”,有诉求可以表达并得有及时、有效的回复。诉讼及投诉显示,用户在被平台认定违规并处理时,一般会先通过客服、游戏内申诉版块等途径进行申诉,处理不畅时才会进一步寻求其他手段。
5、投诉他人知后果
其他用户投诉是平台发现违规行为的重要途径之一,相关投诉可能会导致被投诉人被封号、禁止相关功能等,建议平台在用户发起投诉时,通过文案提示、勾选同意等方式告知错误、恶意投诉的后果,需要赔偿给被投诉用户造成的损失等,以提高投诉的真实性和降低不正当目的的投诉行为。
(三)其他合规要点
1、产品取得了相关业务资质,如文网文、ICP、出版许可、视听证等
2、遵循“后台实名、前台自愿”原则
3、按照规定有未成年人模式
4、未成年人实名认证有父母或其他监护人同意环节
5、产品注册、登录环节有合规的【同意】隐私政策、用户协议等环节
6、有特殊要求的产品履行了监管责任,如游戏接入了中宣实名认证、按照要求执行了防沉迷措施、限制消费措施、适龄提示等。
综上,内容管理是平台的责任,也是平台的权利。责任的承担需要平台通过技术手段、人工手段等对平台内容进行审核管理,不履行责任可能会面临不利后果。平台也有权通过建立各种规则、制度对平台上的生态内容进行管理,使用户可以在有规则的环境中享有公平、自由的信息服务,但管理权利的行使是建立在规则健全、清晰透明、告知同意、有效执行的前提下的,需要平台不断完善和用户努力践行,才能共建良好互联网信息生态。
(本文为授权发布,仅代表作者观点,未经许可不得转载)