“高志龙同志:请你于2月12日起休息2天,短暂的休整不是退缩,而是为了更好的战斗……”
正忙着排查疫情的平湖市当湖街道市场监管所的高志龙收到了一份单位发出的《强制休息通知单》,单位分管负责人还向他强调了强制休息的目的,督促他认真执行组织安排。
疫情就是命令,防控就是责任。自除夕前后,疫情防控工作启动,平湖各条战线的工作人员放弃休假,冲上前线。
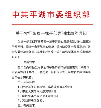
抗疫是场攻坚战,为了让基层干部身体健康有保障,保证持续有力抗击疫情,平湖市委组织部近期发出《关于平湖市防疫一线干部强制休息的通知》,高志龙就是全市首位接到《强制休息通知单》的干部。
从1月26日起,高志龙就忙碌在抗疫一线,检查农贸市场、农批市场、大型商超,了解价格波动;劝停大中型餐饮、退订酒宴;处理群众举报投诉……
在这场没有硝烟的战争中,高志龙一路逆行,这也让了解他的同事十分心疼。原来56岁老高有高血压,一直在服药治疗,身体并不如过去强健,连轴转的工作节奏,让人倍感担心。老高的情况也得到了单位关注,此次《关于平湖市防疫一线干部强制休息的通知》下发后,老高所在的当湖街道市场监管所,率先给他开出了强制休息通知单。
“针对连续工作时间较长或连续通宵工作的、身患大疾病或在康复期内的、临时身体出现明显不适状况的以及一些其他特殊情况的干部,要求所在单位,调派人员换岗,让部分干部强制休息。”平湖市委组织部相关工作人员表示,越是特殊时期,越要做好关心关爱干部工作,要求各个单位立刻行动,排摸建库,对部分干部发放强制休息通知。考虑到一线各岗位的情况不同,单位也可以协调需要强制休息的干部缩短工作时长,以及减少夜间上岗的时间,保障干部的身心健康。
据了解,强制休息执行情况将作为各单位在防疫期间,组织关爱干部的重要依据。截止目前,平湖全市共发放了190张强制通知单。
来源:平湖先锋
编辑:楼昕
Go to "Discover" > "Top Stories" > "Wow"