作者简介:
曹坤,供职于南京市燕子矶中学,高中化学正高级教师,江苏省特级教师。
经过前些时间的复习,同学们的化学知识储备和能力水平,都已达到了一定的高度,欲“更上一层楼”,看似不太容易。但只要复习策略得当,对不少同学来说仍有提高高考成绩的较大空间。
近年来,江苏高考化学试卷秉承“宽基础、厚实践、重能力”的一贯风格,紧紧围绕核心素养和能力考查中学化学核心主干知识的理解和解决实际问题的能力,试题注重真实情境,紧密结合生产生活实际。这就需要同学们具有厚实的化学基础知识、必备的化学基本观念、敏锐的信息意识和严谨的推理能力。
最后一个月如何有效地进行复习整理,让自己的解题能力得以迅速提升呢?我建议同学们做好以下三方面的归纳。
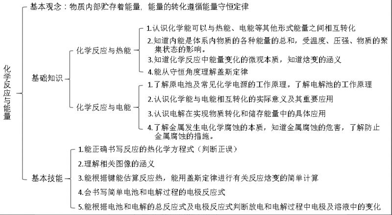
化学学科的特点是知识比较琐碎,很多同学的感觉是“一学就会,一放就忘,一做就错”。这是因为化学学科不像数学、物理学科那样有严密的逻辑体系,化学研究的对象处于简单与复杂之间,因此,介于模糊与严谨之间是化学学科的基本特征。但从根本来说,中学化学的学习主要是围绕“物质、能量、结构、变化、符号、方程、速率、平衡”等核心概念,其基本定律是平衡和守恒。我们只要把中学化学核心主干知识与核心概念和基本定律时候相融合,形成高度结构化的知识体系,在大脑中有秩序、分层次的知识存储,解题时就能迅速准确地调用。如:化学反应与能量部分可围绕基本观念、基础知识和基本技能3个方面的要求建构自己的知识体系。
在构建立知识体系时,同学们可以采用多种形式进行,如:表格比较、概念图、流程图、思维导图、网络图等。
江苏高考历来重视对化学基本观念的理解和运用化学基本观念指导去解决实际问题。
如2015年选择题第3小题:
下列说法正确的是:
A.分子式为C2H6O的有机化合物性质相同
B.相同条件下,等质量的碳按a、b两种途径完全转化,途径a比途径b放出更多热能
C.在氧化还原反应中,还原剂失去电子总数等于氧化剂得到电子的总数
D.通过化学变化可以直接将水转变为汽油
该题特意为考查学生的化学学科观念而设计,试题以同学们熟悉的物质、化学变化为载体,考查是否形成了“物质、结构、变化、能量”等基本的化学学科大观念。
化学基本观念分可为三类:知识类、方法类、情感类,知识类的基本观念有元素观、微粒观、转化观、平衡观、守恒观;方法类的基本观念有分类观、实验观;情感类的基本观念有化学价值观。这些观念都是以对众多具体的化学事实的理解为基础概括总结出来的。如对化学物质间的转化分析,我们应形成以下认识:
⑴物质转化的基本规律是守恒(元素、原子、电子 、能量)
⑵物质转化可能会伴随一些人的感观能感知的现象
⑶物质转化会伴随能量转化
⑷物质转化有速率和限度(反应可调)
⑸物质转化是在一定条件下发生的,与量有关(反应可控)
⑹物质转化往往是在复杂的体系环境下进行,可能存在竞争(反应复杂)
⑺物质转化生成的新物质与体系环境相关(微粒存在形式与环境相关)
复习中,我们对具体的化学知识可从化学在社会可持续发展中的作用、绿色化学思想、物质结构决定性质的观点、化学变化有条件和相互联系的观点、守恒与平衡的观点、化学揭示客观事物本质及其规律的观点等方面深入思考,并把这些观念应用到实际问题的解决中。
化学高考试题中往往隐含有大量的信息,能否敏捷、准确地获取试题所给的相关信息,并与已有知识整合,在分析评价的基础上应用新信息,成为解题的关键能力之一。
化学试题中常见信息的呈现种类概括来说可分为两类:文本信息和图表信息。
准确获取题中信息后,还要把题中信息与我们的知识经验和建立起来的学科观念相融合,形成解决问题思维模型(见下图)。
例:2016年第20题第⑶小题
纳米铁粉可用于处理地下水中的污染物。纳米铁粉与水中NO3-
反应的离子方程式为:
4Fe+NO3–+10H+=4Fe2++NH4++3H2O,研究发现,若pH偏低将会导致NO3-的去除率下降,其原因是 ——。
本题我们可以从4个方面逐一分析:
⑴实验事实:pH偏低将会导O3-的去除率下降
⑵题中信息:
4Fe+NO3–+10H+=4Fe2++NH4++3H2O
⑶化学观念:NO3-的去除率下降是速率变慢了或与NO3-反应的铁少了
⑷知识经验:
①反应物浓度增大,反应速率加快
②H+浓度增大,NO3–的氧化性增强
③H+可与铁发生反应
不难看出,知识经验中①、②与题中信息和化学观念结合得出的结论与实验事实矛盾,而③与题中信息和化学观念结合得出的结论与实验事实相吻合,可迅速判断NO3-的去除率下降的原因是:纳米铁与H+反应生成了H2。
综上,要提升解决问题的能力,须以结构化的知识为基础,准确获取题中信息,结合化学基本观念,运用好这推理的思维模型,相信你一定能提高高考成绩。
往期
回顾
1
2
3
4
5
6
7