特别声明
本微信公众号坚持第三方独立研究平台的市场定位,积极响应并贯彻国家政策导向,助力国家高质量发展战略,致力于向读者传递正能量,分享作者及市场优质研究成果,搭建互动交流平台。本微信公众号在原创文章中力求做到言之有理、论之有据,如涉及到侵权、诽谤、信息采编错误等事宜,请于后台留言,经核实后,我们将立即给予更正、删除,并进行公开道歉。
【正文】
自2011年1月以来,重庆与上海的房产税试点至今已有十年。站在新的起点上,需要对重庆与上海两个地区房产税试点情况进行再审视。
重庆和上海试点的是房产税,而非房地产税,因此重庆与上海试点的房产税只是房地产税的一个细小分支。不过这两个城市在细节上还是存在一些差异。
1、重庆房产税试点始于2011年1月28日,主要依据《重庆市关于开展对部分个人住房征收房产税改革试点的暂行办法》和《重庆市个人住房房产税征收管理实施细则》两份文件,并在2017年1月进行了略微修订。
2、实际上,2009年3月26日重庆市政府便已发布《重庆市房产税实施细则》(渝府发〔2009〕44号),明确房产税依照房产原值一次减除30%后的余值计算缴纳,税率为1.20%(按照房产余值计算缴纳)和12%(按照房产租金收入)。
3、重庆房产税的征收对象以个人拥有的独栋商品住宅、新购的高档住房以及在重庆的三无人员的首套及以上住房。
需要说明的是,2017年曾略有调整,将征收对象由“在重庆三无人员的第二套(含)以上住房”调整为“在重庆三无人员的首套(含)以上住房”。
4、从税率上看,重庆设置了阶梯型税率,即分为0.50%、1%和1.20%三档。而对于三无人员在重庆的住房,统一适用0.50%的税率。
5、2011年以来,重庆几乎每年上调一次房产税征收起征点。
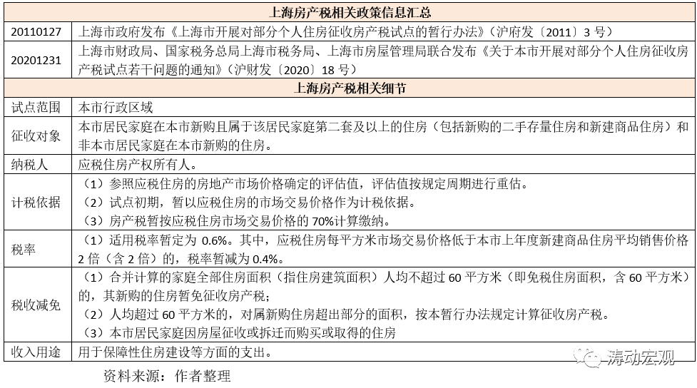
1、和重庆一样,上海房产税试点始于2011年1月28日,主要依据《上海市开展对部分个人住房征收房产税试点的暂行办法》和《关于本市开展对部分个人住房征收房产税试点若干问题的通知》两份文件。
2、不过和重庆不同,上海房产税有以下几点差异:
(1)征收对象为上海市民二套及以上住房、非上海市民新购住房,并没有区分独栋别墅和高档住房,对本地居民的首套房给予豁免。
(2)税率统一定为0.60%,交易价格满足一定条件的税率适用0.40%。
(3)豁免标准为人均住房面积60平方米。
严格来讲,重庆与上海的房产税并非真正的“房地产税”,存在诸如税基较窄、豁免面积较大、税率偏低等问题,且仅涉及房产,亦没有将土地增值税、契税、城镇土地使用税、房产税等相关税种考虑在内。
实际上早在1986年9月,我国就出台了《房产税暂行条例》(1986年10月1日起施行),不过其征收对象为城镇经营性房产(即写字楼、商铺、酒店、购物中心以及经过备案的租赁房等),并不包括个人所有非营业用的房产。
在1986年《房产税暂行条例》的基础上,重庆与上海的房产税试点将征收对象扩展到个人。其中,重庆将征收对象扩展至个人高档住房、独栋别墅以及三无人员的首套(含)以上住房,上海则将征收对象扩展至上海本市居民的二套(含)以上住房以及非上海本市居民的首套房。
可以看出,尽管两地在征收对象上均有扩展,但扩展范围依然比较窄。
重庆与上海两地在进行房产税试点时,均有豁免举措。例如,上海针对每个人有60平方米的豁免面积,重庆则有100平方米的豁免面积。
此外上海在房产税试点时,还给予了各种豁免举措倾斜,如因房屋征收或拆迁而购买或取得的住房、一年内出售原有唯一住房再购买、因婚姻等首次购买、引进人才首次购房等情形,则不需要征收房产税。
1、尽管征收对象扩展至个人非营业用房产,但重庆与上海两地房产税的征收对象范围仍然比较窄(如重庆仅针对独栋别墅、高端住宅以及三无人员的首套房,上海则仅针对本市居民的二套及以上住房以及非本市居民的首套房),豁免范围较广,严格来讲除首套房等刚需豁免外,均应纳入。
2、目前重庆的税率分别为0.50-1.20%等几个档次,而上海的税率统一定为0.60%,甚至均低于《房产税暂行条例》中1.20%的要求,这不正常。
房地产税的第一个前置制度为不动产登记制度的正式实施,这有利于摸清全国房地产市场的基本情况,进行房地产调控。具体看,2013年11月20日国务院第31次常务会议明确,由国土资源部负责指导监督全国土地、房屋、草原、林地、海域等不动产统一登记职责,实现登记机构、登记簿册、登记依据和信息平台“四统一”。2014年11月与2016年1月,《不动产登记暂行条例》和《不动产登记暂行条例实施细则》相继发布实施,标志着我国不动产统一登记制度体系基本形成,为房地产税的实施扫清了障碍。
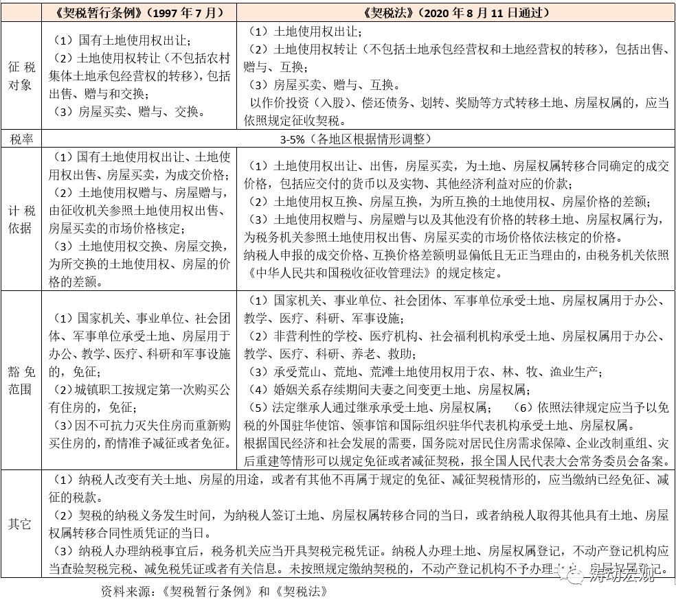
房地产税的第二个前置制度为《契税法》的发布,2020年8月11日全国人大通过《契税法》(今年9月1日起施行),取代了原来的《契税暂行条例》,层级明显提升,意味着针对房屋与土地交易环节的契税征收有了新的规定。
综上,和上海、重庆两个地区试点的房产税不同,新一轮的房地产税试点是一项系统工程,不仅包括针对房产和土地在建设、交易与持有等各环节的征收,还会涉及到土地财政这一深层次的东西。因此,总的来看,房地产税是一项系统工程,体现着国家战略层面的变化,致力于贯彻共同富裕理念、调节高收入群体、变革传统土地财政模式、降低经济对房地产市场的依赖。
(一)往后看,增加持有环节的税收(财富维度),减少交易环节的税收(流动维度),以激活市场流动性、实现财富再分配应该是大方向。房地产税试点后,手中拥有多套房的人需要考虑房产增值潜力、持有房产的税负成本以及房产附带负责等因素,短期内增值潜力无法释放的情况下,抛售压力会比较大。
(二)就全球主要经济体而言,由于一般不存在土地所有权的国有与私有问题,因此房地产税即为房产税,也是各经济体针对保有房产普遍征收的一种财产税。而在我国则不同,相较于房产税,房地产税有明显变化,不仅涉及到持有环节,还会涉及到购置环节与交易环节(如契税等)。
(三)为体现共同富裕的理念,在豁免对象上,预计房地产税仍会有所选择,如家庭的首套房应会给予豁免,特别是有可能会参照上海目前的做法,即按人均住房面积的一定标准(如人均住房面积在30-60平方米以内)给予豁免。
同时,为打击炒房,对非本市居民拥有的住房、高档住房以及本市居民的多套房,预计也将会通过税率(如税率达到2-5%)等方式给予打击。
(四)房地产税为地方税,试点征收的收入属地方财政收入,原则上这些收入将用于保障性住房特别是廉租房和公共租赁住房建设等领域,以解决低收入家庭住房困难等民生问题。
(五)目前在全国人大的授权下,仍然坚持以试点为主,但既然试点,推进过程就会比较快,年内即有可能,不用等到2022年。待试点成功推进后,未来全国范围内征收是必然的。
(六)房地产税试点的目的在贯彻共同富裕的理念,变革传统土地财政模式,降低地方对房地产的依赖。不过,房地产税的目标在于稳,并不在于降,毕竟如果房市不稳,甚至出现大幅下挫,则房地产税对变革土地财政的意义也就没了。
当然,短期来看,房地产税的推出会产生一定的抛盘压力,某种程度上甚至有可能会改变预期,但从中长期来看,房地产税与降房价并不能划等号。同时,短期内需要特别重视该政策对三四线城市和一些一二线城市的冲击,毕竟目前国内已经有很多城市处于不是担心房价上涨而是下跌的境地。
(七)房地产税的试点一定程度上有助于改变传统行政手段调控房市的弊端,即后续可通过房地产税(如提高税率、扩大征税对象等)来调控房市,因此房地产税本身是一种长效机制,和房地产金融管理制度一样。
推荐关注微博:任博Abner
(完)
免责声明
本微信公众号所载的资料、意见及推测仅反映发布当日的判断。本微信公众号中所载内容不代表任职单位的立场,不代表任何投资意见或建议。本微信公众号不对任何因使用本微信公众号所载任何内容所引致或可能引致的损失承担任何责任。本微信公众号对所载原创内容保留一切权利,未经许可,任何机构和个人不得以任何形式翻版、复制、发表或引用本公众号所载的任何原创内容。如征得本微信公众号同意进行引用、刊发的,需在允许的范围内使用,并注明出处为《涛动宏观》,且不得对相关内容进行任何有悖原意的引用、删节和修改。
Send to Author