报告发布日期:2022年11月11日
报告名称:《国信证券-索菲亚-002572.SZ-深度报告:定制衣柜龙头,百亿起点再启航》
证券分析师:丁诗洁(S0980520040004)
联系人:刘佳琪
核心观点
公司概况:定制衣柜龙头,发展全渠道多品牌全品类。索菲亚始创于2001年,系我国定制衣柜领域开创者。逐渐形成覆盖定制家居全品类的产品矩阵。渠道流量入口多元化布局,线下零售开设终端门店逾4000家,覆盖全国1800个城市和区域,铺设零售/大宗/整装/线上全渠道。旗下拥有索菲亚/司米/华鹤/米兰纳四大品牌,覆盖高/中/大众全方位消费档次。以大家居为战略,以“全渠道、多品牌、全品类”为发展目标。生产端建设全国7大生产基地,拥有亚洲先进的工业4.0车间。管理架构上通过扁平化组织结构提升管理效率,打造数字化、智能化中后台。
行业分析:规模增速放缓分化趋势渐显,渠道和品类趋向多元化。2020年我国定制家居市场规模达到3811亿元,2016-2020年复合增速为17.8%,2021年至今,随住宅销售和竣工量不断下滑,家具市场规模增速持续放缓。竞争格局分散,2019年定制橱柜CR5为16%;定制衣柜CR5为35%。行业未来发展动能在于:1)动力转换:存量房时代行业驱动力由地产后周期转向需求驱动;2)泛家居行业融合竞争:对公司全方位综合实力要求提升,企业通过产品和渠道的多元化布局发力,龙头优势与分化趋势更加明显。
竞争力成长性分析:内核实力强劲,战略调整后再启航。渠道力方面,零售渠道核心品类店数、店效较高;经销商管理考核标准趋严,赋能效果显现,大商依赖程度下降、中小商保持扩张和成长;客单价在整家战略下显著提升;渠道多元化布局,整装渠道与大型装企建立深度合作。品牌力方面,以品牌为导向全面实行大家居战略,各品牌定位精确,品牌矩阵完善,品牌热度与知名度高。产品力方面,优势品类带动全屋品类发展,成长空间大;产品内外兼修,风格系列丰富满足多元审美需求,产品品质精益求精;价格带广,子品牌定价区隔明显,客群覆盖面广,套餐性价比高;拥有七大生产基地,供应链、数字化能力领先。成长性方面,公司通过战略、渠道、管理等方面变革,公司管理能力和终端运营能力持续优化,客单价和盈利能力增长可期。
风险提示:疫情反复多次冲击;地产开工持续下滑;行业竞争格局恶化。
投资建议:看好公司战略调整后长期增长空间,维持“买入”评级。我们看好索菲亚的内核实力和市场领先地位,以及持续深化“全渠道、多品牌、全品类”的大家居发展战略下客单价和盈利能力的成长性。维持对公司的盈利预测,预计2022-2024年的净利润分别为11.5/13.74/16.3亿元,同比增速838.4%/19.4%/18.7%。我们维持“买入”评级,下调合理估值区间至19.6~22.6元,合理估值对应2023年13~15xPE。
公司概况:柜类专家,我国定制衣柜开创者
业务分析:定制衣柜领导者,发展全渠道多品牌全品类
索菲亚始创于2001年,以定制衣柜起步,系我国衣柜领域开创者和领导者,有“柜类定制专家”的美誉。发展20余年,品类逐渐拓展到橱柜、木门、地板等,形成覆盖定制家居全品类的产品矩阵。同时构建多重渠道流量入口,线下零售开设终端门店逾4000家,覆盖全国1800个城市和区域,此外铺设大宗、整装、线上全渠道。旗下拥有“索菲亚”、“司米”、“华鹤”和“米兰纳”四大品牌,覆盖高端、中端、大众消费全方位档次,满足不同客群需要。近年来以大家居为战略,以“全渠道、多品牌、全品类”为发展目标,推出全屋定制、整厨定制、整屋木门、整屋墙板、整屋家具、整屋地板和整屋电器7大整装品类,以及8+1空间整体解决方案。生产端,建设全国7大生产基地,拥有亚洲先进的工业4.0车间,打造了全方位、垂直一体化“数字化运营平台”,形成集团内相互呼应的产品研发和供应体系,实现纵深渠道全面发展。管理架构上,通过扁平化组织结构提升管理效率,打造出数字化、智能化中后台。
产品端以定制衣柜为主,渠道端经销渠道占八成。从产品结构来看,公司从定制衣柜起步,收入以衣柜为主。近些年来随全品类的打通、柜类定制专家的品牌定位更加深入人心、以及全屋定制和多元渠道的发展,其他品类尤其是橱柜品类收入快速增长,衣柜收入占比有所下滑,从FY2017的88.4%下降至FY2021的79.5%,橱柜收入占比从FY2017的9.6%提升至FY2021的13.6%。从销售渠道来看,经销渠道占比最高,但随多元化渠道发展占比有所下滑,近年来从FY2017的91.2%降至FY2021的80.3%;同时大宗渠道占比快速提升,从FY2017的4.6%提升至FY2021的15.4%。
七大制造基地覆盖全国,数字化建设提升核心竞争力
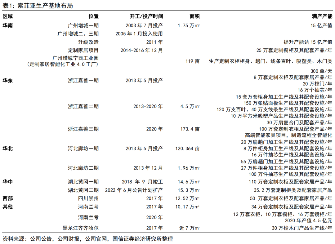
建成七大制造基地,完善全国产能布局。自2003年以来,公司在中国东南西北中建成七大制造基地,分别为华南生产基地(增城),华东生产基地(嘉善),华北生产基地(廊坊),西部生产基地(成都),华中生产基地(黄冈),恒大索菲亚家居(兰考),索菲亚华鹤门窗(齐齐哈尔),基本实现了全国化产能布局。其中,定制衣柜及配套家具产品产能依托于华南、华东、华北、西部、华中以及兰考六大生产基地,定制橱柜产能依托于华南生产基地(三期),定制木门主要基于齐齐哈尔哈尔基地。基于七大基地,索菲亚基本实现了全国化产能布局。充沛的产能叠加数字化、智能化的柔性生产技术,以及高效的供应链体系,公司在实现生产规模、业务规模、产品品类、sku扩张的同时,还可以保障交货速度和产品品质。
长期深耕数字化建设,提高效率打造品牌核心力量。索菲亚是定制家居行业内最早做数字化转型的公司,生产模式由“单个订单逐个生产”转变为“标准件+非标件”再到“全柔性化生产”,始终走在行业前列。自2014年,公司成立(IDC)信息与数字化中心,索菲亚正式开启数字化、智能化创新改革。IDC与2016年成立的宁基智能、极点三维共同成为索菲亚信息化和数字化的三驾马车,为企业长期数字化战略实施保驾护航。目前,索菲亚已组建了研发、营销、智能制造、服务4大平台,打造X-PLAN、DIYHome、4.0智能车间、智能仓储和物流、客户服务系统 CSP等10大系统,用科技破解运营痛点。通过虚拟系统信息与物理系统的深度融合,智能化工厂从销售前端的设计、报价、下单,再到后端生产的贴面、开料、封边、打孔、分拣、包装、入库等,整个生产流程全自动无缝贯穿,极大降低失误率,大大缩短每批板件的生产周期,加快物流运转,实现高度灵活的个性化、数字化生产。自2018年代表着索菲亚生产水平最高号称未来工厂的黄冈基地投产后,公司工厂对经销商的平均交货周期能达到7~12左右,首次打破定制行业普遍面临的产能瓶颈。现在,公司能最大范围的贴近市场和消费者,具有产品交付周期短、准确率高、返修率低等优势,为前端的销售提供了强大的供应链保障,整体中后台水平遥遥领先行业。
发展历史:开创我国定制衣柜先河,首家定制家居上市企业稳步前行
索菲亚品牌源自法国。2001年,公司创始人江淦钧引入法国衣柜品牌SOGAL,开创了中国定制衣柜时代,并于2003年成立宁基有限(索菲亚前身)。2004年宁基有限与SOGAL合资成立广州索菲亚公司,2009年更改为合资公司,2011年成功在深圳证券交易所挂牌上市,成为了国内首家上市的定制家居企业。最初公司以定制衣柜业务为主,从2013年开始布局大家居战略,扩大产能和品类布局,2014年后扩展橱柜、木门等业务,合资设立“司米”、“华鹤”品牌,同时陆续建立起7大生产基地和数字化、智能化制造平台。2020年品牌战略升级为“柜类定制专家”,2021年品牌定位从“柜类定制专家”升级为“衣柜|整家定制“,并正式发布”整家定制“战略。经过多年的发展,索菲亚逐渐明确自己的品牌定位,践行大家居,坚定不移执行 “全渠道、多品牌、全品类”战略。
1、第一阶段(2001-2009)单品类发展阶段。2001年,公司创始人江淦钧将法国衣柜品牌SOGAL引入中国,率先提出“定制衣柜”概念,产品开始在中国区销售,开创了中国定制衣柜时代。2003年公司前身宁基有限成立,同年位于广州增城的华南生产基地正式落成并投产,依据国际化标准建立实验室管理体系,成立索菲亚中心实验室。2004年宁基有限与SOGAL合资成立广州索菲亚,构建双方五金联合采购平台,并于上市前宁基购回剩余股份。2007年,公司启用“标准件+非标件”的生产模式,实现定制衣柜规模化生产。2009年,公司先后变更为股份有限公司和合资公司。这一阶段索菲亚专注于定制衣柜制造。
2、第二阶段(2011-2013)成长成熟阶段。2011年4月12日,公司在深交所上市,成为首家A股上市的定制衣柜企业。同年索菲亚研究院正式成立,助力公司产品研发,这一年公司快速发展,年销售额突破10亿大关,全国专卖店达到800家。2012年,索菲亚投资设立索菲亚家居(成都)有限公司、索菲亚家居(浙江)有限公司、索菲亚家居(廊坊)有限公司,成立西部、华东、华北生产中心,扩大生产规模和产能。2013年,索菲亚推出定制衣柜第三代生产模式,亚洲先进的柔性生产线正式投产,制造能力全面升级。同年7月发布新广告语“定制家 索菲亚”,布局大家居战略。自此索菲亚从定制衣柜品牌,开始向大家居品牌进发。
3、第三阶段(2014-2018)品类扩张阶段。2014年5月,公司投资设立索菲亚家居湖北有限公司,打造华中生产中心,同年6月成立信息与数字化中心IDC,倡导并推行信息化、智能化的创新变革,同时与SALM SAS合资设立“司米橱柜”,进入橱柜领域。2016年,成立广州宁基智能系统有限公司,注资极点三维科技有限公司,推进定制家居智能化。截止2016年底,司米橱柜拥有经销商接近400家,独立的经销商专卖店达600家,实现营业收入4.18亿元。2017年,公司与定制门窗行业的代表企业华鹤集团合资设立“索菲亚华鹤门窗有限公司”,进军国内定制木门窗行业。2018年,公司建立的拥有自主知识产权、符合工业4.0标准的“未来工厂”在黄冈首次亮相并正式投产,该车间可以实现板件生产全程连通,板材不落地,首次打破定制行业普遍面临的产能瓶颈。
4、第四阶段(2019年至今)大家居发展阶段。2019-2020年,公司整装业务快速布局,完成500家整装企业签约计划,并与圣都装饰达成战略合作,设立合资公司,实现深度绑定。2020年3月,公司品牌战略升级为“柜类定制专家”,携手环保板材商开启康纯板无醛环保行动,迈入定制家居行业的环保新标准时代。2021年,公司推出互联网轻时尚品牌——米兰纳,同年12月,升级品牌定位为“衣柜|整家定制”,并正式发布“整家定制”战略。自此,公司整家定制全面启航,在2022年重磅推出39800整家定制套餐,推出全屋定制、整厨定制、整屋木门、整屋墙板、整屋家具、整屋地板和整屋电器7大整装品类,8+1空间整体解决方案,并且独创“把刚需当赠品,免费送橱柜”的创新玩法。
公司上市十余年,业绩和估值变化与地产景气度、地产政策调控、行业发展阶段以及公司自身发展状况都密切相关。2021年公司大宗业务受到恒大事件冲击,叠加地产链景气度下行,公司业绩和估值降至低位。具体来看:
1)2011-2012年(估值中位,业绩增速中位,地产增速中位),公司作为定制家居龙头股上市,处于单品类成熟阶段,依靠传统核心的定制衣柜业务成长较快,但业绩增速逐渐下滑,PE估值区间在17-27x。
2)2013-2018H1(估值中高位,业绩增速高位,地产增速中高位),公司开启品类扩张阶段,同时房地产行业高景气,家居行业处于发展红利期,β和α叠加使得2013-2017年公司业绩、估值齐升,PE估值区间在21-34x。
3)2018H2-2020年初(估值中低位,业绩增速低位,地产增速中位),公司开启大家居发展阶段,但受到行业红利消退,公司厨柜、木门业务发展不及预期,一方面业绩增速下滑,逐渐与欧派家居拉开差距;另一方面,估值震荡下行,2018H2至2020年底,PE估值从20x下滑至14x;
4)2020Q2-2021H1(估值中位,业绩增速低位上行,地产增速高位),开始随疫情复苏,消费行业估值整体有所提升,收入增速提升,公司估值最高回升至22x;
5)2021H2至今(估值低位,业绩增速中位,地产增速低位),由于大宗业务冲击以及地产周期下行,市场预期悲观,估值区间回落至10-16x。当前估值位于历史低点,2022年公司整家业务发力抵御行业下行周期,超额增速下盈利和估值拐点或现。
股权结构:股权相对集中,组织架构扁平化
股权较为集中。截至2022年三季度末,公司共同控股股东和实际控制人江淦钧、柯建生直接持股39.91%,江淦钧先生和柯建生先生两人因关系良好、志向相投,其在90年代开始一直保持合作关系并共同创业。其两人于2003年共同设立宁基有限,并一直在公司的管理上各司其职。公司股权结构稳定,决策执行力较强。
组织架构扁平化,提升管理效率。2020年,公司完成多品牌矩阵的规划和初步的布局,四大品牌、全品类、全渠道运营。为实施公司发展规划,实现组织高效运行,公司进行了组织变革,实行事业部管理机制,成立了索菲亚柜类定制事业部、司米橱柜事业部、木门事业部、工程事业部、直营整装事业部、米兰纳事业部六大事业部,其他职能中心以矩阵架构赋能六大事业部。
公司高管团队调整,引入职业经理人,重视人才组织培养。2021年9月,索菲亚新一届董事会涉及多位高管岗位调整,董事长仍由江淦钧先生担任,王兵出任公司总经理,负责集团整体运营;杨鑫出任副总经理负责零售事业部(2022年7月公告离职);吕先红出任副总经理负责工程事业部管理工作;陈炜出任公司副总经理,负责制造中心、质量中心以及宁基智能管理工作;黄毅杰出任公司董事会秘书兼财务总监。
2022年7月11日,索菲亚宣布刘志超加入并担任索菲亚零售事业部高级总经理,全面负责索菲亚零售事业部的运营和日常管理工作,直接向集团总裁王兵总汇报。
总裁王兵于1976年11月出生,2014年1月加入索菲亚,先后担任集团IT总监兼制造中心副总经理、信息与数字化中心总经理。在其主导下,索菲亚完成智能制造的超前布局和数字化建设构架的搭建,成为国内定制家具行业“大数据”建设的先驱。
刘志超2019年底加入索菲亚华鹤事业部,2020年带领木门业务增长50%,突破华鹤三年不增长的瓶颈。2021年离开后先去往战略合作伙伴贝壳,成为大家居业务负责人,筹建大家居店;后成为索菲亚华南大区经销商。华鹤在刘志超已制定的体系下依然有较好增长。2022年7月刘志超重返索菲亚接任零售事业部负责人。
同时,公司重视人才培养,成立了“索菲亚学苑”、“索菲亚黄埔EMBA班”等各种内部培训组织,不遗余力的培养自身员工、经销商负责人以及经销商的员工。公司还推出各种激励机制,鼓励员工和管理层积极参与外部培训提升自我。此外,公司大胆创新,大量引入跨界优秀人才,公司内部鼓励各种创新,形成你追我赶的积极氛围。基于“创新/分享”的企业核心价值观,公司多次推出员工股权激励和经销商持股计划,覆盖逾千名员工和近百名优秀经销商。通过与员工、管理层以及合作伙伴们长期并深度的捆绑,实现了公司可持续的长期增长。
财务分析:2021收入增长重回快车道,剔除短期坏账影响盈利能力稳定
2021年收入增长再次进入快车道。2021年度,公司实现营业收入104.07亿元,同比增长24.6%,增速达到2018年以来最高值;FY2016-2021五年复合增速为18.1%。得益于大家居战略、整家定制业务的发展,除较为成熟的衣柜、橱柜业务外其他品类收入获得快速增长。1)衣柜业务为公司核心优势业务,FY2021规模达82.7亿元,历年来占比从95%以上逐渐下降到80%左右,近5年复合增速为15%,2018-2020年增速有所放缓,2021年在衣柜业务及配套品业务快速增长,同比+23%,增长重回快车道;2)橱柜业务为公司规模第二大的业务,FY2021规模为14.2亿元,历年来占比从个位数提升至14%,近5年复合增速为28%,2021年以来受大宗业务影响,增速有所放缓;3)木门业务为第三大业务,FY2021规模为4.6亿元,自成立以来近4年复合增速为58%;4)地板业务FY2021规模为2.0亿元,近5年复合增速为86%,木门和地板业务,规模小、增速快。
分渠道看,1)零售渠道增速稳健,FY2021提速。零售渠道主要包括直营和经销渠道,其中又以经销渠道为主,历年来占比基本在80%以上,直营渠道占比在3%-4%,经销和直营渠道近5年复合增速分别为10%和12%,2021年有所提速,分别同比+28%和37%。FY2021整装业务,包含经销商合作装企以及公司直签装企的整装业务,营业收入达5.29亿元,同比2020年实现3倍增长。2)大宗渠道从FY2016-2020,收入快速增长,四年复合增速86%,2021年受地产行业及恒大暴雷事件影响,增速下滑,FY2021同比+7%。
同业对比来看,欧派家居/索菲亚/尚品宅配/志邦家居/好莱客/金牌橱柜FY2021营收分别为204.42/104.07/73.1/51.53/33.71/34.48亿元;同比增长38.7%/24.6%/12.2%/34.2%/54.4%/30.6%。
净利润受坏账影响短期承压。基于收入增长较快,盈利能力不断提升,历年来索菲亚净利润稳步增长,FY2015-2020五年复合增速为22.1%,高于收入复合增速。2021年度实现归母净利润1.23亿元,较去年同期大幅下滑主要系报告期内公司对应收恒大集团款项计提了单项资产减值准备,合计9.27亿元。同期多家家居公司受此事件影响,计提大量坏账,利润端短期承压。
同业对比来看,欧派家居/索菲亚/尚品宅配/志邦家居/好莱客/金牌橱柜FY2021归母净利润分别为26.64/1.54/0.89/5.06/0.02/3.35亿元;同比+29.2%/-87.4%/-11.2%/+27.8%/-99.4%/14.9%。
毛利率水平基本稳定,2021年受多因素影响毛利率水平下降。索菲亚毛利率历年来基本稳定在37%左右,其中核心品类衣柜毛利率较高。FY2021索菲亚毛利率为33.2%,同比-3.4pp,毛利率下降主要有以下几点原因:1)衣柜外其他低毛利品类收入占比提升;2)2021年下半年,受原材料价格上升影响,公司生产成本上涨,但产品销售价格没有同步进行调整;3)产品SKU短时间内大幅度增加,另外直营整装和米兰纳的运作等多因素叠加导致生产效率降低;4)为推动新业务发展,公司给予经销商大力支持,包括补贴、折扣等。
同业对比来看,欧派家居/索菲亚/尚品宅配/志邦家居/好莱客/金牌橱柜FY2021毛利率分别为31.6%/33.2%/33.2%/36.2%/33.9%/30.5%,相较于前两年基本均有所下降,分别同比-3.4%/-3.4%/-0.1%/-1.8%/-2.8%/-2.2%;FY2021净利率分别为13.0%/1.5%/1.2%/9.8%/0.1%/9.7%,相较FY2020、FY2019基本均有不同程度的下降,索菲亚若剔除恒大事件资产减值的影响,FY2021净利率为8.6%。
从毛利率拆分来看,分品类来看,衣柜作为索菲亚的核心、优势业务,毛利率始终处于较高水平,大约在35%~40%。橱柜业务起始于2014年合资设立的司米橱柜,木门业务起始于2016年合资建设的华鹤木门,此后以“索菲亚”和“华鹤”双品牌运行木门业务,至今为止,橱柜和木门业务毛利率已较为稳定,但与同业此品类运营成熟后的毛利率相比,仍有提升空间。索菲亚FY2021衣柜/橱柜/木门业务毛利率分别为35.7%/26.3%/17.1%,同比-4.7%/+3.6%/+2.6%,衣柜品类毛利下滑主要因配套品占比提升。分渠道来看,直营店/经销店/大宗/其他渠道毛利率分别为69.5%/34.1%/20.5%/19.8%,同比-5.3%/-4.1%/-2.9%/-0.3%。
费用端维持稳定投入。费用端历年来都维持在稳定均衡的水平,波动幅度小。FY2021销售费用率同比+0.5pp至9.7%;管理费用率9.8%,与上年持平;研发费用率同比+0.3pp至2.8%;财务费用率同比+0.2pp至0.7%。
营运效率稳定。基于不断扩充的品类和sku,得益于供应链管理持续优化,公司存货周转天数始终维持在稳定较低的水平,FY2021存货周转天数为32天,同比增加3.3天。从应收账款周转天数来看,受大宗业务发展影响,近年来有所增加,FY2021应收账款周转天数为32天,同比缩短0.7天。FY2021应付账款周转天数64天,同比缩短0.6天。
ROE和ROIC稳定,短期受坏账影响大幅下滑。2021年之前,公司ROE、ROIC稳定且处于业内较高水平,主要与稳定的盈利水平和营运效率有关。FY2016-2020的平均ROE、ROIC分别为21.1%和18.1%。FY2021ROE和ROIC大幅下滑超十个百分点,主要系计提减值损失后净利润大幅下滑所致。
行业分析:规模增速放缓分化趋势渐显,流量粉尘化时代渠道变革带来整合机遇
产业与价值链条:定制家居位于装修中期环节,服务属性强
装修工程复杂且冗长。家庭装修流程一般分为前期准备、中期基装硬装和后期软装家电。前期准备主要包含测量、设计、报价、选材。中期基装硬装施工,涉及主体改造、水电隐藏工程、覆盖工程和安装工程,定制家居即作为硬装在此时进场,定制家居主要指以定制方式打造的橱柜、衣柜、木门、卫浴等。后期软装家电进场,软装主要指可以动的、为了满足功能和美观需要、附加在建筑物表面或者室内的装饰物及设置与设备。水电工程一般耗时5-20天,泥瓦、木工等工程与室内面积相关,约耗时10-25天,后续安装工程约10-15天。整个装修流程复杂且耗时长,每个环节前后承接性强。
装修涉及供应主体多。在冗长的装修工程中,参与者众多,供应主体主要可以分为以下几类:一是家装公司;二是产品供应商,即建材、家具、家居、家电公司;三是渠道商,线下零售包括经销商、连锁家居卖场运营商、卖场加盟商;线下大宗包括地产商;线上涉及互联网电商、直播平台等。家装行业公司小而分散,缺少有品牌影响力的大公司;产品供应各细分赛道皆拥有知名品牌,例如定制家居行业,大中型上市公司包括欧派家居、索菲亚、尚品宅配、志邦家居、金牌橱柜等,基于定制家居非标准化以及产品同质化的特点,行业格局较为分散;渠道层面,各公司拥有自己的经销商体系和KA客户,连锁家居卖场的市场格局较为集中,红星美凯龙和居然之家形成两强竞争的格局,市占率合计超过30.0%。
定制家居行业重渠道,主要原因系定制行业具有非标、以销定产的特点,进而导致一是消费者的购买过程较长,引流、签单、设计、安装、服务全部都需要线下渠道落地执行;二是消费者需求较为复杂,考验渠道的设计、服务能力和运营效率。
定制家居的传统零售渠道包括经销商门店和直营店,其中以经销商为主;传统大宗渠道即公司与地产商达成合作,为精装房提供产品和服务;新兴渠道包括整装和线上渠道。近年来随精装修率的上升,大宗业务快速增长,传统渠道占比逐渐下降。
根据欧派招股书披露,欧派给经销商的结算系数(结算系数=经销商拿货价/终端零售价)与经销商级别有关,大约在0.5左右,即按终端零售价算,公司和经销商的收入各占一半。根据价值链测算分析,销售一单产品,经销商享有比公司更大的利润空间,定制企业的净利率大约在10.0%~14.0%(在价值链中终端零售价是出厂价的两倍,因此占7.0%,经销商净利率和价值链占比同理),经销商的净利率近20.0%。
市场规模与竞争格局:整体增速放缓,集中度逐渐提升
根据中商产业研究院调查及预测,我国定制家居市场规模于2020年达到3811亿元,2016-2020年复合增速17.8%,近年来增速有所放缓。我国定制家居渗透率不断提升,目前行业整体在30%,而美韩等发达国家在60-70%左右,我国仍处于较低水平,有较大的提升空间。不同品类渗透率具有差异,定制橱柜由于起步较早发展时间最长,市场接受度最高,进而渗透率最高,可达61%;定制衣柜渗透率在47%,其他柜体为10%。
我国定制家居行业具有产品同质化、进入门槛低、品牌区隔不明显的特点,进而造成行业集中度低。根据前瞻产业研究院数据显示,我国定制家居企业市场份额极度分散,2018 年 CR3 仅为 8.8%,CR5为10.3%。与海外国家相比具有较大差距,欧洲国家2015年CR5达35.0%;韩国2016年CR3可达69.0%。细分行业中,定制橱柜和定制衣柜发展较为成熟,行业集中度与行业整体相比较高。其中定制橱柜以欧派家居为龙头,2019年欧派市占率为8.0%,CR5为16.0%;定制衣柜相对橱柜来说更加集中,2019年龙头公司索菲亚和欧派,市占率分别为13.0%和10.0%,CR5为35.0%。
随品类拓展、大宗渠道和整装业务的布局,龙头竞争力渐显,未来行业集中度有望进一步提升。基于目前定制行业集中度低的原因,我们认为未来集中度提升的主要驱动力在于产品差异化的形成,具体而言就是龙头企业凭借自身优势,为消费者提供更高质量且更具性价比的产品;同时抓住渠道变革的机遇,通过多渠道布局以及流量前置来更早占领更多客户的心智,进而挤占中小公司市场份额,行业集中度提升。
动力转换:行业驱动力由地产后周期转向需求驱动
过去二十年,家居家具市场发展紧随房地产市场发展变化,行业景气度很大程度上受房地产竣工周期的影响。而目前我国新房购置需求、新房销量已经逐渐趋缓,一二线城市逐渐迈入存量房时代。在我国存量房基数庞大、目前消费主力逐渐过渡到80后和90后的情况下,旧房翻新需求将逐渐成为零售渠道主要驱动力。
根据中国建筑装饰协会数据,2020年全国家装行业产值受疫情影响同比减少10.7%,产值约为2万亿元;2019年达2.24万亿元,其中精装成品房8500亿元,同比+11.8%,占总产值41.7%;存量房装修产值6900亿元,同比+15.0%,占比为33.8%;毛坯房市场产值5000亿元,同比-10.5%,占比为24.5%。存量房改造市场增速最快,而毛坯房市场萎缩。未来随着存量房规模的迅速扩大,按照平均7-10年的再装修周期计算,可以预计,今后存量房改造市场将进一步扩大,且几乎不受房地产市场周期的影响,精装成品房市场、毛坯房市场是存量市场,受房地产周期及政策调控影响较大。
渠道变革:渠道与商业模式变化带来行业整合机遇
自2018年以来渠道变化趋势明显,各定制企业在大宗、整装以及线上渠道布局和发力,2021年前大宗渠道增速快,占比逐渐提升;目前整装渠道正处于布局和发力期。由于布局时间和综合能力的差异,渠道变革的同时公司间开始出现分化,龙头公司优势渐显。一方面,随精装修渗透率的快速提升,大宗市场增速快,由于大宗规模化、标准化程度高,交付时间短,对服务要求高,所以房地产商倾向于与大公司大品牌合作,一些中小品牌、夫妻店的大宗渠道发展不理想。另一方面,整装对于公司来说不仅是渠道变革,同时也带来了商业模式的变革。整装对公司综合能力有更高要求,公司品类的多样性、品牌知名度、供应链整合能力、运营效率、信息化程度等因素对整装业务都有影响。目前市面上做整装或全屋定制的公司类型、模式、规模都有较大差异。
精装渠道:政策推动精装房渗透率提升,定制家居大宗渠道快速发展
精装房与毛坯房相比,具有成本、环保、安全等多方面优势。自2016年起国家推出多项精装房政策,各省市进而推出相关细则,政策推动精装修普及率快速提升。据奥维云网统计,2016年省、市、国家级政策数量合计增速达83.3%,2020年同比增速同样超过80.0%。各省细则多对精装渗透率制订严格标准,2019~2020年我国精装渗透率达到30%以上,据各省目标以及海外国家水平仍有较大差距。
精装房对于房地产商,批量采购和整体施工,能够享受较低的采购价格和较长的账期,因此房地产商具有较大的推动精装模式的动力。2015年我国精装房开盘数仅82.0万套,2020年达325.5万套,CAGR5为31.7%。对于定制家居企业,大宗渠道带来业务增量,近年来部分头部定制公司与各家地产商合作,大宗渠道收入增速显著。但是与房地厂商的合作对公司实力有所要求,头部定制公司中,欧派、索菲亚、志邦、金牌橱柜、皮阿诺抓住了大宗渠道的机会,2020年大宗渠道收入分别达到26.82/15.10/11.75/5.93/7.12亿元,同比+24.1%/60.7%/83.7%/17.4%/ 10.7%.而尚品宅配、好莱客布局较晚,其余中小型公司与地产商合作难,因此我们预计未来大宗渠道的市场份额相较零售渠道将更为集中。对于消费者而言,精装房省心省时。
整装渠道:市场规模大,竞争日渐激烈
整装发展的历史,最早可以追溯到2010年前后,尚品宅配做全屋定制开始,随后欧派家居提出大家居战略;再到2018年左右整装概念正式出现,各类市场参与者纷纷入局;发展至今已形成多类型市场主体牵头、多模式并存的整装市场,各种模式基本是一市场参与者牵头,与其他家装供应链上的品牌合作,共同为消费者提供从设计、基装、硬装到软装乃至家电的一站式服务,不同公司所做的整装内容存在差异。从2018年发展至今,整装市场规模已经翻倍,2020年整装市场规模为6798.61亿元,2021~2023年行业增速预计在20.0%以上。
整装的发展,主要得益于供求双方的推动。需求端整装省心省钱省力,更符合年轻消费者一站式购买的需求。家装市场消费群体年龄段集中在26-45岁,主流客户已向90、95后转移。据互联网整装公司“爱空间”披露,其用户结构中,26-35岁用户占36.7%,36-45岁用户占31.2%。年轻一代消费者出于工作时长较长等原因,缺乏时间和精力花费在冗长的家装流程上,因此对装修流程的简化有更高需求。此外,传统家装不仅流程长、环节多而复杂,耗时耗力,更存在信息价格不透明、装修队质量参差、不同产品搭配风格不一致等问题。而整装有大品牌的背书,流程价格透明、质量有保证、设计工程风格统一。
根据艾瑞咨询调查显示,整装服务的专业性、省心和性价比高成为消费者最看重的因素,选择整装的用户中看重这三个因素的用户分别占41.4%/37.0%/ 35.7%,同时消费者也会考虑性价比、质量、审美和个性化选择。
供给端机遇与挑战并存。整装模式的机遇在于,公司将整装作为引流手段将获客时间前置到装修流程最初的设计环节,同时通过供应链的整合扩大市场空间。对于定制家居企业来说,获客时点从硬装前置到设计环节,获得更大客流的同时,对于客户对后续装修流程中品牌的选择具有更大的话语权,进而有利于自身不同品类产品的搭售以及对合作品牌形成赋能,实现共赢。
整装模式的挑战在于,一方面对于定制家居企业来说,竞争池扩大,竞争环境更加复杂,目前市场上家装产业链上几乎所有类型的玩家都对整装模式有所布局,同时还出现了互联网家装平台和互联网巨头布局整装。另一方面,整装对品牌影响力、产品和服务质量、供应链整合能力都提出更高要求,中小型企业与头部企业的差距渐显。
线上渠道:加码直播赛道,线上引流线下转化
除大宗、整装渠道外,线上渠道也成为各定制家具企业近年来重点发力的新兴渠道。在当下主力消费群体更为线上化、渠道大环境变革、疫情催化线上渠道发展、线下门店引流效果下降、直播兴起等多重因素推动下,定制家具企业纷纷发力电商直播、短视频直播等互联网营销,并采取线上引流,叠加线下转化的方式,提升整体销售业绩。
动能转换、渗透率和客单提升共同推动行业规模增长
我们通过构建市场需求模型,对定制家居行业及其细分品类进行了更加详细的测算和预测。我们假设在新住宅销量和竣工面积逐年减少的情况下,未来行业增长动力主要在于:1)存量房数量和翻新需求增加;2)定制家居渗透率和单价逐年增加。二者叠加未来定制行业总规模有望一定程度上抵御新房增速下滑。在行业增长以及变革的基础上,龙头企业的品牌力、渠道力、产品力优势将逐渐强化且日益凸显,我们更加看好在行业变革趋势下龙头企业通过整合市场份额,获得超越行业的增速。
竞争力成长性分析:内核实力强劲,战略调整后再启航
渠道力:零售渠道管理精细化,多元化渠道布局发力
公司通过洞察中国消费者的需求、购买习惯和路径等消费者画像,铺设零售、大宗、整装、线上全渠道,构建多重流量入口。从渠道收入、毛利构成来看,公司以线下零售为主要渠道,收入占比84%,毛利占比90%,按店铺类型划分,以经销店渠道为主。大宗渠道收入占比15%,毛利占比10%。线上和整装目前主要作为引流入口,整装业务近年来已初具规模,FY2021整装业务实现收入5.29亿元,FY2022H1整装渠道收入达3.61亿元,同比实现167.26%的增长。
线下零售渠道门店和经销商保持扩张。开设终端门店逾4000家,覆盖全国1800个城市和区域。截至2021年底,索菲亚/司米/索菲亚木门/华鹤木门店分别有2730/1122/534/265家专卖店,相比2020年底分别新增11/14/195/22家;新品牌“米兰纳”开始独立招商,2021年门店新开212家。
与定制家居行业其它头部公司相比,索菲亚线下门店和经销商数量较多,且保持较高的增速。截至2021年末,欧派家居、索菲亚、尚品宅配、志邦家居的经销商门店数分别为7475/4863/3709/2236家,相较2020年末分别增加363/454/506/1家。欧派家居、索菲亚、志邦家居经销商数量分别为5112/4267/2706家,相较2020年末变化数分别为-12/638/181。索菲亚经销商大幅增加,主要因新品牌“米兰纳”开始独立招商,米兰纳单品牌2021年招商360家。
衣柜作为优势核心业务店效与同业比较高。索菲亚的衣柜业务规模大、门店多,同时渠道运营效率高,单店提货额较高。我们根据经销收入占整体收入的比例估算各品类经销收入,FY2021衣柜、橱柜、木门的单店提货额分别为221/92/42万元,历史最高值分别可达226/92/48万元。与欧派和志邦相比,索菲亚衣柜的单店提货额始终处于较高水平,其他品类相对较低,但由于衣柜收入占整体收入绝大部分,且衣柜品类单店提货额本身高于其他两品类,因此索菲亚整体单店提货额也处于较高水平。
整家战略下客单价显著提升。通过品类扩充、配套率提升、以及产品品质升级带动单品价格提升,索菲亚客单值逐年提升趋势明显。按工厂端价格,索菲亚品牌(不含司米橱柜、木门等)客单价自2015年的7328元/单,至2021年已接近翻倍至14491元/单,六年复合增速为12%。2022前三季度索菲亚品牌工厂端平均客单价18133元,同比+35%;司米品牌工厂端平均客单价12132元,同比+6%,全屋产品的工厂端平均客单价 36528 元;华鹤品牌平均客单价7189元;米兰纳品牌工厂端平均客单价12620元,同比+14%。未来预计客单价仍将继续维持较快增速,在公司“C6计划”指引下,2025年终端客单值预计将达到6万元,对应工厂客单值3万元。
经销商管理方面,考核标准趋严,赋能效果显现。1)经销商管理更加精细化。2018年之前公司经销商管理方式较为粗放,一城一商、考核机制单一(仅考核业绩)、淘汰率较低(约为2%),进而导致中小经销商缺乏帮扶;部分经营较好的经销商不断向周边城市扩张,公司大商比例较高,大商话语权高、公司管理难度大。从 2021年起,实行“城市再切割计划”,公司将一些城市的区、村镇作为单独的考核区域进行效能评估,对于营销不达预期的区域进行切割,交由新经销商进行运营。在城市切割的基础上,公司还采用经销商末位淘汰制度,末位淘汰比例维持在6%-8%。多维度考核来进行的末位淘汰制度,包括提货额、渠道拓展等,能够促使经销商优胜劣汰,升级了公司的经销商体系,保证公司的渠道优势。
2)强化渠道赋能,增加主动营销人员,并采取“点将制”,即经销商根据需求自行选择公司培训服务及培训人员并对此进行付费,以内部市场化的方式加强经销商培训。目前点将制度进展符合预期,从经销商层次来看主要以服务B级和C级城市为主,点将覆盖率在C级城市占比50%以上,B级城市占30%,A级城市约占13~14%。落地方式来看,B级城市通过单店多频率落地,C级城市通过不断进行单店深层次培训落地,A级城市通过多店循环落地。从效果来看,目前约覆盖300~400家商场,根据终端统计,一次活动可以带来近40件订单的提升,效果明显。
索菲亚历年来前五名客户(经销商)销售额占总销售额比例均在13%以上,2017年达到21%,2018年后占比有所下降。从经销商平均开店数来看,2018年之后也有所回落,可见在经过一系列经销商管理变革和帮扶措施后,公司对大商的依赖程度减小,中小经销商的扩张和帮扶效果显现。
经销商平均开店数过去与同业比较高,调整后下降到较低水平。与其它定制品牌,欧派家居和志邦家居比,索菲亚柜类定制2018年之前,经销商平均开店数最高,达1.8以上,2018年后逐渐下降,2021年降至1.6店/人,与欧派家居相近,经销商头部化问题有所缓解。
下沉市场门店加速布局,省会城市收入贡献稳健。根据公司财报数据披露,索菲亚柜类定制产品在四五线城市的门店数占比为66%,收入占比为44%;相较2018年分别提升13%和11%,自2020年起下沉市场门店数量和占比快速提升。省会城市门店占比从2018年的18%降至2021年的14%,但收入占比维持稳定,贡献率较高,2021年占整体收入33%。
从店铺选址来看。卖场中,定制家居一般位于2-4层的中低层核心楼层,高层一般以奢华、实木家居为主。同时受益于多年良好且稳定的合作关系,以及大品牌对于卖场具有加成效果,索菲亚在美凯龙、居然之家等大型连锁家居卖场中的销售门店占据优质位置,一般都位于近电梯口处,便于客户参选,客流进店率远高于中小品牌门店。
线上零售渠道发力数字化营销,抢占全域流量。索菲亚通过整合社群营销、直播裂变、网红带货等多种线上营销方式,抢占全域流量,打造线上线下一体化的营销闭环。在天猫、京东、抖音、快手等主要互联网平台开设网店,然后通过多种不同的方式获取线上流量,客户根据公司网店的产品介绍、活动促销等,支付定金,提交房屋资料。公司根据客人资料的具体归属,划分到具体各地经销商店面,由经销商对接客户,提供具体的服务,将有意向的客户转化为公司产品的消费者。索菲亚电商渠道的引流成效在行业名列前茅,2022年6月18日的促销活动中,全屋定制行业618销售额,索菲亚在天猫、京东双平台蝉联第一。公司创新性地推出了“无接触测量”的线上测量服务以及“无接触确图”的线上确图服务,把服务的工作抢在前面做,保持与意向客户之间的互动,争取在疫情结束后可快速成单,做到停业不停工。
大宗业务优化客户结构,降低风险。公司大宗工程业务全国范围内承接地产住宅、酒店、长租公寓、学校、医院、办公楼等各类工程项目定制业务,与国内Top100的大部分企业达成战略合作关系,是多家医院、学校等对环保要求极其严苛的机构或企业指定供应商。2021年在公司强大的柔性化制造与全屋收纳设计能力支撑下持续高速发展,专职团队已逾1600人。大宗业务总体策略是稳步推进,持续优化大宗业务客户结构,注重开拓支付能力有保障的工程客户,选择大型国央企进行合作;同步做好应收账款追缴以及应收票据风险管控。2021年,公司大宗业务渠道收入(含衣柜、橱柜、木门及其他)16.04亿元,占整体收入的15%,同比上年增长6.64%。占比下滑、增速放缓主要因恒大大宗业务规模收缩。
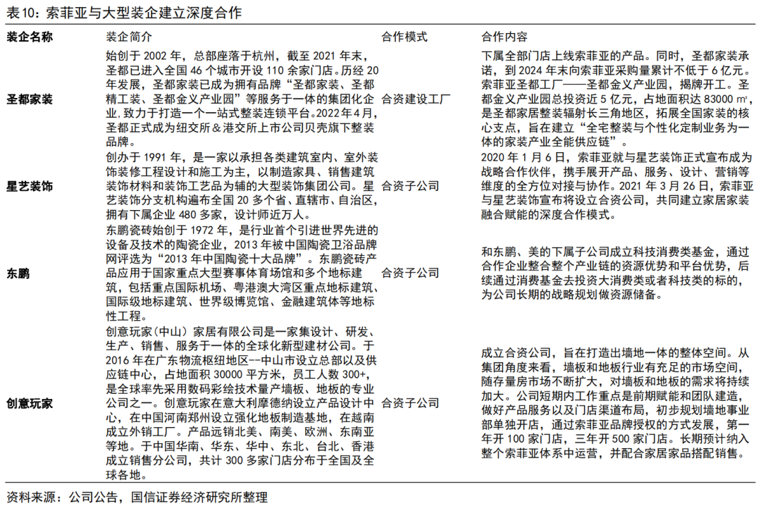
整装渠道与大型装企建立深度合作,合资共建子公司。索菲亚2019年起开始拓展家装、整装渠道,利用公司的高品牌知名度,和品类丰富、质量领先的产品等有事,在全国范围与实力较强的全国性或区域性家装、整装企业合作。自2020年索菲亚对整装渠道事业部进行改制后,整装业务快速扩展。在2020年完成了500家整装企业签约(含直营直签和经销商直签),实现销售额7417.31万元。2021年实现整装营业收入5.29亿元,同比2020年实现3倍增长,成为公司新的增长点,经销商合作装企叠加公司直签装企逾137家,包括爱空间、圣都家装、嘉宝集团、上海茗居、华美乐等头部装企。2022年整装业务继续发展,3月与圣都家装联合打造圣都金义产业园,旨从供应链和制造层面切入,积极探索深度合作模式,为消费者提供环保、健康、舒适的专业家居一体化解决方案;6月与东鹏签署《合伙协议》,预计接下来的合作会围绕着整装领域的板块持续推开。
索菲亚与圣都、星艺、东鹏的合作皆采取目前业内独有的合资创办子公司的合作模式。与圣都的合资子公司注册资金5000万元,索菲亚持51%的股份,圣都持49%的股份。合资公司的经营管理,包括战略规划、经营方针、日常运营等以索菲亚为主,而圣都家装则利用自身作为装企的资源和优势,为索菲亚拓展销售渠道,将下属全部门店上线索菲亚的产品。同时,圣都家装承诺,到2024年末向索菲亚采购量累计不低于6亿元。同时合资共建工厂——圣都金义产业园,旨在建立“全宅整装与个性化定制业务为一体的家装产业全能供应链”。
与创意玩家合作成立合资公司,旨在打造出墙地一体的整体空间。从集团角度来看,墙板和地板行业有充足的市场空间,随存量房市场不断扩大,对墙板和地板的需求将持续加大。公司短期内工作重点是前期赋能和团队建造,做好产品服务以及门店渠道布局,初步规划墙地事业部单独开店,通过索菲亚品牌授权的方式发展,第一年开100家门店,三年开500家门店。长期预计纳入整个索菲亚体系中运营,并配合家居家品搭配销售。
与陶瓷建材品牌东鹏合作成立投资公司,东鹏投资、索菲亚投资作为有限合伙人以自有资金认缴出资人民币250万元,出资各自占比为25%。通过合作企业整合整个产业链的资源优势和平台优势,后续通过消费基金去投资大消费类或者科技类的标的,为公司长期的战略规划做资源储备。
业绩方面,公司的整装、家装渠道在2020年拓展顺利, 2020年完成500家整装企业签约计划(含直营直签和经销商直签),并实现销售额7417.31万元。2021年推出渠道专属产品与价格体系,与零售渠道形成区隔。公司在全国范围与实力较强的装企开展合作,同时推动经销商和当地小型整装/家装公司/设计工作室合作。在2022年上半年,索菲亚实现了整装业务收入3.61亿元,同比实现167.26%的增长,整装渠道步入高速发展轨道。
品牌力:品牌矩阵完善,以品牌为导向全面实行大家居战略
逐渐建立起覆盖全市场的完善品牌矩阵。公司目前品牌矩阵包括:以高精人群为目标的“司米”和“华鹤”,以中高端市场为目标的“索菲亚”,以及以大众市场为目标的“米兰纳”。四大品牌互相呼应,覆盖衣橱门全品类,同时辅以墙板定制、家具家品风格搭配,全面服务线上线下零售、整装、工程等全渠道客户。
索菲亚品牌营收占比近八成,定位中高端,以衣柜为核心发展整家大家居。索菲亚品牌1981年诞生于法国,2001年引入中国,以定制衣柜为拳头产品,提供衣柜、橱柜、木门、家具家品等产品。截至2021年底,拥有2730家门店,覆盖全国1800个城市和区域,以柜类定制为核心,以整家定制为战略目标,索菲亚逐步建立起全屋定制、整厨定制、整屋木门、整屋墙板、整屋家具、整屋地板、整屋电器七大品类矩阵,再次定义整家定制标准,创领中国整家定制新时代。以环保超越欧标、设计引领全球为品牌核心优势,实现卓越发展。索菲亚品牌定位中高端,价格区间在1000-2000元/平米。
司米品牌定位轻高定,以橱柜带动衣柜发展大家居,处于独立发展转型期。司米品牌1934年诞生于法国,2014年引入中国,以橱柜为拳头产品。2022年进行重新战略定位,过去司米品牌仅有橱柜单品类,经销商与索菲亚重合较高,目前司米品牌独立发展,同时以橱柜为核心发展整家业务。截至2021年底,拥有 1122 家门店,929位经销商,2022年上半年,门店和经销商数量有所缩减,同时全屋门店达50家,衣柜上样门店数量约101家,在全屋战略下客单值提升明显。作为轻高定品牌,定位2000+元/平米产品。
米兰纳定位轻时尚品牌聚焦年轻人,性价比高,发展速度快。米兰纳品牌定位于互联网轻时尚品牌,以更创新的方式,更高性价比的产品和服务与消费者沟通,在米兰纳产品体系中,现代、北约、轻奢、混搭将是主流的风格,未来将发力大众市场和下沉市场,打造极致性价比的产品,来满足大众消费人群的家居需求。2021年“米兰纳”开始独立招商,截至2021年底,拥有门店212家,经销商360位。同时线上端公司发力数字化营销,整合多种线上营销方式,抢占流量,打造线上线下一体化的营销闭环。米兰品牌发展迅速,2022上半年营业收入1.06亿元,同比增长536.21%。作为轻时尚品牌,定位1000元/平米以下产品。
华鹤木门定位高端,以木门为核心深化门墙柜一体化模式。华鹤品牌诞生于1956年,是索菲亚华鹤门业有限公司旗下的高端木门品牌,有60余年木门定制经验。2020年,华鹤借助索菲亚强大的柜类定制经验,成功延伸柜类产品,全面升级为“门墙柜”全屋木作系统,并延伸至衣柜、橱柜、墙板和家具家品等配套产品,提供专业的全屋定制装修系统解决方案,广受市场与消费者的青睐。截至2021年底,拥有265 家门店。作为高端品牌,定位2000+元/平米产品。
从战略角度看,公司在2020年就确立了“全渠道、多品牌、全品类”的“大家居战略”,以“索菲亚”、“司米”、“米兰纳”及“华鹤”四大品牌组合,多品类抢占大家居市场,为不同层级的消费者提供多品类集成的一体化解决方案。
从运营角度看,公司策略从以品类为导向转到以品牌为导向,所有品牌都按照整家定制转型。以索菲亚、司米、米兰纳及华鹤3+1品牌组合多品类抢占全屋定制家居高中低端市场,专注“柜类定制专家”品牌战略,即司米专注橱柜、索菲亚专注柜类定制、华鹤专注木门,形成集团内相互呼应的产品研发和供应体系,覆盖衣橱门全品类,实现纵深渠道全面发展。
品牌热度与知名度高。索菲亚凭借优质的产品、符合大众审美的设计、高效的服务、全方位的营销,在多年经营下,将自身品牌与自身优势产品深深绑定,极具国民度与知名度。百度指数一定程度上可以反映品牌热度、消费者关注程度、品牌影响力。从近十年的百度指数趋势来看,索菲亚、欧派和尚品宅配的品牌热度位于第一梯队,2011年至今百度指数平均值分别为2082/1735/1815。索菲亚在2020年和2022年热度上升明显。
从地域分布来看,各公司在华东、华南地区受到的关注度普遍更高,近一年索菲亚在华东地区热度上升尤为明显。从新闻头条来看,索菲亚在2020年通过一次线上发布会,正式宣布品牌定位升级为“柜类定制专家”,广告语也升级为“专业定制柜,就是索菲亚”。“专注”“专业”“专家”成为索菲亚品牌形象的核心关键词,这一营销打法极具成效,随索菲亚后续持续的营销推广,在过去一年里热度大增。
线上平台粉丝量较多。天猫、京东、抖音、快手、新浪微博粉丝,一定程度上反映了公司的知名度、受关注程度以及线上渠道的拓展效果,据我们统计,索菲亚在各平台及整体粉丝量皆处于第一梯队。截至2022年6月,索菲亚天猫、京东粉丝量均在100万左右,抖音、快手粉丝量均在200万以上,五平台粉丝合计740万,与其他定制家居头部品牌比,粉丝量仅次于尚品宅配。
产品力:优势品类带动全屋品类发展,产品内外兼修价格带丰富
衣柜品类强势,产品矩阵完善,助力卧室客餐厅等空间一体化效果呈现。公司以衣柜为核心产品,随后发展为覆盖衣柜、橱柜、书柜、电视柜等定制柜类专家,并进一步扩展木门、墙板、地板、软体、配套产品等多品类,助力全屋各空间设计效果和产品一体化的呈现,从销售单品类,到销售单空间、多空间或全屋空间。其中软体品类多与 异业知名品牌强强联手,达成深度战略合作,强化自身产品矩阵,扩大品牌影响力。
产品优势1:分品牌来看,各品牌均有自身优势品类,带动全屋品类发展,成长空间大。
1)索菲亚品牌以衣柜等柜类为优势品类,以卧室、衣帽间、客餐厅为优势空间,带动其他品类和七大空间的销售。新系列推出覆盖全屋空间和全屋产品,包括以鞋柜储物柜为主的玄关、以电视柜和整墙设计为主的客厅、以橱柜和酒柜为主的餐厅、以衣柜为主的卧室及衣帽间、以书柜为主的书房、门墙柜一体的木门和墙体。2021年木门与索菲亚柜类的花色匹配率达到70%,系列匹配率达到73.3%。
2)司米品牌以橱柜品类、整体厨房空间为优势,目前产品系列较多,同时配套厨电产品,以轻奢感、高级感为主要风格。今年经战略调整,已将品类和空间扩展至全屋,与索菲亚品牌全屋定制的差异主要在于定位更加高端,在产品风格和价位上都有所体现。
3)华鹤品牌以高端木门为主,配合全屋产品设计风格,产品风格、系列多元化,包括新中式、新古典、简欧、现代风格,可选择性强、与全屋产品配套性强,相比索菲亚品牌木门更为专业化,定位更加高端。
4)米兰纳品牌成立之初及确立全屋定制的发展战略,定位于互联网轻时尚品牌,以更创新的方式,更高性价比的产品和服务与消费者沟通,在米兰纳产品体系中,现代、北约、轻奢、混搭将是主流的风格,发力大众市场和下沉市场,打造极致性价比的产品,来满足大众消费人群的家居需求。
5)索菲亚墙地一体品类细分新赛道,2022年5月由索菲亚举办的“千城千店”招商战略起航暨首个家倍舒适馆落成典礼在中山举行,目标市场是“精装升级、旧房改造“。利用墙面系统和地面系统的科学整合,构建新的消费流量入口,最终以整体空间定制满足用户所见即所得的一站式装修需求。据项目销售和招商负责人杨绍智介绍,项目计划五年内在全国1000个城市建设1000个线下渠道门店并计划2022年年内完成100个专卖店的建设。采用“1+N”的招商模式,即要求加盟经销商在一个城市建立一个专卖店,并通过直营或合伙人模式,开设N个社区店。墙地一体品类的开拓,一方面更加针对存量房市场,另一方面对于公司整家战略全屋产品矩阵的完善,再下一城。
产品优势2:产品内外兼修,风格系列丰富满足多元审美需求,产品品质精益求精。
产品风格多元。公司打造了一支强大的技术队伍,从产品外观、工艺、材料应用、技术等方面不断提升行业标准,在定制家具的风格、材质、工艺和时尚元素等方面不断向市场阐明定制家具行业的发展趋势和方向。品类上已陆续覆盖定制家居领域全品类,并开始向家装上游“墙地一体”拓展,各品类系列多元、风格类型丰富鲜明,包括天然装饰、对称布局、色彩浓厚、添加中式元素、简约优美的新中式风;应用铝合金与钢化玻璃、色彩跳跃、简洁实用的现代风;使用灰水泥、黑白灰色系、裸露砖墙管线、复古旧物与金属集合物组成的工业风;使用罗马柱、浮雕彩绘描金等欧式装饰元素、奢华高贵的欧式风;使用自然材料、简洁实用、用线条色块区分点缀的北欧风;使用大理石/金属/玻璃/镜面等奢华元素,带有高级感的中性色,高品质富有质感的轻奢风。
产品品质精益求精。2020年9月索菲亚推出无醛板材——康纯板,截至2020年底,康纯板客户占比达74%,订单占比66%;截至2021年9月底,康纯板的客户及订单占比已近9成,完成板材升级。康纯板成为行业首家符合国家孕婴网严苛标准,被纳入体系的板材;康纯系列产品获得“儿童安全级产品认证”,集结八大权威认可领跑行业,把产品环保水平再次拔高到新的高度。此外,在2021年,公司明星收纳系统迭代升级,推出海纳百穿5.0&5.0 Pro精细化收纳系统版本;另有三项设计作品斩获2022年度德国iF设计大奖。
产品优势3:价格带广,子品牌定价区隔明显,客群覆盖面广,套餐性价比高。
价格定位覆盖全面,子品牌区隔明显。公司践行以品牌为导向,所有品牌都按照整家定制转型的战略规划,索菲亚、司米、米兰纳及华鹤3+1品牌组合,分别抢占全屋定制家居高中低端市场,司米和华鹤属于中高端,单尺寸目标价格在2000元以上;索菲亚的目标价格为1000~2000元;米兰纳主打1000元以下价格带。根据部分消费者购买数据统计(存在地域折扣力度不同、消费者购买时间不同等因素影响),衣柜方面与其他定制品牌对比,索菲亚品牌价格定位终端,每平方米在1000元左右;米兰纳定价较低,每平方米在800元左右;橱柜方面,司米相较索菲亚,台面有更高端的岩板材质可以选择,同时其余配件中,索菲亚品牌加赠基础款油烟机,司米加999元可获赠老板油烟机。木门方面,索菲亚定价约在1300元/樘左右,与同业比较低,目前仍处于起步阶段;华鹤定价基本在2000元以上。
整家套餐联合产业链大牌,注重高品质高性价比。自2021年12月,正式发布“整家定制”战略后,索菲亚开启了整家快速发展模式。在2022年1月,索菲亚和海尔集团达成深度战略合作,将国际高端家电领军品牌卡萨帝与全球首个场景品牌三翼鸟正式纳入到索菲亚整家定制生态圈,并在2月发布了“39800元”整家定制套餐,联合芝华仕、美国舒达、卡萨帝、东芝、海尔等细分品类领导者共同参与,构筑了针对毛胚用户的39800大牌整家套餐、针对精装人群的39800大牌拎包套餐、针对收纳达人的39800轻享拎包套餐和针对时尚达人的39800时尚拎包套餐的套餐矩阵,精准锁定不同家装客群,保证极限性价比。
产品优势4:生产基地产能充足覆盖范围广,供应链及数字化能力领先。
七大生产基地覆盖范围广,供应链能力领先。索菲亚拥有七大生产基地,覆盖全国的高度工业化的产业布局,进而实现交货期短,准确率高,返修率低。2018以来,公司工厂对经销商的平均交货周期为7~12天左右,首次打破定制行业普遍面临的产能瓶颈。生产准确率、交货速度、改补率等是公司重点关注的指标,让工厂端和经销商端的运营成本降低,从而提升在市场上的竞争力。
数字化能力领先,“三驾马车”保驾护航。索菲亚系行业内首家拥有全方位、垂直一体化“数字化运营平台”的公司,公司在行业最早做数字化转型。从2014年以来,公司成立的(IDC)信息与数字化中心、宁基智能和极点三维,作为信息化和数字化三架马车,为企业长期数字化战略实施保驾护航。
Information and Digital Center(IDC)信息与数字中心
是信息化实现的技术基础,负责企业数字化架构设计、信息技术研发、 数据处理以及组织和流程优化等工作;
宁基智能
旨在提升后端生产的信息化,为公司提供智能生产解决方案、智能仓储解决方案、信息化实施方案,以信息技术为核心,通过自动化和信息化的深度融合,实现智慧智造,打造高效率、高品质、低运营成本的智慧工厂;
极点三维
旨在提升前端营销的信息化,推进移动营销、智能设计,智慧生产、安装交付的全流程智能化改造,提高个性定制设计的效率和准确率,同时继续发展三维实时引擎、VR/AR虚拟现实技术等核心优势技术。以数据为纽带,强大的运算后台为驱动,公司将持续打造一个数字化生态系统。
经过多年的探索实践,索菲亚开创行业首个全流程数字化运营体系,组建了研发、营销、智能制造、服务4大平台,打造X-PLAN、DIYHome、4.0智能车间、智能仓储和物流、客户服务系统CSP等10大系统,用科技破解运营痛点。全流程数字化运营体系覆盖了定制家居的全服务流程链条,从协同营销、实时设计、智能制造、仓储物流、客户服务等方面构建家居数字化生态系统,通过强大的智能化中后台实现数据化管理,提高内部供应链效率、经销商运营效率和业务流程运作效率,更好地满足消费者需求。
成长性:整家战略下客单价增长可期,管理精细化助力终端优化
基于索菲亚目前所具备并且持续提升的品牌力、渠道力和产品力,在达到百亿规模的新起点上,我们看好索菲亚重新起航,加快发展的脚步。
索菲亚在过去十余年的发展中也曾经历挫折和失误。
问题1:从产品角度看,品类扩张时间晚,第二、三增长曲线发展慢。
索菲亚扩品类的时间与欧派比较晚,欧派家居分别于2006和2010年从橱柜拓展到衣柜和木门,索菲亚品牌于2012年开始布局橱柜和木门领域,2014年设立“司米橱柜”,正式凭借“司米”品牌进军橱柜业务;2017年设立“华鹤木门”。橱柜业务难发展主要原因包括:1)生产、设计、装修技术与衣柜有所不同;2)司米品牌在国内知名度低,与索菲亚品牌关联性小;3)装修环节位于衣柜之前,难以靠衣柜销售链条直接带动;4)索菲亚进入橱柜市场时已经处于红海市场,竞争激烈;5)同时叠加经销商管理、和法国公司合作影响独立决策的原因,司米橱柜规模发展缓慢,且盈利较低,2018年起扭亏为盈,2021年实现净利润率1.3%。木门业务重零售而非重工程,前期投入高,目前仍处于战略亏损阶段,5年间实现收入11.66亿元,累计亏损1.72亿元。
问题2:从渠道角度看,整装渠道布局时间较晚,大宗业务受恒大违约事件冲击大。
公司整装渠道布局较晚,大宗渠道受恒大违约事件影响较大,计提减值损失超9亿元,对FY2021业绩造成较大冲击;此外,整装渠道布局时间、发展速度、发展规模上目前与欧派仍有差距。
问题3:从管理角度看,过去经销商管理制度过于粗放,约束和激励不够。
公司原先采取的经销商管理制度松散,考核维度单一,只考核销售额这一个指标,同时淘汰率较低,在2018年之前仅为2%。过于宽松的淘汰制度不仅会助长经销商安于现状的心态,还会导致企业颁布的政策执行效果差,多品类业务发展受阻的情况发生。过于看重业绩、一城一商的政策,导致缺乏对中小经销商的培养,头部经销商不断做大,拥有较强的话语权,进而公司对经销商管理难度增加,过于依赖头部经销商。
吸取过去的教训后,公司在组织、管理、战略上都进行了调整,“全渠道、多品牌、全品类”战略日臻完善。
变革1:从战略变革来看,制订并逐步完善整家战略,落地过程中客单价提升效果显著。
公司高度重视整家定制战略,将整家定制融入到品牌logo中;以品牌为导向,所有品牌都按照整家定制转型;制订“C6计划”的客单价提升目标,即2025年完成C6计划,终端客单值达到6万元,这个目标是通过整家定制、整家战略的形式去推动,后续客单值的提升更多是依赖公司产品品类的丰富、新产品线的推出,以及新产品品质升级后定价的提高。索菲亚衣柜2021年客单价为14491元/单,假设终端经销商毛利率为50%,那么终端客单价大约为近3万元,距6万元目标仍有一倍以上的提升空间。
变革2:从渠道变革来看,整装渠道深度合作,合伙人模式进一步捕捉碎片化流量。
整装深度合作:直营整装与大型装企建立深度合作。公司的优势首先在于合作伙伴的选择上,索菲亚可以凭借自身在定制家居领域的地位和实力,选择各细分领域龙头进行合作,达到优势兼并、相互赋能的效果;其次在合作模式上,与其他同业竞争者的模式具有较大差异,索菲亚采取合资建立子公司的模式进行深度合作,达到利益绑定、合作共赢的效果。对于索菲亚带来的效益上,首先有利于拓整装渠道的快速开、流量前置;其次有助于公司在家装产业链上的进一步延伸,向上游拓展,丰富业务类型,整合市场份额。2022H1零售经销渠道增长稳健;整装渠道营业收入达3.61亿元,同比实现167.26%的增长。
橱柜合伙人模式:索菲亚品牌于10月份推出了全新的橱柜商业模式——城市合伙人模式,合伙人模式即合作方式和负责环节较为灵活,可以只负责营销或设计环节,仓储、物流、安装等由他人完成。
具体来看,索菲亚橱柜城市合伙人模式有三种选择:1)A模式,城市合伙人负责销售、设计、安装和售后,经销商负责仓储和送货;2)B模式,城市合伙人只需负责销售,设计、仓储、送货、安装、售后全由经销商托管;3)C模式,城市合伙人负责销售和设计,其他由经销商负责。这种分工模式,不仅能极大减轻城市合伙人的投资建设成本,也能充分发挥出索菲亚经销商强大的售后服务优势。
合伙人模式对于合作伙伴来说,低投入、轻资产的运营方式,让合作伙伴有更多时间专注市场,夯实服务及口碑优势,进一步提升市场竞争力。此外,该模式通过建店指导、运营指导、培训指导、活动指导、专项技能指导、业绩分析指导、安装售后服务,巩固了合作伙伴在当地的市场竞争优势,形成整体的盈利商业模式,进而带来持久的正向效应。对于公司而言,公司通过合伙人模式可以覆盖原先无法进入、更加碎片化的渠道中,我们预计索菲亚橱柜未来有望快速增长,成为索菲亚品牌的第二增长引擎。
变革3:从管理变革来看,经销商管理更加严格,渠道赋能有所强化。
经销商管理上进行优化。1)考核多元化:改变单一的销售额考核标准,将收入、开店、服务各方面纳入考核体系。奖罚分明,薪酬制度考核严格,索菲亚还在管理方面制定了一套非常完善的机制,从薪酬考核、团队互动、高管思想几个方面入手帮助经销商,协助经销商门店进行一系列的形象与管理升级。2)提高淘汰率:将每年2%的经销商淘汰率升至6%-8%。改变“一城一商”制度,采取了“城市再切割”的方式,将一些城市的区、村镇作为单独的考核区域进行效能评估,对于营销不达预期的区域进行切割,交由新经销商进行运营。3)强化渠道赋能:增加主动营销人员,并采取“点将制”。即经销商根据需求自行选择公司培训服务及培训人员并对此进行付费,以内部市场化的方式加强经销商培训。
变革4:从品牌变革来看,各品牌定位精准,米兰纳打开下沉市场增速快,司米独立运营后增长有望提速。
米兰纳作为索菲亚旗下的互联网轻时尚品牌,具有高性价比,主要对标年轻、大众消费者,通过新兴社交媒体工具洞察年轻消费者的需求。对于米兰纳品牌的更新迭代,在5月发布会中米兰纳联合左右沙发、惠而浦一起打造出了整家定制的生态链。作为整个索菲亚家居多品牌战略的重要一环,米兰纳现在已经正式从定制家居升级为整家战略。米兰纳相对索菲亚品牌的差异化定位,使公司客群进一步扩大,目标客群体量大+产品/价格/营销定位精确+符合目标客群需求,同时有索菲亚大品牌背书、索菲亚生产端供应链支持和渠道支持,以及高性价比,米兰纳自成立以来发展迅速,预计未来增长空间广阔。2022年公司对司米品牌进行战略调整,拟收购司米品牌剩余股权,开始独立招商,并将司米品牌从单橱柜品牌向全屋、轻高定家具品牌转型,战略转型期司米业绩短期承压,未来预计司米品牌在索菲亚公司的独立运营下,可以更好贯彻公司的整体战略,增长有望提速。
综上,短期来看,在整家大家居、多品牌全面进军整家定制的战略下,公司有望凭借在衣柜领域的专业度和知名度带动其他产品快速发展,提升客单价;同时各子品牌线下门店有望通过升级、扩大、扩量来提升店效和店数;中长期来看,在整装链条的进一步打通和逐渐成熟下,一方面公司有望通过家装获取更加前置的流量;另一方面进一步扩充业务类型和渠道类型,获得更多客流和提升客单。
分渠道来看,不同品类和品牌,以及整家定制的线下门店仍有充足扩展空间,店效也有望进一步提升;大宗渠道通过优化客户结构,在控制风险的同时扩大规模;线上渠道作为引流手段带来新流量;整装渠道将流量进一步前置;合伙人模式进一步捕捉新流量入口。
分品类来看,基于完善的产品矩阵和品牌矩阵,整家大家居有望快速发展:
-衣柜业务收入与毛利率:基于旧房翻新需求量、精装房需求量的提升,衣柜行业整体需求有望提升。索菲亚作为衣柜行业领导品牌,“有望在行业分化的趋势下凭借龙头优势获得更大的市场份额。同时随第二品牌,米兰纳、司米的发展,价格带扩充,客群有望进一步扩展。由于基数较大,预计收入增速维持稳定增长,毛利率小幅上涨。
-橱柜业务收入与毛利率:橱柜业务销售额在公司整体业务收入中占比仍较小,未来具有较大增长空间。在全屋一体化定制模式、整装渠道、橱柜合伙人模式的发展下,以及司米品牌的独立运营和知名度逐渐提升,预计橱柜收入增速较快,毛利率增长空间较大。
-木门地板等其他业务收入与毛利率:一方面,基于全屋定制业务以及整装渠道的快速发展,橱衣柜品类销售有望带动其他品类销售快速增长;另一方面,得益于门店升级,即从前的单品类门店扩充为多品类、呈现空间整体方案的门店,同时其他品类门店数量的提升,其他品类收入有望获得高速增长,毛利率小幅上涨。
从盈利能力来看,橱柜毛利率志邦家居最高,可达40%以上;欧派位居第二,在30%以上;索菲亚最低。衣柜毛利率好莱客、索菲亚位于第一梯队;志邦家居、欧派家具位于第二梯队;金牌厨柜最低。木门毛利率除好莱客外都较低,主要因规模较小仍在起步阶段。索菲亚衣柜定位中高端,业务成熟,具有较高的品牌知名度和消费者认可度,同时供应链效率较高、有一定规模效应,故拥有较高的毛利率。橱柜作为第二增长曲线,目前仍有较大的规模及消费者认知上的增长空间,利润率有望逐渐与同业缩小差距;木门业务随着规模增长、供应链成熟,盈利能力也有望进一步提升。
索菲亚2021-2022H1毛利率承压的原因主要包括:1)成本端原材料采购价格高位运行,据数据显示,今年上半年多种板材的出口平均单价和进口价格指数均处于近5年来的高位;2)衣柜外其他低毛利品类收入占比提升;3)2022H部分地区在疫情管控下,当地订单需调整生产工厂,由于产能的调配和物流的调整,工厂产能没有充分运用,生产运营效率受到影响;4)产品SKU短时间内大幅度增加,另外直营整装和米兰纳的运作等多因素叠加导致生产效率降低;5)工程渠道高毛利客户占比从2021H2开始下降。
预计随原材料成本压力逐渐减缓,以及公司从今年下半年开始产品提价逐步落实,利润率对标过去也仍有较大的提升空间。
盈利预测
假设前提
我们的盈利预测基于以下假设条件:
按假设前提,我们预计公司未来3年年归母净利润分别为11.5、13.7和16.3亿元,同比增速838.4%、19.4%、18.7%;EPS为1.26/1.51/1.79元。
收入:预计2022~2024年分别为115.82、134.52和153.1亿元,同比增速11.3%、16.1%、13.8%。
衣柜及其配件品类,预计2022~2024年收入分别增长13%/14%/12%。衣柜业务已较为成熟,且基数较大,未来成长性主要在于:①衣柜相关配套品配套率提升;②司米、米兰纳衣柜业务仍具有高增长潜力;③渠道进一步开拓带来量的增长;④产品升级带来的单价提升。故给予中等增速。
橱柜业务系未来重点发展品类之一,预计2022~2024年收入分别增长0%/25%/20%。2022年橱柜收入增长主要受制于工程渠道,未来一方面公司在产能端有积极布局作为支撑;另一方面在整家大家居的战略及橱柜合伙人模式下,橱柜作为全屋套餐的主要产品,有望实现销售的快速增长。故给予高增速。
木门业务系未来重点发展品类之一,预计2022~2024年收入分别增长7%/30%/25%。2022年木门收入增长主要受制于工程渠道,未来一方面在大宗和整装渠道,木门业务有望快速发展;另一方面零售渠道,在整家大家居的战略及门墙柜、门墙地一体的销售模式下,木门受其他品类带动有望实现销售的快速增长。故给予高增速。
地板业务系未来重点发展品类之一,预计2022~2024年收入分别增长2%/30%/25%。主要因地板业务目前体量仍较小,系公司目前重点发展的方向,一方面在大宗和整装渠道,地板业务有望快速发展;另一方面公司加大布局墙地一体,地板有望实现销售的快速增长。故给予高增速。
毛利率:预计2022~2024年分别为32.5%/32.6%/32.8%。
考虑到公司高、中、大众品牌稳步发展,新门店、新品类处于爬坡期,我们预计各品类毛利率基本维持稳定;同时由于2021年开始原材料成本上涨,目前仍位于高位,我们预计未来原材料成本缓解后,毛利率将保持小幅上涨。衣柜、橱柜、木门、地板未来三年毛利率分别为34.6%/35.0%/35.5%左右;25.5%/25.5%/25.7% 左右;17.1%/17.1%/17.3%左右;8.2%/8.2%/8.3%左右。由于低毛利品类占比提升,整体毛利率相较往年有所下降。
费用率:
销售费用率:考虑到公司新产品、新品牌的营销投入,同时营销队伍有所扩大,假设未来三年销售费用率处于近年较高水平,分别为9.8%/9.6%/9.5%。
管理费用率:考虑公司通过优化管理效率节约费用,以及规模效益递增,我们假设未来三年管理费用率较过去小幅下降,未来三年分别为6.4%/6.4%/6.3%。
研发费用率:考虑到公司将继续丰富产品矩阵,研发投入增加,我们假设未来三年研发费用率分别为3.0%/3.0%/3.0%。
财务费用率:由于公司有息负债极少,未来亦无增大有息负债计划,故我们假设未来三年财务费用率为0.4%/0.4%/0.3%。
未来三年业绩预测
预计2022-2024年的收入分别为115.82、134.52和153.10亿元,同比增速11.3%、16.1%、13.8%;预计2022-2024年的净利润分别为11.5、13.7和16.3亿元,同比增速838.4%、19.4%、18.7%;EPS为1.26/1.51/1.79元。
盈利预测情景分析
我们根据乐观、中观、悲观三种情景假设,得到以下盈利预测结果:1)乐观假设下,公司2022~2024年净利润分别为12.1/14.6/17.4亿元;2)中性假设下,公司2022~2024年净利润分别为11.5/13.7/16.3亿元;3)悲观假设下,公司2022~2024年净利润分别为10.6/12.6/14.9亿元。
估值与投资建议
考虑公司的业务特点,我们采用绝对估值和相对估值两种方法来估算公司的合理价值区间。
绝对估值:19.7~22.4元
在品类扩张、渠道开拓、品牌力提升,公司以大家居为战略,以“全渠道、多品牌、全品类”为发展目标,我们预计公司未来收入和净利润端保持一定增长,未来五年估值假设条件见下表:
根据以上主要假设条件,采用FCFF估值方法,得出公司价值区间为19.7~22.4元。
绝对估值的敏感性分析
该绝对估值相对于WACC和永续增长率较为敏感,下表为敏感性分析。
相对估值:19.6~22.6元
我们选取业务有可比性的家居公司作比较,包括定制家居企业:欧派家居、索菲亚、志邦家居;以及软体家具企业:喜临门、顾家家居、敏华控股。索菲亚系家居行业龙头企业,未来12个月预测PE估值横向来看,近两年定制家居标的估值中枢在20xPE左右,行业龙头欧派家居、尚品宅配的估值中枢分别为28x和24xPE;纵向来看,索菲亚近年增速放缓,估值有所下滑,2018/2019/2020/2021未来12个月预测PE的中枢分别为19/16/17/17x。我们看好索菲亚相较于同业的竞争力,以及业绩增速重回快车道,故给予索菲亚2023年13~15x PE,对应19.6~22.6元的合理估值区间。
投资建议
我们维持对公司的盈利预测,预计2022-2024年的收入分别为115.82、134.52和153.1亿元,同比增速11.3%、16.1%、13.8%;预计2022-2024年的净利润分别为11.5、13.74和16.3亿元,同比增速838.4%、19.4%、18.7%。我们维持“买入”评级,下调合理估值区间至19.6~22.6元(前值为24.1~27.1元),合理估值对应2023年13~15xPE。
风险提示
公司估值和盈利预测是基于一定的假设基础上的,可能对相关参数估计偏乐观、从而导致该估值偏高的风险;以及对收入增长预期偏乐观而导致盈利预测值高于实际值的风险。请谨慎使用!
估值的风险
我们采取绝对估值相对估值方法计算得出公司的合理估值区间。但该估值是建立在较多假设前提的基础上得出,假设具有一定主观性,因而估值结论具有一定主观性。若后续公司发展或一些宏观因素变化方向与幅度与我们预期不符,可能导致估值区间和实际结果不符。
1、可能由于对公司显性期和半显性期收入和利润增长估计偏乐观,导致未来10年自由现金流计算值偏高,从而导致估值偏乐观的风险;
2、加权资本成本(WACC)对公司估值影响非常大,我们在计算 WACC 时假设无风险利率为3.0%、风险溢价7.5%,可能仍然存在对该等参数估计或取值偏低、导致WACC 计算值较低,从而导致公司估值高估的风险;
3、我们假定未来10年后公司TV增长率为1.5%,公司所处行业可能在未来10年后发生较大的不利变化,公司持续成长性实际很低或负增长,从而导致公司估值高估的风险;
4、相对估值时我们选取了与公司业务相同或相近的公司进行比较,同时考虑公司增发的因素、公司成长性,对行业平均动态PE进行修正,最终给予公司15~18倍PE,可能未充分考虑市场整体估值偏高的风险。
盈利预测的风险
我们对公司的业绩预测基于对量价、品类扩张、渠道拓展、财务比率的假设。其中涉及的公司销量与售价、品类扩张速度、渠道拓展进度等假设均带有一定主观性,可能和实际结果有所偏差,导致对公司的盈利预测高于实际情况。
经营风险
公司非核心品类竞争力不足,第二增长曲线动力不足,增长速度不及预期。
公司在新市场的进入、培育、扩张上可能无法适应新的环境与挑战,导致扩张受阻,无法支撑量价成长。
整装业务对装修环节质量把控难,管理半径大,出现品质控制问题,从而损害公司在业界的声誉,影响后续业务进展。
公司研发和推出的产品存在不能适应市场需求,导致销量和价格下降、品牌影响力减弱的可能。
公司成本主要为多种原材料,其中一类或者多种原材料价格大幅上涨将对公司成本产生压力。若原材料价格上涨速度过快或幅度过大,销售端无法有效对冲,则可能会使公司利润率低于我们预期并产生大幅波动。
公司可能无法如我们预期那样持续有效提高管理运营效率,优化各类成本与费用,导致费用率高于我们预期,从而使得盈利预测和实际结果产生偏差。
财务风险
公司可能失去政府补助等非经常性收入,对盈利产生负面影响。
公司的应收账款可能因下游大客户或经销商无法付款而造成损失,存在坏账风险。
行业风险
家居市场竞争激烈,且泛家居行业逐渐融合,以及部分互联网平台加入整装业务竞争,带来竞争进一步加剧交错。
在近期全球新冠疫情影响下,行业存在经营环境的不确定性,如果疫情大范围反复将导致企业正常的生产经营收到干扰,消费者的消费行为被抑制,使得公司业绩产生低于预期的风险。
市场风险
若大盘因系统性风险导致下跌或投资者情绪、交易策略等发生变化,公司估值可能出现较大波动,导致股价阶段性背离基本面趋势。
相关报告
《索菲亚(002572.SZ)-第三季度收入增长7%,客单价显著提升》 ——2022-10-29
《索菲亚(002572.SZ)-上半年收入增长11%,整装和新品牌快速增长》 ——2022-09-01
《索菲亚(002572.SZ)-2022一季度营收增长稳健,多品牌矩阵品类扩充逐步落地》 ——2022-04-29
《索菲亚(002572.SZ)-收入稳增长,全面实行大家居战略》 ——2022-04-13
《索菲亚-002572-2013年上半年业绩快报点评:成长动力充沛》 ——2013-07-22
免责声明
分析师承诺
作者保证报告所采用的数据均来自合规渠道,分析逻辑基于本人的职业理解,通过合理判断并得出结论,力求客观、公正,结论不受任何第三方的授意、影响,特此声明。
风险提示
本订阅号仅面向国信证券客户中的专业机构投资者客户。因订阅号难以设置访问权限,国信证券经济研究所不因订阅人收到本订阅号推送信息而视其为可接受本订阅号推送信息的投资者。
法律声明
本订阅号(微信号:纺服轻工小伙伴)为国信证券股份有限公司经济研究所(纺织服装及轻工行业小组)运营的唯一官方订阅号,版权归国信证券股份有限公司(以下简称“我公司”)所有。任何其他机构或个人在微信平台以国信证券研究所名义注册的、或含有“国信证券研究”及相关信息的其他订阅号均不是国信证券经济研究所(纺织服装及轻工行业小组)的官方订阅号。未经书面许可任何机构和个人不得以任何形式修改、使用、复制或传播本订阅号中的内容。国信证券保留追究一切法律责任的权利。
本订阅号中的所有内容和观点须以我公司向客户发布的完整版报告为准。我公司不保证本订阅号所发布信息及资料处于最新状态,我公司将随时补充、更新和修订有关信息及资料,但不保证及时公开发布。本订阅号所载信息来源被认为是可靠的,但是国信证券不保证其准确性或完整性。国信证券对本订阅号所提供的分析意见并不做任何形式的保证或担保。本订阅号信息及观点仅供参考之用,不构成对任何个人的投资建议。投资者应结合自身情况自行判断是否采用本订阅号所载内容和信息并自行承担风险,我公司及雇员对投资者使用本订阅号及其内容而造成的一切后果不承担任何法律责任。
国信纺织服装及轻工研究团队介绍
丁诗洁
国信证券纺织服装及轻工行业首席分析师
证券投资咨询执业资格证书编码:S0980520040004
中山大学经济学学士,香港大学经济学硕士,2018年3月加入国信证券经济研究所,重点覆盖纺织服装及轻工全行业,包括运动鞋服、休闲时装、代工制造、家居家具、文具、纸品家清等领域研究。2020年获金牛奖最佳纺织服装团队第五名。
刘佳琪
国信证券轻工行业研究助理
天津大学、南开大学双学位学士,南开大学金融学硕士,2021年7月加入国信证券经济研究所,重点负责定制家居、软体家具、纸品家清等领域研究。
关竣尹
国信证券纺织服装行业研究助理
华南理工大学学士,香港中文大学(深圳)硕士,2021年11月加入国信证券经济研究所,重点负责男装、快时尚、纺织材料、家纺等领域研究。
刘璨
国信证券纺织服装及轻工行业研究助理
华中科技大学学士,香港中文大学金融学硕士,毕业后加入宝洁从事快消工作约2年半,2022年9月加入国信证券经济研究所,重点负责快消品、造纸、家居等领域研究。