找工作的朋友看过来
即日起至8月31日
成都市国资委将举办
2022年成都市属国有企业网络专场
招聘活动
为深入实施“人才强企”战略,成都市国资委联合市属国有企业,重点面向高校毕业生为主的青年人才搭建就业平台,覆盖成都市重点产业,以建圈强链为导向进行招才引智,促进高校毕业生顺利就业。根据市人社局《关于开展2022年“百日千万网络招聘专项行动”的通知》部署安排,成都市属国有企业将于2022年8月开展“成都国企 ‘职’等你来”网络专项招聘活动。
本次专场招聘
究竟提供了哪些岗位?
应聘需满足什么条件?
快一起来看看
01
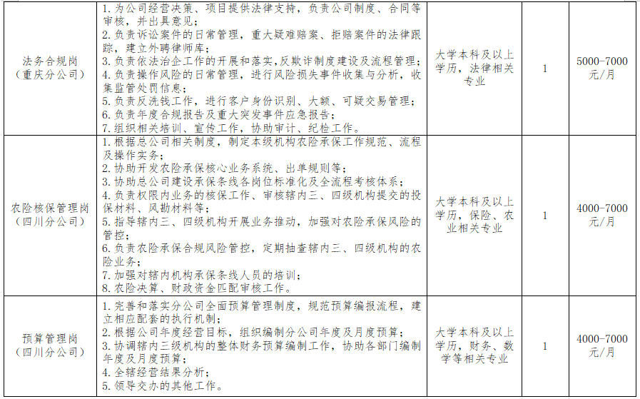
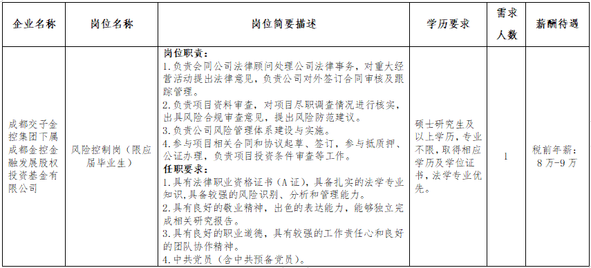
岗位和条件要求一览表
02
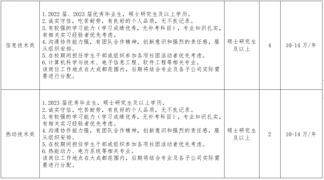
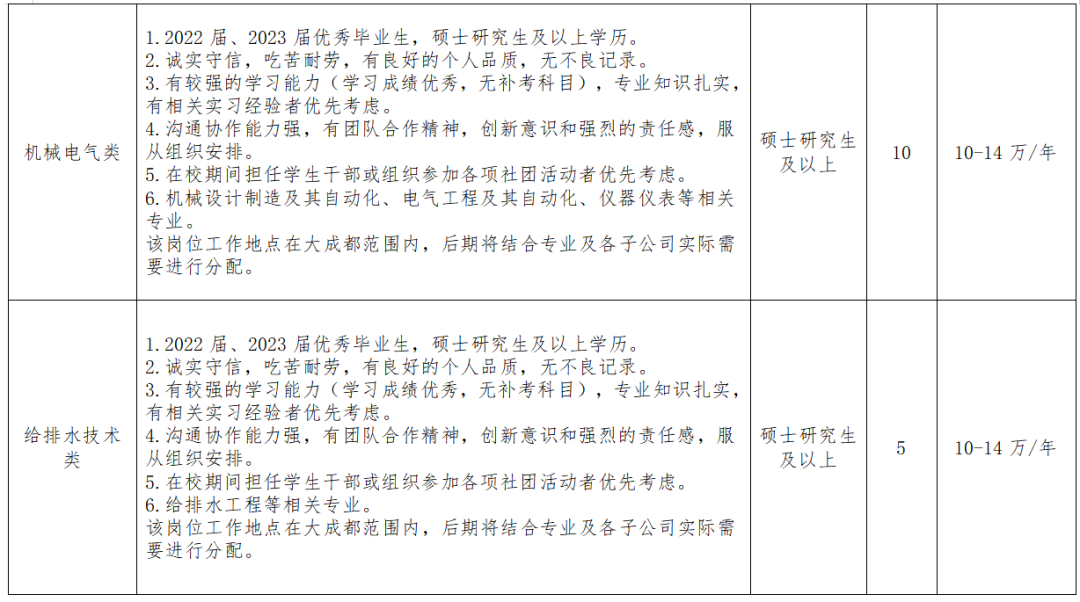
岗位和条件要求一览表
(点击大图查看更多)
03
岗位和条件要求一览表
(点击大图查看更多)
04
岗位和条件要求一览表
(点击大图查看更多)
05
岗位和条件要求一览表
06
岗位和条件要求一览表
(点击大图查看更多)
联系人:周老师
联系方式:028-81298956
招聘网址:https://jobs.51job.com/all/co2104088.html
07
岗位和条件要求一览表
(点击大图查看更多)
08
岗位和条件要求一览表
09
岗位和条件要求一览表
(点击大图查看更多)
岗位和条件要求一览表
(点击大图查看更多)
联系人:杨晨
联系方式:028-65709238
简历投递邮箱:
chengduerjian@163.com
岗位和条件要求一览表
(点击大图查看更多)
联系人:龙滔
联系方式:028-84444507
简历投递邮箱:
cdjgsj@126.com
岗位和条件要求一览表
(点击大图查看更多)
联系人:罗倩
联系方式:028-87641107
简历投递邮箱:
cdwjhr@163.com
岗位和条件要求一览表
(点击大图查看更多)
联系人:付海兵
联系方式:028-87731656
简历投递邮箱:
446708692@qq.com
岗位和条件要求一览表
(点击大图查看更多)
联系人:王玲
岗位和条件要求一览表
(点击大图查看更多)
联系人:张涵信
联系方式:19182157042
简历投递邮箱:
352256142@qq.com
岗位和条件要求一览表
(点击大图查看更多)
岗位和条件要求一览表
(点击大图查看更多)
岗位和条件要求一览表
(点击大图查看更多)
联系人:周莹
联系方式:028-86699107
简历投递邮箱:
410602307@qq.com
岗位和条件要求一览表
(点击大图查看更多)
岗位和条件要求一览表
(点击大图查看更多)
10
岗位和条件要求一览表
简历投递邮箱:简历邮件名称请按“应聘岗位-姓名-学历-专业”格式命名,投递至对应邮箱。
1.成都公交集团:cdgjhr2019@163.com
2.保修公司:274234597@qq.com
3.运兴公司:739093493@qq.com
4.星辰公司:82038653@qq.com
5.新城市公司:313455356@qq.com
11
岗位和条件要求一览表
(点击大图查看更多)
联系人:余老师
联系方式:028-83330327
简历投递邮箱:
cdjkhr@cd-jk.com
招聘网址:
www.cd-jk.com/position.aspx
12
岗位和条件要求一览表
(点击大图查看更多)
岗位和条件要求一览表
13
岗位和条件要求一览表
14
岗位和条件要求一览表
(点击大图查看更多)
有你心仪的岗位吗?
转发周知
转发给身边有需要的小伙伴
最高40℃+!成都再发红色预警!盆地高温天气将在22日前后趋于结束
病毒来源不明!一地已有超1300例感染者!四川疾控重要提醒→
点击下方卡片
关注四川在线官方微信
编辑:牛霄
校对:余普
审核:赖永强