腿姐说
本期为最近考研信息汇总及解读
建议23考研ER一键收藏!
学长学姐们可以转发给你们的学弟学妹们!
最近零零散散发布了许多
关于院校变更的信息
如果你没有挨个看完或看懂
请立刻转发收藏本篇文章
一次性汇总,一次性解决
不拖沓,有这篇就够了!!
🔽🔽🔽
23考研ER需要立刻核对自己报考的院校专业是否在考试科目及参考书上有所变动。
情况1:没有变动
可以继续按照自己的节奏复习,但这并不代表到考前会一直不变,一些院校会在9月份公布考试大纲时再公布变动,所以PlanB非常重要。
情况2:中彩有变动
第一,稳定军心。
现在变动,基本上9月份就不会再变动了,所以5月份知道,要比9月份知道,在备考时间上更加充裕,毕竟还有小8个月。
第二,别再闷头买旧资料。
虽然大部分学长学姐都是非常善良的,但是不乏一些上岸的同学着急把自己的资料卖出去捞回一笔。
也有可能上岸的学长学姐不再关心专业课是否有变动,anyway,如果你自己没有注意到变动的话,很有可能买到与备考专业不相符的资料。
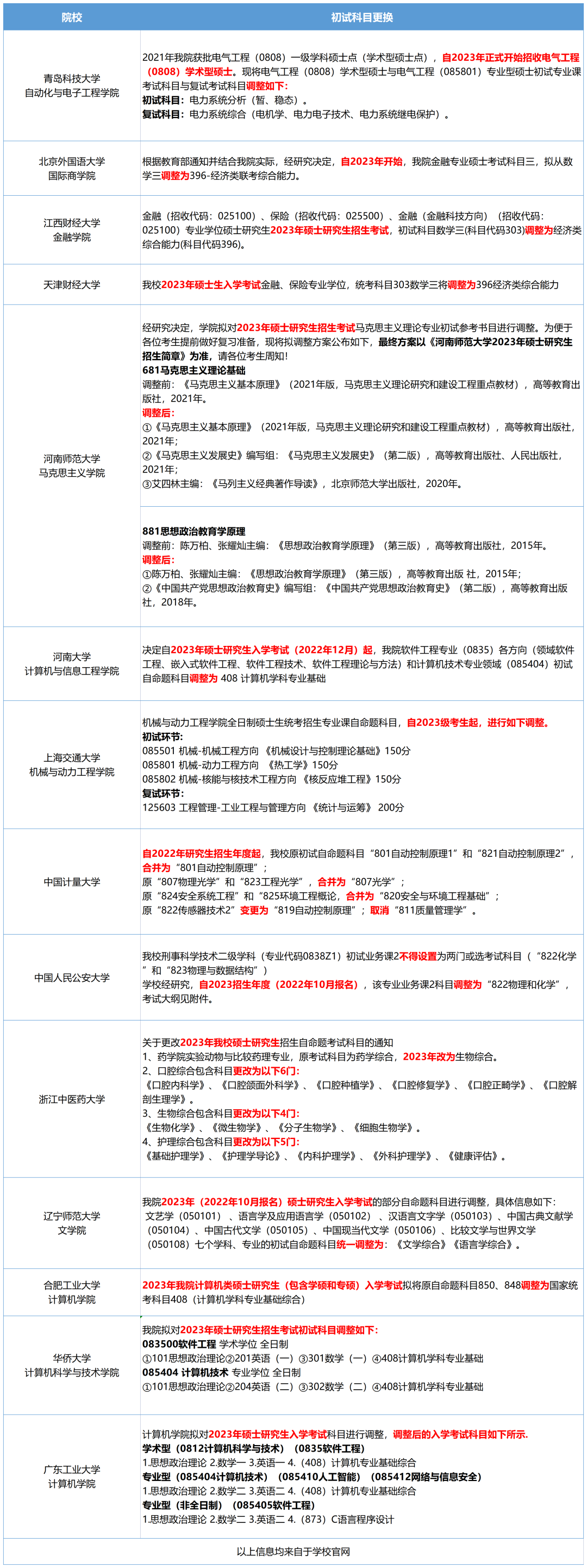
(向上滑动查看更多院校)
来源于《国务院学位委员会关于下达2020年审核增列的博士、硕士学位授权点名单的通知》
http://www.moe.gov.cn/srcsite/A22/yjss_xwgl/moe_818/202111/t20211112_579351.html
这一信息对于23考研ER来说意味着三点:
1
这些院校这些专业有所发展,所以才会有硕士点。
2
硕士点增加,相对以往来说,你的竞争压力会变小,但也需要注意,考研大军人数要远多于新增硕士点以及扩招的人数,因此竞争仍然激烈,你仍然需要竭尽全力。
3
关于这些新增硕士点的上岸难度,客观来讲,就同一专业而言,会比其他院校该专业在难度上有所降低。
比如都是马理论,上述院校相较于其他较为稳定的院校专业难度上会低一些
因为这些原因,这些院校专业在难度上稍微会低一些,但里边仍然有一些专业是统考的,所以在试卷难度上并不会低,因此你看的,应该是院校自主命题的那些专业。
想做第一个吃螃蟹的同学,可以试一试。
以上这些专业,以前还招全日制,从22考研开始招收非全日制了。
原则上,建议应届毕业生报考全日制,在职党可以考虑非全。
注意!我说的是“建议”“可以考虑”,以及我后边说的是“在职党”,我的用词非常准确,别杠。
1
“
之所以推荐应届毕业生报考全日制,主要是从经济角度考虑,全日制相较于非全学费还是比较低的,比较适合尚且缺乏存款的应届生。
需要注意的是,是允许应届生报考非全的。如果你的专业本身就业形势不错,更看重工作经验积累,你找的单位也非常认可非全,那么应届生也可以选择非全。之前咱们也有腿毛是边读边考上了事业编,工作读书两不误。
2
“
之所以说在职党可以考虑非全,主要是很多在职党工作相对稳定,可能做不到脱产考研和读研,需要有一定的经济收入。
但同时又想提升自己,那么非全就是不错的选择。而且在职党有了一定的经济收入,自己解决学费应该是不成问题的。
当然,如果在职党想要再回到大学内做回学生,脱产考研或者在职备考全日制也是可以的,也有很多腿毛走这条路成功了。
条条大路通罗马,想清楚走哪条路就好。
来源于《国务院学位委员会关于下达2020年动态调整撤销和增列的学位授权点名单的通知》http://www.moe.gov.cn/srcsite/A22/yjss_xwgl/moe_818/202111/t20211112_579362.html
有新增硕士点,自然就会有被撤销的。23考研ER需要及时核对,是否有自己报考的专业。
之前咱们说的“PLAN A和B”真的太重要了。
新增还好说,多了一份选择;如果自己的专业被撤销,或者到了9月份才公布更换考试科目或者参考书,那么咱们就有了回旋的余地。
如果之前你没有重视起PlanB,希望这篇推文可以让你重视起来。
想知道报考学校的招生简章有没有变化,推免生人数,考试复习范围或参考书等,有很多途径。
最官方的就是研招网或者你要报考的目标院校院系招生网站,定时去刷一下看有没有出来。
比如湖南大学研究生院官网在9月17日公布了招生简章,明确给出了各院系招生专业目录、各专业招生人数、考试科目名称等
另外也可以通过微信/微博等社交平台搜索➡➡院校专业名称、在读学姐学长等多方途径问问。
虽然院校信息可能会随时变化,但全力以赴备考、把自己该学的该背的都做到位,才是决定你能否上岸的根本。同时,做好PLAN A和B,两手准备更稳妥!
未来的日子可能艰苦,
但这也是人生中最独特的体验,
一起享受这段扎根又耀眼的生活吧❤️
往期推荐
▼
23考研全程班!
带你冲刺80+!
我在这里等你!
作者✎陆寓丰
编辑团队✄王全蛋、Lily、浅浅、小小张