本文由考研政治陆寓丰原创
每日一题陪你学习的第九十八天
本文约1000字,阅读约8分钟
23考研时间表官宣!
以下这几个最重要节点要记清!
⏰ 预报名时间
9月24日-27日 9:00-22:00
⏰ 正式报名时间
10月5日-25日 9:00-22:00
⏰ 初试时间
12月24日-26日 8:30-11:30/14:00-17:00
距离最早时间点的咨询周也还有一段时间,大家也不用慌乱,不要被外界的杂音所干扰,备考才是第一位!
至于每个环节具体是怎样的操作流程,我们之后都会提前给大家做好详细攻略~所以你只要记好时间,安排好自己的复习计划就好啦!
Day98 ✦
考点·腿姐说
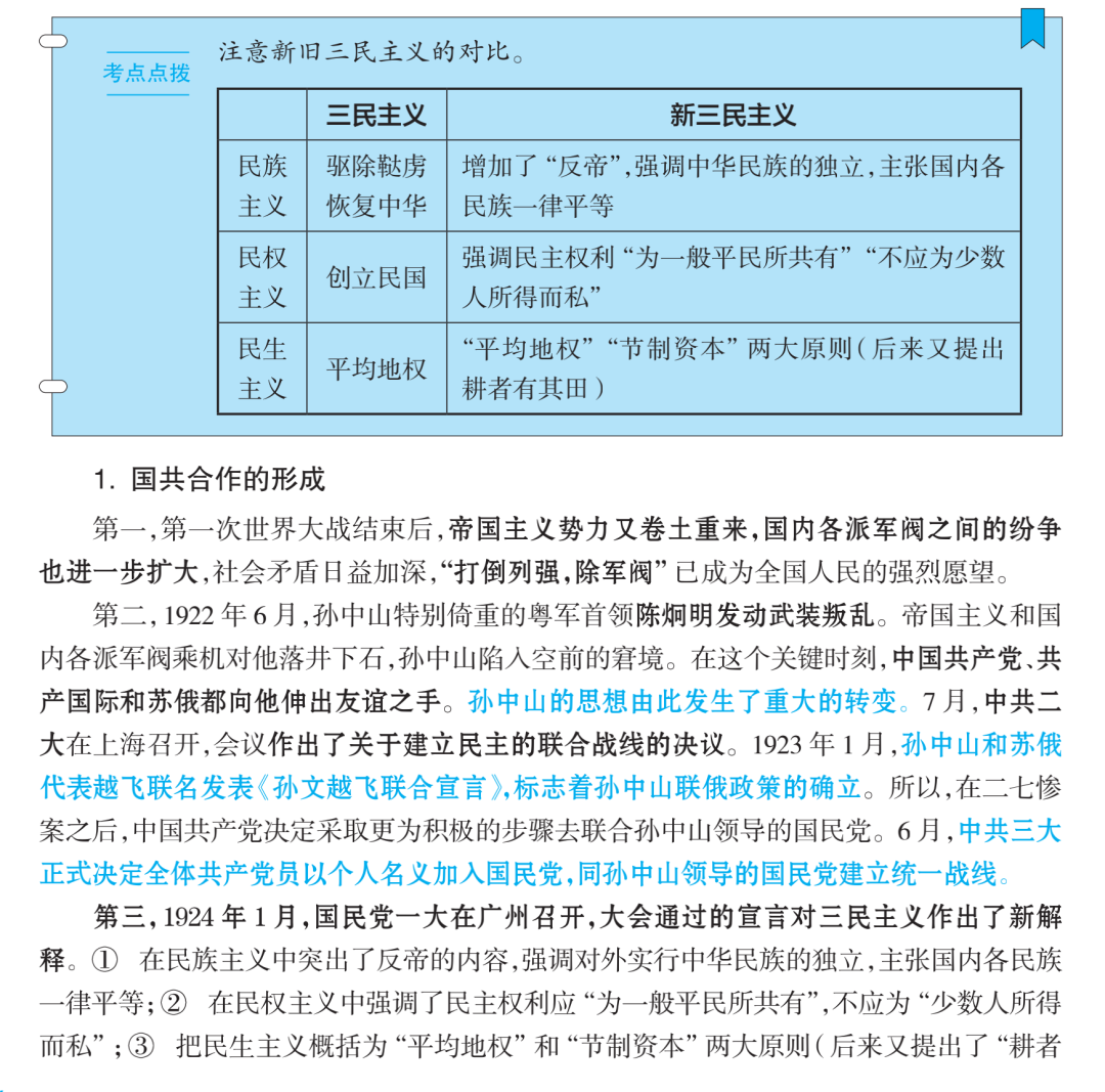
新三民主义的3个新+1个基础
🔺民族主义:增加反帝,强调各民族一律平等
🔺民权主义:强调权利为一般平民所有,不得为少数人所得而私
🔺民生主义:平均地权、节制资本两大原则(后来提出耕者有其田)
🔺第一次国共合作的政治基础:新三民主义
(向左滑动查看答案和解析)
点击语音👋,一起来听课吧👂!
(2014-10单选)1924年1月,中国国民党第一次全国代表大会在广州召开,大会通过的宣言对三民主义作出了新的解释。新三民主义成为第一次国共合作的政治基础,究其原因,是由于新三民主义的政纲( )
A.体现了联俄、联共、扶助农工三大革命政策❌ ——属于国民党一大确定的革命政策
B.把斗争的矛头直接指向北洋军阀 ❌
——属于北伐战争的目标
C.同中国共产党在民主革命阶段的纲领基本一致
D.把民生主义概括为“平均地权” ❌
——新三民主义把民生主义概括为“平均地权”和“节制资本”两大原则,并提出要改善工农的生活状况
(单选)1924年1月20日至30日在广州召开的中国国民党第一次代表大会,标志着第一次国共合作局面正式形成。大会重新解释了三民主义,确定了联俄、联共、扶助农工的三大政策,国共第一次合作的政治基础是( )
今天的你好好做题了吗?
在评论区留下你的对错复盘吧~
往期
干货推荐
✦
腿姐技巧班
23考研党的冲刺神器
10w+高分学员的选择
入股不亏
作者✎陆寓丰
编辑团队✄浅浅