本文由考研政治陆寓丰原创
每日一题陪你学习的第122天
本文约1282字,阅读约10分钟
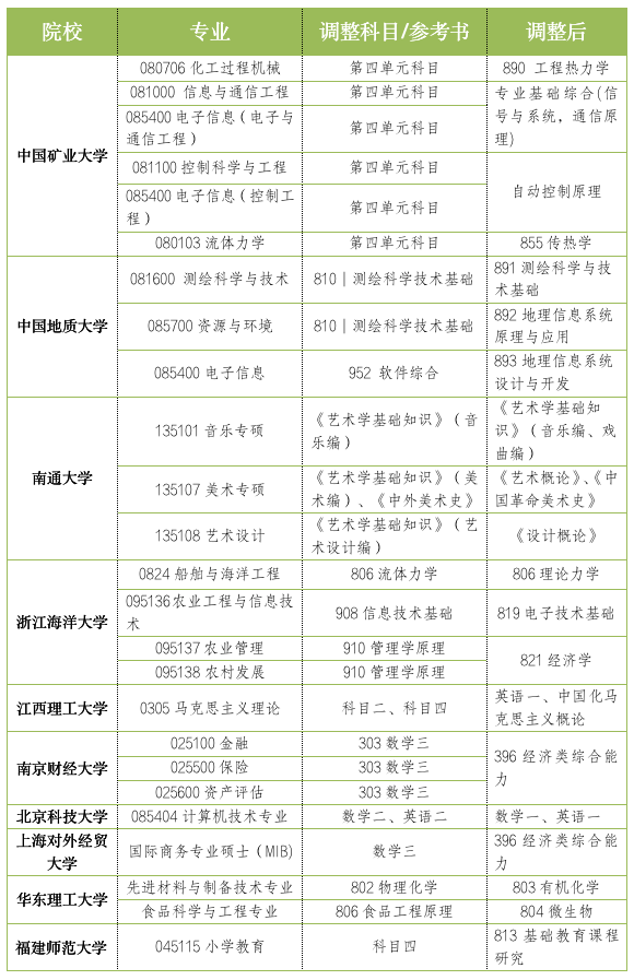
考试科目or参考书目
又调整!
不少院校从九月份开始便陆陆续续地公布了考试大纲,但让人惊悚的是,有些院校开启了“变脸模式”……
谁都不想看到这样的消息,可是它又是真的……咱们也只能早知道早调整了……
👇👇👇
Day122 ✦
考点·腿姐说
这个“宣言书”在大纲中是新表达
抗美援朝战争的胜利
🔺是中国人民站起来后屹立于世界东方的宣言书,是中华民族走向伟大复兴的重要里程碑。
🔺中国人民真正扬眉吐气了,彰显了新中国的大国地位。
🔺极大促进了国防和军队现代化,有力推动了世界和平与人类进步事业。
(向左滑动查看答案和解析)
点击语音👋,一起来听课吧👂!
(2020-29多选)1950年6月,朝鲜战争爆发,美国宣布武装援助南朝鲜,同时命令其海军第七舰队开入台湾海峡,“阻止对台湾的任何进攻",公然干涉中国内政。中国政府在美国把战火烧到鸭绿江边的时候,毅然作出抗美援朝的决策。中朝两国人民及其军队经过艰苦作战以及谈判斗争,终于在1953年7月迫使美国化表在停战协定上签字。克拉克后来在回忆录中沮丧地写道:“我是美国历史上第一个在没有取得胜利的停战协定上:签字的司令官。”抗美援朝战争的胜利( )
A.提高了新中国的国际威望,为新中国赢得了相对稳定的和平环境
B.打退了美国侵略扩张的势头,结束了美国在东方的霸权 ❌
——抗美援朝并没有结束美国在东方的霸权,尔后又发动过越南战争、阿富汗战争、伊拉克战争等
C.保卫了中国的国家安全,为维护亚洲和世界和平作出了贡献
D.打破了美国军队不可战胜的神话,增强了中国人民的民族自信心和自豪感
(单选)1953年9月,彭德怀在一份报告中说,抗美援朝战争的胜利雄辩地证明:“西方侵略者几百年来只要在东方一个海岸上架起几尊大炮就可霸占一个国家的时代一去不复返了。”这场战争的胜利( )
背诵手册链接在这里~
⬇️
今天的你好好做题了吗?
在评论区留下你的对错复盘吧~
往期
干货推荐
✦
腿姐技巧班
23考研党的冲刺神器
10w+高分学员的选择
入股不亏
作者✎陆寓丰
编辑团队✄泡泡