本文由考研政治陆寓丰原创
每日一题陪你学习的第123天
本文约1000字,阅读约8分钟
Day123 ✦
考点·腿姐说
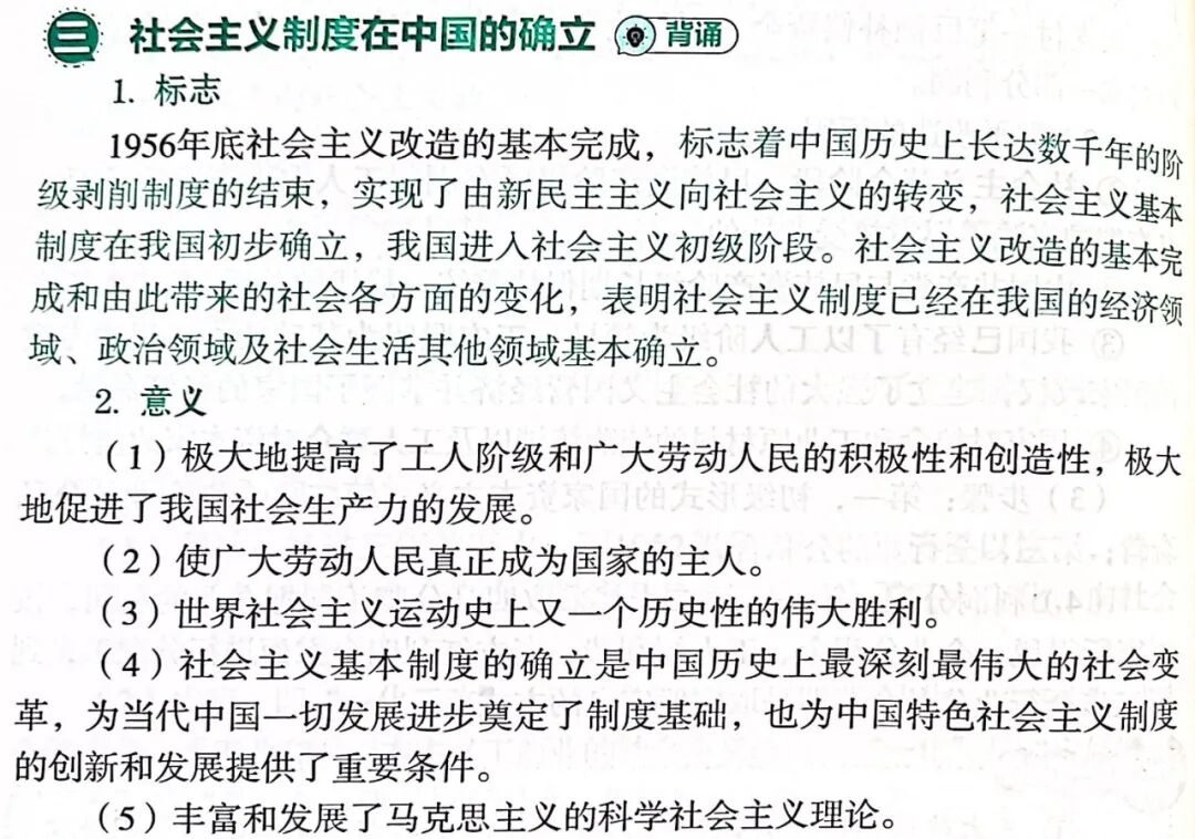
最容易混淆的“标志”
1956年社会主义改造的基本完成,标志着
🔺中国历史上长达数千年的阶级剥削制度的结束。
🔺实现了由新民主主义向社会主义的转变。
🔺社会主义基本制度在我国初步确立。
🔺我国进入社会主义初级阶段。
🔺最深刻最伟大社会变革。
🔺为当代中国一切发展进步奠定根本制度基础和政治前提。
🔺人民真正成为国家主人。
(向左滑动查看答案和解析)
点击语音👋,一起来听课吧👂!
(2013-30多选)以毛泽东同志为核心的党的第一代中央领导集体带领全党全国各族人民完成了新民主主义革命,进行了社会主义改造,确立了社会主义基本制度。这一基本制度的确立( )
A.为当代中国一切发展进步奠定了根本政治前提和制度基础
B.是中国历史上最深刻最伟大的社会变革
C.标志着马克思主义同中国实际“第二次结合”的完成 ❌
——第二次结合是找到了建设和发展中国的“中国特色社会主义道路”,由邓小平实现,并不断发展
D.使广大劳动人民真正成为国家的主人
(单选)1956年, 随着社会主义改造的基本完成,中国继建立社会主义基本政治制度之后,社会主义基本经济制度也建立起来了。社会主义基本制度的全面确立,标志着中国( )
背诵手册链接在这里~
⬇️
今天的你好好做题了吗?
在评论区留下你的对错复盘吧~
往期
干货推荐
✦
腿姐技巧班
23考研党的冲刺神器
10w+高分学员的选择
入股不亏
作者✎陆寓丰
编辑团队✄浅浅