2022年10月5日17时
重庆疾控发布健康提示
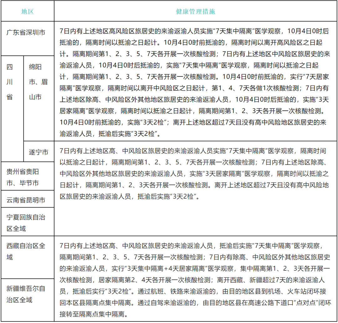
广东、四川、贵州、云南
宁夏、西藏、新疆
重点地区来渝返渝人员健康管理措施
具体如下
备注:1.“3天2检”,2次采样间隔至少24小时,2次检测结果出来前原则上居家。确需外出的需报社区同意,做好个人防护,不参加聚会、聚餐,不乘坐公共交通工具,不前往密闭公共场所;2.如不具备居家隔离条件,采取集中隔离;3.解除隔离前最后一次采样要对日对时(即满隔离时间后),严禁提前采样,核酸检测均为阴性才解除隔离;4.以往措施与上述措施不一致的,按上述措施执行。
有四川省内江市旅居史的来渝返渝人员,10月4日0时后抵渝的,按照国内重点地区来渝返渝人员健康管理措施分类管理。10月4日0时前抵渝的,按照以往要求继续隔离至隔离期满,核酸检测无异常后按程序解除隔离。解除隔离前最后一次采样要对日对时(即满隔离时间后),严禁提前采样。
重庆疾控特别提醒
当前市外来渝返渝人员
健康管理措施
根据当前国内新冠疫情形势,为落实好“外防输入、内防反弹”各项要求,市外来渝返渝人员健康管理措施如下:
一、近7日内有中高风险区旅居史的来渝返渝人员健康管理措施,按照《国内重点地区来渝返渝人员健康管理措施(2022年第三版)(修订版)》执行。
二、近7日内有本土疫情的地区(省、自治区以地市级为单位,直辖市以区为单位)来渝返渝人员,实施“3天2检”。抵渝时在机场、火车站、长途汽车站、码头、高速路下道口核酸检测点免费做1次核酸检测,并通过微信、支付宝“重庆健康出行一码通”小程序或者“社区报告二维码”主动向社区(村)报备,实行即采即走即追,在3天内再做1次核酸。2次采样时间间隔至少24小时,结果出来前居家不外出,确需外出需报社区同意后,并做好个人防护,期间不聚集聚餐、不乘坐公共交通工具、不前往密闭公共场所。
如经重庆中转前往其他省(区、市),在机场、火车站、长途汽车站、码头核酸检测点免费做1次核酸,通过微信、支付宝“重庆健康出行一码通”小程序或者“社区报告二维码”报备,在做好个人防护前提下换乘离渝(不乘坐公交地铁)。
三、国内其它地区来渝返渝人员全部实施“入渝即检”,在机场、火车站、长途汽车站、码头、高速路下道口核酸检测点免费做1次核酸检测,并通过微信、支付宝“重庆健康出行一码通”小程序或者“社区报告二维码”报备,实行即采即走即追。
重庆疾控2022年10月5日17时
发布健康提示
广大市民要及时关注各地疫情防控部门发布的管控通告、健康提示、病例活动轨迹等,配合做好相应的防控措施。如收到协查通知或发现与通报的病例有时空交集,立即主动通过渝康码、“社区报告二维码”等途径向所在地社区(村)、单位报告。进入公共场所配合做好体温检测,主动出示“渝康码”“行程码”,扫描“场所码”。
市外来渝返渝人员需提供48小时内核酸检测阴性证明,在各交通口岸查验通信行程卡后,均需按照指引扫描“入渝码”和“社区报告二维码”,在交通口岸就地或者就近开展1次核酸检测。
离渝人员要合理安排出行计划,非必要不离渝,不前往近7日内有疫情的地区和陆路边境口岸地区,尤其是不前往高、中风险区。确需离渝的,离渝前应主动向所在单位、村(社区)报备,并持48小时内核酸检测阴性证明。
继续保持戴口罩、勤洗手、公筷制、1米线等良好个人习惯,做自己健康的第一责任人。如出现发热(≥37.3℃)、干咳、乏力、咽痛、鼻塞、流涕、嗅(味)觉减退、腹泻、结膜炎等症状,要正确佩戴口罩,及时到就近医院就医。
接种新冠病毒疫苗仍是疫情防控有效措施之一,近期流行的奥密克戎变异株传播快、隐匿性强,容易引起社区传播,老年人感染风险增高,更应该重视疫苗接种。请适龄、无禁忌症的市民“应接尽接”。符合加强免疫接种条件的市民,应及时接种“加强针”。
大家都在看
来源:重庆疾控
编辑:钱薇薇
声明:除原创内容及特别说明之外,推送稿件文字及图片均来自网络及各大主流媒体。版权归原作者所有。如认为内容侵权,请联系我们删除。
版权所有:重庆市人民政府新闻办公室
平台支持:人民网