11月10日
大渡口区、江北区
九龙坡区、北碚区
发布感染者在渝活动轨迹
(更多区县感染者活动轨迹可通过
该区县发布微信公众号
或融媒体中心客户端查看)
大渡口区
重庆市大渡口区新冠肺炎疫情防控工作领导小组指挥部发布关于新增7例确诊病例和28例无症状感染者在渝活动轨迹的风险点位和时间通告。
2022年11月8日,大渡口区新增报告7例确诊病例(确诊病例5-11)和28例无症状感染者(无症状感染者19-46)。现将在渝主要活动轨迹的风险点位和时间通告如下:
请广大市民对照以上活动轨迹的风险点位和时间,加强自查,包括查看本人健康码。若有轨迹交叉或时空交集,请主动向所在村(社区)报备,并按有关疫情防控要求做好相应措施。若健康码异常请迅速采取措施,红码人员立即主动报告所在村(社区)并原地等待,黄码和健康码弹窗人员尽快就近进行核酸检测。如出现发热、咳嗽、乏力、嗅觉味觉减退等不适症状,请佩戴医用口罩及时前往就近的发热门诊就诊。
重庆市大渡口区新冠肺炎疫情
防控工作领导小组指挥部
2022年11月10日
江北区
九龙坡区
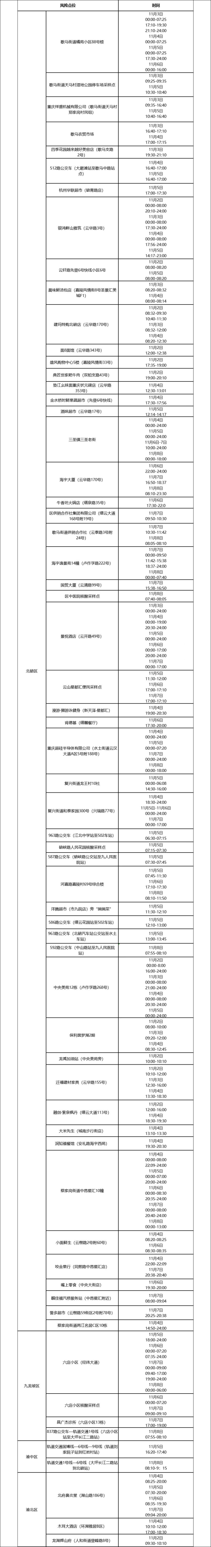
重庆市九龙坡区新型冠状病毒肺炎疫情防控指挥部发布关于新增7例确诊病例和54例无症状感染者在渝活动轨迹的风险点位和时间通告。
2022年11月8日,九龙坡区新增报告7例确诊病例(确诊病例19-25)和54例无症状感染者(无症状感染者77-130)。现将在渝主要活动轨迹的风险点位和时间通告如下:
请广大市民对照以上活动轨迹的风险点位和时间,加强自查,包括查看本人健康码。若有轨迹交叉或时空交集,请主动向村(社区)报备,并按有关疫情防控要求做好相应措施。若健康码异常请迅速采取措施,红码人员立即主动报告村(社区)并原地等待,黄码和健康码弹窗人员尽快就近进行核酸检测。如出现发热、咳嗽、乏力、嗅觉味觉减退等不适症状,请佩戴医用口罩及时前往就近的发热门诊就诊。
重庆市九龙坡区新型冠状
病毒肺炎疫情防控指挥部
2022年11月10日
北碚区
重庆市北碚区新型冠状病毒肺炎疫情防控指挥部发布关于北碚区新增6例确诊病例和7例无症状感染者在渝活动轨迹的风险点位和时间的通告。
2022年11月9日,北碚区新增报告6例确诊病例和7例无症状感染者。现将在渝主要活动轨迹的风险点位和时间通告如下:
请广大市民对照以上活动轨迹的风险点位和时间,加强自查,包括查看本人健康码。若有轨迹交叉或时空交集,请主动向村(社区)报备,并按有关疫情防控要求做好相应措施。若健康码异常请迅速采取措施,红码人员立即主动报告村(社区)并原地等待,黄码和健康码弹窗人员尽快就近进行核酸检测。如出现发热、咳嗽、乏力、嗅觉味觉减退等不适症状,请佩戴医用口罩及时前往就近的发热门诊就诊。
重庆市北碚区新型冠状病毒
肺炎疫情防控指挥部
2022年11月10日
相关链接
大家都在看
来源:重庆市大渡口区新冠肺炎疫情防控工作领导小组指挥部 重庆市江北区新型冠状病毒肺炎疫情防控指挥部 重庆市九龙坡区新型冠状病毒肺炎疫情防控指挥部 重庆市北碚区新型冠状病毒肺炎疫情防控指挥部
编辑:钱薇薇 高阳
声明:除原创内容及特别说明之外,推送稿件文字及图片均来自网络及各大主流媒体。版权归原作者所有。如认为内容侵权,请联系我们删除。
版权所有:重庆市人民政府新闻办公室
平台支持:人民网