2021年考研,
究竟能有多残酷?
考研倒计90多天,
你复习得怎么样?
今年MTI想要成功上岸,可谓难上加难。如今,还有不到100天的时间,就要面对残酷的战场,你的复习进度怎么样了?
此时的你,或许已经制定了周全的计划,准备开启日复一日的复习打卡。但是,考研奋战过程中,若是没能把握住复习的要点和命脉,只会事倍功半。
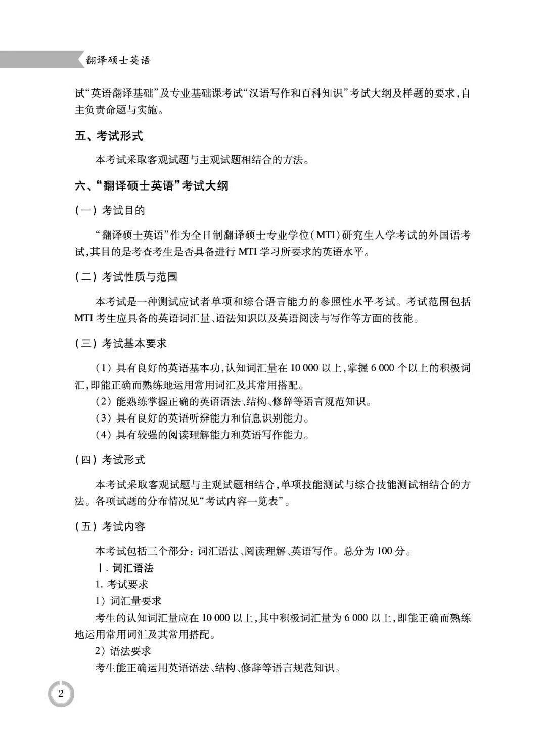
在翻译硕士考试中,有四个科目:政治、翻译硕士英语、英语翻译基础、汉语写作与百科知识。其中的翻译硕士英语和英语翻译基础,属于翻译硕士中偏向专业的两项,也是拉开分数差距的决胜点。
这两个科目,必定是你复习计划中的重中之重。若是掌握得当,一定能帮助你摸清自己的长短板,顺利突破瓶颈期,在MTI备考的冲刺阶段一跃而起,大大提高上岸几率。
然而翻译硕士英语和英语翻译基础,既是重点,亦是难点,许多考生更本不知该从何下手。
在这万分艰难的时刻,策马推出了 “策马·翻译硕士系列” ,望助万千学子一臂之力!
“策马·翻译硕士系列”,是为广大MTI考生精心打造的上岸必备“神器”,目前已有两本教材由上海交通大学出版社出版:《MTI英语翻译基础》和《翻译硕士英语》。
其中《MTI英语翻译基础》包含了翻译理论、重点词汇、翻译技巧、篇章讲解、强化练习等内容,《翻译硕士英语》则包含了重点词汇、语法精练、阅读技巧精析及写作技巧。两本教材的编排循序渐进,旨在帮助考生深入了解考试内容、准确掌握命题规律、有效制定复习计划,在MTI复习过程中,实现科学、系统、高效的全面复习。
名家推荐教材,
宝典在手,上岸不是梦!
张威
北京外国语大学英语学院
翻译系主任
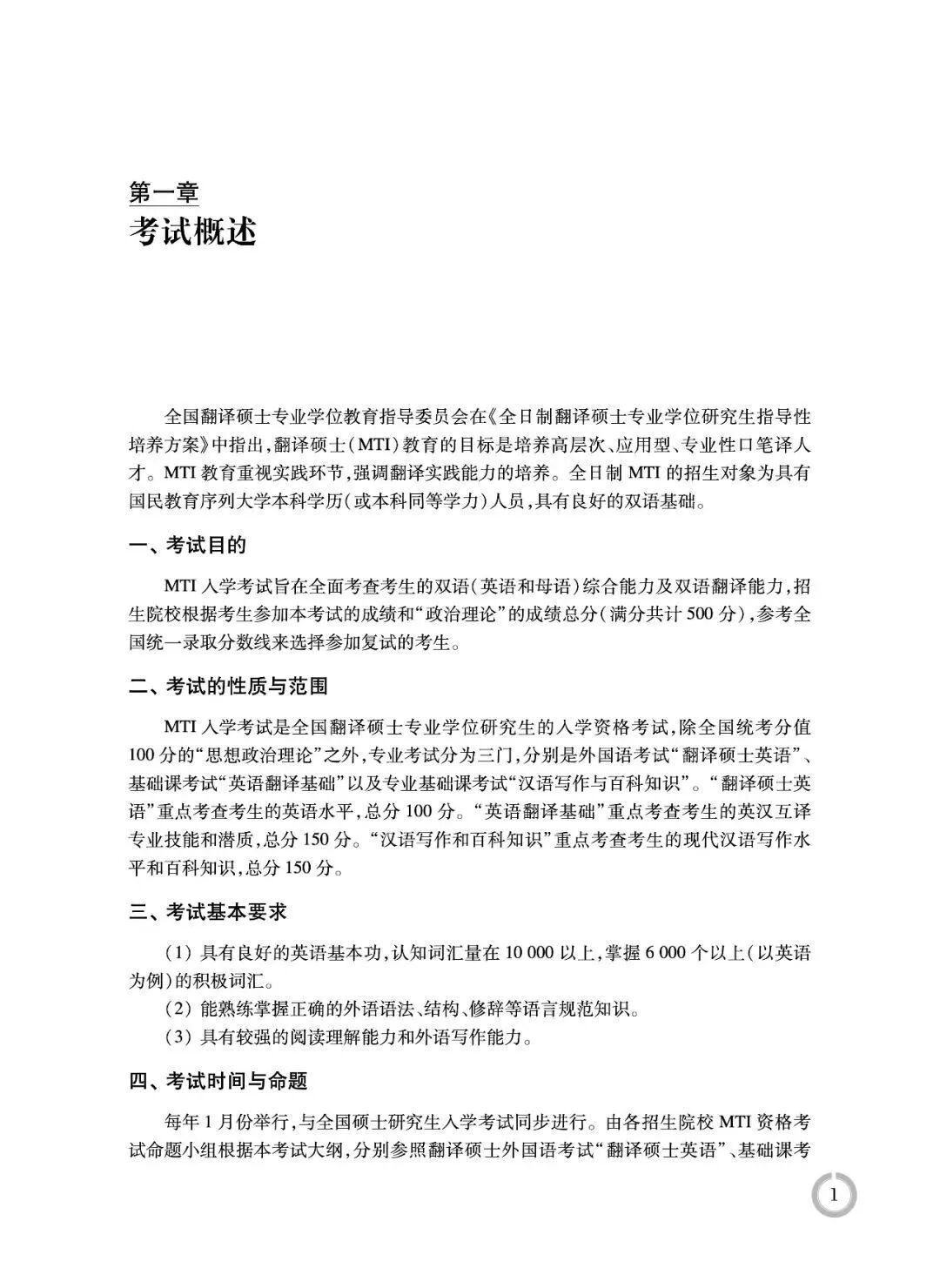
翻译专业硕士(MTI)是硕士研究生招生考试中的热门类别,近年来已在各类高校普遍开设,发展势头良好。
在MTI考试体系中,英语翻译基础(尤其是篇章翻译)是复习中的重难点,同学们往往难以把握。为了帮助广大学子在翻译学习中更好地掌握翻译基础的重难点,在激烈的考试竞争中脱颖而出,策马翻译组织编写了MTI精品辅导教材——“策马 · 翻译硕士系列”。作为该系列之一,《MTI英语翻译基础》包含翻译理论、重点词汇、翻译技巧、篇章讲解、强化练习等内容。教材编排循序渐进,讲解详尽,注重实践。一书在手,圆梦在即。希望该书能够有效地帮助广大学子备考MTI,早日助其成长为令人敬仰的“翻译工匠”。
◆
陶庆
上海交通大学
外国语学院副院长
十多年来,翻译硕士(MTI)项目为各行各业培养了大批翻译人才,为推动国内外政治、经济、文化、科技等方面交流发挥了重要的作用。
王炎强
复旦大学外国语言文学学院
翻译系副主任
通过对翻译考试的深入研究,本教材旨在帮助考生深入了解考试内容、准确掌握命题规律、有效制定复习计划。翻译硕士(MTI)专业正经历快速发展,翻译人才需求旺盛。希望本系列教材能为广大考生提供更大帮助。
“MTI翻译硕士备考攻略”
上海书展精彩回顾
两位老师的精彩分享吸引了大批观众驻足听讲,讲座现场氛围热切高涨。
“策马·翻译硕士系列”
教材详情
《MTI英语翻译基础》
· 前 言 ·
《MTI英语翻译基础》是为备考翻译硕士(MTI)的考生和各大高校就读MTI的研究生以及翻译爱好者所编写的学习用书。本书的编写目的是使读者了解英语和汉语的各种差异,了解东西方的文化常识,掌握较高层次的翻译技巧,切实地提高翻译技能,达到翻译硕士(MTI)的要求。本书共分五章,第一章介绍了翻译基本理论,使读者对翻译学有基本的了解。第二章罗列翻译重点词汇,主题全面,为翻译打下良好基础。第三和第四章是英译汉技巧学习,首先学习具体翻译技巧,而后通过篇章来应用技巧,达到考试要求。第五和第六章是汉译英技巧学习,包括政论和文学两个领域,政论译例均来自最新《政府工作报告》,文学部分则通过具体篇章翻译来强化具体技巧。第七章精选了20篇短文供读者在实践中切实提高翻译能力。
· 本 书 特 色 ·
01
翻译理论扎实详尽
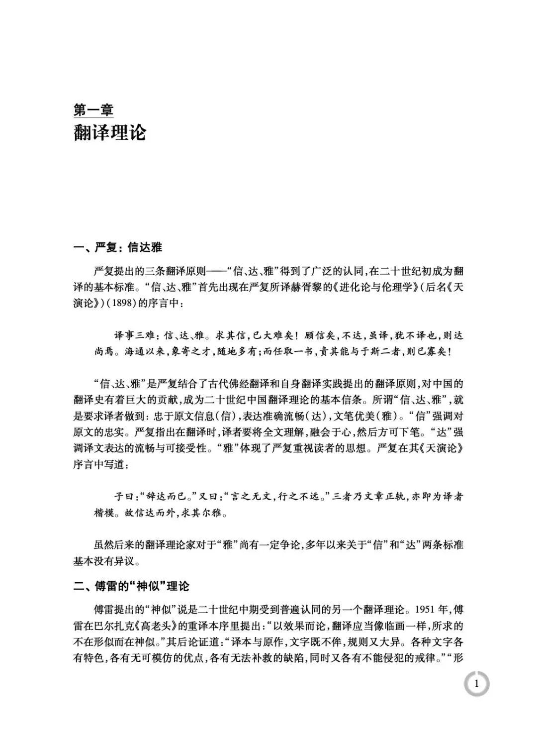
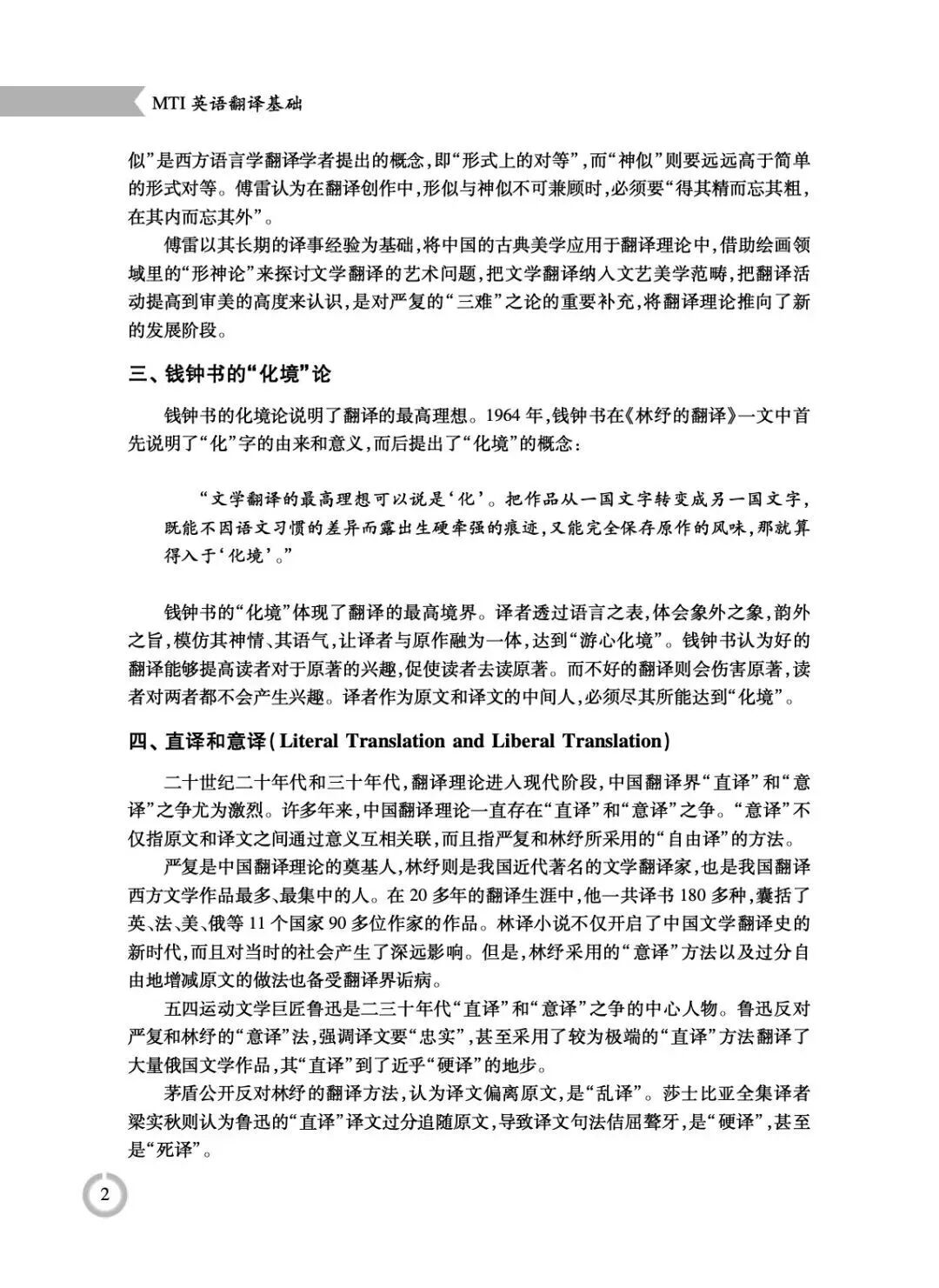
本书涉及的翻译理论不仅有中国流传久远的严复的“信、达、雅”论、傅雷的“神似”论、钱钟书的“化境”论,更有西方的翻译语言学派的功能对等理论、文化学派的多元系统理论、描述翻译理论、翻译改写论等,详尽而全面的理论介绍为翻译硕士的学习打下良好的理论基础。
02
文化新词包罗万象
03
政论文学有的放矢
04
翻译技巧细致实用
本书所精选的翻译技巧分类阐述,包括抽象名词的翻译、英语长句的处理等,细致详尽,具有相当的实用性。同时,译例多来自翻译名家,体现了权威性。原作者和译者均具有极其深厚的中英文功底,有助于使读者的翻译水平更上层楼。
在本书的使用过程中,读者可根据实际情况,针对各个章节的侧重点,不断巩固学习,扩大翻译视野,提高翻译能力。
· 教 材 试 读 ·
· 购 买 方 式 ·
扫描左侧二维码至 >>
“上海交通大学出版社教育分社”
购买该系列图书
8.8折优惠
《翻译硕士基础》
· 前 言 ·
· 本 书 特 色 ·
01
紧扣题型 针对性强
02
层次分明 方法明确
本书阅读部分的题源从英美主流报刊中挑选,从最为常见的文章类型入手,说明重点信息、重点题型,有助于考生掌握文章和考题的规律性,进行更为有效的阅读。同时,八种重要题型分别会在七个章节中进行详细的分析讲解,有助于考生掌握重要的阅读和解题方法,取得明显的进步。
03
精讲精练 注重实践
· 教 材 试 读 ·
· 购 买 方 式 ·
扫描左侧二维码至 >>
“上海交通大学出版社教育分社”
购买该系列图书
8.8折优惠
▽
为了回应广大读者的需求
翻译硕士系列丛书陆续出版中
敬请期待哦~
《MTI英语翻译基础》
2020年3月已出版
《翻译硕士英语》
2020年7月已出版
《汉语写作与百科知识》
计划于2020年出版
【策马·翻译硕士系列教材】
唐兴,策马翻译(集团)创始人、董事长、总裁,硕士研究生导师,中国人民大学硕士,美国哥伦比亚大学访问学者,国家一级人力资源管理师,中国翻译协会理事,英国皇家特许语言家学会会员,博鳌亚洲论坛正式代表,广东省青联委员,广东省翻译协会副会长,中山大学国际翻译学院专家顾问,对外经济贸易大学国际发展合作学院校外导师,上海财经大学翻译硕士专项评估专家,东华大学企业导师,中华口译大赛(联合国训练研究所支持)组委会副主席,曾受邀赴联合国纽约总部发表主旨演讲。
张曦,“双一流”高校英语系主任、硕士生导师;《策马翻译硕士系列·英语翻译基础》、《策马翻译硕士系列·翻译硕士英语》(上海交通大学出版社)作者,上海市中高级口译考试笔试阅卷人兼口试主考官;长期为《哈佛商业评论》等刊物担任特聘笔译,长期为世界500强企业翻译相关资料以及从事相关口译工作;宝钢教育奖(优秀教师奖)得主;美国佛罗里达大学访问学者;上海交通大学博士。
【策马译训师简介一览】
点击图片了解乘风破浪的姐姐们
(策马女译训师简介)
🔽
点击图片了解披荆斩棘的哥哥们
(策马男译训师简介)
🔽
【策马近期课程/实习/展会】
国内翻译硕士(MTI)
口译(交替传译)
口译(同声传译)
口译(交替传译+同声传译)
笔 译
境外翻译类硕士
CATTI模考
其 他